若您为此资料的原创作者,认为该资料内容侵犯了您的知识产权,请扫码添加我们的相关工作人员,我们尽可能的保护您的合法权益。

1/8

2/8

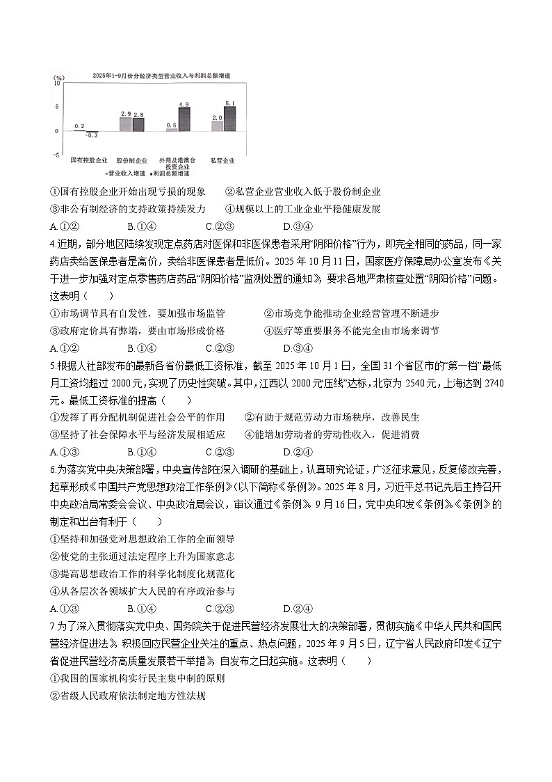
3/8
还剩5页未读, 继续阅读
所属成套资源:东北三省一区点石联考2026届高三上学期12月联合考试各学科试卷及答案
成套系列资料,整套一键下载
东北三省一区点石联考2026届高三上学期12月联合考试政治(A)试卷(Word版附答案)
展开相关试卷
东北三省一区点石联考2026届高三上学期12月联合考试政治(A)试卷(Word版附答案):
这是一份东北三省一区点石联考2026届高三上学期12月联合考试政治(A)试卷(Word版附答案),共8页。
2026东北三省一区点石联考高三上学期12月联合考试政治(A)含答案:
这是一份2026东北三省一区点石联考高三上学期12月联合考试政治(A)含答案,共8页。
东北“三省一区”点石联考2026届高三上学期12月份联合考试 政治试卷:
这是一份东北“三省一区”点石联考2026届高三上学期12月份联合考试 政治试卷,共8页。
相关试卷 更多
资料下载及使用帮助
版权申诉
- 1.电子资料成功下载后不支持退换,如发现资料有内容错误问题请联系客服,如若属实,我们会补偿您的损失
- 2.压缩包下载后请先用软件解压,再使用对应软件打开;软件版本较低时请及时更新
- 3.资料下载成功后可在60天以内免费重复下载
版权申诉
免费领取教师福利 





.png)




