



所属成套资源:重庆市渝西中学2025-2026学年高二上学期12月月考各学科试题及答案
重庆市渝西中学2025-2026学年高二上学期12月月考化学试题(Word版附答案)
展开 这是一份重庆市渝西中学2025-2026学年高二上学期12月月考化学试题(Word版附答案),文件包含重庆市渝西中学2025-2026学年高二上学期12月月考化学试题docx、重庆市渝西中学2025-2026学年高二上学期12月月考化学试题答案pdf等2份试卷配套教学资源,其中试卷共10页, 欢迎下载使用。
考试时间:7 5 分 钟 满 分:1 0 0 分
注意事项:
1.本试卷分为第 Ⅰ卷(选择题)和第Ⅱ卷(非选择题)。
2.选择题答案用2B 铅笔规范涂在答题卡上,非选择题用黑色签字笔填写在相应的空格上。可能需要用到的相对原子质量 O 16 Mg 24 Al 27 Si 28 S 32 Fe 56 C 59
第 Ⅰ卷 选择题 共 42 分
一、选择题:每个小题只有一个正确选项,每小题 3 分,共 42 分。
1.百年变局,科技创新是“关键变量” ,下列说法不正确的是
A .固态硬盘芯片常使用单晶硅作为基础材料,单晶硅是一种共价晶体
B .“天和核心舱”电推进系统采用的氮化硼陶瓷,属于新型无机非金属材料
C .“九天”重型无人机用到了玻璃纤维,其主要成分是 Si
D .天舟六号壳体材料主要为铝合金,其强度大于纯铝
2.下列化学用语表达正确的是
A .HBrO 的结构式为:H - Br -O
B .Cl-Cl 形成的 p-p -σ键模型:
C .基态 Cr 原子的价层电子排布图:3d54s1
D .水的 VSEPR 模型:
3.全新发布的固态电池中含有 Li 、C 、O 、F 、I 等元素,下列有关说法正确的是
A .O 的电负性大于 F
B .基态 C 、O 原子的单电子数相同
C .F 的第一电离能小于 I
D .上述 5 种元素均为 p 区主族元素
4.下列现象或事实与氢键无关的是
A .冰的密度比液态水小
B .乙醇能与水任意比混溶
C .NH3 比 PH3 更稳定
D .邻羟基苯甲酸的沸点比对羟基苯甲酸低
5 .常温下,下列各组离子一定能大量共存的是
A .澄清透明的溶液中:K+ 、Al3+ 、MnO 、NO
B .使甲基橙变红的溶液中:NH 、Cl- 、Fe2+ 、NO3-
C .1ml/L 的 FeCl3 溶液中:Na + 、K+ 、HCO 、NO
D .由水电离出的 c(H+)=1.0×10-13ml·L-1 的溶液中:Na + 、K+ 、CO- 、SO-
6.NA 表示阿伏加德罗常数的值,下列说法正确的是
A .铅酸蓄电池负极增重 96g ,理论上转移电子数为 NA
B .1.0L pH=2 的 H2SO4 溶液中 H+ 的数目为 0.02NA
C .向含 1ml (NH4)2 SO4 水溶液中加稀氨水至溶液呈中性,溶液中NH的数目为2NA
D .熔融状态下,1ml NaHSO4 所含离子数为 3NA
7 .下列装置正确且能达到相应实验目的的是
8.短周期主族元素 X 、Y 、Z 、W 、Q 的原子序数依次增大,X 原子在所有原子中半径最小,基态 Z 原子的价电子排布式为 2s22p4,Y 元素的简单氢化物可用作制冷剂,基态 W 原子的 s 能级电子数等于 p 能级电子数,Q 的常见单质为气体。下列说法错误的是
A .最高价氧化物对应水化物的酸性:Q>Y
B .工业上电解饱和 WQ2 溶液制备 W 单质
C .Y 、Z 、Q 的简单氢化物中沸点最高的是 Z
D .由 X 、Y 、Q 三种元素组成的化合物可能含有离子键
9.有浓度均为 0.1ml·L-1 的 4 种溶液:①盐酸②HF 溶液③NaOH 溶液④氨水。已知:25℃时,电离平衡常数 Ka(HF)=6.8 × 10-4 ,Kb(NH3·H2O)=1.7×10-5 。下列说法不正确的是
A .溶液 pH:③>④>②>①
A .制备 NH3
B.排出盛有 KMnO4 溶液的滴定管尖嘴内的气泡
C .用 pH 试纸测定氯水的 pH
D.用浓硫酸干燥 Cl2
B .水电离出的 H+浓度:①=③c(OH- )>c(H+ )
D .Va mL①和 Vb mL③混合后溶液 pH=2(溶液体积变化忽略不计) ,则 Va : Vb =11:9
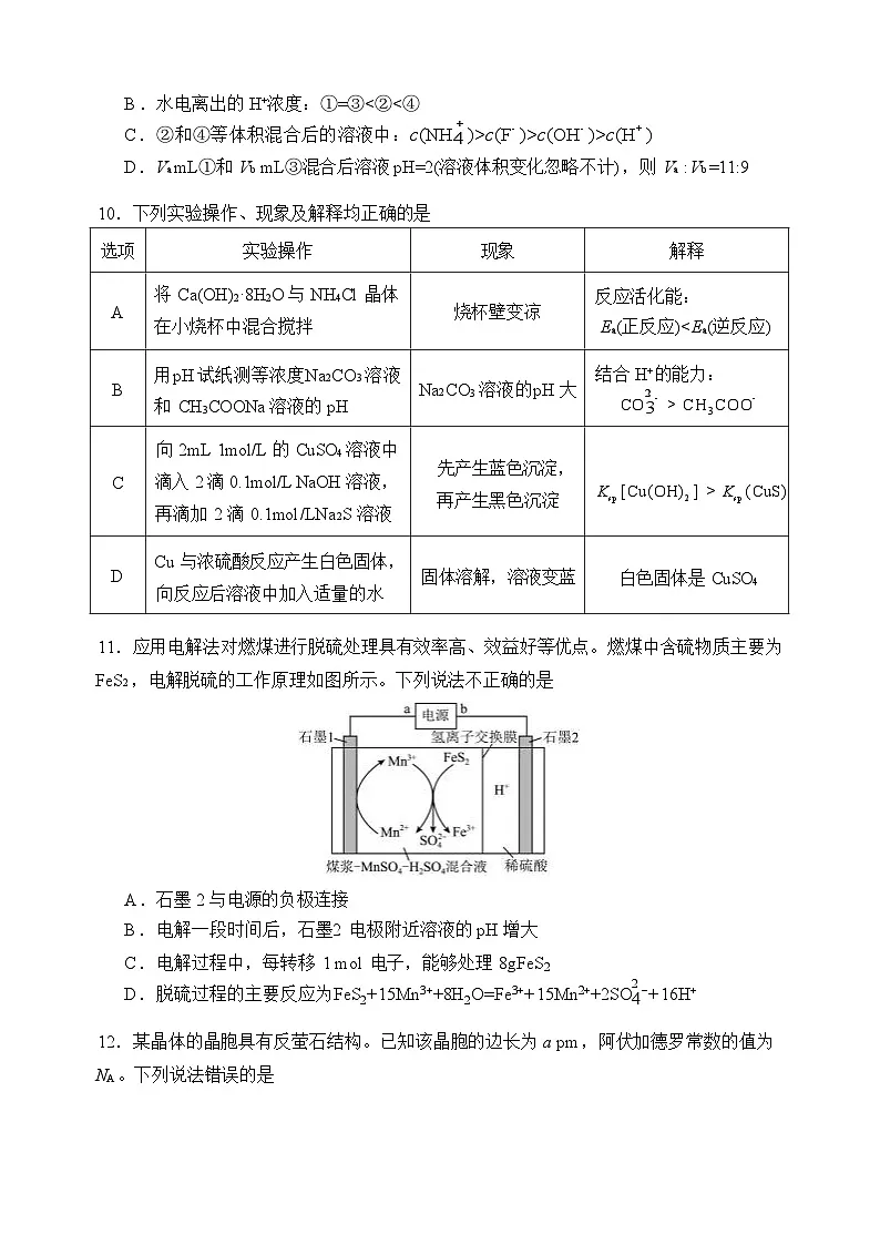
10.下列实验操作、现象及解释均正确的是
11.应用电解法对燃煤进行脱硫处理具有效率高、效益好等优点。燃煤中含硫物质主要为FeS2 ,电解脱硫的工作原理如图所示。下列说法不正确的是
A .石墨 2 与电源的负极连接
B .电解一段时间后,石墨2 电极附近溶液的 pH 增大
C .电解过程中,每转移 1 ml 电子,能够处理 8gFeS2
D .脱硫过程的主要反应为FeS2+ 15Mn3++8H2 O=Fe3++ 15Mn2++2SO− + 16H+
12.某晶体的晶胞具有反萤石结构。已知该晶胞的边长为 a pm ,阿伏加德罗常数的值为NA 。下列说法错误的是
选项
实验操作
现象
解释
A
将 Ca(OH)2·8H2O 与 NH4Cl 晶体在小烧杯中混合搅拌
烧杯壁变凉
反应活化能:
Ea(正反应) CH3 COO-
C
向 2mL 1ml/L 的 CuSO4 溶液中滴入 2 滴 0.1ml/L NaOH 溶液,再滴加 2 滴 0.1ml/LNa2S 溶液
先产生蓝色沉淀,再产生黑色沉淀
Ksp [Cu(OH)2 ] > Ksp (CuS)
D
Cu 与浓硫酸反应产生白色固体,向反应后溶液中加入适量的水
固体溶解,溶液变蓝
白色固体是 CuSO4
A .该晶体的化学式为 Mg2Si
B .Si 原子和最近的 Mg 原子距离为 a pm
C .1 个 Si 原子周围有 8 个紧邻的 Mg 原子
D .该晶体的密度为 g . cm—3
13.二氧化碳催化加氢可获得 CO 。其主要反应为
CO2 (g) + H2 (g) = CO(g) + H2O(g) ΔH1 ,CO2 (g) + 4H2 (g) = CH4 (g) + 2H2O(g) ΔH2
在 1.01× 105Pa 、n始(CO2):n始(H2)=1:1 时,若仅考虑上述反应,平衡时部分物种的物质的量分数随温度的变化如图所示。下列说法不正确的是
A .ΔH1>0 、ΔH2B
C .简单离子半径:G3+>E+>D2- D .最高价含氧酸的酸性:I>H>B
(4)ID ID3- 的键角(填“>”或“
相关试卷
这是一份重庆市渝西中学2025-2026学年高二上学期12月月考化学试题(Word版附答案),文件包含重庆市渝西中学2025-2026学年高二上学期12月月考化学试题docx、重庆市渝西中学2025-2026学年高二上学期12月月考化学试题答案pdf等2份试卷配套教学资源,其中试卷共10页, 欢迎下载使用。
这是一份重庆市渝西中学2025-2026学年高一上学期12月月考化学试卷(Word版附解析),文件包含重庆市渝西中学2025-2026学年高一上学期12月月考化学试题Word版含解析docx、重庆市渝西中学2025-2026学年高一上学期12月月考化学试题Word版无答案docx等2份试卷配套教学资源,其中试卷共27页, 欢迎下载使用。
这是一份重庆市西南大学附属中学校2022-2023学年高二化学上学期12月月考试题(Word版附答案),共7页。试卷主要包含了答卷前,考生务必将自己的姓名,考试结束后,将答题卡交回,3 kJ·ml-1,8 kJ·ml-1,1溶液中等内容,欢迎下载使用。
相关试卷 更多
- 1.电子资料成功下载后不支持退换,如发现资料有内容错误问题请联系客服,如若属实,我们会补偿您的损失
- 2.压缩包下载后请先用软件解压,再使用对应软件打开;软件版本较低时请及时更新
- 3.资料下载成功后可在60天以内免费重复下载
免费领取教师福利 








