搜索
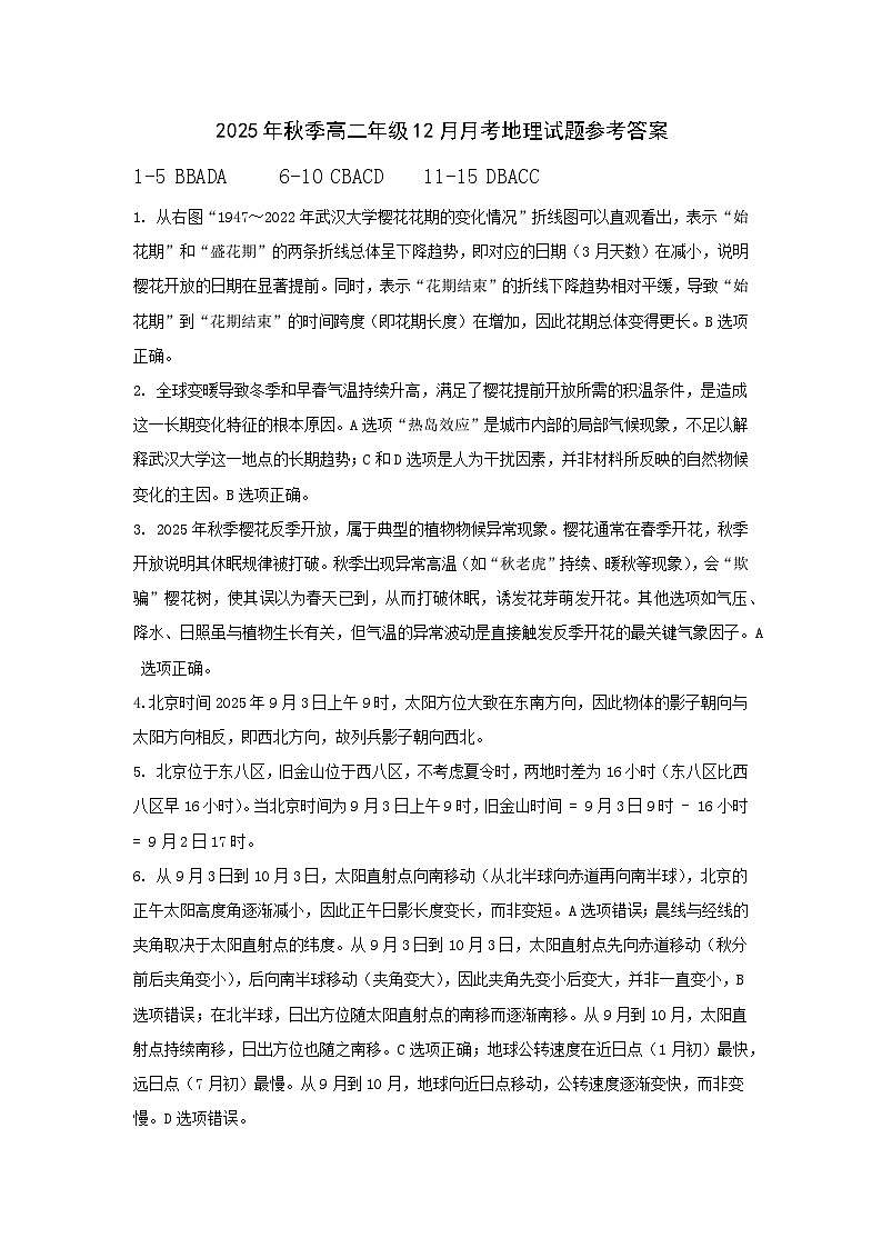
      上传资料 赚现金

      湖北省重点高中智学联盟2025-2026学年高二上学期12月月考地理试题(Word版附答案)

      • 1.49 MB
      • 2025-12-24 16:48:05
      • 27
      • 0
      • 教习网3275309
      加入资料篮
      立即下载
      查看完整配套(共2份)
      包含资料(2份) 收起列表
      试卷
      湖北省重点高中智学联盟2025-2026学年高二上学期12月月考地理试卷.docx
      预览
      答案
      湖北省重点高中智学联盟2025-2026学年高二上学期12月月考地理试卷答案.docx
      预览
      正在预览:湖北省重点高中智学联盟2025-2026学年高二上学期12月月考地理试卷.docx
      湖北省重点高中智学联盟2025-2026学年高二上学期12月月考地理试卷第1页
      1/6
      湖北省重点高中智学联盟2025-2026学年高二上学期12月月考地理试卷第2页
      2/6
      湖北省重点高中智学联盟2025-2026学年高二上学期12月月考地理试卷第3页
      3/6
      湖北省重点高中智学联盟2025-2026学年高二上学期12月月考地理试卷答案第1页
      1/3
      还剩3页未读, 继续阅读

      湖北省重点高中智学联盟2025-2026学年高二上学期12月月考地理试题(Word版附答案)

      展开

      这是一份湖北省重点高中智学联盟2025-2026学年高二上学期12月月考地理试题(Word版附答案),文件包含湖北省重点高中智学联盟2025-2026学年高二上学期12月月考地理试卷docx、湖北省重点高中智学联盟2025-2026学年高二上学期12月月考地理试卷答案docx等2份试卷配套教学资源,其中试卷共9页, 欢迎下载使用。
      选择题:本题共15小题,每小题3分,共45分。在每小题给出的四个选项中,只有一项是符合题目要求的。
      “看樱花,到武大”。每年三月,成千上万游客的浪漫约定,就是到樱顶赏珞樱。根据物候学理论,气候条件对植物开花早晚有重要影响,很多植物都需要经历一段时间的低温再萌发出花芽。左图为武汉大学樱花景观,右图反映1947~2022年武汉大学樱花花期的变化情况。据此完成下面小题。
      据上图数据分析武汉大学樱花绽放日期及花期总体特征是( )
      A.显著提前,花期更短B.显著提前,花期更长
      C.明显推迟,花期更短D.明显推迟,花期更长
      2. 造成武汉大学樱花绽放日期和花期变化特征的原因是( )
      热岛效应 B. 全球变暖 C. 品种改良 D. 管理维护
      3. 2025年秋季,武汉、杭州多地樱花反季开放,推测出现该现象的主要气象因素是( )
      A.气温B.气压C.降水D.日照
      北京时间2025年9月3日上午9时,中国人民抗日战争暨世界反法西斯战争胜利80周年纪念大会(9.3阅兵)在北京天安门广场隆重举行。如图为阅兵时列兵行进照片,据此完成下面小题。
      4.上图中接受检阅的列兵影子朝向( )
      A.东南B.东北C.西南D.西北
      5.身在旧金山(37°N,122°W)的华人要想全程观看直播,打开电视的最合适时间是( )
      A.9月2日17时B.9月2日19时
      C.9月3日17时D.9月3日19时
      阅兵后的一个月内,下列地理现象正确的是( )
      北京正午时刻日影长度变短 B. 晨线与经线的夹角变小
      C. 日出方位逐渐南移 D. 地球公转速度逐渐变慢
      研究表明,阿留申低压(图1)在白令海上的东西移动会对白令海海冰面积产生显著影响,观测显示2012年白令海海冰面积与常年差异较大。图2示意2012年白令海及其周边地区高空大气散度(用以表示气流水平方向上的运动状况,散度大于0时辐散,小于0时辐合),据此完成下面小题。
      阿留申低压气流水平方向与垂直方向运动特征分别是( )
      辐散 上升 B. 辐合 上升 C.辐散 下沉 D. 辐合 下沉
      与图1相比,图2中阿留申低压的位置( )
      A.偏东 B.偏西 C.偏北 D.偏南
      9. 与常年相比,2012年白令海海冰面积偏大的原因是白令海盛行( )
      偏东风 B. 偏西风 C. 偏北风 D.偏南风
      图(a)为雪峰山及周边区域示意图,图(b)为雪峰山东坡与西坡不同高度的气温、降水量示意图。据此完成下列问题。
      10.与西坡相比,同海拔东坡气温、降水特点是( )
      气温高,降水量少 B. 气温高,降水量大
      气温低,降水量少 D. 气温低,降水量大
      东坡气温、降水特点的形成原因是( )
      海陆位置 B. 纬度位置 C.洋流 D. 地形
      该山地的主要植被类型为( )
      热带季雨林 B. 亚热带常绿阔叶林
      亚热带常绿硬叶林 D. 温带草原
      红树植物主要分布在热带、亚热带,多见于滨海滩涂和河口,其果实或种子能漂浮于海面。一般情况下红树种子能在海水中存活4个月,因此红树可“远涉重洋”,在异国他乡生长发育。环南海区域红树物种数量多、分布广。下图为环南海区域红树物种数量分布和夏季红树种子传播路线图。结合材料完成下列问题。
      13. 影响环南海区域红树种物种数量多少的主要因素有( )
      ①热量 ②海岸地貌 ③风浪大小 ④洋流性质
      A.①②③ B.②③④ C.①③④ D. ①②④
      14. 红树种子夏季在虚线海域的沿岸陆地(或潮间带)传播规模小的主要原因是( )
      A.陆地轮廓阻挡 B.洋流流速缓慢 C.离岸风阻碍 D.滩涂面积小
      15. 发生拉尼娜事件时,台湾海峡红树林种子输入量的变化及原因是( )
      A.增加 海水温度升高 B.减少 盛行风风速减弱
      C.增加 洋流规模加强 D.减少 台风数量增多
      二、非选择题:本题共3小题,共55分。
      16.阅读图文资料,完成下列要求。(18分)
      马拉开波湖位于委内瑞拉西北部,湖区石油资源丰富,早期仅通过一条狭窄的水道同加勒比海连接,湖水南北盐度差异明显。该湖周边冬夏半年降水都较多,但季节分布不均。50多年前为了加快资源的开发,人们将连接外海的水道拓宽,挖深。下图为马拉开波湖区域分布图。完成下面小题。
      (1)指出马拉开波湖湖水盐度的南北差异,并说明原因。(6分)
      (2)从大气环流与陆地水体相互关系的角度,分析湖水夏半年盐度较低的原因。(6分)
      (3)人们把连接外海的通道拓宽、挖深,分析该举措对湖区生态环境可能带来的不利影响。(6分)
      17.阅读图文资料,完成下列要求。(18分)
      雅鲁藏布江大峡谷高峰耸峙、峡谷幽深,是地球上最大、最深的峡谷。墨脱水电站位于雅鲁藏布江派镇至希让村的大拐弯峡谷段。不同于传统的水库型电站,墨脱水电站工程主要采取截弯取直、隧洞引水的开发方式,建设5座梯级电站。下图示意雅鲁藏布江地理位置及墨脱水电站建设方案。据此完成下面小题。
      描述雅鲁藏布江大拐弯河段的水文特征。(6分)
      从内外力作用的角度,阐述雅鲁藏布江大峡谷“高峰耸峙、峡谷幽深”地貌景观的形成过程。(6分)
      与传统的修建高坝水库方案相比,简述该建设方案的主要优点。(6分)
      18.阅读图文资料,完成下列要求。(19分)
      地层沉积物的组成及粒径大小在一定程度上可以反映古地理环境的变化。陕西榆林横山区地处沙漠—黄土过渡带,为温带大陆性季风气候(左图)。右图为横山区某地沉积地层剖面示意。该剖面厚度为17.55m,地层沉积连续,层位清晰。研究发现,该剖面古风成沙层平均粒径较大,沙质黄土层次之,沙质古土壤层最小。地层沉积物粒径大小与风力作用密切相关。据此完成下面小题。
      (1)据左图描述榆林市的气候特征。(6分)
      (2)推测从b1到c1期间该地气候的变化规律,并解释原因。(7分)
      (3)在全球变暖的背景下,一些模型预测该地区暖干化趋势可能加剧,推测若此趋势持续对该地区农业生产可能产生的不利影响。(6分)
      命题人:龚艳丽、田贵萍、胡婵、陶水英 单位:武穴实验高中

      相关试卷

      湖北省重点高中智学联盟2025-2026学年高一上学期12月月考地理试题(Word版附解析):

      这是一份湖北省重点高中智学联盟2025-2026学年高一上学期12月月考地理试题(Word版附解析),文件包含湖北省重点高中智学联盟2025-2026学年高一上学期12月月考地理试题原卷版docx、湖北省重点高中智学联盟2025-2026学年高一上学期12月月考地理试题Word版含解析docx等2份试卷配套教学资源,其中试卷共19页, 欢迎下载使用。

      湖北省重点高中智学联盟2025-2026学年高二上学期12月月考地理试题:

      这是一份湖北省重点高中智学联盟2025-2026学年高二上学期12月月考地理试题,共9页。试卷主要包含了选择题,非选择题等内容,欢迎下载使用。

      湖北省市级示范高中智学联盟2024-2025学年高三上学期12月月考 地理试题:

      这是一份湖北省市级示范高中智学联盟2024-2025学年高三上学期12月月考 地理试题,文件包含湖北省市级示范高中智学联盟2024-2025学年高三上学期12月月考地理试题pdf、地理答案pdf等2份试卷配套教学资源,其中试卷共8页, 欢迎下载使用。

      资料下载及使用帮助
      版权申诉
      • 1.电子资料成功下载后不支持退换,如发现资料有内容错误问题请联系客服,如若属实,我们会补偿您的损失
      • 2.压缩包下载后请先用软件解压,再使用对应软件打开;软件版本较低时请及时更新
      • 3.资料下载成功后可在60天以内免费重复下载
      版权申诉
      若您为此资料的原创作者,认为该资料内容侵犯了您的知识产权,请扫码添加我们的相关工作人员,我们尽可能的保护您的合法权益。
      入驻教习网,可获得资源免费推广曝光,还可获得多重现金奖励,申请 精品资源制作, 工作室入驻。
      版权申诉二维码
      月考专区
      • 精品推荐
      • 所属专辑6份
      欢迎来到教习网
      • 900万优选资源,让备课更轻松
      • 600万优选试题,支持自由组卷
      • 高质量可编辑,日均更新2000+
      • 百万教师选择,专业更值得信赖
      微信扫码注册
      手机号注册
      手机号码

      手机号格式错误

      手机验证码 获取验证码 获取验证码

      手机验证码已经成功发送,5分钟内有效

      设置密码

      6-20个字符,数字、字母或符号

      注册即视为同意教习网「注册协议」「隐私条款」
      QQ注册
      手机号注册
      微信注册

      注册成功

      返回
      顶部
      学业水平 高考一轮 高考二轮 高考真题 精选专题 初中月考 教师福利
      添加客服微信 获取1对1服务
      微信扫描添加客服
      Baidu
      map