搜索
      上传资料 赚现金

      重庆市西南大学附属中学2026届高三上学期12月月考生物试卷(Word版附解析)

      • 2.28 MB
      • 2025-12-24 09:53:29
      • 27
      • 0
      • 教习网3275309
      加入资料篮
      立即下载
      查看完整配套(共2份)
      包含资料(2份) 收起列表
      原卷
      重庆市北碚区西南大学附属中学2026届高三上学期12月月考生物试题(原卷版).docx
      预览
      解析
      重庆市北碚区西南大学附属中学2026届高三上学期12月月考生物试题 Word版含解析.docx
      预览
      正在预览:重庆市北碚区西南大学附属中学2026届高三上学期12月月考生物试题(原卷版).docx
      重庆市北碚区西南大学附属中学2026届高三上学期12月月考生物试题(原卷版)第1页
      1/10
      重庆市北碚区西南大学附属中学2026届高三上学期12月月考生物试题(原卷版)第2页
      2/10
      重庆市北碚区西南大学附属中学2026届高三上学期12月月考生物试题(原卷版)第3页
      3/10
      重庆市北碚区西南大学附属中学2026届高三上学期12月月考生物试题 Word版含解析第1页
      1/20
      重庆市北碚区西南大学附属中学2026届高三上学期12月月考生物试题 Word版含解析第2页
      2/20
      重庆市北碚区西南大学附属中学2026届高三上学期12月月考生物试题 Word版含解析第3页
      3/20
      还剩7页未读, 继续阅读

      重庆市西南大学附属中学2026届高三上学期12月月考生物试卷(Word版附解析)

      展开

      这是一份重庆市西南大学附属中学2026届高三上学期12月月考生物试卷(Word版附解析),文件包含重庆市北碚区西南大学附属中学2026届高三上学期12月月考生物试题原卷版docx、重庆市北碚区西南大学附属中学2026届高三上学期12月月考生物试题Word版含解析docx等2份试卷配套教学资源,其中试卷共30页, 欢迎下载使用。
      (满分: 100分; 考试时间: 75分钟)
      注意事项:
      1.答题前,考生先将自己的姓名、班级、考场/座位号、准考证号填写在答题卡上;
      2.答选择题时,必须使用2B铅笔填涂;答非选择题时,必须使用0.5毫米的黑色签字笔书写;必须在题号对应的答题区域内作答,超出答题区域书写无效;保持答卷清洁、完整;
      3.考试结束后,将答题卡交回(试题卷学生留存,以备评讲)。
      一、选择题:本题共15小题,每小题3分,共45分。每小题只有一个选项符合题目要求。
      1. 下列物质水解后不能产生磷酸的是( )
      A. 核苷酸B. 脂肪C. ATPD. 磷脂
      【答案】B
      【解析】
      【详解】A、核苷酸是核酸的基本单位,由五碳糖、含氮碱基和磷酸基团组成,水解后产生磷酸,A不符合题意;
      B、脂肪是甘油三酯,由甘油和脂肪酸脱水缩合而成,水解产物为甘油和脂肪酸,不含磷酸,B符合题意;
      C、ATP(三磷酸腺苷)含三个磷酸基团,水解后释放磷酸,C不符合题意;
      D、磷脂由甘油、两分子脂肪酸和一分子磷酸组成,水解后产生磷酸,D不符合题意。
      故选B。
      2. 研究发现,GrEL/GrES/CnX复合物可以修复因氧化而产生错误构象的多肽链:伴侣蛋白GrEL作为核心骨架,能结合已被氧化的多肽链;辅因子GrES和结合蛋白CnX通过与GrEL结合,参与该修复过程。下图为大肠杆菌细胞中被氧化的某多肽链修复过程,有关分析错误的是( )
      A. 该多肽链的折叠不需要内质网的参与
      B. 该过程通过脱氢形成二硫键以修复氧化的多肽链
      C. 细胞可能通过ATP合成与水解调节图示过程
      D. CnX、GrES与GrEL的结合具有可逆性
      【答案】B
      【解析】
      【详解】A、大肠杆菌是原核生物,没有内质网,故该多肽链的折叠不需要内质网的参与,A正确;
      B、CnX与已被氧化的多肽链之间形成二硫键后,通过断裂二硫键,将已被氧化的多肽链还原,B错误;
      C、分析题图可知,ADP参与了多肽链修复过程,由此可知细胞可能通过ATP的合成与水解调节图示过程,C正确;
      D、CnX先与GrEL结合,之后,GrES与GrEL结合后CnX释放,由此推测CnX、GrES与GrEL的结合具有可逆性,D正确。
      故选B。
      3. 龙胆花在处于低温(16℃)下30min内发生闭合而在转移至正常生长温度(22℃)、光照条件下30min内重新开放,这与花冠近轴表皮细胞膨压(即原生质体对细胞壁的压力)变化有关,水通道蛋白在该过程中发挥了重要作用(水通道蛋白磷酸化后运输水的活性增强),其相关机理如图所示,下列相关叙述错误的是( )
      A. 水分子进入龙胆花冠近轴表皮细胞的运输方式是被动运输
      B. 龙胆花重新开放过程中花冠近轴表皮细胞膨压逐渐增大
      C. 当低温下外用CaCl₂溶液,闭合后的花可能会提前重新开放
      D. GsCPK16 的作用不会导致水通道蛋白空间结构发生改变
      【答案】D
      【解析】
      【分析】物质跨膜运输的方式:(1)自由扩散:物质从高浓度到低浓度,不需要载体,不耗能,例如气体、小分子脂质;(2)协助扩散:物质从高浓度到低浓度,需要膜转运蛋白的协助,不耗能,如葡萄糖进入红细胞;(3)主动运输:物质从低浓度到高浓度,需要载体蛋白的协助,耗能,如离子、氨基酸、葡萄糖等。
      【详解】A、水分子进入龙胆花冠近轴表皮细胞的方式有两种,一种需要水通道蛋白(如图所示),这种运输方式为协助扩散,另一种不需要水通道蛋白,这种运输方式为自由扩散,自由扩散和协助扩散都属于被动运输,A正确;
      B、龙胆花重新开放过程中,水分子通过自由扩散和协助扩散进入花冠近轴表皮细胞中,导致花冠近轴表皮细胞膨压逐渐增大,B正确;
      C、图示表明,龙胆花由低温转正常温度、光照条件下,一方面温度升高促使囊泡上的水通道蛋白去磷酸化后转移至细胞膜,另一方面光照促进Ca2+运输至细胞内,激活GsCPK16,使水通道蛋白磷酸化,运输水的活性增强。当低温下外用CaCl₂溶液,促进Ca2+运输至细胞内,激活GsCPK16,使细胞膜上水通道蛋白磷酸化,运输水的活性增强,闭合后的花可能会提前重新开放,C正确;
      D、蛋白激酶GsCPK16使水通道蛋白磷酸化会引起水通道蛋白空间结构发生改变,D错误。
      故选D。
      4. 退烧药对乙酰氨基酚可被体内的代谢酶C转化为有害物质,引起急性肝脏损伤。研究发现,肠道中双歧杆菌产生的吲哚-3-甲酸可以抑制酶C的活性,而镁可以调控该过程。科研人员对小鼠进行了相关实验,实验处理和结果如下图所示。( )
      注:“+”代表施用相应物质;“-”代表不施用相应物质。ALT含量与肝损伤程度呈正相关。
      下列叙述正确的是
      A. 代谢酶C为对乙酰氨基酚转化为有害物质提供活化能
      B. 由上图结果可知,镁本身不会对肝脏的功能产生影响
      C. 服用对乙酰氨基酚退烧的同时摄入镁,可完全预防急性肝损伤发生
      D. 推测镁可能调控双歧杆菌的生命活动,使其产生更多吲哚-3-甲酸
      【答案】D
      【解析】
      【详解】A、酶的作用是降低化学反应的活化能,而非“提供活化能”,A错误;
      B、实验中缺乏“单独施用镁”的对照组,无法直接判断“镁本身是否对肝脏功能产生影响”,B错误;
      C、“+对乙酰氨基酚+镁” 组的 ALT 含量虽显著降低,但未降至 0,说明仍存在轻微肝损伤,C错误;
      D、已知 “双歧杆菌产生的吲哚 - 3 - 甲酸可抑制酶 C(减少肝损伤)”,而“+ 对乙酰氨基酚 + 镁”组的 ALT 含量显著降低(肝损伤减轻),可推测镁通过调控双歧杆菌的生命活动,使其产生更多吲哚 - 3 - 甲酸,从而增强对酶 C 的抑制作用,D正确。
      故选D。
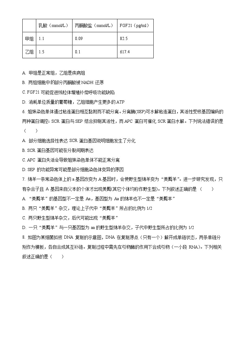
      5. FGF21能通过影响线粒体的数量调节细胞呼吸,临床上可作为线粒体疾病的生物标记物。研究人员检测了正常人和线粒体受损患者体内乳酸、丙酮酸盐和FGF21的含量,结果如表所示。下列叙述错误的是( )
      A. 甲组是正常组,乙组是疾病组
      B. 两组细胞中的部分丙酮酸被NADH还原
      C. FGF21可能促进线粒体增殖补偿呼吸功能缺陷
      D. 消耗单位质量的葡萄糖,乙组细胞产生更多的ATP
      【答案】D
      【解析】
      【详解】A、乙组FGF21含量显著高于甲组,而FGF21是线粒体疾病的标记物,说明乙组为疾病组,甲组为正常组,A正确;
      B、乙组线粒体受损,无氧呼吸增强,丙酮酸无法进入线粒体进行有氧呼吸,部分丙酮酸在细胞质基质中被NADH还原为乳酸(正常组存在少量无氧呼吸),B正确;
      C、乙组线粒体受损、FGF21 含量显著升高,结合题干 “FGF21 影响线粒体数量”,推测 FGF21 可通过促进线粒体增殖,弥补呼吸功能的缺陷,C正确;
      D、乙组线粒体受损,主要依赖无氧呼吸,单位葡萄糖产生的ATP远少于有氧呼吸,因此乙组ATP产量更低,D错误。
      故选D。
      6. 姐妹染色单体通过粘连蛋白相互黏附而不能分离。分离酶(SEP)可水解粘连蛋白,其活性受核基因编码两种蛋白调控:SCR 蛋白与SEP 结合抑制其活性,而APC 蛋白可催化SCR蛋白水解。下列说法错误的是( )
      A. 部分细胞选择性表达 SCR 蛋白基因说明细胞发生了分化
      B. SCR 蛋白基因可能在分裂间期表达
      C. APC 蛋白失活会导致姐妹染色单体不能正常分离
      D. SEP 的功能异常可能是部分细胞染色体变异的原因
      【答案】A
      【解析】
      【详解】A、SCR蛋白基因的表达属于细胞周期调控的一部分,所有进行有丝分裂的细胞均需表达该基因以调控分离酶活性,并非细胞分化的特异性表现(分化指基因选择性表达导致细胞形态功能差异),A错误;
      B、SCR蛋白基因的表达(转录和翻译)发生在分裂间期,此时细胞进行DNA复制和蛋白质合成,为分裂期做准备,B正确;
      C、APC蛋白失活→无法催化SCR蛋白水解→SCR持续抑制SEP活性→粘连蛋白不被水解→姐妹染色单体无法分离,C正确;
      D、SEP功能异常(如活性丧失)→粘连蛋白无法水解→姐妹染色单体不分离→子细胞染色体数目加倍,属于染色体数目变异,D正确。
      故选A。
      7. 绵羊一条常染色体上的a基因改变为A基因时,会使野生型绵羊变为“美臀羊”。进一步研究发现,只有杂合子且 A 基因来自父本的个体才出现美臀(其它个体均称作野生型)。下列叙述正确的是 ( )
      A. “美臀羊”的基因型不一定是 Aa,基因型为 Aa的绵羊也不一定是“美臀羊”
      B. 两只“美臀羊”杂交,理论上子代中“美臀羊”所占的比例为1/2
      C. 两只野生型绵羊杂交,后代可能出现“美臀羊”
      D. 一只“美臀羊”与一只基因型为 aa的野生型绵羊杂交,子代中野生型所占的比例为1/2
      【答案】C
      【解析】
      【详解】A、“美臀羊”的基因型一定是Aa,因为只有杂合子才可能表现美臀性状;但基因型为Aa的绵羊不一定是“美臀羊”,因为其表现取决于A等位基因的来源(必须来自父本),A错误;
      B、两只“美臀羊”杂交(亲本均为Aa),子代基因型比例为AA:1/4、Aa:1/2、aa:1/4;其中只有基因型为Aa且A来自父本的个体才是“美臀羊”(即父本A配子与母本a配子结合,概率为1/4),因此子代“美臀羊”比例为1/4,不是1/2,B错误;
      C、两只野生型绵羊杂交,例如父本为AA野生型、母本为aa野生型时,子代全为Aa且A来自父本,即“美臀羊”,C正确;
      D、一只“美臀羊”(基因型Aa)与一只基因型为aa的野生型绵羊杂交。若美臀羊作为父本,子代为Aa(美臀,A来自父本)或aa(野生型),各占1/2,野生型比例为1/2;但若美臀羊作为母本,子代全为野生型(Aa但A来自母本或aa)。由于未指定亲本角色,野生型比例不一定是1/2,D错误。
      故选C。
      8. 如图为某细菌拟核 DNA 复制的示意图,DNA 在复制原点(只有一个)解开成单链状态,两条单链分别作为模板,各自合成其互补链。复制过程中需先在引物酶的作用下合成引物(一小段 RNA)。下列相关叙述正确的是( )
      A. 引物酶可能是一种特殊的 RNA 聚合酶
      B. 前导链和滞后链结合形成一个子代 DNA 分子
      C. 两个子代 DNA 分子会随着丝粒的断裂而分离
      D. 两条链上 DNA 聚合酶移动方向都与复制叉前进方向相同
      【答案】A
      【解析】
      【详解】A、已知引物是一小段RNA,而RNA聚合酶能催化RNA的合成。引物酶的作用是合成引物(RNA),所以引物酶可能是一种特殊的RNA聚合酶,A正确;
      B、DNA复制为半保留复制,每个子代DNA分子是由一条母链和一条新合成的子链组成。前导链和滞后链分别是两条母链指导合成的子链,它们不会结合形成一个子代DNA分子,B错误;
      C、细菌是原核生物,没有染色体,也就不存在着丝粒。两个子代DNA分子是随着细胞的分裂(如二分裂)而分离的,C错误;
      D、DNA聚合酶只能从引物的3’端开始延伸DNA链,所以前导链上DNA聚合酶移动方向与复制叉前进方向相同;但滞后链是不连续复制的,其DNA聚合酶移动方向与复制叉前进方向相反,D错误。
      故选A。
      9. 研究发现,大鼠幼崽在出生后早期阶段是否得到母鼠充分的照顾,会对其大脑发育和成年后的行为产生长期影响:受到良好照顾的幼鼠(被频繁舔舐和梳理),会发生图中所示的过程,长成的大鼠冷静、放松;缺乏照顾的幼鼠(舔舐和梳理较少)则更容易在成年后表现出焦虑、紧张,甚至抑郁行为。下列叙述错误的是( )
      (注:染色体主要由DNA和组蛋白组成)
      A. 图中DNA的甲基化和组蛋白的乙酰化均属于表观遗传
      B. 组蛋白的乙酰化和DNA的甲基化均有利于基因的表达
      C. 该研究表明,对大鼠幼崽的照顾通过表观遗传机制来影响生物的性状
      D. 该研究表明,促进皮质醇受体基因的表达可缓解抑郁症
      【答案】B
      【解析】
      【详解】A、表观遗传包括DNA甲基化、组蛋白乙酰化等修饰方式,因此图中DNA的甲基化和组蛋白的乙酰化均属于表观遗传,A正确;
      B、从图中可知,组蛋白乙酰化会形成更宽松的染色质环境,有利于基因表达;但DNA甲基化通常会抑制基因表达(如低水平DNA甲基化才导致皮质醇受体基因高表达),因此DNA甲基化不利于基因表达,B错误;
      C、对大鼠幼崽的照顾是通过影响组蛋白乙酰化、DNA甲基化等表观遗传修饰,进而影响相关基因的转录过程,从而影响生物性状,C正确;
      D、图中显示,幼鼠缺少照顾时易患抑郁症,且照顾会促进皮质醇受体基因的表达(组蛋白乙酰化、DNA甲基化被移除,使该基因高表达)。因此,促进皮质醇受体基因的表达可缓解抑郁症,D正确。
      故选B。
      10. 大熊猫的前掌有5个手指和一个由腕部籽骨特化形成的“伪拇指”,能辅助灵活抓握竹子。伪拇指的形成与其食性由肉食性为主向植食性为主转变有关。下列叙述错误的是( )
      A. 早期“伪拇指”熊猫化石是研究熊猫进化的直接证据
      B. 大熊猫的进化和适应性特征的形成是自然选择的结果
      C. 大熊猫因频繁使用腕部而导致籽骨逐渐伸长属于有利变异
      D. 推测大熊猫在进化过程中经历了猎物匮乏、竹子分布广泛的环境
      【答案】C
      【解析】
      【详解】A、化石是生物进化最直接、最可靠的证据,早期熊猫化石能反映其形态结构变化,A正确;
      B、大熊猫伪拇指的形成是对植食性生活的适应性特征,符合达尔文自然选择学说(适者生存),B正确;
      C、现代生物进化理论认为变异是不定向的,与环境无关,C错误;
      D、大熊猫食性从肉食转向植食(以竹子为主),可推测其原始猎物减少而竹子资源丰富,D正确。
      故选C。
      11. 长期精神过度紧张焦虑、长时间大声哭泣和唉声叹气,均可能会导致肺通气过度,血液中排出过多的CO₂,引发“呼吸性碱中毒”。下列说法正确的是( )
      A. CO₂是重要体液因子,可刺激相关感受器,从而通过神经系统调节呼吸
      B. 当血液中CO₂增多,会使下丘脑的呼吸中枢兴奋性增强
      C. 患者血浆pH可能为7.35~7.45,可以用纸袋罩住口鼻呼吸缓解症状
      D. 呼吸的变化是由内脏运动神经控制的,不受意识支配,是完全自主的
      【答案】A
      【解析】
      【详解】A、CO2是调节呼吸的重要体液因子,可刺激相关的化学感受器,通过神经反射调节呼吸频率和深度,A正确;
      B、呼吸中枢位于脑干,而非下丘脑。下丘脑主要调节体温、水平衡等生理活动,B错误;
      C、呼吸性碱中毒患者因过度通气导致血液CO2减少,血浆pH高于正常范围,纸袋罩住口鼻可增加吸入CO2浓度,缓解症状,C错误;
      D、呼吸主要受自主神经控制,但可以有意识地改变(如屏气、深呼吸),所以呼吸受意识支配,是不完全自主的,D错误。
      故选A。
      12. 螺内酯是一种人工合成的药物,可竞争性结合醛固酮受体,阻断醛固酮的作用,常用于治疗原发性醛固酮增多症或改善蛋白尿肾病患者的水肿症状。相关叙述正确的是( )
      A. 醛固酮和抗利尿激素都由下丘脑分泌
      B. 蛋白尿肾病患者水肿的原因是血浆渗透压过高
      C. 使用螺内酯治疗能增加患者水和钠的排泄量
      D. 抗利尿激素与醛固酮水平衡调节中具有抗衡作用
      【答案】C
      【解析】
      【详解】A、醛固酮由肾上腺皮质分泌,抗利尿激素由下丘脑合成、垂体释放,二者并非均由下丘脑分泌,A错误;
      B、蛋白质肾病患者血浆中蛋白质丢失,导致血浆渗透压降低,组织液回流减少,出现组织水肿,B错误;
      C、肾上腺皮质分泌的醛固酮可促进肾小管和集合管对Na+的重吸收,螺内酯是一种人工合成的药物,可竞争性结合醛固酮受体,阻断醛固酮的作用,使用螺内酯治疗能增加患者水和钠的排泄量,C正确;
      D、抗利尿激素与醛固酮在水平衡调节中具有协同作用,表现为前者促进肾小管和集合管对水分的重吸收,而后者能促进肾小管和集合管对钠离子的重吸收,进而促进水的吸收,D错误。
      故选C。
      13. 科研人员用离体枪乌贼巨大神经进行实验,实验结果如图所示。图甲表示神经纤维上某一位置在不同时刻的膜电位变化,图乙表示同一时刻不同位点的膜电位,下列说法错误的是( )
      A. c点和③处的膜电位均为外负内正
      B. d点和②处 K+浓度均为膜外高于膜内
      C. 据图乙,兴奋传导方向是从右向左
      D. 此刻相同强度刺激下①处较⑤处更难兴奋
      【答案】BC
      【解析】
      【详解】A、图甲中ac段因为Na+内流,导致此处膜电位由外正内负变为外负内正,形成动作电位,c点处于动作电位的峰值,图乙中③处膜电位与图甲中c处相同,也是外负内正的动作电位,A正确;
      B、d点和②处都是恢复静息电位的过程,此时K+通过K+通道蛋白,顺浓度梯度从细胞内进入细胞外,所以 K+浓度均为膜内高于膜外,B错误;
      C、图乙中曲线左侧为恢复至兴奋前状态的过程,右侧表示Na+内流形成动作电位的过程,图乙中兴奋传递方向为从左向右,C错误;
      D、①处膜电位低于⑤处,受到相同刺激后,①处Na+内流导致膜电位变为外负内正的动作电位更困难,故此刻相同强度刺激下①处较⑤处更难兴奋,D正确。
      故选BC。
      14. 某植物的野生型(AABBdd)有成分R,通过诱变等技术获得3个无成分R的稳定遗传突变体(甲、乙和丙)。突变体之间相互杂交,F1 均无成分 R。然后选其中一组杂交的 F1(AaBbDd)作为亲本,分别与3个突变体进行杂交,结果见下表:
      (注:“有”表示有成分R, “无”表示无成分R)
      下列说法正确的是( )
      A. 丙的基因型有4种可能
      B. 杂交I子代中有成分R 植株自由交配,理论上其后代中有成分R植株占21/32
      C. 杂交Ⅱ子代中有成分R 植株自由交配,理论上其后代中有成分R 植株占9/16
      D. 用杂交Ⅰ子代中有成分R植株与杂交Ⅱ子代中有成分R 植株杂交,理论上其后代中无成分R 植株所占比例为21/32
      【答案】C
      【解析】
      【详解】A、分析题意可知:基因型为AABBdd的个体表现为有成分R,又知无成分R的纯合子甲、乙、丙之间相互杂交,其中一组杂交的F1基因型为AaBbDd且无成分R,推测同时含有A、B基因才表现为有成分R,D基因的存在可能抑制A、B基因的表达,即基因型为A_B_dd的个体表现为有成分R,其余基因型均表现为无成分R。根据F1与甲杂交,后代有成分R:无成分R≈1:3,有成分R所占比例为1/4,可以将1/4分解为1/2×1/2,则可推知甲的基因型可能为AAbbdd或aaBBdd;F1与乙杂交,后代有成分R:无成分R≈1:7,可以将1/8分解为1/2×1/2×1/2,则可推知乙的基因型为aabbdd;F1与丙杂交,后代均无成分R,又知无成分R的纯合子甲、乙、丙之间相互杂交,其中一组杂交的F1基因型为AaBbDd,不能是aabbDD,可推知丙的基因型可能为AABBDD或AAbbDD或aaBBDD,A错误;
      B、杂交Ⅰ子代中有成分R植株基因型为AABbdd和AaBbdd,比例为1:1,(或基因型为AaBBdd和AaBbdd,比例为1:1),假设杂交Ⅰ子代中有成分R植株基因型为AABbdd和AaBbdd,则其产生配子有ABd=1/2×1/2+1/2×1/4=3/8、Abd=1/2×1/2+1/2×1/4=3/8、aBd=1/2×1/4=1/8、abd=1/2×1/4=1/8,让其自由交配理论上其后代中有成分R植株(A_B_dd)(配子结合方式ABd×ABd、ABd×Abd、ABd×aBd、ABd×abd)占比例为:3/8×3/8+2×3/8×3/8+2×3/8×1/8+2×3/8×1/8=39/64,B错误;
      C、杂交Ⅱ子代中有成分R植株基因型为AaBbdd,让其自由交配,理论上其后代中有成分R植株(A_B_dd)占比例为:3/4×3/4×1=9/16,C正确;
      D、杂交Ⅰ子代中有成分R植株基因型为AABbdd和AaBbdd,比例为1:1,(或基因型为AaBBdd和AaBbdd,比例为1:1),杂交Ⅱ子代中有成分R植株基因型为AaBbdd,故杂交Ⅰ子代中有成分R植株与杂交Ⅱ子代中有成分R植株相互杂交,后代中有成分R所占比例为:1/2×1×3/4×1+1/2×3/4×3/4×1=21/32,后代中无成分R所占比例为1-21/32=11/32,D错误。
      故选C。
      15. 研究发现,任何与减数分裂有关的基因突变或功能异常均可能引发精子成熟障碍。已知TRIP13 基因突变会使精细胞停滞在减数第一次分裂阶段,进而造成精子无法正常成熟。图甲是一例精子成熟障碍症的患病者家系,图乙为对应部分成员的 TRIP13 基因序列。下列相关叙述错误的是 ( )
      A. 据图甲和乙判断,该例精子成熟障碍最可能是常染色体隐性遗传病
      B. 据图乙分析,该例精子成熟障碍的原因是TRIP13基因某位点发生了碱基替换
      C. Ⅲ-1和Ⅲ-2再生育一个孩子为正常男孩的概率为3/8
      D. 据题推测,TRIP13基因突变导致减数第一次分裂前期同源染色体无法联会
      【答案】D
      【解析】
      【详解】A、从家系图(图甲)看,Ⅰ₁、Ⅰ₂正常却生育了患病的 Ⅱ₃,Ⅱ₁、Ⅱ₂正常生育了患病的 Ⅲ₃,符合隐性遗传的 “无中生有” 特点;结合图乙的基因序列可知,Ⅰ₁、Ⅰ₂均含有突变致病基因,可判断该遗传病为常染色体隐性遗传病,A正确;
      B、对比图乙中正常个体(Ⅰ₁)与患者(如 Ⅱ₃)的 TRIP13 基因序列:Ⅰ₁的序列为 “TGCATCA”,患者序列为 “TGCGTCA”,第5位碱基由 “A” 替换为 “G”,属于碱基替换(点突变),B正确;
      C、Ⅲ-1(正常男)和Ⅲ-2(正常女)生育了患病孩子(aa),说明Ⅲ-1、Ⅲ-2 的基因型均为Aa。 Ⅲ-1(Aa)和 Ⅲ-2(Aa)再生后代:正常个体(AA/Aa)概率为3/4,男孩概率为1/2,因此正常男孩的概率为3/4 × 1/2 = 3/8,C正确;
      D、减数分裂中,同源染色体联会发生在减数第一次分裂前期,而题目仅说明 “TRIP13 突变使精细胞停滞在减数第一次分裂阶段”,但未提及 “联会异常”, “导致同源染色体无法联会” 的推测缺乏依据,D错误。
      故选D。
      二、非选择题:本大题共6小题,除特殊标注外,每空1分,共60分。
      16. 液泡在种子形成阶段的主要功能是储存蛋白质。研究发现,正常水稻的糊粉层细胞内高尔基体能出芽产生囊泡,该囊泡膜上的GPA3蛋白能和液泡膜上的蛋白质特异性识别,从而将谷蛋白靶向运输到液泡中进行储存。谷蛋白在糊粉层细胞内合成和运输的过程如图1所示。请回答下列问题:
      (1)糊粉层细胞产生谷蛋白的过程中,结构②膜的基本支架是__________。
      (2)谷蛋白进入液泡的过程__________(填“需要”或“不需要”)膜蛋白的参与。
      (3)研究人员发现一株异常水稻,该水稻胚乳出现萎缩、粉化,粒重减少了30%,对此做出两种推测:
      推测一:谷蛋白的合成受阻;
      推测二:谷蛋白的运输发生障碍。
      ①为探究异常水稻粒重减少的原因,科研人员用放射性标记物追踪谷蛋白的合成过程,并检测相应部位的放射性强度,结果如图2所示。
      ②实验结果不支持推测__________(填“一”或“二”),理由是______。
      ③进一步研究发现,异常的 GPA3 蛋白具有诱发膜融合的功能,据此推测:异常水稻细胞壁放射性强度高的原因是异常的 GPA3 蛋白诱发了囊泡膜与_________膜的错误融合。
      【答案】(1)磷脂双分子层
      (2)需要 (3) ①. 一 ②. 检测到正常水稻细胞和异常水稻细胞的高尔基体中放射性相同,而正常水稻细胞液泡中放射性远高于异常水稻液泡中的放射性,说明不是谷蛋白的合成受阻,而是高尔基体的囊泡在靶向运输GPA3蛋白到液泡的过程中发生了异常 ③. 细胞
      【解析】
      【分析】分泌蛋白的合成过程大致是:首先,在游离的核糖体中以氨基酸为原料开始多肽链的合成。当合成了一段肽链后,这段肽链会与核糖体一起转移到粗面内质网上继续其合成过程,并且边合成边转移到内质网腔内,再经过加工、折叠,形成具有一定空间结构的蛋白质。内质网膜鼓出形成囊泡,包裹着蛋白质离开内质网,到达高尔基体,与高尔基体膜融合,囊泡膜成为高尔基体膜的一部分。高尔基体还能对蛋白质做进一步的修饰加工,然后由高尔基体膜形成包裹着蛋白质的囊泡。囊泡转运到细胞膜,与细胞膜融合,将蛋白质分泌到细胞外在分泌蛋白的合成、加工、运输的过程中,需要消耗能量。这些能量主要来自线粒体。
      【小问1详解】
      分析图1过程,图中②为来自内质网的囊泡,囊泡属于生物膜系统,因此构成②的膜的基本支架是磷脂双分子层。
      【小问2详解】
      由题干可知,囊泡膜上的GPA3蛋白能与液泡膜上的蛋白质特异性识别,因此该过程需要膜蛋白的参与。
      【小问3详解】
      ①根据题意,该实验的目的是探究异常水稻粒重减少的原因是谷蛋白的合成受阻还是谷蛋白的运输发生障碍,由于谷蛋白最后经高尔基体形成的囊泡包裹,通过该囊泡膜上的GPA3蛋白能和液泡膜上的蛋白质特异性识别,从而将谷蛋白靶向运输到液泡中进行储存。根据实验结果可知,检测到正常水稻细胞和异常水稻细胞的高尔基体中放射性相同,说明谷蛋白在正常水稻和异常水稻细胞的高尔基体中含量相同,因此排除了谷蛋白的合成受阻的推测(即不支持推测一)。而检测到正常水稻细胞液泡中放射性远高于异常水稻液泡中的放射性,说明高尔基体的囊泡在靶向运输GPA3蛋白到液泡的过程中异常(支持推测二)。
      ②进一步研究发现,异常的GPA3蛋白具有诱发膜融合的功能,推测异常水稻来自高尔基体的囊泡上异常的GPA3蛋白和液泡膜上的蛋白质特异性识别能力降低,导致该囊泡上异常的GPA3蛋白诱发了囊泡与细胞膜的融合,从而将谷蛋白错误运输到细胞壁附近聚集。
      17. 下图是高温胁迫下黄瓜幼苗叶肉细胞代谢的部分示意图,①~④表示过程,A、B表示物质。Fd是还原态铁氧还蛋白,可将电子转移至NADPH 中,也可参与光呼吸(图中虚线过程)。R酶是双功能酶,高温下R酶对CO2的亲和力下降但对O2的亲和力增强,请回答下列问题:
      (1)图中物质A和B分别是_________。
      (2)据图1分析,卡尔文循环中③固定的CO2除了可以从外界环境吸收,还来源于____________。同时,卡尔文循环还可以为C2循环提供_____。
      (3)光反应中电子传递过快或受阻,会产生过多的活性氧,引发光抑制。高温胁迫下,抑制Fd活性无法解除光抑制,理由是__________。
      (4)为进一步研究黄瓜幼苗对高温胁迫的响应机制,研究人员选择生长一致的幼苗随机均分为3组:高温组(昼/夜温度为42℃/32℃)、亚高温组(昼/夜温度为35℃/25℃)和对照组(昼/夜温度为28℃/18℃),在其他条件适宜时培养并测定相关数据,结果如图2。
      高温胁迫下,植物为了降低叶片温度会增强蒸腾作用从而导致气孔导度升高。胁迫1~3天亚高温组和高温组气孔导度较大,但净光合速率却降低,其原因可能是_______。胁迫3~5天高温组光呼吸速率下降,_________(能或不能)说明黄瓜已适应高温环境。
      【答案】(1)H+和O2(e-)、C3
      (2) ①. 细胞呼吸、甘氨酸分解为丝氨酸(光呼吸) ②. C5
      (3)抑制Fd活性,电子无法正常转移,产生更多的活性氧,同时干扰点子参与光呼吸过程,减少光呼吸对活性氧的消耗,加剧光抑制
      (4) ①. 酶活性降低(或失水过多),影响植物光合作用 ②. 不能
      【解析】
      【分析】光反应阶段必须有光才能进行,这个阶段是在类囊体的薄膜上进行的,叶绿体中光合色素吸收的光能有两方面用途:一是将水分解为氧和H+,氧直接以氧分子的形式释放出去,H+与NADP+结合生成NADPH,NADPH作为活泼还原剂,参与暗反应阶段的化学反应,同时也储存部分能量供暗反应阶段利用;二是在有关酶的催化作用下,提供能量促使ADP与Pi反应形成ATP,这样光能转化为储存在ATP中的化学能;暗反应阶段有光无光都能进行,这一阶段是在叶绿体的基质中进行的,CO2被利用,经过一系列反应后生成糖类。
      【小问1详解】
      在光反应中,水的光解产生物质A为H+、O2(e-)。过程③是CO2的固定,C5和CO2反应生成物质C3。
      【小问2详解】
      从图中可知,光呼吸(C2循环)会产生CO2,可作为卡尔文循环的原料,除此之外还来源于细胞呼吸、甘氨酸分解为丝氨酸(光呼吸)产生的二氧化碳也可用于卡尔文循环。C2循环需要卡尔文循环提供C5来推动反应进行,故C2循环对卡尔文循环具有依赖性。
      【小问3详解】
      图中Fd参与电子传递,将电子转移至NADPH中,若抑制其活性,电子无法正常转移,NADPH不能合成,使得产生更多的活性氧。Fd通过图中虚线参与光呼吸,若被抑制活性,则光呼吸过程受影响,减少了光呼吸对活性氧的消耗,加剧光抑制。
      【小问4详解】
      1~3天气孔导度较大,但净光合速率降低,可能是高温使光合作用相关酶的活性下降或植物失水过多,影响了光合作用进行。虽然光呼吸速率下降,但从图中看高温组净光合速率持续降低,气孔导度也在下降,说明植物整体光合作用受高温抑制或黄瓜结构损伤、酶活性下降、生理性缺水,故不能说明黄瓜已适应高温环境。
      18. 某种蝴蝶(2n=56)的性别决定方式为ZW型,蝴蝶的长口器(R)对短口器(r)为显性,且R、r仅位于Z染色体上,野生型蝴蝶有长口器和短口器两种类型。研究人员通过基因工程培育出一种特殊长口器蝴蝶雄性品系 (ZZ),其中一条 Z 染色体上携带隐性致死基因t,已知当t基因纯合(ZtZt,ZtW)时导致胚胎死亡。回答下列问题:(以下均不考虑互换与基因突变等特殊情况)
      (1)若要研究该种蝴蝶的基因组,应测定____________条染色体上DNA 的序列。
      (2)为确定长口器蝴蝶雄性品系(ZtZt')中致死基因t位于哪条Z染色体上,研究人员让该蝴蝶品系与短口器雌性个体交配,发现子代蝴蝶表型及比例为____________。由此可以判断致死基因t位于ZR染色体上。
      (3)利用上述(2)得到的子代雄性长口器蝴蝶与另一野生型雌性长口器蝴蝶杂交,后代中的长口器蝴蝶占__________;若后代还出现一只成活的性染色体为 ZZW 的短口器蝴蝶,从减数分裂形成配子的过程分析,该蝴蝶出现的原因是____________。
      (4)蝴蝶的紫翅(M)对黄翅(m)为显性,位于常染色体上,用两种纯合的野生型蝴蝶进行杂交得到F1,F1雌雄交配得到F2,F2出现4种表型,且比例为紫翅长口器:紫翅短口器:黄翅长口器:黄翅短口器=5:3:3:1,科研人员寻找原因,发现是有一种雌配子不育,则该不育雌配子的基因型是____________,亲本纯合野生型蝴蝶的基因型是____________。(不考虑 T/t的影响)
      【答案】(1)29 (2)雄性长口器∶雄性短口器∶雌性短口器=1∶1∶1
      (3) ①. 2/3 ②. 亲本雄性蝴蝶在减数第二次分裂后期时Z染色体着丝粒分裂后,进入同一生殖细胞中,形成了ZrZr的雄配子,并和雌配子W受精后发育而成
      (4) ①. MZR ②. MMZrW、mmZRZR。
      【解析】
      【分析】基因分离定律和自由组合定律的实质:进行有性生殖的生物在进行减数分裂产生配子的过程中,位于同源染色体上的等位基因随同源染色体分离而分离的同时,位于非同源染色体上的非等位基因进行自由组合。
      小问1详解】
      若要研究该种蝴蝶的基因组,应测定29条染色体上DNA 的序列,即27条常染色体和2条性染色体。
      【小问2详解】
      为确定长口器蝴蝶雄性品系(ZRZr)中致死基因t位于哪条Z染色体上,研究人员让该蝴蝶品系与短口器雌性个体(ZrW)交配,若致死基因t位于ZR染色体上,则子代蝴蝶表型及比例为雄性长口器(ZRZr)∶雄性短口器(ZrZr)∶雌性短口器(ZrW)=1∶1∶1,说明ZRW不存在,因而可判断致死基因t位于ZR染色体上。
      【小问3详解】
      利用上述(2)得到的子代雄性长口器蝴蝶(ZRZr)与另一野生型雌性长口器蝴蝶(ZRW)杂交,后代基因型和表现型为雄性长口器蝴蝶(ZRZR)、雄性长口器蝴蝶(ZRZr)、雌性短口器蝴蝶(ZrW)三种类型,且比例均等,可见长口器蝴蝶占2/3;若后代还出现一只成活的性染色体为 ZrZrW 的短口器蝴蝶,则该个体的出现是由于父本(ZRZr)在减数第二次分裂后期着丝粒分裂后产生的两条Z染色体进入到同一个精细胞中,此后该精子与含W的卵细胞正常受精形成的。
      【小问4详解】
      蝴蝶的紫翅(M)对黄翅(m)为显性,位于常染色体上,蝴蝶的长口器(R)对短口器(r)为显性,且R、r仅位于Z染色体上,控制两对性状的基因均位于两对不同的染色体上,遵循基因的自由组合定律。两种纯合的野生型蝴蝶进行杂交得F1,F1相互交配得F2,F2出现4种表型,故F1基因型为MmZRZr×MmZRW,其正常后代紫翅长口器∶紫翅短口器∶黄翅长口器∶黄翅短口器=9∶3∶3∶1,现为5∶3∶3∶1,科研人员发现是有一种雌配子不育,当雌配子为MZR不育时,比例符合,因此可推断该结果出现的原因是母本的含MZR基因的雌配子不育,由此确定亲本的基因型是MMZrW和mmZRZR。
      19. 糖尿病是一种以高血糖为主要特征的代谢性疾病。研究发现,I型糖尿病主要表现为胰岛 B 细胞被破坏,导致胰岛素缺乏,Ⅱ型糖尿病表现为胰岛素抵抗(靶细胞对胰岛素敏感性降低)。
      (1)人体血糖的主要来源有食物中糖类的消化吸收、_____。当血糖含量降低时,下丘脑的某个区域兴奋,通过____________(选填“交感神经”或“副交感神经”)使胰岛 A 细胞分泌胰高血糖素,血糖升高。另外,神经系统还通过控制甲状腺和___________的分泌活动来调节血糖含量。
      (2)胰高血糖素样肽-1(GLP-1)是一种激素,作用机制如图1所示。替尔泊肽是GLP-1受体激动剂,可与GLP-1受体结合并激活受体,进而引发与GLP-1相同的效应。
      根据以上信息和图1所示,葡萄糖通过协助扩散进入胰岛B细胞后,经过一系列过程,促进胰岛素_____________。
      (3)注射________(填“胰岛素”或“替尔泊肽”)治疗糖尿病时,引发低血糖的风险更大。
      (4)科研人员发现了一种新型血糖调节因子(FGF1)具有降低血糖的作用,并利用胰岛素抵抗模型鼠展开相关研究,以期为治疗II型糖尿病提供新思路。实验结果如图2 所示。图2的实验结果说明_____________。
      【答案】(1) ①. 肝糖原分解、非糖物质转化为葡萄糖 ②. 交感神经 ③. 肾上腺 (2)合成和分泌
      (3)胰岛素 (4)FGF1发挥(降血糖)作用时必须依赖胰岛素
      【解析】
      【分析】胰岛A细胞分泌胰高血糖素,能升高血糖,只有促进效果没有抑制作用,即促进肝糖原的分解和非糖类物质转化;胰岛B细胞分泌胰岛素是唯一能降低血糖的激素,其作用分为两个方面:促进血糖氧化分解、合成糖原、转化成非糖类物质;抑制肝糖原的分解和非糖类物质转化。
      【小问1详解】
      人体血糖的主要来源有食物中糖类的消化吸收、肝糖原分解、非糖物质转化为葡萄糖,其中食物中糖类的消化吸收是血糖主要来源;胰岛 A 细胞分泌胰高血糖素受到下丘脑调节,该过程是通过交感神经实现的;机体中能够升高血糖的激素还有甲状腺激素和肾上腺素等,故神经系统还通过控制甲状腺和肾上腺的分泌活动来调节血糖含量。
      【小问2详解】
      分析题意,替尔泊肽是GLP-1受体激动剂,可与GLP-1受体结合并激活受体,进而引发与GLP-1相同的效应,结合图示可知,葡萄糖通过协助扩散进入胰岛B细胞后,ATP在相关酶的作用下形成cAMP,此后可通过PKA促进胰岛素基因表达、通过Epac2促进内质网释放Ca2+等一系列过程,促进胰岛素的合成和分泌。
      【小问3详解】
      结合题意及题图可知,替尔泊肽促进胰岛素分泌具有葡萄糖依赖性:当血糖降至正常水平后,胰岛素释放不再被刺激,血糖一般不会进一步降低,从而大大降低了发生低血糖的风险,而胰岛素对血糖的调节无上述特点,故注射胰岛素治疗糖尿病时,引发低血糖的风险更大。
      【小问4详解】
      分析题图,图2中24小时后,注射FGF1+胰岛素抑制剂组的血糖含量高于对照组和FGF1组,说明FGF1发挥(降血糖)作用时必须依赖胰岛素。
      20. 普通棉花中含有G基因,能在纤维细胞中特异性表达,产生的G酶能够催化纤维素降解,棉纤维长度变短。为了培育棉花新品种,科研人员利用GAL4/UAS系统(一种基因表达调控系统)及反义 RNA(以编码链为模板合成的 RNA)技术成功获得棉纤维长的转基因新品种。具体过程如图所示(字母a~h代表引物)。
      (1)利用农杆菌转化法将GAL4基因导入植株甲的过程中,用到的运载体为_____________。
      (2)利用E·cli DNA 连接酶获得UAS-G基因过程中,为高效连接,最简单的操作是在引物_____________的5'端添加____________(写出6个碱基)序列。利用UAS-G基因和质粒构建重组质粒时至少需要__________种酶。
      (3)GAL4/UAS 系统中,GAL4表达的蛋白质可以与UAS基因特异性结合,从而促进UAS基因下游基因的表达。若使UAS-G基因仅在纤维细胞中表达,则需要在 GAL4 基因前连接________。
      (4)植株甲和植株乙杂交后,挑选出棉纤维长的转基因新品种自交,若GAL4基因与UAS-G基因位于同一对同源染色体上,则后代棉纤维长的转基因新品种所占比例是______。
      【答案】(1)Ti质粒
      (2) ① f ②. GGATCC ③. 4##四
      (3)纤维细胞中特异性表达基因的启动子 (4)1/2
      【解析】
      【分析】 基因工程是指按照人们的愿望,进行严格的设计,通过体外DNA重组和转基因技术,赋予生物以新的遗传特性,创造出更符合人们需要的新的生物类型和生物产品。基因工程是在DNA分子水平上进行设计和施工的,又叫做DNA重组技术。基因工程技术的基本步骤为目的基因的获取、基因表达载体的构建、将目的基因导入受体细胞、目的基因的检测与鉴定。
      【小问1详解】
      利用农杆菌转化法将GAL4基因导入植株甲的过程中,用到的运载体为Ti质粒,Ti质粒上的T-DNA可将目的基因转移并整合到植物细胞的染色体DNA上。
      【小问2详解】
      E·cli DNA连接酶连接黏性末端,要将UAS基因和G基因连接,由于Sma Ⅰ切割后形成平末端,从图中看出,UAS基因有BamH Ⅰ的酶切位点,所以在扩增G基因时,需要添加BamH Ⅰ的识别序列,所以扩增G基因时,最简单的操作是在引物f的5'端添加GGATCC序列,为防止破坏融合基因,该融合基因要与质粒连接,需要用Mun Ⅰ和Xba Ⅰ切割融合基因,而质粒上用EcR Ⅰ(产生的黏性末端与Mun Ⅰ相同)、Xba Ⅰ切割,并用DNA连接酶连接,所以共要使用四种酶。
      【小问3详解】
      若使UAS-G基因仅在纤维细胞中表达,则需要将GAL4基因前连接纤维细胞中特异性表达基因的启动子。
      【小问4详解】
      用A表示GAL4基因,B表示UAS基因,a和b表示没有相关的基因,A_B_为转基因新品种,Aabb(转入了GAL4基因)和aaBb(转入了UAS基因)杂交,AaBb为转基因新品种,当其自交时,如果两对基因在一对同源染色体上,则产生的配子为Ab和aB,比例为1:1,自交子代的基因型及比例为AAbb:AaBb:aaBB=1:2:1,则后代棉纤维长的转基因新品种(AaBb)所占比例是1/2。乳酸(mml/L)
      丙酮酸盐(mml/L)
      FGF21(pg/ml)
      甲组
      1.1
      0.09
      82.5
      乙组
      1.5
      0.1
      617.4
      杂交编号
      杂交组合
      子代表现型(株数)
      I
      F₁×甲
      有(201), 无 (599)

      F₁×乙
      有(99),无(701)

      F₁×丙
      无(800)

      相关试卷 更多

      资料下载及使用帮助
      版权申诉
      • 1.电子资料成功下载后不支持退换,如发现资料有内容错误问题请联系客服,如若属实,我们会补偿您的损失
      • 2.压缩包下载后请先用软件解压,再使用对应软件打开;软件版本较低时请及时更新
      • 3.资料下载成功后可在60天以内免费重复下载
      版权申诉
      若您为此资料的原创作者,认为该资料内容侵犯了您的知识产权,请扫码添加我们的相关工作人员,我们尽可能的保护您的合法权益。
      入驻教习网,可获得资源免费推广曝光,还可获得多重现金奖励,申请 精品资源制作, 工作室入驻。
      版权申诉二维码
      月考专区
      • 精品推荐
      • 所属专辑8份
      欢迎来到教习网
      • 900万优选资源,让备课更轻松
      • 600万优选试题,支持自由组卷
      • 高质量可编辑,日均更新2000+
      • 百万教师选择,专业更值得信赖
      微信扫码注册
      手机号注册
      手机号码

      手机号格式错误

      手机验证码 获取验证码 获取验证码

      手机验证码已经成功发送,5分钟内有效

      设置密码

      6-20个字符,数字、字母或符号

      注册即视为同意教习网「注册协议」「隐私条款」
      QQ注册
      手机号注册
      微信注册

      注册成功

      返回
      顶部
      学业水平 高考一轮 高考二轮 高考真题 精选专题 初中月考 教师福利
      添加客服微信 获取1对1服务
      微信扫描添加客服
      Baidu
      map