搜索
      上传资料 赚现金

      云南省玉溪第一中学2025-2026学年高一上学期12月月考历史试题(含答案)含答案解析

      • 289.97 KB
      • 2025-12-23 15:47:00
      • 26
      • 0
      • 教习网5623548
      加入资料篮
      立即下载
      查看完整配套(共2份)
      包含资料(2份) 收起列表
      试卷
      历史试题卷.docx
      预览
      答案
      历史参考答案.docx
      预览
      正在预览:历史试题卷.docx
      历史试题卷第1页
      高清全屏预览
      1/7
      历史试题卷第2页
      高清全屏预览
      2/7
      历史试题卷第3页
      高清全屏预览
      3/7
      历史参考答案第1页
      高清全屏预览
      1/2
      还剩4页未读, 继续阅读

      云南省玉溪第一中学2025-2026学年高一上学期12月月考历史试题(含答案)含答案解析

      展开

      这是一份云南省玉溪第一中学2025-2026学年高一上学期12月月考历史试题(含答案)含答案解析,文件包含历史试题卷docx、历史参考答案docx等2份试卷配套教学资源,其中试卷共9页, 欢迎下载使用。
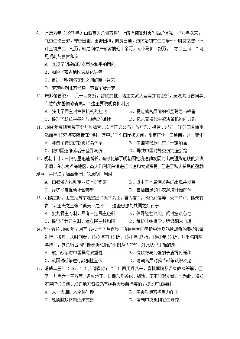
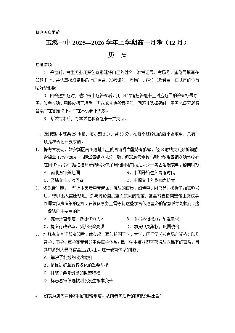
      一、选择题:本题共16小题,每小题3分,共48分。在每小题给出的四个选项中,只有一项是符合题目要求的。
      二、非选择题:本题共4小题,共52分。
      26.(14分)
      (1)(8分)概况:粮食亩产总体呈增长趋势,但增速较缓。因素:新航路开辟后,玉米、甘蔗等高产农作物的传入。
      (2)(6分)特点:以小农户个体经营为主关系:农业经济为主,商品经济处于从属地位。变化:商品经济比较发达,纺织业显著发展,市镇经济繁荣,资本主义萌芽。
      27.(14分)
      (1)(4分)影响:中国开始沦为半殖民地半封建社会;传统的自然经济开始缓慢解体,中国被迫卷入了资本主义世界市场。
      (6分)原因:西学的传入;列强殖民侵略的需要;太平天国运动的冲击;统治阶级挽救国家颓势,致力于自强和求富。(3)活动:组织农民阶级;开展游击战争;进行土地革命;创建根据地。名称:井冈山革命根据地。道路:建立农村革命根据地,以农村包围城市,武装夺取政权。
      28.(10分)
      (1)(4分)措施:设立专门救济机构;颁布救济法规;动员社会力量参与;设立专门的儿童保育机构。
      (2)(6分)评价:积极性:救助了大量难民,稳定了后方秩序,凝聚了民族力量,推动了社会福利体系的建设。局限性:救济水平低,效果有限;存在经费不足、贪腐等问题。
      29.(12分)
      论题:从“傻子瓜子”看改革开放初期民营经济的破冰之路。
      阐述:年广久的人生轨迹犹如一部浓缩的中国民营经济发展史。计划经济体制下的个体经济困境:1963年,年广久因贩卖鱼被定为”投机倒把罪”判处有期徒刑一年,这一事件典型反映了改革开放前计划经济体制对个体经济的压制。在”一大二公”的所有制结构下,私人经营被视为资本主义尾巴,《人民日报》1962年曾明确提出"割资本主义尾巴”的口号,个体商贩普遍面临政治风险。改革开放初期的政策松动与制度突破:1978年十一届三中全会后,农村家庭联产承包责任制的推行点燃改革星火。年广久抓住机遇创办瓜子作坊,1979年注册“傻子瓜子”商标时,恰逢国务院颁布《关于发展社队企业若干问题的规定(试行草案)》,首次允许农村非农产业发展。1984年邓小平在中央顾问委员会第三次全体会议上的讲话具有里程碑意义。“让'傻子瓜子经营一段,怕什么?”的论述,实质是对“姓资姓社”争论的突破性回应。同年十二届三中全会通过《中共中央关于经济体制改革的决定》,明确提出“社会主义经济是公有制基础上的有计划的商品经济”,为民营经济发展提供理论依据。思想解放与民营经济的合法化进程:1992年邓小平南方谈话再次提及“傻子瓜子”,此时年广久的企业已发展至数百人规模。在“三个有利于”标准指引下,1993年宪法修正案明确“国家允许私营经济在法律规定的范围内存在和发展”,标志着民营经济正式获得宪法保障。
      总之,年广久的经历不仅是个人的奋斗史,更折射出改革开放初期思想解放的艰难、政策调整的脉络,以及民营经济在社会主义市场经济体系中“破冰重生”的历史必然。
      题号
      1
      2
      3
      4
      5
      6
      7
      8
      答案
      C
      B
      B
      B
      D
      C
      A
      A
      题号
      9
      10
      11
      12
      13
      14
      15
      16
      答案
      D
      A
      C
      A
      A
      D
      B
      A
      题号
      17
      18
      19
      20
      21
      22
      23
      24
      答案
      D
      B
      C
      D
      C
      D
      D
      D
      题号
      25
      答案
      B

      相关试卷

      云南省玉溪第一中学2025-2026学年高一上学期12月月考历史试题(含答案)含答案解析:

      这是一份云南省玉溪第一中学2025-2026学年高一上学期12月月考历史试题(含答案)含答案解析,文件包含历史试题卷docx、历史参考答案docx等2份试卷配套教学资源,其中试卷共9页, 欢迎下载使用。

      云南省玉溪第一中学2025-2026学年高二上学期12月月考历史试题(Word版附答案):

      这是一份云南省玉溪第一中学2025-2026学年高二上学期12月月考历史试题(Word版附答案),文件包含历史学科试卷+玉溪一中20252026学年高二年级上学期第二次月考历史学科试卷docx、历史学科参考答案+高二上第一次月考docx、答题卡+玉溪一中20252026学年高二年级上学期第二次月考历史pdf等3份试卷配套教学资源,其中试卷共15页, 欢迎下载使用。

      云南省玉溪第一中学2025-2026学年高一上学期12月月考历史试卷(Word版附答案):

      这是一份云南省玉溪第一中学2025-2026学年高一上学期12月月考历史试卷(Word版附答案),文件包含玉溪一中2025-2026学年上学期高一年级第二次月考历史学科试卷docx、玉溪一中2025-2026学年上学期高一年级第二次月考历史答题卡pdf、玉溪一中2025-2026学年上学期高一年级第二次月考历史学科试卷参考答案docx等3份试卷配套教学资源,其中试卷共11页, 欢迎下载使用。

      资料下载及使用帮助
      版权申诉
      • 1.电子资料成功下载后不支持退换,如发现资料有内容错误问题请联系客服,如若属实,我们会补偿您的损失
      • 2.压缩包下载后请先用软件解压,再使用对应软件打开;软件版本较低时请及时更新
      • 3.资料下载成功后可在60天以内免费重复下载
      版权申诉
      若您为此资料的原创作者,认为该资料内容侵犯了您的知识产权,请扫码添加我们的相关工作人员,我们尽可能的保护您的合法权益。
      入驻教习网,可获得资源免费推广曝光,还可获得多重现金奖励,申请 精品资源制作, 工作室入驻。
      版权申诉二维码
      欢迎来到教习网
      • 900万优选资源,让备课更轻松
      • 600万优选试题,支持自由组卷
      • 高质量可编辑,日均更新2000+
      • 百万教师选择,专业更值得信赖
      微信扫码注册
      手机号注册
      手机号码

      手机号格式错误

      手机验证码 获取验证码 获取验证码

      手机验证码已经成功发送,5分钟内有效

      设置密码

      6-20个字符,数字、字母或符号

      注册即视为同意教习网「注册协议」「隐私条款」
      QQ注册
      手机号注册
      微信注册

      注册成功

      返回
      顶部
      学业水平 高考一轮 高考二轮 高考真题 精选专题 初中月考 教师福利
      添加客服微信 获取1对1服务
      微信扫描添加客服
      Baidu
      map