搜索
      上传资料 赚现金

      陕西省西安中学2025-2026学年高三上学期12月质量检测地理试卷(三)(含答案)

      • 1.24 MB
      • 2025-12-23 06:39:07
      • 25
      • 0
      • 教习网会员03
      加入资料篮
      立即下载
      查看完整配套(共3份)
      包含资料(3份) 收起列表
      试卷
      陕西省西安中学2025-2026学年高三上学期质量检测地理试卷(三).docx
      预览
      答案
      地理质检三答案详解.docx
      预览
      答案
      地理质检三答案.docx
      预览
      正在预览:陕西省西安中学2025-2026学年高三上学期质量检测地理试卷(三).docx
      陕西省西安中学2025-2026学年高三上学期质量检测地理试卷(三)第1页
      1/10
      陕西省西安中学2025-2026学年高三上学期质量检测地理试卷(三)第2页
      2/10
      陕西省西安中学2025-2026学年高三上学期质量检测地理试卷(三)第3页
      3/10
      地理质检三答案详解第1页
      1/6
      地理质检三答案详解第2页
      2/6
      地理质检三答案详解第3页
      3/6
      地理质检三答案第1页
      1/2
      还剩7页未读, 继续阅读

      陕西省西安中学2025-2026学年高三上学期12月质量检测地理试卷(三)(含答案)

      展开

      这是一份陕西省西安中学2025-2026学年高三上学期12月质量检测地理试卷(三)(含答案),文件包含陕西省西安中学2025-2026学年高三上学期质量检测地理试卷三docx、地理质检三答案详解docx、地理质检三答案docx等3份试卷配套教学资源,其中试卷共18页, 欢迎下载使用。

      【答案】1.B 2.C
      【解析】1.结合材料信息可知,由于马家沟芹菜品种独特,窖藏时间15-30天左右,时间较短,因此不属于错峰上市,A错误;该地由山东青岛市管辖,交通便利,D错误;储藏时间短,芹菜收采总量并无变化,与稳定市场供运无关,C错误;通过低温窑藏,芹菜的营养成分回流,质感变得更加清脆,品质得到了提升,B正确。故选B。
      2.结合所学知识,标准化生产改进的是生产流程和生产工艺,解决的是产品质量的问题,与品牌、规模、就业岗位没有直接联系,ABD错误,C正确。故选C。

      【答案】3.B 4.A
      【解析】3.若后山地表裸露,活跃的水循环会将大量泥沙排入池塘,使池塘变得浑浊,因山丘有茂密的森林,森林对雨水有一定的涵养水源和过滤作用,会使山地清水顺地势汇入池塘,A错误,B正确;若鱼类养殖过多会出现富营养化,降低水质,C错误;生活与生产用水量大,与水质清洁没有关系,D错误。故选B。
      4.由图可知,村落建筑被巷道分割,利于通风防暑;顺山坡布局,利于排水,防御洪涝;坐北朝南,阳光充足,以便防潮;北部的山丘能阻挡寒潮侵袭,防御寒冷,A正确,与占用耕地、保护林地关系不大,当时建设注重实用性,而不是着重美观,BCD错误。故选A。
      【答案】5.B 6.A 7.A
      【解析】5.结合材料和所学知识,废旧动力电池的回收及资源再生企业属于成长型企业,对技术要求较高,规范完善相关法规相当重要,且当前通过技术创新降低成本还有很大空间,①③正确;从业人员的培训不是关键,同时我国的消费市场已经激活,②④错误,ACD错误,B正确;故选B。
      6.废旧动力电池回收利用,可以提高资源利用率,①正确;随着法律法规的完善,新能源汽车生产企业履行环保义务,利润不可能增加,②错误;图中没有体现能源数量增多或能源利用率提高的信息,不能缓解能源供需矛盾,③错误;电池具有污染性,电池回收利用,可以减少环境污染,④正确; BCD错误,A正确;故选A。
      7.结合图文材料和所学知识,碳酸锂价格大幅下降会导致动力电池生产成本降低,而动力电池在新能源汽车成本中所占比例较高,因此会加剧对传统汽车生产的挑战,各个新能源汽车企业也会因诸多因素竞争加剧,A正确;产业结构的调整是一个渐变的过程,一般不会急剧大幅提调整,B错误;碳酸锂价格大幅下降与新能源车能耗没有关系,C错误;废旧动力电池的回收利用不仅仅有利可图,更重要的是它是可持续发展的要求,是国家大力支持的行业,故不会因价格问题大量倒闭,D错误;故选A。
      【答案】8.D 9.D 10.C
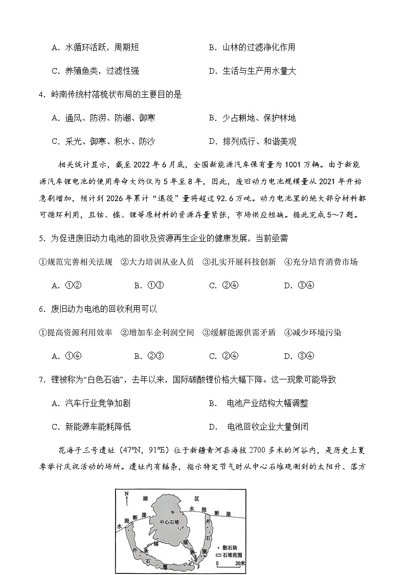
      【解析】8.据材料可知,遗址内有辐条,指示特定节气时从中心石堆观测到的太阳升、落方位。从图中可见,现存辐条一根由中心石堆向东南方向延伸,另一根由中心石堆向西南方向延伸,而冬至日极圈以外的地区,日出东南,日落西南,D正确;舂分和秋分日出正东、日落正西,夏至日出东北、日出西北,均与辐条指示方向不同,排除ABC。故选D。
      9.花海子所处经度为91°E,与北京相差约30°,时间相差2小时,根据东加西减原则,选项中的时间应减去2小时,才是当地的地方时。夏至这天,北半球昼长达到一年中的最大,北极圈内出现极昼现象。北京时间22:00,花海子地方时约为20:00,昼长=(20-12)×2=16小时,花海子地区纬度较高(47°N),符合题意,D正确。故选D。
      10.花海子三号遗址位于新疆青河县海拔2700多米的河谷,历史上是夏季举行庆祝活动的场所,周围为高寒草原环境,植被以寒带多年生草本植物为主,适宜游牧活动,C正确;水利、采石、农耕与该区域的自然环境和历史用途不符,排除ABD。故选C。
      【答案】11.A 12.B 13.C
      【解析】11.①阿联酋和阿曼地处沙漠地区,风沙活动严重威胁铁路的施工建设和运营安全。中国企业能够提供智能沙害监测系统,表明其在应对沙漠环境方面具有技术优势;③沙漠地区昼夜温差大,轨道温度变化对铁路运营有重要影响。中国企业能够提供轨道温度监测与调控技术,表明其在高温环境下的铁路建设和管理方面具有技术优势,A正确。②虽然语言翻译在项目沟通中很重要,但不是中国企业中标的主要技术优势;④廉价的建设原料和设备:廉价原料和设备虽然可以降低成本,但并不是中国企业在国际竞争中中标的核心优势,尤其是在高技术含量的项目中,②④不属于中国中标的主要优势,不合题意,BCD错误,故选A。
      12.铁路站点的布局主要取决于沿线地区的运输需求,包括人口分布、经济活动和货物运输需求等,B正确;地势起伏会影响铁路线路的走向和建设难度,但对站点类型的影响较小,A错误;铁路场站和线路的选址分布对水的依赖性较小,C错误;技术水平影响铁路的建设和运营,但与站点类型的布局关系不大,D错误。故选B。
      13.铁路的建设可能会促进人员流动,但对阿联酋人口分布的影响有限,A错误;该铁路与阿提哈德铁路是两个不同的项目,建成后对阿提哈德铁路运速的提升没有直接影响,B错误;该铁路连接阿联酋和阿曼,建成后将结束阿曼国内无铁路的历史,有利于阿曼内陆地区的资源开发和经济发展,C正确。铁路的建设可能会分流部分货物运输,但苏哈尔港的运输压力主要取决于港口本身的吞吐能力和周边地区的经济活动,D错误;故选C。
      【答案】14.D 15.A 16.B
      【解析】14.由材料“第四纪冰期的最后一个阶段”,可推断沿海地区的陆架因为海平面下降,变为陆地,不再受海浪影响,B错误;由材料“富含海洋单细胞生物”可判断物源来自海洋,A、C错误;变为陆地的陆架上的沉积物,在古季风的侵蚀等作用下,形成图示区域中的沙漠、黄土沉积物,D正确。故选D。
      15.由于处于冰期,气候较冷;风力作用显著,说明气候较干,故与现今相比,图示区域在晚更新世末期气候特征为干冷,A正确,BCD错误。故选A。
      16.由图示信息可知,与沙漠相比,黄土堆积群处于古季风的下风向,风力搬运能力更弱,沉积物的粒径应该更小、更细,所以由沙漠至黄土堆积群,沉积物粒径分异为由粗到细,B正确,ACD错误。故选B。
      【答案】17.A 18.D 19.C
      【解析】17.甲地位于澳大利亚北部,其盛行风的季节变化源于气压带风带的移动,而气压带风带移动的根本原因是太阳直射点的季节移动(太阳直射点移动导致热量分布变化,进而推动气压带风带移动),A正确;气压带风带移动是直接原因,海陆热力性质差异、天气系统移动并非其根本成因, BCD错误。故选A。
      18.乙地位于高压中心(等压线数值高),高压控制下盛行下沉气流,天气晴朗稳定,因此特征是风和日丽,D正确;狂风大作、阴雨连绵多对应低压或锋面系统,大雾弥漫通常出现在静稳但湿度高的环境(高压中心湿度较低),ABC错误。故选D。
      19.图中澳大利亚位于南半球,锋面系统为冷锋(南半球锋面符号对应冷锋)。该锋面应随南半球气旋呈顺时针移动(由东南向西北),C正确;强烈雨雪通常对应强冷锋但需结合季节(澳大利亚此时非严寒季节),A错误。连续性降水是暖锋特征,B错误;冷锋的降水集中在锋后(冷空气一侧),D错误;故选C。
      【答案】20.A 21.D 22.C
      【解析】20.由图甲看出东坡火山灰较厚,北坡火山灰较少,火山灰分布差异明显。长白山地处季风气候区,受季风影响,降水丰沛。因此各坡向火山灰分布差异显著主要是因流水侵蚀作用强度的差异。东坡地势较平缓,流水的侵蚀最弱(最慢),残留火山灰分布面积最大,北坡侵蚀作用最强(最快),残留火山灰分布最少,A正确,由于北坡从低海拔到高海拔均覆盖植被,地表土壤受风力侵蚀影响较小B错误;由于长白山海拔不高,不足以覆盖冰川,所以不是冰川侵蚀C错误;生物侵蚀的作用范围比较小,D错误。故选A。
      21.火山喷发,植被重新演替,两坡演替开始的时间是一致的,结合材料目前北坡已进入中后期,东坡还处于初期,说明北坡演替速度快于东坡。由图可知,长白山北坡比东坡火山灰较少,A错误;东坡为夏季风迎风坡,降水更多,B错误;北坡为阴坡,光照强度较弱,C错误;火山灰容易受到外力侵蚀,在此过程中,火山灰成土母质具有不稳定性。在不稳定的火山灰成土母质上,土壤和植被发育较慢。由图可知北坡较东坡坡度陡,火山灰堆积少,成土母质更稳定,植被演替速度更快。东坡火山灰较厚,火山灰被侵蚀程度较强,所以导致土地基础不稳定,导致植被演替速度慢。故D选项正确。
      22.结合长白山亚高山区的植被演替示意图,苔原带将演变为森林,从信息中可知长白山北坡处于中后期,还没有结束演替,可以推出目前长白山北坡林线还未到达理论高度,所以岳桦林分布上界将上移,故选C选项正确,ABD选项错。故选C
      【答案】23.C 24.D 25.B
      【解析】23.下凹式绿地中铺有碎石、粗砂、树皮等多层渗透填料,渗透能力显著增强,会使地表径流下渗更快,下渗水量更多,因而表面的积水量会比裸地更少,地表积水更慢出现,消退更快,C正确,AD错误;由于地表有人工草皮和树皮等对地表径流涵养水源,会使表面积水更清澈,B错误。故选C。
      24.旱季时降水较少,下凹式绿地表面不会有积水,且土壤上部水分也会很少,不能直接体现遇旱不缺水,顶部溢流口和上部排水口即使有设置,表层和土壤上部也不会有水流出,不能体现遇旱不缺水,AB错误;要体现遇旱不缺水需要观察实验模型中是否有水流出,而不是继续注入外部水,C错误;旱季时在绿地深层由于蒸发较少,可能还会保留一部分土壤水,若在底部设置出水口,可能观察到有水流出,能反映遇旱不缺水,D正确。故选D。
      25.倒水的环节体现了大气降雨的强度,在水量相同的前提下,倒水速度越快代表短时间降水量越大,而地表水下渗需要一定的时间,若短时降水强度过大,则会影响地表水下渗,所以为实验效果更接近于真实,倒水速度应一致,①正确;鹅卵石是为了促进地表水下渗,也是为了减缓地表径流流速,其颗粒物大小影响并不大,不用均一,②错误;现实区域中的地表水来源除了雨水补给之外,还有其他区域坡面径流水汇入,这部分径流水有一定的含沙量,为保障实验的准确性,应使用掺杂泥沙的水,③正确;只要实验的环节尽量贴近现实,规模的大小对实验结果影响不大,④错误。①③正确,故选B。
      26.(12分)
      (1)山河相间,交流不便,形成了多样的民族文化;山高谷深,气候垂直差异大,形成多种农业特色;地形封闭,受外界影响较小。(6分)
      (2)就地保护:就地改造成本较低;利于传承传统地域文化;能完善乡村基础设施,助力乡村振兴;村民难以适应新的生产生活方式。(任答三点6分)
      (异地搬迁:利于保护原传统村落生态环境;利于统一规划和开发;获得更多就业机会,增加收入;能显著提升村民生活质量。)(任答三点6分)
      27. (12分)
      (1)降水较少,难以淋溶土壤盐分;蒸发旺盛,使盐分在土壤表层积累;地势低平,排水不畅,盐分在低洼处滞留;地下水位较高,加剧表土积盐。(任答三点6分)
      (2)开挖鱼塘后,土壤盐分随水汇聚到池塘,耕作层土壤盐分下降;农田地下水位下降,可预防土壤次生盐渍化;利用池塘养殖后的低碱度水体淋洗土壤,降低盐碱度;池塘富营养水体灌溉农田,可增加土壤肥力。(任答三点6分)
      28. (16分)
      (1)2002年以前,淤积量大于冲刷量;2002年以后,淤积量小于冲刷量。(4分)
      (2)潼关高程大幅度抬升,渭河下游落差变小,(2分)流速减缓,泥沙大量淤积,(2分)由微淤的冲淤平衡变为淤积大于冲刷,河床抬高,形成地上河。(2分)
      (3)渭河支流水土保持工作使上游来沙量减少,下游含沙量减少,泥沙淤积减轻,流水冲刷严重;(3分)下游河道人工采沙取土导致河道泥沙减少,冲刷量大于淤积量。(3分)
      29.(10分)
      原因:长江上游地区由于经济发展水平相对较低,生产技术水平低,且环境约束强,需要抑制技术改造难的高污染企业进入,依托自身生态优势积极发展非污染性的生态产业,从而实现生态环境改善;长江下游地区由于经济发展水平相对较高,技术水平高,通过高质量绿色创新方式促进技术升级和污染减排,驱动生态环境改善。(6分)
      启示:遵循生态优先、绿色发展的原则;大力发展新兴绿色能源工业和新型生态产业;因地制宜,依据地区比较优势精准施策。(任答两点4分)

      相关试卷

      陕西省西安中学2025-2026学年高三上学期12月质量检测地理试卷(三)(含答案):

      这是一份陕西省西安中学2025-2026学年高三上学期12月质量检测地理试卷(三)(含答案),文件包含陕西省西安中学2025-2026学年高三上学期质量检测地理试卷三docx、地理质检三答案详解docx、地理质检三答案docx等3份试卷配套教学资源,其中试卷共18页, 欢迎下载使用。

      陕西省西安中学2025-2026学年高三上学期质量检测地理试卷(三):

      这是一份陕西省西安中学2025-2026学年高三上学期质量检测地理试卷(三),共10页。

      陕西省西安中学2025-2026学年高三上学期质量检测地理试卷(三)(含答案)含答案解析:

      这是一份陕西省西安中学2025-2026学年高三上学期质量检测地理试卷(三)(含答案)含答案解析,文件包含陕西省西安中学2025-2026学年高三上学期质量检测地理试卷三docx、地理质检三答案详解docx、地理质检三答案docx等3份试卷配套教学资源,其中试卷共18页, 欢迎下载使用。

      资料下载及使用帮助
      版权申诉
      • 1.电子资料成功下载后不支持退换,如发现资料有内容错误问题请联系客服,如若属实,我们会补偿您的损失
      • 2.压缩包下载后请先用软件解压,再使用对应软件打开;软件版本较低时请及时更新
      • 3.资料下载成功后可在60天以内免费重复下载
      版权申诉
      若您为此资料的原创作者,认为该资料内容侵犯了您的知识产权,请扫码添加我们的相关工作人员,我们尽可能的保护您的合法权益。
      入驻教习网,可获得资源免费推广曝光,还可获得多重现金奖励,申请 精品资源制作, 工作室入驻。
      版权申诉二维码
      月考专区
      • 精品推荐
      • 所属专辑9份
      欢迎来到教习网
      • 900万优选资源,让备课更轻松
      • 600万优选试题,支持自由组卷
      • 高质量可编辑,日均更新2000+
      • 百万教师选择,专业更值得信赖
      微信扫码注册
      手机号注册
      手机号码

      手机号格式错误

      手机验证码 获取验证码 获取验证码

      手机验证码已经成功发送,5分钟内有效

      设置密码

      6-20个字符,数字、字母或符号

      注册即视为同意教习网「注册协议」「隐私条款」
      QQ注册
      手机号注册
      微信注册

      注册成功

      返回
      顶部
      学业水平 高考一轮 高考二轮 高考真题 精选专题 初中月考 教师福利
      添加客服微信 获取1对1服务
      微信扫描添加客服
      Baidu
      map