所属成套资源:江西省九校重点中学2025-2026学年高三上学期第一次联合考试各学科试卷及答案
江西省九校重点中学2025-2026学年高三上学期第一次联合考试化学试卷(Word版附解析)
展开
这是一份江西省九校重点中学2025-2026学年高三上学期第一次联合考试化学试卷(Word版附解析),共16页。试卷主要包含了 答题前,考生务必用直径 0, 下列反应的离子方程式正确的是, 实验室提取桂花精油的步骤如下等内容,欢迎下载使用。
(试卷满分:100 分 考试用时:75 分钟)
考生注意:
1. 本试卷分选择题和非选择题两部分。
2. 答题前,考生务必用直径 0.5 毫米黑色墨水签字笔将密封线内项目填写清楚。
3. 考生作答时,请将答案答在答题卡上。选择题每小题选出答案后,用 2B 铅笔把答题卡上对应题目的答案标号涂黑;非选择题请用直径 0.5 毫米黑色墨水签字笔在答题卡上各题的答题区域内作答,超出答题区域书写的答案无效,在试题卷、草稿纸上作答无效。
可能用到的相对原子质量:H 1C12 N14O16Na23 S32Cl35.5Mn55Fe56Cu64 Pt195
一、单项选择题: 共 14 小题, 每题 3 分, 共 42 分。每题只有一个选项符合题意。
1. 化学与生产、生活和科技密切相关。下列说法正确的是
A. 碳酸氢铵可用作食品膨松剂
B. 漂白粉可用于漂白蚕丝制品
C. 纳米铁粉可吸附去除污水中 Cu2+、Ag+ 等重金属离子
D. 利用 CO2 合成脂肪酸可实现无机小分子向有机高分子的转变
2. 下列说法正确的是
A. 键长: C≡C>C=C B. 熔点: Li>Na
C. 沸点: NH3>H2O D. 稳定性: HCl>HF
3. 化学实验操作的规范性对于实验安全至关重要。下列操作错误的是
A. 进行钾与水反应的实验时应佩戴护目镜
B. 温度计中水银洒落地面时应用硫粉处理
C. 实验室制取乙酸乙酯时,导管直接插入饱和碳酸钠溶液中收集产物
D. 盐酸不慎沾到皮肤上时,应立即用大量水冲洗,再用 3%~5%NaHC O3 溶液冲洗
4. 下列反应的离子方程式正确的是
A. 氯气通入水中: Cl2+H2O=2H++Cl−+ClO−
B. Fe3O4 溶于稀硝酸: Fe3O4+8H+=Fe2++2Fe3++4H2O
C. 向 NH4HSO4 溶液中加入过量的 NaOH 溶液: NH4++OH−=NH3⋅H2O
D. 淀粉-KI 溶液 (稀硫酸酸化) 检验碘盐中的 KIO3:5I−+IO3−+6H+=3I2+3H2O
5. K4FeCN6 是一种食盐、奶粉抗结剂。 Fe 、 HCN 与 K2CO3 在一定条件下可生成 K4FeCN6 ,反应的方程式为: Fe+6HCN+2 K2CO3=K4FeCN6+H2↑+2CO2↑+2H2O 。设 NA 为阿伏加德罗常数的值, 下列说法正确的是
A. 1 mlHCN 中含离子的数目为 2NA
B. 44 gCO2 中含孤电子对的数目为 2NA
C. 标准状况下,33.6L H2O 的分子数为 1.5NA
D. 常温下,1L pH=11 的 K2CO3 溶液中,水电离出 H+ 的数目为 10−3NA
6. 实验室提取桂花精油的步骤如下。下列说法错误的是
A. 操作①是过滤,操作②是分液
B. “乙醇洗涤”可提高桂花精油的收率
C. “减压蒸馏”可防止桂花精油在较高温度下变质
D. 流程中可以循环使用的物质是乙醇和石油醚
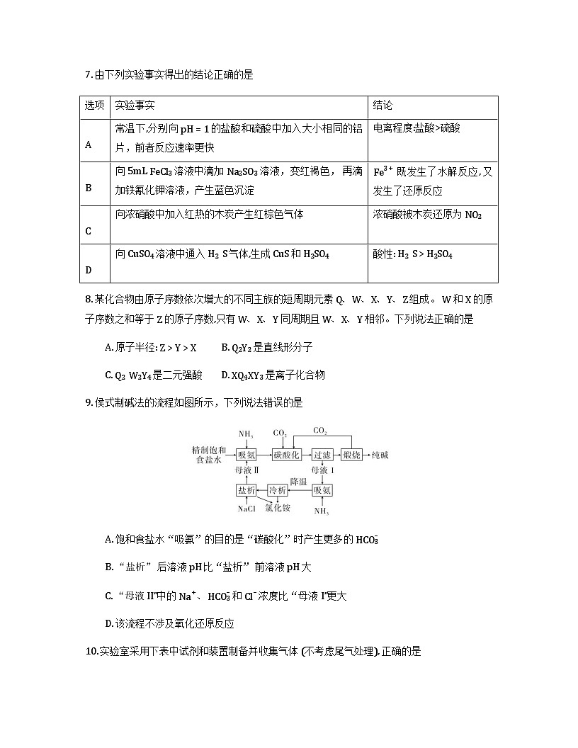
7. 由下列实验事实得出的结论正确的是
8. 某化合物由原子序数依次增大的不同主族的短周期元素 Q、W、X、Y、Z 组成。 W 和 X 的原子序数之和等于 Z 的原子序数,只有 W、X、Y 同周期且 W、X、Y 相邻。下列说法正确的是
A. 原子半径: Z>Y>X B. Q2Y2 是直线形分子
C. Q2 W2Y4 是二元强酸 D. XQ4XY3 是离子化合物
9. 侯式制碱法的流程如图所示,下列说法错误的是
A. 饱和食盐水“吸氨”的目的是“碳酸化”时产生更多的 HCO3−
B. “盐析” 后溶液 pH 比“盐析” 前溶液 pH 大
C. “母液 II”中的 Na+、HCO3− 和 Cl− 浓度比“母液 I”更大
D. 该流程不涉及氧化还原反应
10. 实验室采用下表中试剂和装置制备并收集气体 (不考虑尾气处理), 正确的是
11. 某溶液 X 中可能含有 K+ 、 NH4+ 、 Fe2+ 、 Al3+ 、 Cl− 、 SO42− 、 AlOH4 一中的若干种离子,离子浓度均相同。某同学进行如下实验,对溶液所含离子判断错误的是
溶液 X 还遍历一元淀A 现象 Ba(NO 3 ) 溶液 DN 组胺 A 二烷液 NaOH 燃液 N 二烷废物 一 二烷废物
A. 含 Fe2+ B. 含 NH4+ C. 可能含 Al3+ D. 不含 AlOH4−
12. 化学上常用标准电极电势 Eθ (氧化性/还原性) 比较物质的氧化能力。 Eθ 值越高,氧化型物质的氧化能力越强。 Eθ 值越低,还原型物质的还原能力越强。 Eθ 的值与体系的 pH 有关。根据表格信息,下列说法错误的是
A. 实验室可用 KBrO3 与浓盐酸反应制 Cl2
B. 酸性条件下,氧化性强弱顺序为 MnO4−>Cl2>VO2+
C. 向淀粉一KI 溶液中滴加 SnCl4 溶液,溶液变蓝
D. 酸性 K2Cr2O7 溶液与 FeSO4 反应的离子方程式为 Cr2O72−+6Fe2++14H+=2Cr3++6Fe3++7H2O
13. 硼氢化钠 NaBH4 是有机反应中常用的强还原剂,其在催化剂作用下与水反应获得氢气的微观过程如图所示。下列说法错误的是
A. NaBH4 中含有离子键、共价键和配位键
B. 反应过程中存在离子键、极性键和非极性键的断裂和形成
C. 总反应的化学方程式为 NaBH4+4H2O→催化剂4H2↑+NaBOH4
D. 若用 D2O 代替 H2O ,反应后生成的气体中含有 H2 、 HD 和 D2
14. 某稀硫酸和稀硝酸的混合溶液 200mL,平均分为两份。向第一份溶液中加入铁粉,产生气体的量随铁粉质量增加的变化如图所示(已知硝酸只被还原为 NO)。向第二份溶液中加入铜粉。下列说法错误的是
A. 稀硫酸的浓度为 2.5 ml⋅L−1
B. 第一份溶液中溶质最终为 FeSO4
C. 第一份溶液产生的气体最多为 0.2ml
D. 第二份溶液能溶解铜粉最多为 14.4g
二、非选择题:共 4 道题,共 58 分。
15. (14 分)
含砷废水(主要含 AsO33− ) 的无害化处理是环保难题,近年研究发现过二硫酸铵 NH42 S2O8 在酸性条件下可将 AsO33− 氧化为 AsO43− ,反应产物易形成沉淀去除。回答下列问题:
(1)过二硫酸铵 NH42 S2O8 中硫元素的化合价为_____。
(2)砷元素与磷元素同主族,砷在元素周期表中的位置为_____。
(3)酸性条件下 S2O82− 氧化 AsO33− 的离子方程式为_____;若 1ml S2O82− 参与反应,则转移电子的数目为_____。
(4)处理后的废水中含 AsO43− 和 PO43− ,可加入铁盐去除。已知常温下, KspFeAsO4=5.7×10−21 ,K sp FePO4=1.3×10−22 ,当 AsO43− 刚好沉淀完全时溶液中 PO43− 的浓度为_____ ml ・ L−1 (保留一位小数。当溶液中离子浓度 c≤1.0×10−5 ml⋅L−1 时,可认为沉淀完全)。
(5)为探究 pH 对 AsO43− 氧化性的影响,设计如图 1 所示的可逆电池装置,其反应原理为 AsO43−+2H+ +2I−⇌AsO33−+I2+H2O 。测得输出电压与 pH 的关系如图 2 所示。则 a 点时,盐桥中 K+ 向_____。 (填“甲”或“乙”)移动;c点时,负极的电极反应式为_____。
图 1 图 2
16. (14 分)
NaClO 和 MnCl2 是两种重要的含氯化合物。回答下列问题:
(1)非金属性: Cl 处 = S (填“>”或“”或“C=C>C=C,A项错误;碱金属单质熔点随着核电荷数的增加逐渐降低,熔点: L+>Na,B 项正确;沸点: H2O>NH3 ,C项错误;非金属性越强,氢化物的稳定性越强,稳定性:HF>HCl, D 项错误。
3. 【答案】C 【解析】钾与水反应剧烈,液体可能飞溅甚至有轻微爆炸,佩戴护目镜是必要的安全措施, A 项正确;温度计中水银洒落地面时应用硫粉处理可以生成硫化汞,B 项正确;实验室制取乙酸乙酯时,导管直接插入饱和碳酸钠溶液中收集产物可能会造成倒吸,造成安全隐患,C 项错误;盐酸不慎沾到皮肤上时,应立即用大量水冲洗,再用 3%~5%NaHC O3 溶液冲洗用以中和少量剩余没有冲洗干净的酸液,D 项正确。
4.【答案】D 【解析】氯气通入水中生成的次氯酸为弱酸,不能拆成离子形式,A 项错误;稀硝酸会进一步氧化 Fe2+ , B 项错误; 向碳酸氢铵溶液中加入过量的 NaOH 溶液发生反应: NH4++HCO3− +2OH−=NH3⋅H2O+CO32−+H2O , C 项错误; I− 和 IO3− 在酸性条件下发生归中反应生成 I2 使溶液变蓝, D 项正确。
5. 【答案】D 【解析】HCN 是共价化合物不含有离子, A 项错误; CO, 分子中每个氧原子含孤电子对的数目为 2,故 44 gCO2 中含孤电子对的数目为 4 NA , B 项正确; 标准状况下水不是气体, C 项错误; 常温下, 1 LpH=11 的 K2CO3 溶液中,水电离出 H+ 的数目为 10−3 NA ,D 项正确。
6.【答案】A【解析】操作①是过滤,操作②是蒸馏,A 项错误;桂花精油可以溶于乙醇,“乙醇洗涤” 可以溶解不溶物中的桂花精油防止损失,提高收率,B 项正确;“减压蒸馏”可降低沸点,防止桂花精油在较高温度下变质, C 项正确; 操作②蒸馏得到的石油醚可以循环使用, 减压蒸馏得到的组分乙醇也可以循环利用, D 项正确。
7. 【答案】 B 【解析】在水中的电离程度:盐酸=硫酸。常温下,分别向 pH=1 的盐酸和硫酸中加入大小相同的铝片,前者反应速率更快,可能与氯离子对反应的促进有关, A 项错误;向 5 mLFeCl3 溶液中滴加 Na2SO3 溶液,变红褐色是说明 Fe3+ 既发生了水解反应生成 FeOH3 胶体。再滴加铁氰化钾溶液,产生蓝色沉淀说明 Fe3+ 被还原为 Fe2+ ,B 项正确;向浓硝酸中加入红热的木炭产生红棕色气体还可能是因为浓硝酸受热分解为 NO2,C 项错误; 酸性: H2SO4>H2 S,D 项错误。
8.【答案】D【解析】Q为H元素、W为C元素、X为N元素、Y为O元素、Z为Al元素。原子半径: Z>X>Y , A 项错误; H2O2 不是直线形分子, B 项错误; H2C2O4 是二元弱酸, C 项错误; NH4NO3 是离子化合物, D 项正确。
9.【答案】C【解析】氨气极易溶于水且使溶液呈碱性,可以吸收更多的 CO2 产生高浓度 HCO3−,A 项正确;“盐析”后析出更多的 NH4Cl 晶体,溶液酸性减弱,溶液 pH 变大, B 项正确;“母液 I ” 中主要含有 Na+、Cl−、NH4+、HCO3− ,“吸氨” 后发生反应 HCO3−+NH3=NH4++CO23−,NH4+ 浓度增大,降温后 NH4Cl 溶解度随温度降低而降低,析出 NH4Cl 。"冷析" 后溶液中主要含有 NH4+ 、 Cl− 、 Na+ 、 CO32− ,再加入 NaCl ,再次析出 NH4Cl 。 “母液 II” 主要含有 Na+ 、 Cl− 、 NH4+ 、 CO32− , HCO3− 的浓度比 “母液 I” 中的小, C 项错误; 该流程中包含 NaCl+CO2+NH3+H2O=NH4Cl+NaHCO3↓ 、 2NaHCO3=△NaHCO3+CO2↑+H2O ,没有发生氧化还原反应, D 项正确。
10.【答案】D 【解析】浓盐酸和 MnO2 反应制取 Cl2 需要加热,A 项错误;稀硫酸和大理石反应生成微溶物硫酸钙覆盖在大理石表面阻碍反应的进行,B 项错误;NH3会被浓硫酸吸收,C 项错误;浓硫酸和 Na2SO3 反应制取 SO2 ,且 SO2 可以用浓硫酸干燥,且因其密度大于空气,故用导管长进短出的排空气法收集,D 项正确。
11.【答案】C 【解析】向溶液 X 中加入过量稀硫酸无明显现象,说明没有 AlOH4− 和 CO32− 。加入过量的 BaNO32 生成气体,说明溶液中有 Fe2+ 。再加入过量的 NaOH 溶液生成气体,说明溶液中含有 NH4+ 。因为溶液中各离子浓度相等,根据溶液电中性原则,一定存在 Cl−、SO42− ,一定不存在 K+、Al3+ 。最后通入少量的 CO2 生成沉淀,生成 BaCO3 沉淀。
12.【答案】C【解析】根据题干信息可知及表格数据可知, BrO3− 氧化性强于 Cl2 ,故实验室可用 KBrO3 与浓盐酸反应制 Cl2 , A 项正确。 Eθ 值越高,氧化型物质的氧化能力越强,故酸性条件下,氧化性强弱顺序为 MnO4−>Cl2>VO2+ , B项正确; 因为氧化能力 I2>Sn4+ ,故向淀粉 −KI 溶液中滴加 SnCl4 溶液,不能生成 I2 , C 项错误。因为酸性条件下,氧化能力 Cr2O72−>Fe3+ ,故酸性 K2Cr2O7 溶液与 FeSO4 反应的离子方程式为 Cr2O72−+6Fe2++14H+=2Cr3++6Fe3++7H2O , D 项正确。
13.【答案】B 【解析】 Na+ 与 BH4− 之间存在离子键、 BH4− 中 B 和 H 原子之间存在共价键和配位键, A 项正确。反应过中不存在非极性键的断裂, B项错误; 根据反应过程可知反应物为 NaBH4 和 H2O ,最终的产物为 NaBOH4 和 H2 ,故方程式是 NaBH4+4H2O→催化剂4H2↑+NaBOH4 , C 项正确; 若用 D2O 代替 H2O ,第一步反应生成 H2 ,第一步反应生成 HD ,最后一步反应生成 D2,D 项正确。
14.【答案】 D 【解析】加入铁粉 14 g 时完全反应,此时溶液中溶质为 FeSO4,nH2SO4=nFeSO4=nFe=0 . 25ml,故硫酸的浓度为 0.250.1 ml⋅L−1=2.5 ml⋅L−1 ,故 A、B 正确。第一份溶液 OA 段发生反应 Fe+NO- 3+4H+=Fe3++NO↑+2H2O ,生成气体 nNO=nFe=0.1 ml , BC段发生反应 Fe+2H+=Fe2++H2↑ , n H2=nFe=0.1 ml ,故产生气体最多为 0.2 ml,C 项正确。第二份溶液发生反应 3Cu+8H++2NO− 3=3Cu2++2NO↑+4H2O ,混酸中 nH2SO4=0.25 ml、nHNO3=0.1 ml ,则溶液中 H+ 的物质的量共 0.6 ml, NO3− 的物质的量为 0.1 ml ,最多溶解铜粉 0.15 ml ,即 9.6 g , D 项错误。
二、非选择题(本题共 4 小题,共 58 分)
15. (14 分, 每空 2 分) 【答案】
(1)+6
(2)第四周期第 V A 族
(3) S2O82−+AsO33−+H2O=AsO43−+2SO42−+2H+ 2NA
(4) 2.3×10−7
(5)甲 AsO33−+H2O−2e−=AsO43−+2H+
【解析】(1) 过二硫酸铵 NH42 S2O8 中含有一个过氧键,硫元素的化合价为 +6 价。(2) 砷元素在周期表中的位置是第四周期第 V A 族。(3)酸性条件下 S2O82− 氧化 AsO33− 得到 AsO43− 和 S2O42− ,离子方程式为 S2O82−+AsO33−+H2O=AsO43−+2SO42−+2H+ 。若 1 ml S2O82− 参与反应,则转移电子的数目为 2 NA 。
(4)当 AsO43− 沉淀完全时,溶液中 cPO43−=KspFePO4KspFeAsO4=1×10−5×1.3×10−225.7×10−21=2.3×10−7 ml⋅L−1 。
(5)a点酸性较强,反应 AsO43−+2H++2I−⇌AsO33−+I2+H2O 正向进行,电池刚工作时甲池石墨电极为正极, 乙池石墨电极为负极,故 a 点时,盐桥中 K+ 向正极所在甲池溶液定向移动。 b 点反应达到平衡状态,电压为 0 。c 点酸性较弱,反应 AsO43−+2H++2I−⇌AsO33−+I2+H2O 逆向进行,此时负极的电极反应式为 AsO33−+H2O −2e−=AsO43−+2H+ 。
16. (14 分, 每空 2 分) 【答案】
(1) >
(2) Na+:0:0:1−
(3)2 :1
(4) SO2+O⋅+2OH−=SO42−+H2O
(5)① MnCl2⋅2H2O ②将晶体置于 HCl 氛围中加热或将晶体置于真空状态下加热并及时抽出水汽 (答案合理即可)
【解析】(1)非金属性: Cl>S 。非金属性越强,氢化物的还原性越弱,故还原性: HCl硫酸
B
向 5mL FeCl3 溶液中滴加 Na2SO3 溶液,变红褐色, 再滴加铁氰化钾溶液,产生蓝色沉淀
Fe3+ 既发生了水解反应, 又发生了还原反应
C
向浓硝酸中加入红热的木炭产生红棕色气体
浓硝酸被木炭还原为 NO2
D
向 CuSO4 溶液中通入 H2 S 气体,生成 CuS 和 H2SO4
酸性: H2 S>H2SO4
选项
试剂a
试剂 b
气体
A
浓盐酸
MnO2
Cl2
B
稀硫酸
大理石
CO2
C
浓氨水
生石灰
NH3
D
浓硫酸
Na2SO3
SO2
氧化型/还原型物质
MnO4−/Mn2+
Cl2/Cl−
VO2+/VO2+
BrO3−/Br−
Eθ (酸性条件下)
1.51V
1.36V
0.991V
1.432V
氧化型/还原型物质
Sn4+/Sn2+
I2/I−
Cr2O72−/Cr3+
Fe3+/Fe2+
Eθ (酸性条件下)
0.151V
0.54V
1.36V
0.77V
沉淀物
FeOH3
FeOH2
COH3
AlOH3
NiOH2
开始沉淀
1.5
7.6
7.6
4.0
7.5
完全沉淀
3.7
9.6
9.2
5.2
8.0
相关试卷
这是一份江西省部分重点高中2026届高三上学期第一次联考 化学试卷(PDF图片版)(含答案),共11页。
这是一份江西省部分重点高中2026届高三上学期期中联考试卷 化学(PDF图片版)(含答案),共7页。
这是一份化学试题·江西省九校重点中学2026届高三年级第一次联合考试(无答案),共6页。
相关试卷 更多
- 1.电子资料成功下载后不支持退换,如发现资料有内容错误问题请联系客服,如若属实,我们会补偿您的损失
- 2.压缩包下载后请先用软件解压,再使用对应软件打开;软件版本较低时请及时更新
- 3.资料下载成功后可在60天以内免费重复下载
免费领取教师福利

