若您为此资料的原创作者,认为该资料内容侵犯了您的知识产权,请扫码添加我们的相关工作人员,我们尽可能的保护您的合法权益。
1/36
2/36
3/36
还剩33页未读,
继续阅读
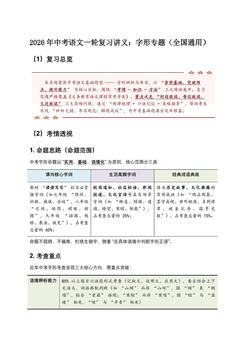
2026 年中考语文一轮复习——字形专题练习(含答案)
展开
这是一份2026 年中考语文一轮复习——字形专题练习(含答案),共36页。
相关试卷
2026年中考语文字音字形专项模拟卷(含答案):
这是一份2026年中考语文字音字形专项模拟卷(含答案),共6页。
2026年中考语文一轮复习讲义:字形专题(全国通用)(原卷):
这是一份2026年中考语文一轮复习讲义:字形专题(全国通用)(原卷),共28页。试卷主要包含了 命题思路, 考查重点, 真题举例,下列词语书写完全正确的一项是等内容,欢迎下载使用。
2026年中考语文一轮复习:字形、字音 专项练习题(含答案):
这是一份2026年中考语文一轮复习:字形、字音 专项练习题(含答案),共20页。试卷主要包含了宽chɑngzhù蓄花bā,吝sè干sè高miǎ,chuí打qiá悴yāng求,分qínì笑mù浴,荫bìqī斜确zá,tì傥淋líkuī甲,书shú锡bó搓niǎn,kāng慨帐pengchóu劳等内容,欢迎下载使用。
相关试卷 更多
资料下载及使用帮助
版权申诉
- 1.电子资料成功下载后不支持退换,如发现资料有内容错误问题请联系客服,如若属实,我们会补偿您的损失
- 2.压缩包下载后请先用软件解压,再使用对应软件打开;软件版本较低时请及时更新
- 3.资料下载成功后可在60天以内免费重复下载
版权申诉
免费领取教师福利

