若您为此资料的原创作者,认为该资料内容侵犯了您的知识产权,请扫码添加我们的相关工作人员,我们尽可能的保护您的合法权益。
1/36
2/36
3/36
还剩33页未读,
继续阅读
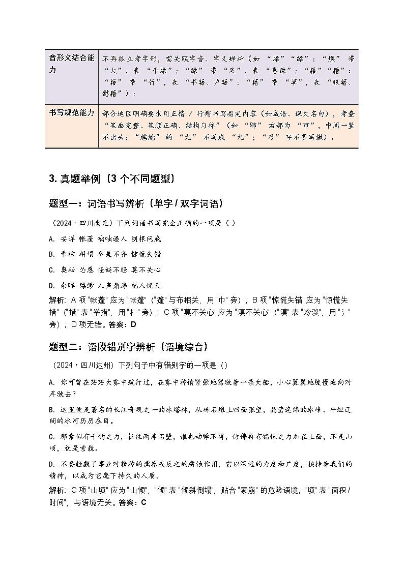
2026年中考语文一轮复习讲义:字形专题(全国通用)(含答案解析)
展开
这是一份2026年中考语文一轮复习讲义:字形专题(全国通用)(含答案解析),共36页。学案主要包含了合体字分类表格,形近致误,义近致误,笔画错误等内容,欢迎下载使用。
相关学案
2026年中考语文一轮复习讲义:语法知识(全国通用)(含答案解析):
这是一份2026年中考语文一轮复习讲义:语法知识(全国通用)(含答案解析),共43页。学案主要包含了复习总览,命题趋势,知识梳理,复习策略,提分技巧等内容,欢迎下载使用。
2026年中考语文专题复习:7-9年级高频易错字形 讲义(统编版,旧教材):
这是一份2026年中考语文专题复习:7-9年级高频易错字形 讲义(统编版,旧教材),共19页。
2026年中考语文专题复习:字音字形技巧方法 讲义:
这是一份2026年中考语文专题复习:字音字形技巧方法 讲义,共25页。学案主要包含了形声字——谨防声旁误导,多音字——切记据义定音,灵活运用识记技巧,老泪横流;横行霸道等内容,欢迎下载使用。
相关学案 更多
资料下载及使用帮助
版权申诉
- 1.电子资料成功下载后不支持退换,如发现资料有内容错误问题请联系客服,如若属实,我们会补偿您的损失
- 2.压缩包下载后请先用软件解压,再使用对应软件打开;软件版本较低时请及时更新
- 3.资料下载成功后可在60天以内免费重复下载
版权申诉
免费领取教师福利

