搜索
      上传资料 赚现金

      2026届四川省成都市成华区列五中学高三上学期12月一诊考前模拟物理试题含答案解析

      • 1.38 MB
      • 2025-12-21 11:27:25
      • 50
      • 0
      • 教习网5623548
      加入资料篮
      立即下载
      查看完整配套(共2份)
      包含资料(2份) 收起列表
      试卷
      物理试题.docx
      预览
      答案
      物理答案.docx
      预览
      正在预览:物理试题.docx
      物理试题第1页
      高清全屏预览
      1/5
      物理试题第2页
      高清全屏预览
      2/5
      物理答案第1页
      高清全屏预览
      1/19
      物理答案第2页
      高清全屏预览
      2/19
      物理答案第3页
      高清全屏预览
      3/19
      还剩3页未读, 继续阅读

      2026届四川省成都市成华区列五中学高三上学期12月一诊考前模拟物理试题含答案解析

      展开

      这是一份2026届四川省成都市成华区列五中学高三上学期12月一诊考前模拟物理试题含答案解析,文件包含物理试题docx、物理答案docx等2份试卷配套教学资源,其中试卷共24页, 欢迎下载使用。
      一、选择题:本题共8小题,每小题6分。在每小题给出的四个选项中,第14~18题只有一项符合题目要求,第19~21题有多项符合题目要求。全部选对的得6分,选对但不全的得3分,有选错的得0分。
      1. 原子核可以实现人工转变,例如一个Na核俘获1个α粒子后变成1个新核,并释放某个粒子X,其核反应方程为 1123Na+24He→1226Mg+X。则X粒子为( )
      A.01nB.−1 0e
      C.11HD.γ光子
      答案 C
      解析 粒子X的质量数为23+4-26=1,电荷数为11+2-12=1,所以X为 11H,核反应方程为 1123Na+24He→1226Mg+11H,故选C。
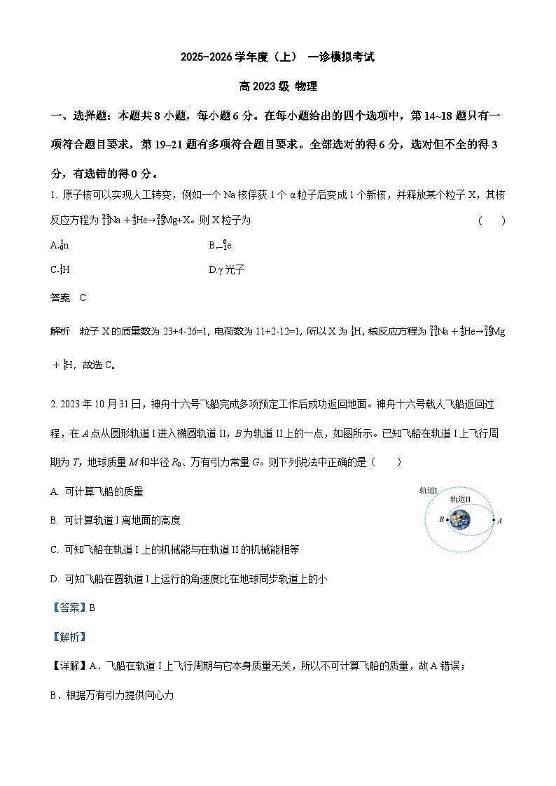
      2. 2023年10月31日,神舟十六号飞船完成多项预定工作后成功返回地面。神舟十六号载人飞船返回过程,在A点从圆形轨道I进入椭圆轨道II,B为轨道II上的一点,如图所示。已知飞船在轨道I上飞行周期为T,地球质量M和半径R0、万有引力常量G。则下列说法中正确的是( )
      A. 可计算飞船的质量
      B. 可计算轨道I离地面的高度
      C. 可知飞船在轨道I上的机械能与在轨道II的机械能相等
      D. 可知飞船在圆轨道I上运行的角速度比在地球同步轨道上的小
      【答案】B
      【解析】
      【详解】A.飞船在轨道I上飞行周期与它本身质量无关,所以不可计算飞船的质量,故A错误;
      B.根据万有引力提供向心力
      根据这个式子可以解得轨道I离地面的高度h,故B正确;
      C.从轨道I到轨道II要减速,所以飞船在轨道I上的机械能比在轨道II的机械能大,故C错误;
      D.飞船的运行高度比同步卫星低,根据
      可知半径越大,角速度越小,所以飞船在圆轨道I上运行的角速度比在地球同步轨道上的大,故D错误;
      故选B。
      3. 图甲为某人发明的自动叉秸秆工具,捆成圆柱形的秸秆从地上被叉起后,处于长、短直杆之间被短直杆挡住,短直杆焊接在长直杆上,且二者之间夹角小于90°,简化图如图乙所示,不计一切摩擦。若长直杆由水平逆时针缓慢转至竖直,则下列说法正确的是( )
      A.长直杆对秸秆的弹力一直增大
      B.长直杆对秸秆的弹力先减小后增大
      C.短直杆对秸秆的弹力一直增大
      D.短直杆对秸秆的弹力先减小后增大
      【答案】C
      【详解】对秸秆受力分析可知,秸秆受到重力mg,短直杆弹力F2,长直杆弹力F1,如图
      由题意知长直杆与短直杆的角小于90°不变,则F2与F1的夹角不能变,故图中θ不能变,由于秸秆受三力平衡,作出力的矢量三角形如上图所示,当长直杆由水平缓慢转至竖直时,图像可知F2一直增大,F1先增加后减小,故短直杆对秸秆的弹力一直增大,长直杆对秸秆的弹力先增加后减小。
      故选C。
      4. 如图甲为喷墨打印机的结构简化图。当计算机有信号输入时,墨盒喷出细小的墨滴,经过带电室后带上负电,其电荷量由输入信号控制。墨滴进入平行金属板,最后打到纸上,显示出打印内容。当计算机无信号输入时,墨滴不带电,径直通过板间后注入回流槽流回墨盒中。已知两板间的电压为U,距离为d,板长为L。墨滴的质量为m,电荷量为q,以水平初速度v0进入平行金属板,假设平行金属板之间为匀强电场,全程仅考虑墨滴受到的电场力。下列说法正确的是( )
      A.墨滴穿过电场的过程中受到的电场力大小为F=qUd
      B.墨滴穿过电场的过程中竖直方向的位移大小为y=qUL2mdv02
      C.墨滴穿出电场时速度与水平方向的夹角θ的正切值为tanθ=qUL2mdv02
      D.某同学打印的照片如图乙所示,若仅将两板间的电压增大50%,则最终打印稿上出现的照片图样是丙,仅纵向扩大50%
      【答案】D
      【详解】A.两板间的匀强电场的场强大小为E=Ud墨滴受到的电场力大小为F=qE=qUd故A错误;
      B.墨滴穿过电场的过程中做类平抛运动,则有L=v0t,y=12at2又a=qUmd联立解得y=qUL22mdv02故B错误;
      C.墨滴穿出电场时速度与水平方向的夹角θ的正切值为tanθ=vyv0=atv0=qULmdv02故C错误;
      D.根据y=qUL22mdv02若仅将两板间的电压增大50%,则墨滴竖直方向的位移增大50%,故D正确。故选D。
      5、如图所示,为一列简谐横波在某一时刻的波形图,图为质点以此时刻为计时起点的振动图像,从该时刻起,下列说法正确的是( )
      A.该波正在向轴负方向传播,波速为
      B.经过后,质点经过的路程为,且速度最大,加速度最小
      C.若该波在传播过程中遇到一个尺寸为的障碍物,不能发生明显的衍射现象
      D.若波源向轴负方向运动,在处放一接收器,接收器接收到的波源频率可能为
      【答案】B
      【详解】A.在图中,时刻正向上振动,在图中,根据波形平移法可知,波正在向轴正方向传播。该波的波长和周期分别为,
      所以波速
      故A错误;
      B.根据题意可知
      所以经过后,质点经历的路程为
      到达平衡位置,速度最大,加速度最小,故B正确;
      C.该波的波长为,若该波在传播过程中遇到一个尺寸为的障碍物,波长与障碍物尺寸差不多,能发生明显衍射现象,故C错误;
      D.该波的频率为
      若波源向轴负方向运动,波源与接收器间的距离增大,产生多普勒效应,在处的接收器接收到的波源频率减小,小于,故D错误。
      故选B。
      6、如图所示为两个固定在同一水平面上的点电荷,距离为d,电荷量分别为和。在它们的中垂线上水平固定一根内壁光滑的绝缘细管,一电量为的小球缓慢经过细管,则小球( )
      A.小球的加速度先减小后增加 B.小球的速度先减小后增加
      C.受到的库仑力最大值为D.管壁对小球的弹力最大值为
      【答案】C
      【详解】AB.根据等量异种点电荷电场线分布特点可知,带电小球运动过程中一直受到水平向右的电场力,电场力与细管对其水平弹力平衡,小球的合力为零,加速度为零,小球做匀速直线运动,速度保持不变,故AB错误;
      C.等量异种点电荷连线的中垂线上,连线中点处场强最大,小球在该处受到的库仑力最大,则有
      故C正确;
      D.根据C选项分析可知,在等量异种点电荷连线中点处,管壁对小球的水平弹力与库仑力平衡,则此时管壁对小球的水平弹力大小为,故D错误。
      故选C。
      7、如图所示,在平行板电容器中固定一个带负电质点P,电容器下极板接地,电源电动势和内阻分别为E和r,电流表和电压表均视为理想电表,电压表和电流表示数为U和I。当滑动变阻器R4的滑片向b端移动时,下列说法正确的是( )
      A.电压表和电流表示数都变大
      B.P质点的电势能增加
      C.R3消耗的电功率变大
      D.电源的输出功率一定减小
      【解答】解:A、当滑动变阻器R4的滑片向b端移动时,其接入电路的电阻减小,电路的总电阻减小,干路电流I增大,R3两端电压为U3=E﹣I(R1+r),可知U3减小,通过R3的电流I3减小,电流表示数为IA=I﹣I3,I增大,I3减小,则IA增大,R2的电压U2增大,电压表示数为UV=U3﹣U2,U3减小,U2增大,则UV减小,故A错误;
      B、电容器与R3并联,两者电压相等,则知电容器板间电压减小,板间场强减小,质点P所处位置与下极板的电势差减小,故此位置的电势降低,因质点P带负电,所以其电势能增加,故B正确;
      C、R3两端电压减小,则R3消耗的电功率变小,故C错误;
      D、由于不知道电源的内外电阻的关系,所以不能判断电源的输出功率如何变化,故D错误。
      故选:B。
      8、一质量为m的质点在合力F作用下,从t=0由静止开始沿直线运动,合力F随时间t的变化如图所示。则( )

      A. 质点做往复运动
      B. 在0~4t0时间内,质点获得的动量为
      C. 在0~4t0时间内,质点获得的动能为
      D. 在0~4t0时间内,质点在2t0时刻速度最大
      【答案】BC
      【解析】
      【详解】A.由图可知,0~t0时间内质点由静止开始做匀加速直线运动,加速度大小为
      t0~2t0时间内质点做匀减速直线运动,加速度大小为
      即质点做匀加速直线运动的加速度为匀减速运动加速度的两倍,质点运动速度始终沿正方向,故A错误;
      B.图线与横轴所围区域的面积表示力的冲量,根据动量定理可得
      所以在0~4t0时间内,质点获得的动量为
      故B正确;
      C.在0~4t0时间内,质点获得的动能为
      故C正确;
      D.在0~4t0时间内,2t0~3t0时间内质点做加速度为的匀加速直线运动,3t0~4t0时间内质点做加速度为的匀减速直线运动,故质点在3t0时刻速度最大,故D错误。
      故选BC。
      9、如图所示,等腰直角三角形ABC斜边中点O处固定一带正电的点电荷,一带负电的点电荷在外力F的作用下,从B点沿圆弧匀速率运动到A点,在此运动过程中( )
      A. 外力F对负点电荷先做负功后做正功
      B. 外力F对负点电荷始终不做功
      C. 负点电荷的电势能先减小后增大
      D. 负点电荷的电势能始终不变
      【答案】AC
      【解析】
      【详解】AB.依题意,带负电的点电荷从B点沿圆弧运动到A点,和固定在O点的带正电的点电荷的距离先减小后增大,因为二者之间存在相互吸引的电场力,所以该电场力先做正功后做负功,根据动能定理,有
      可知外力F对负点电荷先做负功后做正功。故A正确;B错误;
      CD.根据
      可知负点电荷的电势能先减小后增大。故C正确;D错误。
      故选AC。
      10、如图所示,质量的长木板静止在粗糙水平地面上,时刻对木板施加的水平向右恒力,同时质量的小物块以的初速度从左端滑上木板。已知木板长度,木板与地面、木板与小物块间的动摩擦因数分别为、,最大静摩擦力等于滑动摩擦力,重力加速度,下列说法正确的是( )
      A. 小物块刚滑上木板时,木板的加速度大小为
      B. 时,小物块恰好运动到木板最右端
      C. 时,小物块从木板左端脱离
      D. 若时撤去外力F,小物块最终会从木板右端脱离
      【答案】AC
      【解析】A.小物块刚滑上木板时,对木板进行分析,根据牛顿第二定律有
      解得
      故A正确;
      B.对小物块进行分析,根据牛顿第二定律有
      解得
      时,小物块的速度
      此时木板的速度
      两者的相对位移
      可知,时,小物块并没有运动到木板最右端,故B错误;
      C.结合上述,在时,小物块与木板速度恰好相等,之后两者不能够保持相对静止,小物块以的加速度向右做匀加速直线运动,木板以比小物块更大的加速度向右做匀加速直线运动,对木板进行分析,根据牛顿第二定律有
      解得
      上述过程小物块相对于木板向左运动,则有
      解得
      可知,小物块从木板左端脱离的时间
      故C正确;
      D.若时撤去外力F,由于
      令,结合上述可知,此时小物块与木板的速度分别为,
      此时间内小物块相对于木板向左运动,则相对位移为
      撤去外力后小物块向右继续以的加速度做匀加速直线运动,木板向右做匀减速直线运动,对木板进行分析有
      解得
      令历时两者达到相等速度,则有
      解得
      此时间内小物块相对于木板向左运动,则相对位移为
      由于
      可知,撤去外力。两者达到相等速度后,小物块没有从左端滑轮木板,之后两者保持相对静止,做匀减速直线运动,一直到速度减为0后静止,即若时撤去外力F,小物块最终不会从木板右端脱离,故D错误。
      故选AC
      二、非选择题:本卷包括必考题和选考题两部分。第22~32题为必考题,每个试题考生都必须作答。第33~38题为选考题,考生根据要求作答。
      11、把量程为1mA、内阻为100Ω的毫安表,按如图所示电路改装成量程分别为1.5V和0.6A的多用电表。图中R1和R2为定值电阻,S为开关。回答下列问题:
      (1)开关S闭合时,多用电表用于测量___________(选填“电流”或“电压”);开关S断开时,多用电表用于测量___________(选填“电流”或“电压”)。
      (2)定值电阻的阻值R1=__________Ω,R2=__________Ω。(R2计算结果保留2位有效数字)
      【答案】 ①. 电流 ②. 电压 ③. 1400 ④. 2.5
      【解析】
      【详解】(1)[1][2]表头串联一个大电阻,就改装成了量程较大的电压表;表头并联一个小电阻,就改装成量程较大的电流表。开关S闭合时,此时为电流表,多用电表用于测量电流;开关S断开时,此时为电压表,多用电表用于测量电压。
      (2)[3]根据电压表的改装原理有

      解得
      [4]根据电流表的改装原理有

      解得
      12、某实验小组用如图甲所示的实验装置验证牛顿第二定律。滑块上有两个宽度均为d的遮光片,滑块与遮光片总质量为M,两遮光片中心间的距离为L。
      (1)用游标卡尺测量一个遮光片的宽度d,结果如图乙所示,则遮光片的宽度d= cm。
      (2)将滑块置于光电门右侧的气垫导轨上,打开气泵电源,轻推滑块,遮光片1、2通过光电门的挡光时间分别为和,发现,为了将气垫导轨调至水平,应将支脚A适当调 (填“高”或“低”)。
      (3)气垫导轨调至水平后,将细线一端拴在滑块上,另一端依次跨过光滑轻质定滑轮和光滑动滑轮后悬挂在O点,调节气垫导轨左端的定滑轮,使定滑轮和滑块之间的细线与气垫导轨平行,调整O点的位置,使动滑轮两侧的细线竖直,将沙桶悬挂在动滑轮上。将滑块在光电门右侧释放,光电门记录遮光片1、2通过时的挡光时间分别为和,则滑块的加速度大小为a= 。(用题目中的物理量符号表示)
      (4)多次改变沙桶和桶内细沙的总质量,并记录遮光片1、2的挡光时间,计算相应的加速度a,根据计算的数据描绘加速度a与沙桶和桶内细沙的总重力mg之间的关系图像如图丙所示,则图像的斜率k= (用题目中的物理量符号表示),图像没有过原点的原因是 。
      【答案】(1)0.660
      (2)高
      (3)
      (4) 气垫导轨没有调水平,右端高了
      【详解】(1)图乙可知游标卡尺精度为0.05mm,则遮光片的宽度
      (2)轻推滑块,遮光片1、2通过光电门的挡光时间分别为和,发现,说明滑块做加速运动,即导轨左低右高,所以为了将气垫导轨调至水平,应将支脚A适当调高。
      (3)根据速度位移关系可得
      其中
      联立可得
      (4)[1][2]由图可知,当沙和沙桶的重力为零时,滑块已经具有加速度,说明气垫导轨不水平,右端高了,设导轨与水平面夹角为,设绳子拉力为F,对M,由牛顿第二定律有
      对m,由牛顿第二定律有
      联立整理得
      由于m远小于M,则
      可知
      13、 如图所示,一定质量理想气体被活塞封闭在汽缸中,活塞的质量为m,面积为S,与汽缸底部相距L,汽缸和活塞绝热性能良好,气体的温度与外界大气相同均为T0,大气压强为p0。现接通电热丝加热气体,一段时间后断开,活塞缓慢向上移动距离0.5L后停止,整个过程中气体吸收的热量为Q。忽略活塞与汽缸间的摩擦,重力加速度为g。求:
      (i)理想气体最终的温度T
      (ii)理想气体内能的增加量。
      【答案】(i);(ii)
      【解析】
      【详解】(i)活塞向上移动了0.5L,在此等压过程中有

      解得
      (ii)活塞缓慢移动,所以受力平衡,则
      气体对外界做功
      根据热力学第一定律
      解得
      13、密立根油滴实验的示意图如图所示。两水平金属平板上下放置,间距固定,可从上板中央的小孔向两板间喷入大小不同、带电量不同、密度相同的小油滴。两板间不加电压时,油滴a、b在重力和空气阻力的作用下竖直向下匀速运动,速率分别为v0、;两板间加上电压后(上板为正极),这两个油滴很快达到相同的速率,均竖直向下匀速运动。油滴可视为球形,所受空气阻力大小与油滴半径、运动速率成正比,比例系数视为常数。不计空气浮力和油滴间的相互作用。
      (1)求油滴a和油滴b的质量之比;
      (2)判断油滴a和油滴b所带电荷的正负,并求a、b所带电荷量的绝对值之比。
      【答案】(1)8:1;(2)油滴a带负电,油滴b带正电;4:1
      【解析】(1)设油滴半径r,密度为ρ,则油滴质量
      则速率为v时受阻力
      则当油滴匀速下落时
      解得
      可知

      (2)两板间加上电压后(上板为正极),这两个油滴很快达到相同的速率,可知油滴a做减速运动,油滴b做加速运动,可知油滴a带负电,油滴b带正电;当再次匀速下落时,对a由受力平衡可得
      其中
      对b由受力平衡可得
      其中
      联立解得
      14、如图所示,竖直平面内的光滑水平轨道AB与半径为R的光滑圆轨道平滑连接,一轻质短弹簧在水平轨道上,左端固定在墙上,质量为m的小球P将弹簧压缩。从静止释放小球P,小球P沿水平轨道运动,与弹簧分离后,以速度v0向右匀速运动,在圆轨道的最低点B与另一质量为M的静止小球Q发生弹性碰撞,碰后,小球Q沿圆轨道上升到C点脱离轨道,小球P返回向左压缩弹簧,然后被弹簧弹回,恰好也在C点脱离轨道。两小球形状相同,都可视为质点,整个过程中没有机械能损失,不考虑两球的第二次碰撞,重力加速度为g。
      (1)求弹簧最初具有的弹性势能Ep及小球P、Q碰后瞬间的速度v1和v2。(用m、M、v0表示)
      (2)求小球P和Q的质量之比及C点距水平面AB的竖直高度hC。(hC用v0、R、g表示)
      (3)假设球P和Q的质量可以取不同的值,若小球P第一次与弹簧分离后的速度,且P和Q碰后都能通过轨道的最高点D。试分析讨论两小球的质量m和M应满足的关系。
      【答案】(1),;(2);(3)或
      【解析】
      【详解】(1)由小球P和弹簧组成的系统机械能守恒,压缩弹簧具有的弹性势能有
      小球P与静止的Q发生正碰,碰后速度分别为v1、v2,取水平向右为正方向,由动量守恒定律和机械能守恒定律得
      联立解得

      (2)因P和Q均在C点脱离圆轨道,则P和Q在C点时速度大小相等,根据机械能守恒,可知小球P与静止的Q发生弹性碰撞后,两球速度大小相等方向相反,即
      结合(1)结论,解得
      小球Q在C点脱离轨道,设C点轨道法线与竖直方向的夹角为θ,有
      小球Q从B点运动到C点过程中,由动能定理
      由几何关系
      联立解得
      (3)小球Q或P经过圆形轨道的最高点D点应具有最小速度vD,则
      确保小球P和Q都能通过最高点D点,则从B点运动到D点过程中,由能量关系
      解上面两式,分别得
      或,
      综上分析得

      【答案】(1)
      (2)
      (3)
      【解析】
      【小问1详解】
      在B点根据牛顿第二定律得
      解得
      从A点到B点根据动能定理得
      解得
      【小问2详解】
      从B点到C点根据动能定理得
      解得
      在C点根据牛顿第二定律得
      解得
      【小问3详解】
      碰撞过程中根据动量守恒定律和能量守恒定律得,
      解得,
      根据动能定理得
      解得

      相关试卷

      2026届四川省成都市成华区列五中学高三上学期12月一诊考前模拟物理试题含答案解析:

      这是一份2026届四川省成都市成华区列五中学高三上学期12月一诊考前模拟物理试题含答案解析,文件包含物理试题docx、物理答案docx等2份试卷配套教学资源,其中试卷共24页, 欢迎下载使用。

      2026届四川省成都市成华区列五中学高三上学期12月高考一诊考前模拟物理试题(含答案):

      这是一份2026届四川省成都市成华区列五中学高三上学期12月高考一诊考前模拟物理试题(含答案),文件包含物理试题docx、物理答案docx等2份试卷配套教学资源,其中试卷共24页, 欢迎下载使用。

      四川省成都市成华区列五中学2026届高三上学期12月一诊考前模拟物理试题(Word版附解析):

      这是一份四川省成都市成华区列五中学2026届高三上学期12月一诊考前模拟物理试题(Word版附解析),文件包含物理试题docx、物理答案docx等2份试卷配套教学资源,其中试卷共24页, 欢迎下载使用。

      资料下载及使用帮助
      版权申诉
      • 1.电子资料成功下载后不支持退换,如发现资料有内容错误问题请联系客服,如若属实,我们会补偿您的损失
      • 2.压缩包下载后请先用软件解压,再使用对应软件打开;软件版本较低时请及时更新
      • 3.资料下载成功后可在60天以内免费重复下载
      版权申诉
      若您为此资料的原创作者,认为该资料内容侵犯了您的知识产权,请扫码添加我们的相关工作人员,我们尽可能的保护您的合法权益。
      入驻教习网,可获得资源免费推广曝光,还可获得多重现金奖励,申请 精品资源制作, 工作室入驻。
      版权申诉二维码
      欢迎来到教习网
      • 900万优选资源,让备课更轻松
      • 600万优选试题,支持自由组卷
      • 高质量可编辑,日均更新2000+
      • 百万教师选择,专业更值得信赖
      微信扫码注册
      手机号注册
      手机号码

      手机号格式错误

      手机验证码 获取验证码 获取验证码

      手机验证码已经成功发送,5分钟内有效

      设置密码

      6-20个字符,数字、字母或符号

      注册即视为同意教习网「注册协议」「隐私条款」
      QQ注册
      手机号注册
      微信注册

      注册成功

      返回
      顶部
      学业水平 高考一轮 高考二轮 高考真题 精选专题 初中月考 教师福利
      添加客服微信 获取1对1服务
      微信扫描添加客服
      Baidu
      map