搜索
      上传资料 赚现金
      点击图片退出全屏预览

      2025-2026年人教版四年级数学上册期末能力提优卷 (二)(含答案)

      • 238.55 KB
      • 2025-12-20 18:15:27
      • 55
      • 1
      • 试卷空间
      加入资料篮
      立即下载
      2025-2026年人教版四年级数学上册期末能力提优卷 (二)(含答案)第1页
      点击全屏预览
      1/4
      2025-2026年人教版四年级数学上册期末能力提优卷 (二)(含答案)第2页
      点击全屏预览
      2/4
      还剩2页未读, 继续阅读

      2025-2026年人教版四年级数学上册期末能力提优卷 (二)(含答案)

      展开

      这是一份2025-2026年人教版四年级数学上册期末能力提优卷 (二)(含答案),共4页。试卷主要包含了填空题,选择题,计算题,操作题,解决问题等内容,欢迎下载使用。
      考试时间:60分钟满分:100+10分
      历史的硝烟虽已远去,但红色记忆从未褪色。让我们追寻那一段段热血故事,传承先辈精神,砥砺前行。
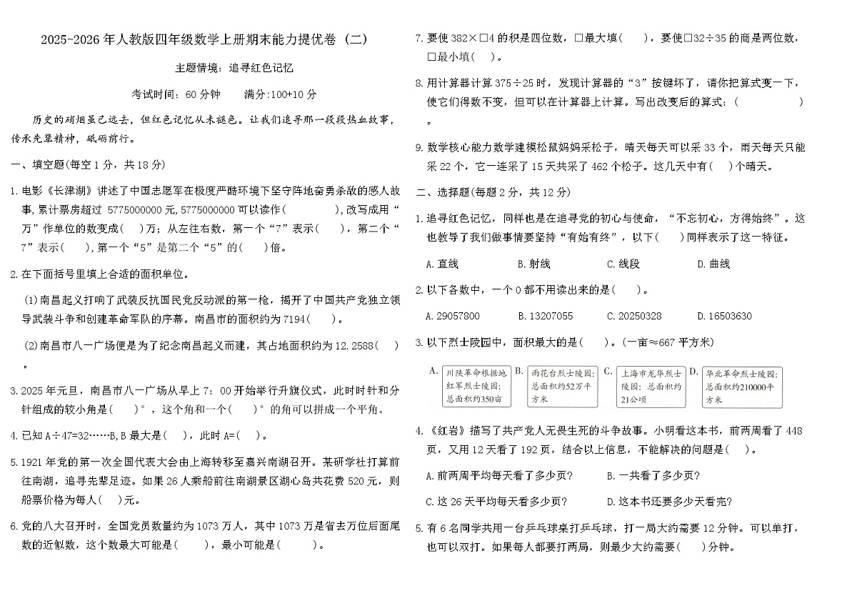
      一、填空题(每空1分,共18分)
      1.电影《长津湖》讲述了中国志愿军在极度严酷环境下坚守阵地奋勇杀敌的感人故事,累计票房超过 5775000000元,5775000000可以读作( ),改写成用“万”作单位的数变成( )万;从左往右数,第一个“7”表示( ),第二个“7”表示( ),第一个“5”是第二个“5”的( )倍。
      2.在下面括号里填上合适的面积单位。
      (1)南昌起义打响了武装反抗国民党反动派的第一枪,揭开了中国共产党独立领导武装斗争和创建革命军队的序幕。南昌市的面积约为7194( )。
      (2)南昌市八一广场便是为了纪念南昌起义而建,其占地面积约为12.2588( )。
      3.2025年元旦,南昌市八一广场从早上7:00开始举行升旗仪式,此时时针和分针组成的较小角是( )°,这个角和一个( )°的角可以拼成一个平角。
      4.已知A÷47=32……B,B最大是( ),此时A=( )。
      5.1921年党的第一次全国代表大会由上海转移至嘉兴南湖召开。某研学社打算前往南湖,追寻先辈足迹。如果26人乘船前往南湖景区湖心岛共花费520元,则船票价格为每人( )元。
      6.党的八大召开时,全国党员数量约为1073万人,其中1073万是省去万位后面尾数的近似数,这个数最大可能是( ),最小可能是( )。
      7.要使382×□4的积是四位数,□最大填( ),要使□32÷35的商是两位数,□最小填( )。
      8.用计算器计算375÷25时,发现计算器的“3”按键坏了,请你把算式变一下,使它们得数不变,但可以在计算器上计算。写出改变后的算式:( )。
      9.数学核心能力数学建模松鼠妈妈采松子,晴天每天可以采33个,雨天每天只能采22个,它一连采了15天共采了462个松子。这几天中有( )个晴天。
      二、选择题(每题2分,共12分)
      1.追寻红色记忆,同样也是在追寻党的初心与使命,“不忘初心,方得始终”。这也教导了我们做事情要坚持“有始有终”,以下( )同样表示了这一特征。
      A.直线B.射线C.线段D.曲线
      2.以下各数中,一个0都不用读出来的是( )。
      A.29057800B.13207055C.20250328D.16503630
      3.以下烈士陵园中,面积最大的是( )。(一亩≈667平方米)
      4.《红岩》描写了共产党人无畏生死的斗争故事。小明看这本书,前两周看了448页,又用12天看了192页,结合以上信息,不能解决的问题是( )。
      A.前两周平均每天看了多少页?B.一共看了多少页?
      C.这26天平均每天看多少页?D.这本书还要多少天看完?
      5.有6名同学共用一台乒乓球桌打乒乓球,打一局大约需要12分钟。可以单打,也可以双打。如果每人都要打两局,则最少大约需要( )分钟。
      A.36B.48C.60D.72
      6.将一个高为8厘米,周长为44厘米的直角梯形分成一个长方形和一个三角形,则这个长方形和三角形的周长之和为( )。
      A.44厘米B.52厘米C.60厘米D.68厘米
      三、计算题(共27分)
      1.直接写出得数。(每题1分,共8分)
      210÷70=200×30=40×350=880÷44=
      401×58≈799÷18≈39×502≈403÷38≈
      2.列竖式计算,带※的要验算。(每题3分,验算1分,共13分)
      705×74=312÷41=62×180=※569÷23=
      3.观察第一列算式的结果,找一找规律,直接完成第二列的算式。(6分)
      111111111÷9=12345679( )÷36=12345679
      222222222÷18=12345679555555555÷( )=12345679
      333333333÷27=12345679888888888÷( )=12345679
      四、操作题(共13分)
      1.按要求在右图上画一画。(7分)
      (1)画直线AB。(2分)·A
      (2)过B点找一个距离直线AB 两厘米的C点。(3分)
      (3)画射线AC。(2分)·B
      2.根据以下信息在方格纸上画一个等腰梯形。(每个小正方形的边长是1厘米)(6分)
      ①下底长5厘米;②可以分成一个边长为3厘米的正方形和两个三角形。
      五、解决问题(共30分)
      1.百团大战是抗日战争时期,八路军在华北敌后发动的一次大规模进攻和反“扫荡”的战役。其中八路军共有105个团参战,每个团的建制约为2100人;敌方共约35万人。则双方参战的总兵力大约有多少人?(5分)
      2.延安是中国革命的摇篮,它不仅是中国人民抗日战争的指挥中心,更是解放战争的后勤保障基地。小明一家在国庆期间自驾前往延安参观。(10分)
      (1)地图导航所显示的路线3,驾驶速度应是多少千米/时?(4分)
      (2)小明一家下午1点出发,走推荐路线,实际按照82千米/时的速度行驶2小时后,因为堵车速度减少至44千米/时。他们大概什么时间到达目的地?(6分)
      3.井冈山革命根据地是中国共产党所建立的第一个农村革命根据地。近期井冈山革命博物馆推出了一款纪念章,某旅行社准备花费5000元收购一批,已知博物馆按不同的规格销售纪念章,则该旅行社最多能购买多少枚纪念章?(7分)
      4.红军不怕远征难,万水千山只等闲。小奇统计了红军“长征”时期四支主要的红军部队各自长征的大约路程,统计结果如下:(8分)
      (1)请根据表格完成条形统计图。(3分)
      (2)长征路程最长的是( )方面军,最短的是( )方面军。(2分)
      (3)根据以上信息再提出一个数学问题,并解答。(3分)
      学霸挑战:
      如图所示,2条直线相交有1个交点,3条直线两两相交最多有3个交点,4条直线两两相交最多有6个交点……那么100条直线两两相交最多有多少个交点?(10分)
      期末能力提优卷(二)
      一、1.五十七亿七千五百万 5775007个亿
      7个千万 1000
      2. (1)平方千米 (2)公顷
      3.150 30 4.46 1550 5.20
      6. 10734999 10725000 7.2 4
      8.750÷50(答案不唯一) 9.12
      二、1. C 2. D 3. B 4. D 5. A 6. C
      三、1.3 6000 14000 2024000 40 20000 10(估算合理即可)
      2.521707……25 11160
      24……17 3.444444444 45 72
      四、1.
      2.
      五、1.105×2100=220500(人)
      220500+350000=570500(人)
      2.(1)406÷7=58(千米/时)
      (2)82×2= 164(千米) 384-164 =220(千米) 220÷44=5(小时) 所以他们大概傍晚8点到达目的地。
      3.5000÷180=27(盒)……140(元)
      140÷50=2(盒)……40(元)
      40÷19=2(枚)……2(元)
      27×12+2×3+2=332(枚)
      4.(1)图略,见答案详解。
      (2)红一 红二十五
      (3)问题:红一方面军的长征路程比红四方面军的长征路程要长多少里?
      25000-10000=15000(里)
      (答案不唯一,合理即可)
      【学霸挑战】
      1+2+3+…+99=4950(个)
      部队番号
      红一方面军
      红二方面军
      红四方面军
      红二十五方面军
      长征路程/里
      25000
      20000
      10000
      9000

      相关试卷

      2025-2026年人教版四年级数学上册期末能力提优卷 (二)(含答案):

      这是一份2025-2026年人教版四年级数学上册期末能力提优卷 (二)(含答案),共4页。试卷主要包含了填空题,选择题,计算题,操作题,解决问题等内容,欢迎下载使用。

      2025-2026年人教版四年级数学上册期中能力提优卷(二)(含答案):

      这是一份2025-2026年人教版四年级数学上册期中能力提优卷(二)(含答案),共4页。试卷主要包含了填空题,选择题,计算题,操作题,解决问题等内容,欢迎下载使用。

      2025-2026年人教版二年级数学上册期末能力提优卷(四)(含答案):

      这是一份2025-2026年人教版二年级数学上册期末能力提优卷(四)(含答案),共4页。试卷主要包含了填空题,选择题,计算题,按要求做一做,解决问题等内容,欢迎下载使用。

      资料下载及使用帮助
      版权申诉
      • 1.电子资料成功下载后不支持退换,如发现资料有内容错误问题请联系客服,如若属实,我们会补偿您的损失
      • 2.压缩包下载后请先用软件解压,再使用对应软件打开;软件版本较低时请及时更新
      • 3.资料下载成功后可在60天以内免费重复下载
      版权申诉
      若您为此资料的原创作者,认为该资料内容侵犯了您的知识产权,请扫码添加我们的相关工作人员,我们尽可能的保护您的合法权益。
      入驻教习网,可获得资源免费推广曝光,还可获得多重现金奖励,申请 精品资源制作, 工作室入驻。
      版权申诉二维码
      欢迎来到教习网
      • 900万优选资源,让备课更轻松
      • 600万优选试题,支持自由组卷
      • 高质量可编辑,日均更新2000+
      • 百万教师选择,专业更值得信赖
      微信扫码注册
      手机号注册
      手机号码

      手机号格式错误

      手机验证码 获取验证码 获取验证码

      手机验证码已经成功发送,5分钟内有效

      设置密码

      6-20个字符,数字、字母或符号

      注册即视为同意教习网「注册协议」「隐私条款」
      QQ注册
      手机号注册
      微信注册

      注册成功

      返回
      顶部
      添加客服微信 获取1对1服务
      微信扫描添加客服
      Baidu
      map