所属成套资源:中考物理一轮复习讲练测 思维导图+考点精讲+例题精析+模拟检测(2份,原卷版+解析版)
中考物理一轮复习讲练测第04讲 光现象(思维导图+考点精讲+例题精析)(2份,原卷版+解析版)
展开
这是一份中考物理一轮复习讲练测第04讲 光现象(思维导图+考点精讲+例题精析)(2份,原卷版+解析版),文件包含中考物理一轮复习讲练测第04讲光现象思维导图+考点精讲+例题精析原卷版docx、中考物理一轮复习讲练测第04讲光现象思维导图+考点精讲+例题精析解析版docx等2份试卷配套教学资源,其中试卷共26页, 欢迎下载使用。
一、思维导图
二、考点精讲
考点1 光的直线传播
1. 光源:能够发光的物体叫做光源。如:太阳、萤火虫、电灯、点燃的蜡烛、水母等都是光源;
注意:月亮、发光的金子、自行车尾灯、电影银幕等都不是光源
光源可分为天然光源(水母、太阳)和人造光源(灯泡、火把)
2. 光在同种均匀介质中沿直线传播;
3. 光的直线传播的应用:
(1)小孔成像:像的形状与小孔的形状无关,像是倒立的实像(树阴下的光斑是太阳的像)
(2)取得直线:激光准直(挖隧道定向);整队集合;射击瞄准;
(3)限制视线:坐井观天、一叶障目;
(4)影的形成:影子;日食、月食(要求会作图)
3. 光线:常用一条带有箭头的直线表示光的径迹和方向;
注意:光线是理想化物理模型,非真实存在.
4. 所有的光路都是可逆的,包括直线传播、反射、折射等。
5. 小孔成像
原理:光的直线传播.
成像性质:
(1)像距大于物距时,成倒立、放大的实像;
(2)像距等于物距时,成倒立、等大的实像;
(3)像距小于物距时,成倒立、缩小的实像 .
考点2 光速
1. 光的传播速度:光在真空中的传播速度c约为3×108m/s,合3×105km/s;光在空气中的传播速度非常接近c,在水中的传播速度约为,在玻璃中的传播速度约为。
2. 光年:是光在一年中传播的距离,光年是长度单位;
注意:光年是天文学中表示距离的单位;1光年等于光在真空中1年内传播的距离.
3. 光速的几点理解:
声音在固体中传播得最快,液体中次之,气体中最慢,真空中不传播;
光在真空中传播的最快,空气中次之,透明液体、固体中最慢(二者刚好相反)。光速远远大于声速(如先看见闪电再听见雷声;在跑100m时,声音传播时间不能忽略不计,但光传播时间可忽略不计)。
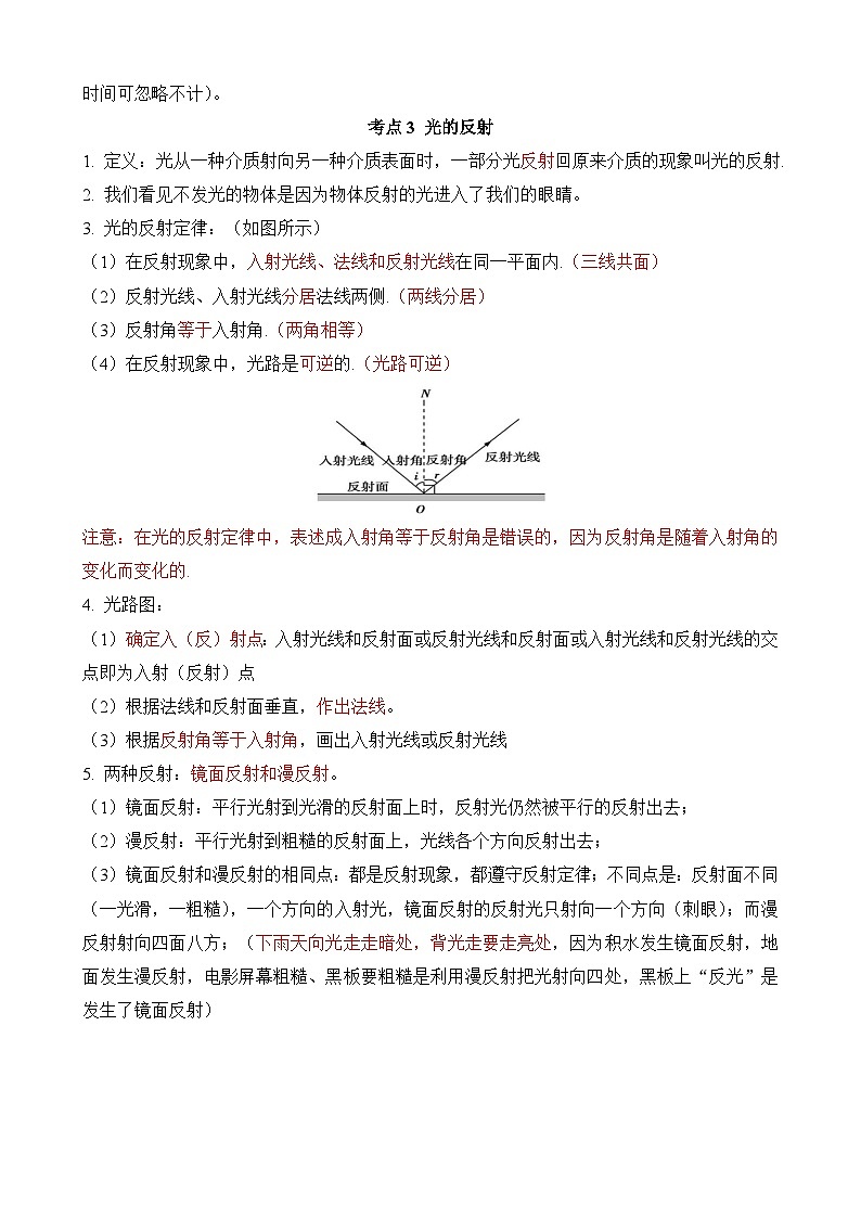
考点3 光的反射
1. 定义:光从一种介质射向另一种介质表面时,一部分光反射回原来介质的现象叫光的反射.
2. 我们看见不发光的物体是因为物体反射的光进入了我们的眼睛。
3. 光的反射定律:(如图所示)
(1)在反射现象中,入射光线、法线和反射光线在同一平面内.(三线共面)
(2)反射光线、入射光线分居法线两侧.(两线分居)
(3)反射角等于入射角.(两角相等)
(4)在反射现象中,光路是可逆的.(光路可逆)
注意:在光的反射定律中,表述成入射角等于反射角是错误的,因为反射角是随着入射角的变化而变化的.
4. 光路图:
(1)确定入(反)射点:入射光线和反射面或反射光线和反射面或入射光线和反射光线的交点即为入射(反射)点
(2)根据法线和反射面垂直,作出法线。
(3)根据反射角等于入射角,画出入射光线或反射光线
5. 两种反射:镜面反射和漫反射。
(1)镜面反射:平行光射到光滑的反射面上时,反射光仍然被平行的反射出去;
(2)漫反射:平行光射到粗糙的反射面上,光线各个方向反射出去;
(3)镜面反射和漫反射的相同点:都是反射现象,都遵守反射定律;不同点是:反射面不同(一光滑,一粗糙),一个方向的入射光,镜面反射的反射光只射向一个方向(刺眼);而漫反射射向四面八方;(下雨天向光走走暗处,背光走要走亮处,因为积水发生镜面反射,地面发生漫反射,电影屏幕粗糙、黑板要粗糙是利用漫反射把光射向四处,黑板上“反光”是发生了镜面反射)
考点4 平面镜成像
1.成像原理:光的反射
2.成像特点:
(1)平面镜所成像的大小与物体的大小相等;
(2)像和物体到平面镜的距离相等,像和物体的连线与镜面垂直;
(3)平面镜所成的像为虚像。
3.应用:潜望镜、镜子等.
4. 水中倒影的形成的原因:平静的水面就好像一个平面镜,它可以成像(水中月、镜中花);
物离水面多高,像离水面就是多远,与水的深度无关。
考点5 光的折射
1.定义:光从一种介质斜射入另一种介质时,传播方向会发生偏折的现象叫光的折射.
2.光的折射规律:
(1)如图所示,光从空气斜射入水中或其他介质中时,折射光线向法线方向偏折,折射角小于入射角;当入射角增大时,折射角也增大.
(2)当光从空气垂直射入水中或其他介质中时,传播方向不变.
(3)在折射现象中,光路是可逆的.
注意:快速记忆光的折射规律
(1)共面.折射光线、入射光线和法线在同一平面内.
(2)异侧.折射光线、入射光线分别位于法线的两侧.
(3)可逆性.在折射现象中,光路是可逆的.
3. 光的折射现象及其应用
(1)水中的鱼的位置看起来比实际位置高一些(鱼实际在看到位置的后下方);
(2)由于光的折射,池水看起来比实际的浅一些;
(3)水中的人看岸上的景物的位置比实际位置高些;
(4)透过厚玻璃看钢笔,笔杆好像错位了;
(5)斜放在水中的筷子好像向上弯折了;(要求会作光路图)
考点6 三种光现象的辨识
考点7 光的反射、折射规律对比
考点8 光的色散
1.发现:1666年英国物理学家牛顿用玻璃三棱镜分解了太阳光,发现了光的色散现象,揭开了光的颜色之谜.
2.光的色散
太阳光是白光,它通过棱镜后被分解成各种颜色的光,这种现象叫做光的色散.如果用一个白屏来承接,在白屏上就形成一条彩色的光带,颜色依次是红、橙、黄、绿、蓝、靛、紫.雨后彩虹属于色散现象.
3.色光的三原色:光的三原色是红、绿、蓝.
4.看不见的光:
(1)太阳光谱,如图所示.
5.红外线和紫外线
(1)红外线:我们把红光之外的辐射叫做红外线.应用:红外线夜视仪、电视遥控器等.
(2)紫外线:在光谱的紫光以外,还有一种看不见的光,叫做紫外线,紫外线能杀死微生物,使荧光物质感光.应用:验钞机、紫外线灯等.
6.物体的颜色
(1)透明物体的颜色由它透过的色光决定,不透明物体的颜色由它反射的色光决定.
(2)白色的物体可以反射各种颜色的光,白色物体在什么颜色的光的照射下就呈现什么颜色.
(3)黑色物体吸收各种颜色的光,不论什么颜色的光照到黑色物体上,物体都呈现黑色.
(4)除了黑、白色物体,其他颜色的物体只有在白光和本色光的照射下呈现物体本色,在其他颜色光的照射下,物体都呈现黑色.
三、例题精析
1.图所示的光现象中,由于光的折射形成的是( )
A.日晷上呈现针的影子B.景物在镜中成像
C.鸟巢在水中形成倒影D.筷子好像在水面处弯折
2.把两块厚度不计且足够大的平面镜OM、ON垂直粘合在一起,并竖立在地面上,俯视图如图所示.当小科站立在某个位置时,他通过平面镜所成像的个数为m,看到自己完整像的个数为n,下列对小科在不同位置时,m、n值的分析,不符合实际的是( )
A.在a点或e点时,m=1,n=0B.在b点或d点时,m=1,n=1
C.在c点时,m=2,n=2D.在f点时,m=0,n=0
3.关于日食和月食,下列说法正确的是( )
A.日食和月食都是光的直线传播形成的,日食是地球挡住了太阳光
B.日食和月食都是光的直线传播形成的、月食是月球挡住了太阳光
C.日食和月食都是光的反射形成的,月食是月球挡住了太阳光
D.日食是光的直线传播形成的,月食是地球挡住了太阳光
4.小丹以的速度走向教学楼正厅的正衣镜(平面镜),她在镜中所成的像以___________的速度“走向”正衣镜,像的大小___________(选填“变大”、“变小”或“不变”)。
5.夏天小强去游泳,他在水下看着岸上的树,看到的树变 ______(选填“高”或“低”)了,这是由于光的______导致的。小强游完泳上岸后感觉凉凉的,这是因为水分在 ______时要 ______(选填“吸收”或“放出”)热量。
6.1905年,英国车手多萝西菜维发明了汽车后视镜,以便于观察后方来车。目前,汽车两侧的后视镜用的是___________(填“凸透镜”、“凹透镜”、“平面镜”、“凸面镜”或“凹面镜”),物体通过该光学元件成___________立的___________(填“实像”或“虚像”),选用该光学元件的优势是___________。
7.如图所示,利用一块平面镜使图中的一束光竖直射入井中,请在图中画出平面镜的位置,并标出反射角。
8.在某湖的湖底安装了一些灯,晚上灯光把湖装饰得很漂亮,这些灯发出的光在进人空气中时发生了折射,请你在图中大致画出它的折射光线的光路图。
9.在“探究平面镜成像的特点”实验中,实验装置图如图所示。
(1)在桌面上铺一张坐标纸,纸上竖立一块______(选填“5mm”或“2mm”)厚的玻璃板作为平面镜,沿着玻璃板在纸上画一条直线,代表平面镜的位置;
(2)把一支点燃的蜡烛A放在玻璃板的前面,可以看到它在玻璃板后面的像,用一张白纸作为光屏去承接这个像,发现白纸上找不到蜡烛的像,说明平面镜所成的像是______像;再拿一支外形相同但不点燃的蜡烛B,竖立着在玻璃板后面移动,直到看上去它跟A的像完全重合,这个位置就是A的像的位置,在纸上记下这两个位置,实验中选择两支完全相同的蜡烛的目的是______;
(3)比较蜡烛和它的像到玻璃板的格子数,并记录下来,移动蜡烛A,重复实验,可以得到结论:像和物体到平面镜的距离______;像和物体的连线与镜面______。
10.如图所示,小明制成了一个针孔照相机,其实就是小孔成像的实验装置。将点燃的蜡烛置于小孔前的适当位置,观察并研究小孔成像的特点:
(1)图中烛焰在塑料薄膜上所成的像是________(填“实像”或“虚像”);其成像的原理是__________;
(2)如果易拉罐底部小孔是三角形,则他在半透明纸上看到的像是________;
A.三角形光斑 B.圆形光斑
C.烛焰的正立像 D.烛焰的倒立像
(3)将蜡烛燃烧变短,则它在薄膜上的像将向________方向移动;要想使像更亮些,半透明薄膜应________(填“靠近”或“远离”)小孔.
(4)晴天的正午时分,走在茂密的树林下,你会看到阳光透过树叶的缝隙而在地上留下许多大小不同的圆形光斑,这是________(选填“太阳”、“树叶的缝隙”或“树叶”)的________(选填“像”或“影子”)。仔细观察光斑,发现这些圆形光斑大小不一,这些圆形光斑的大小主要与________(选填“树叶间小孔的大小”、“树叶间小孔到地面的距离”或“太阳到树叶间小孔的距离”)有关。
11.李明同学在“探究平面镜成像特点”的实验时,所用的实验器材有带底座的玻璃板、白纸、笔、火柴、光屏、刻度尺,两支外形相同的蜡烛A和B。
(1)选用玻璃板代替平面镜,主要是为了__,如果有3mm厚和1mm厚的两块玻璃板,应选择__mm厚的玻璃板做实验;
(2)在竖立的玻璃板前点燃蜡烛A,拿__(选填“点燃”或“未点燃”)的蜡烛B竖直在玻璃板后面移动,人眼一直在玻璃板的前侧观察,直至蜡烛B与蜡烛A的像完全重合,这种研究物理问题的方法叫做__(选填“控制变量法”或“等效替代法”);
(3)移去蜡烛B,在其原来位置上放置一块光屏,光屏上无法呈现蜡烛的像,这说明平面镜成的是__(选填“虚”或“实”)像;
(4)当蜡烛A向玻璃板靠近时,像的大小__(选填“变大”“变小”或“不变”);
(5)某同学共进行了三次实验,用刻度尺分别测出蜡烛和像到玻璃板的距离,数据记录如下:
分析上表数据可以得出:平面镜成像时,像到平面镜的距离__(选填“大于”“小于”或“等于”)物到平面镜的距离。他进行多次实验的目的是__(选填“A”或“B”)。
A.取平均值减小误差
B.寻找普遍规律,使结论更可靠
12.小丽同学在教学楼上观看校运会跑步比赛。当她看到发令枪冒出白烟后1.5秒才听到枪声。
(1)为什么先看见冒白烟后才听见枪声?
(2)小丽距离发令处多少米?
光现象
定义
介质判断
方向判断
光的直
线传播
光在同种均匀介质中沿直线传播
同种介质
不变
光的反射
光遇到物体的表面会发生反射. 我们能看见不发光的物体,是因为物体反射的光进入了人眼
同种介质
改变
光的折射
光从一种介质斜射入另一种介质时,传播方向发生偏折的现象
不同介质或同种不均匀介质中
改变(垂直射入时,方向不变)
项目
光的反射规律
光的折射规律
图示
三线
共面
反射光线、入射光线与法线在同一平面内
折射光线、入射光线与法线在同一平面内
两线
分居
反射光线、入射光线分居法线两侧
折射光线、入射光线分居法线两侧
项目
光的反射规律
光的折射规律
两角
关系
反射角等于入射角,反射角随入射角的增大而增大
光从空气斜射入水中或其他介质中时,折射光线向法线方向偏折,折射角小于入射角;当入射角增大时,折射角也增大.当光从空气垂直射入水中或其他介质中时,传播方向不变(斜射时空气中的角大)
相同点
光的反射和折射现象中光路是可逆的
次数
蜡烛到玻璃板的距离/cm
像到玻璃板的距离/cm
1
10
10
2
15
15
3
20
20
相关试卷
这是一份中考物理一轮复习讲练测第04讲 光现象(模拟检测)(2份,原卷版+解析版),文件包含中考物理一轮复习讲练测第04讲光现象模拟检测原卷版docx、中考物理一轮复习讲练测第04讲光现象模拟检测解析版docx等2份试卷配套教学资源,其中试卷共26页, 欢迎下载使用。
这是一份中考物理一轮复习考点讲与练专题4 光现象(2份,原卷版+解析版),文件包含中考物理一轮复习考点讲与练专题4光现象原卷版docx、中考物理一轮复习考点讲与练专题4光现象解析版docx等2份试卷配套教学资源,其中试卷共50页, 欢迎下载使用。
这是一份(人教版)中考物理一轮复习考点讲与练第四章 光现象(2份,原卷版+解析版),文件包含人教版中考物理一轮复习考点讲与练第四章光现象原卷版docx、人教版中考物理一轮复习考点讲与练第四章光现象解析版docx等2份试卷配套教学资源,其中试卷共34页, 欢迎下载使用。
相关试卷 更多
- 1.电子资料成功下载后不支持退换,如发现资料有内容错误问题请联系客服,如若属实,我们会补偿您的损失
- 2.压缩包下载后请先用软件解压,再使用对应软件打开;软件版本较低时请及时更新
- 3.资料下载成功后可在60天以内免费重复下载
免费领取教师福利

