所属成套资源:中考物理一轮复习实验与探究训练专题 (2份,原卷版+解析版)
中考物理一轮复习实验与探究训练专题16 电磁转换(2份,原卷版+解析版)
展开 这是一份中考物理一轮复习实验与探究训练专题16 电磁转换(2份,原卷版+解析版),文件包含中考物理一轮复习实验与探究训练专题16电磁转换原卷版docx、中考物理一轮复习实验与探究训练专题16电磁转换解析版docx等2份试卷配套教学资源,其中试卷共41页, 欢迎下载使用。
1.某同学用如图所示的装置研究电磁感应。
(1)实验中,AB棒的材料可能是 铝 (选填“塑料”或“铝”);
(2)如图甲所示,保持蹄形磁体竖直放置,使导体AB从图示位置向上运动,电路中 由 (选填“无”或“有”)感应电流;
(3)如图乙所示,保持线圈不动,使蹄形磁体快速向左运动,电流表指针 会 (选填“不会”或“会”)偏转;
(4)通过实验我们发现:感应电流方向不仅与导体运动方向有关,还有与 磁场方向 有关;
(5)利用电磁感应原理工作的装置有 ④ (填序号“①电铃”“②扬声器”“③电磁起重机”或“④动圈式话筒”);
(6)若将此装置中灵敏电流计换成 电源 ,可进一步探究电动机的工作原理。
【分析】(1)根据感应电流的产生条件可知,在该实验中AB棒的材料必须为导体;
(2)根据是否能切割磁感线判断;
(3)根据运动的相对性分析;
(4)感应电流方向与导体运动方向和磁场方向有关;
(5)根据装置的工作原理分析;
(6)电动机的原理是通电导体在磁场中受到力的作用。
【解答】解:(1)研究电磁感应时,要让闭合回路中的部分导体在磁场中做切割磁感线运动,因为塑料的绝缘体,所以AB棒的材料可能是铝。
(2)使导体AB从图示位置向上运动,此时导体有做切割磁感线运动,所以电路中有感应电流。
(3)如图乙所示,保持线圈不动,使蹄形磁体快速向左运动,以磁体为参照物,线圈相对于磁体向右运动,由于线圈有切割磁感线,所以闭合回路中有产生感应电流,电流表指针会偏转。
(4)保持磁场方向不变,只改变导体切割磁感线方向,产生的感应电流的方向也改变;保持导体切割磁感线方向不变,只改变磁场方向,产生的感应电流的方向也改变,所以通过实验我们发现:感应电流方向不仅与导体运动方向有关,还有与磁场方向有关。
(5)①电铃和③电磁起重机都是利用电磁铁工作的,原理是通电导体周围存在磁场;
③扬声器的原理是通电导体在磁场中受到力的作用;
④动圈式话筒是利用膜片振动带动线圈做切割磁感线运动,产生感应电流,原理是电磁感应原理;
所以利用电磁感应原理工作的装置有④。
(6)电动机的工作原理是通电导体在磁场中受到力的作用,电路中需要电源,所以若将此装置中灵敏电流计换成电源,可进一步探究电动机的工作原理。
故答案为:(1)铝;(2)有;(3)会;(4)磁场方向;(5)④;(6)电源。
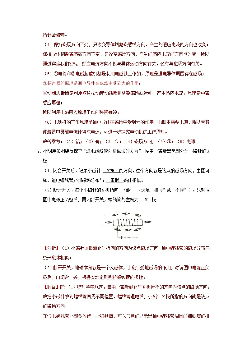
2.小明用如图装置探究“通电螺线管外部磁场的方向”,图中小磁针黑色部分为小磁针的N极。
(1)闭合开关后,记录小磁针 N极 的方向,这个方向就是该点的磁场方向,由图可知,通电螺线管外部磁场分布与 条形 磁体相似。
(2)断开开关,每个小磁针的S极指向 相同 (选填“相同”或“不同”)。只对调图中电源正负极后,再闭合开关,螺线管的左端为 N 极。
【分析】(1)小磁针N极静止时指向的方向为该点磁场方向;通电螺线管的磁场分布与条形磁体相似;
(2)断开开关,地球本身就是一个大磁体,小磁针受地磁场的作用,对调图中电源正负极后,再闭合开关,根据安培定则判断螺线管的极性。
【解答】解:(1)物理学中规定,自由小磁针静止时N极所指的方向为该点的磁场方向,故把小磁针放到螺线管四周不同位置,螺线管通电后,小磁针N极所指的方向就是该点的磁场方向;
在通电螺线管外部多放置一些细铁屑,可以形象的显示出通电螺线管周围的细铁屑的排列与条形磁铁周围的细铁屑排列相似,由此可以判断,通电螺线管的外部磁场与条形磁铁的磁场相似;
(2)断开开关,小磁针受地磁场的作用,所以每个小磁针的S极指向相同,只对调图中电源正负极后,再闭合开关,根据安培定则,螺线管的左端为N极。
故答案为:(1)N极;条形;(2)相同;N。
3.通电螺线管的外部磁场与条形磁体周围磁场相似,其磁极可以用安培定则判定。
(1)图中螺线管的A端是 N 极。
(2)螺线管实际上就是由多个单匝圆形圈组成,通电螺线管的磁场可以看成由每一个单匝圆形通电线圈的磁场组合而成,因此应用安培定则也可以判断单匝圆形通电线圈的磁极。现一单匝圆形通电线圈中的电流方向如图所示,则其B端是 N 极。
(3)地球周围存在的磁场,有学者认为,地磁场是由于地球带电自转形成圆形电流引起的,地球自转的方向自西向东,则形成圆形电流方向与地球自转方向 相反 (相同/相反),物理学规定正电荷定向移动方向为电流方向,那么地球带 负 (正/负)电。
【分析】(1)用右手握住螺线管,四指弯曲指向螺线管中电流方向,则拇指所指的那端就是螺线管的N极;
(2)物理学规定正电荷定向移动方向为电流方向,电流方向与负电荷定向移动方向相反。
【解答】解:(1)根据安培定则可知,图中螺线管的A端是N极。
(2)根据安培定则可知,图中单匝圆形通电线圈中的B端是N极。
(3)地磁北极在地理南极附近,根据安培定则可知,圆形电流方向自东向西,而地球自转的方向自西向东,所以圆形电流方向与地球自转方向相反,物理学规定正电荷定向移动方向为电流方向,电流方向与负电荷定向移动方向相反,所以地球带负电。
故答案为:(1)N;(2)N;(3)相反;负。
4.小明利用如图所示的实验装置探究“导体在磁场中运动时产生感应电流的条件”。
(1)实验中,通过观察 灵敏电流计的指针是否偏转 来判断电路中是否有感应电流。
(2)闭合开关,磁铁不动,导体棒沿左右方向运动时,电路中有感应电流;若导体棒不动,左右移动磁铁,电路中 有 (选填“有”或“无”)感应电流。
(3)小明进一步猜想,感应电流的大小可能与导体运动速度有关。为了探究感应电流的大小与导体运动速度是否有关,他应进行的操作是 保持磁场强弱不变,只改变导体运动快慢,观察电流表指针的偏转角度 。
【分析】(1)电流是看不到的,要通过电流表指针是否偏转来判断电路中是否有感应电流;
(2)闭合电路的一部分导体在磁场中做切割磁感线运动时,会产生电流,这种电流叫感应电流,这一现象叫电磁感应现象;
(3)为了探究感应电流的大小与导体运动速度是否有关,根据控制变量法应该控制导体运动快慢不同,保持磁场强弱不变。
【解答】解:(1)通过观察灵敏电流计的指针是否偏转来判断电路中是否有电流;
(2)闭合开关若导体不动,只让磁铁左右运动,导体ab相对磁铁水平运动切割磁感线,导体中有感应电流产生;
(3)为了探究感应电流的大小与导体运动速度是否有关,根据控制变量法,应该保持磁场强弱不变,只改变导体运动快慢,观察电流表指针的偏转角度。
故答案为:(1)灵敏电流计的指针是否偏转;(2)有;(3)保持磁场强弱不变,只改变导体运动快慢,观察电流表指针的偏转角度。
5.物理兴趣小组用如图所示的实验装置探究“产生感应电流的条件”。
(1)实验中,ab棒的材料可能是 铜棒 (选填“铜棒”或“塑料棒”);
(2)闭合开关,若磁体不动,ab棒沿 左右 (选填“上下”或“左右”)方向运动时,电流表指针会发生偏转;保持导体ab棒的运动方向不变,将蹄形磁体N、S极的位置对调,灵敏电流计指针偏转方向也会改变,这说明:感应电流的方向与 磁场 的方向有关;
(3)这个实验演示的是 发电机 (选填“电动机”或“发电机”)的工作原理。
【分析】(1)电磁感应现象:闭合电路的一部分导体在磁场中做切割磁感线运动时,导体中产生电流的现象。
(2)导体的运动方向与磁感线方向平行时,导体中不会产生感应电流。
(3)发电机是将机械能转化为电能的装置;电动机是将电能转化为机械能的装置。
【解答】解:(1)因为产生感应电流的条件是闭合电路的部分导体在磁场中做切割磁感线运动,所以,在探究电磁感应现象的实验中,我们必须保证处于磁场中的这部分是导体。两种物质中,塑料是绝缘体,铜棒是导体,故ab 棒的材料应是铜棒。
(2)闭合开关,若磁体不动,导体ab沿左右方向运动时,导体做切割磁感线运动,电路中有感应电流,电流表指针会发生偏转。
保持导体ab棒的运动方向不变,将蹄形磁体N、S极的位置对调,则磁场方向发生改变,根据题意知道,产生灵敏电流计指针偏转方向也会改变,由于实验中只有磁场的方向发生了改变,所以,说明感应电流的方向与磁场的方向有关。
(3)该实验演示的是电磁感应现象,利用它人们发明了发电机。
故答案为:(1)铜棒;(2)左右;磁场;(3)发电机。
6.小强在“探究什么情况下磁可以生电”的实验中,连接了如图所示的装置。
(1)实验中是通过观察 灵敏电流计的指针是否偏转 来判断电路中是否有感应电流的。
(2)小强将实验中观察到的现象记录在下表中。分析下表可以得出产生感应电流的条件是: 闭合电路的一部分导体在磁场中 做 切割磁感线 运动时,电路中就会产生感应电流。
(3)通过比较实验次数 3和7(或4和8) 可知:在导体切割磁感线运动方向不变时,感应电流的方向与磁场方向有关。
(4)此实验原理可用来制造 发电机 (选填“电动机”或“发电机”)。
【分析】(1)电流是看不到的,要通过电流表指针是否偏转来判断电路中是否有感应电流;
(2)闭合电路中部分导体切割磁感线运动时,导体中产生感应电流的现象叫做电磁感应;
(3)感应电流的方向与导体运动的方向和磁场的方向有关,要得到“在导体切割磁感线运动方向不变时,感应电流的方向与磁场方向有关”的结论,需要保持导体运动的方向相同,磁感线的方向不同,据此分析;
(4)根据电磁感应的定义(闭合电路的一部分导体,在磁场中做切割磁感线运动时,导体中就会产生感应电流),产生这一现象过程的能量转换是机械能转化为电能的过程。
【解答】解:(1)通过观察灵敏电流计的指针是否偏转来判断电路中是否有电流;
(2)分析表中数据可以得出产生感应电流的条件是:闭合电路的一部分导体在磁场中做切割磁感线运动时,电路中就会产生感应电流;
(3)比较实验3、7(或4和8)可知,在导体切割磁感线运动方向不变时,感应电流的方向与磁场方向有关;
(4)在电磁感应现象中,消耗了机械能,产生了电能,此实验原理可用来制造发电机。
故答案为:(1)灵敏电流计的指针是否偏转;(2)闭合电路的一部分导体在磁场中;切割磁感线;(3)3和7(或4和8);(4)发电机。
7.小熊用光敏电阻设计了一种“智能家居照明灯”电路,如图甲所示。(电源电压不变,照明灯“220V 40W”字样,电磁继电器线圈的电阻不计)
(1)导线 A (选填“A”或“B”)连接家庭电路中的火线。
(2)小熊的设计要求是:智能家居照明灯在天暗时自动点亮,天亮时自动熄灭,那么他选择的光敏电阻阻值大小应随光照强度的增加而 减小 。
(3)保持光照强度不变,闭合开关后,P由a端向b端移动过程中,电流表示数与电压表示数的关系如图乙所示。滑片P移动过程中,电磁铁的磁性 增强 ,此时光敏电阻的阻值为 24 Ω。
(4)若保持滑片P在b端,照明灯L每天正常工作5小时,光照强度同第(3)小题一样,则控制电路部分在这5小时内消耗的电能为 1.08×105 J。
【分析】(1)家庭电路的开关必须接在火线上。
(2)光敏电阻阻值大小应随光照强度的增加而减小。
(3)电磁铁的磁性随着电流的增大而增强。
(4)电功的计算公式是W=Pt。
【解答】解:(1)家庭电路的开关必须接在火线上,光敏电阻控制的智能家居照明灯L和电磁继电器的动触点串联,所以导线A连接火线。
(2)根据智能家居照明灯在天暗时自动点亮,天亮时自动熄灭,说明天暗时电路中的电流小,电磁铁的磁性减弱,弹簧将衔铁拉起来,动触点接通灯泡L,灯泡亮;此时光明电阻的电阻较大,而在白天,光照强,光敏电阻的阻值减小,电路中的电流增大,电磁铁的磁性增强,吸下衔铁,断开动触点,灯泡L自动熄灭;所以择的光敏电阻阻值大小应随光照强度的增加而减小。
(3)保持光照强度不变,闭合开关后,P由a端向b端移动过程中,滑动变阻器的有效电阻变小,根据欧姆定律,电路中的电流变大,电磁铁的磁性增强,根据图2可知:当滑片移到到b点时,只有光敏电阻接入电路,此时光敏电阻的电阻为:
(4)控制电路部分在这5小时内消耗的电能为:W=UIt=12V×0.5A×5×3600s=1.08×105J。
答案:(1)A;(2)减小:(3)增强;24;(4)1.08×105
8.小明设计了一个自动控制抽水的装置。如图所示,在空水箱底部竖直放置一重10N的空心长方体,长方体上端通过绝缘轻杆与控制电路的压敏电阻R接触,此时压敏电阻受到的压力为零。压敏电阻R的阻值随压力F的变化规律如表格所示。控制电路电源电压U=6V,电磁铁线圈电阻忽略不计。当控制电路的电流I<40mA时,工作电路工作,功率为200W的水泵给储水箱注水,当控制电路的电流I≥40mA时,电磁铁将衔铁吸下,工作电路断开,水泵停止给储水箱注水。
(1)控制电路中的电磁铁上端为 N 极。
(2)要使长方体所受浮力为100N时水泵恰能自动停止工作,滑动变阻器R1连入电路的电阻是 50 Ω。
(3)如果控制电路的电压略低于6V,要想使水泵仍在长方体所受浮力为100N时恰能自动停止工作,则需要将滑动变阻器R1的滑片适当向 右 移动。
(4)此水泵的抽水效率是75%,它将150kg的水提高了6m,用时 60 s。(g取10N/kg)
【分析】(1)知道电磁铁线圈中的电流方向,根据安培定则判断电磁铁两端的磁极;
(2)利用长方体所受浮力,根据力的合成求出此时压敏电阻受到的压力,根据表格数据得出压敏电阻R的阻值,再根据欧姆定律变形公式求出电路中的总电阻,进而可求滑动变阻器R1连入电路的阻值;
(3)控制电路的电压略低于6V,为了保证控制电路中电流I≥40mA时,电磁铁将衔铁吸下,工作电路断开,所以电路的总电阻将减小,根据电阻的串联分析出滑动变阻器连入电路中阻值的变化;
(4)根据公式G=mg求出水的重力,根据公式W=Gh求出有用功;再根据η=求出总功;根据公式P=求出抽水的时间。
【解答】解:(1)当开关S闭合,电流从电磁铁的下端流入,根据安培定则可知,电磁铁的上端为N极;
(2)当长方体所受浮力为100N时,此时压敏电阻受到的压力:F压=F浮﹣G=100N﹣10N=90N,
由表可知,R压=100Ω,
R总===150Ω,
则滑动变阻器R1连入电路的电阻为:R1=R总﹣R压=150Ω﹣100Ω=50Ω;
(3)控制电路的电压略低于6V,为了保证控制电路中电流I≥40mA时,电磁铁将衔铁吸下,工作电路断开,所以电路的总电阻将减小,此时压敏电阻受到的压力不变,压敏电阻的阻值不变,根据电阻的串联,滑动变阻器连入电路中阻值将变小,故需要将滑动变阻器R1的滑片适当向右移动;
(4)水的重力:G=mg=150kg×10N/kg=1500N,
抽水做的有用功:W有用=Gh=1500×6m=9000J,
根据η=可知,抽水机做的总功:
W总===1.2×103J;
则抽水的时间为:
t===60s。
故答案为:(1)N;(2)50;(3)右;(4)60。
9.阴雨天,空气潮湿,能见度低,路面湿滑,为保证旅客上下动车时的安全,需在车门旁开启警示灯。如图甲所示是某同学为动车设计的模拟电路。电路中电源的电压为12V,警示灯的规格为“12V 12W”,电磁铁线圈电阻忽略不计,警示灯电阻保持不变。当空气湿度达到一定程度时,警示灯发光;湿度越大,警示灯越亮,为了提高警示效果,警示灯还能不断闪烁。
(1)根据设计要求,应选择图乙中的 R2 (选填“R1”或“R2”)湿敏电阻,湿敏电阻应接在图甲电路中的 A (选填“A”或“B”)位置。
(2)闭合开关,电磁铁中有电流通过时,其上端是 N 极。
(3)当空气湿度为80%时,衔铁会被吸下,警示灯在闪烁的过程中,较暗时的实际功率是 3 W。
(4)若想让该警示灯在空气湿度低于设定值的情况下就开始闪烁,那么可以采取采取的方法有 增大电源电压(或增大电磁铁的线圈匝数) (请写出一种即可)。
【分析】(1)由乙图可知,R1的阻值随湿度的增加而增加,R2的阻值随湿度的增加而减小,根据实际需要,当空气潮湿,能见度低时,警示灯变亮,即警示灯随湿度的增加而变亮,当警示灯变亮时,通过电路的电流变大,电路电阻变小,据此分析;
若将它串联在图甲电路中的A位置,当通过电路的电流变大,电磁铁的磁性增强,衔铁被吸下,动静触点接触,R2会被短路,警示灯会一下变亮,起到闪烁的作用;
(2)知道电磁铁线圈中的电流方向,根据安培定则判断电磁铁两端的磁极;
(3)由乙可知当空气湿度为80%时,R2的阻值为12Ω,由P=UI=可得警示灯的电阻,闪烁的过程中,灯较暗时灯泡和R2串联接入电路,根据串联电路电阻规律计算电路总电阻,由欧姆定律可得通过该电路的电流,根据P=I2RL计算灯较暗时的实际功率;
(4)若想让该警示灯在空气湿度低于设定值的情况下就开始闪烁,这就需要增大电磁铁的吸合力,据此分析。
【解答】解:(1)由乙图可知,R1的阻值随湿度的增加而增加,R2的阻值随湿度的增加而减小,根据实际需要,当空气潮湿,能见度低时,警示灯变亮,即警示灯随湿度的增加而变亮,当警示灯变亮时,通过电路的电流变大,电路电阻变小,所以R2符合要求;
若将它串联在图甲电路中的A位置,当通过电路的电流变大,电磁铁的磁性增强,衔铁被吸下,动静触点接触,吸合后电磁铁和R2会被短路,警示灯会一下变亮,吸合后电磁铁和R2被短路而失去磁性,衔铁被弹簧拉起,此时警示灯和R2串联接入电路,灯泡变暗,而R2放在B点则不会出现此现象,故应该将警示灯串联在图甲电路中的A位置,才能起到闪烁的作用;
(2)当开关S闭合,电流从电磁铁的下端流入,根据安培定则可知,电磁铁的上端为N极;
(3)由乙可知当空气湿度为80%时,R2的阻值为12Ω,
警示灯的规格是“12V 12W”,由P=UI=可得警示灯的电阻为:
RL===12Ω,
闪烁的过程中,灯较暗时灯泡和R2串联接入电路,串联电路总电阻等于各分电阻之和,所以该电路总电阻为:
R=RL+R2=12Ω+12Ω=24Ω,
由欧姆定律可得通过该电路的电流为:
I===0.5A,
则灯较暗时的实际功率为:
P=I2RL=(0.5A)2×12Ω=3W;
(4)若想让该警示灯在空气湿度低于设定值的情况下就开始闪烁,这就需要增大电磁铁的吸合力;由于电磁铁的磁性大小与线圈的匝数、电流的大小有关,所以可以通过增大电源电压或增大线圈的匝数来增大电磁铁的吸合力;故可以采取的方法有增大电源电压(或增大电磁铁的线圈匝数)。
故答案为:(1)R2;A;(2)N;(3)3;(4)增大电源电压(或增大电磁铁的线圈匝数)。
10.探究电生磁:
(1)根据甲图装置及现象可知:电流的磁场方向与 电流 方向有关;
(2)根据乙图装置及现象可知:电源的左端是 负 极;
(3)根据丙图装置及现象可知:电磁铁磁性的强弱跟 线圈匝数 有关;
(4)要使丙图中乙电磁铁的磁性增强,可以 将滑动变阻器的滑片向左移动 。
【分析】仔细观察图象,根据图象内容分析实验的原理,从而得出答案。
【解答】解:(1)根据图甲可知:电流方向改变,小磁针偏转方向发生改变,这说明电流的磁场方向与电流方向有关;
(2)小磁针静止时N极的指向与磁感线的方向是相同的,磁感线是从N极出来,然后回到S极的,故通电螺线管的右端为N极,根据安培定则可知,螺线管中电流方向是是从右侧流入螺线管,即电源右端为正极、左端为负极;
(3)根据图丙可知:在电流相同时,线圈匝数越多的,吸引的大头针个数越多,磁性越强,这说电磁铁磁性的强弱跟线圈匝数有关;
(4)通过增大电流可以增大电磁铁的磁性,故可以将滑动变阻器的滑片向左移动,滑动变阻器接入电路的电阻减小,电路中的电流变大。
故答案为:(1)电流;(2)负;(3)线圈匝数;(4)将滑动变阻器的滑片向左移动。
11.有关磁的小实验:
(1)放在桌面上的小磁针,静止时总是指向南北,这是受到 地磁场 的作用;
(2)如图甲所示,当导线中通过电流时,它下方静止的磁针发生了偏转。说明通电导体周围存在 磁场 ;世界上最早发现这一现象的是丹麦物理学家 奥斯特 。
(3)如图乙在做“探究通电螺线管外部磁场的方向”的实验时,在螺线管周围摆放了一些小磁针,改变螺线管中的电流方向,发现小磁针静止时北极所指方向与原来相反,由此可知:通电螺线管外部磁场方向与螺线管中的 电流的方向 有关。
(4)请在乙图上标出通电螺线管的N极。
【分析】(1)地球是一个巨大的条形磁体,所以其周围的空间存在着磁场,即地磁场,所以会对其周围的磁体产生磁力的作用;当小磁针静止时,其N极指北,S极指南;
(2)在物理学中,第一个发现电与磁联系的科学家是奥斯特,他发现通电导体周围产生磁场,磁场使小磁针发生了偏转,正说明了磁场的存在;
(3)电流周围磁场的方向与电流的方向有关;
(4)根据电流的方向,结合安培定则判断出通电螺线管的N极。
【解答】解:(1)由于地球的周围存在地磁场,所以地球周围任何范围内的小磁针(指南针)都要受到地磁场的作用而指向南北方向;小磁针指南的一端为S极;
(2)由于磁体间通过磁场存在着相互作用的规律,通过观察小磁针的变化,能判断他周围是否存在磁场。通电导线附近的小磁针会发生偏转,这一现象说明通电导线周围存在着磁场,最早通过实验发现这一现象的是著名物理学家奥斯特;
(3)改变螺线管中的电流方向,发现小磁针静止时北极所指方向与原来相反,由此可知:通电螺线管外部磁场方向与螺线管中电流的方向有关;
(4)图中电流从左端流入,右端流出,根据安培定则,伸出右手让四指弯曲指向电流的方向,则大拇指所指的方向即通电螺线管的右端是它的N极,如图:
故答案为:(1)地磁场; (2)磁场;奥斯特;(3)电流的方向;(4)见解析图。
12.按照如图所示的实验装置探究“磁场对通电直导线的作用”。
(1)连接好电路,开关未闭合时无论如何调节滑动变阻器的滑片,导体棒ab不动;闭合开关并将滑动变阻器的滑片移动到适当位置,看到导体棒ab向右运动,上述实验现象说明磁场对 通电导体 有力的作用, 电动机 (选填“电动机”或“电磁铁”)就是根据该原理制成的。
(2)将滑动变阻器的滑片向右端移动一定距离,发现导体棒ab向右运动的现象缓慢而不明显,这说明此现象中产生力的大小与 电流大小 有关。
(3)若要使导体棒ab向左运动,可采取的方法: 改变磁场方向或改变导体中电流方向 。(写出一种即可)
(4)若想用上述器材研究发电机的工作原理,闭合开关前,应将电路中的电源换成 灵敏电流计 (选填“小灯泡”“电压表”或“灵敏电流计”),再闭合开关,让导体棒ab左右切割磁感线运动,观察实验现象。
【分析】(1)通电导体在磁场中受力的作用,电动机就是根据这个原理制成的;
(2)根据滑动变阻器的连接方式判定电路中电流的变化;
(3)磁场对通电导体作用力的方向与磁场方向和电流方向有关,当变化其中一个方向时,受力方向变化,两个方向同时改变,受力方向不变;
(4)研究电磁感应现象时,利用灵敏电流计显示是否有电流产生,因此应将电路中的电源换成灵敏电流计。
【解答】解:(1)该实验现象说明磁场对通电导体有力的作用,据此制成了电动机;
(2)将滑动变阻器的滑片向右端移动一定距离,滑动变阻器接入电路中的电阻变大,根据欧姆定律可知,电路中的电流减小,发现导体棒ab向右运动的现象缓慢而不明显,这说明此现象中产生力的大小与电流大小有关;
(3)要使直导线ab向左运动,可以改变磁场方向,也可以改变导体中电流方向;
(4)研究电磁感应现象时,利用灵敏电流计显示是否有电流产生,因此应将电路中的电源换成灵敏电流计。
故答案为:(1)通电导体;电动机;(2)电流大小;(3)改变磁场方向或改变导体中电流方向;(4)灵敏电流计。
13.在“探究电磁铁磁性强弱影响因素”的实验中,小科用绝缘细线将电磁铁M悬挂在铁架台上,并连接电路,如图所示。电磁铁有四个接线柱,相邻两个接线柱间的线圈均为100匝(线圈电阻不可忽略)。电磁铁下端与铁块P.上端的距离记为d,通过铁架台可以实现距离的调节。
以下是他的实验步骤:
①断开开关S,将滑动变阻器的滑片置于最右端。用已调零的电子测力计测出铁块P对测力计的压力F0=0.9N,并记录;
②闭合开关S,通过调节滑动变阻器、接线柱、铁架台,完成实验并在如表中记录电子测力计的示数。
请回答下列问题:
(1)该实验中如何判断电磁铁磁性的强弱 通过电磁铁吸铁块后电子测力计的示数 .
(2)在研究电磁铁磁性强弱与线圈匝数关系的实验中,若改变线圈匝数时,将导线由1、2接线柱换到1、3接线柱后,接下来的操作是 将变阻器的滑片向左移动直至电流表示数与导线接1、2接线柱时的电流相同 。
(3)分析实验数据,推测表格中第8次实验时电子测力计的示数为 0.72 N。
【分析】(1)转换法:实验中通过电磁铁吸铁块后电子测力计的示数来判断电磁铁磁性的强弱;
(2)根据控制变量法分析解答;
(3)计算出实验次数1中电磁铁对铁块P的吸引力大小,分析出匝数、距离d、电流对电磁铁对铁块P的吸引力大小的影响大小关系,再推测表格中第8次实验时电子测力计的示数。
【解答】解:(1)电磁铁的磁性强弱无法用眼睛直接观察,通过电磁铁吸铁块后电子测力计的示数来判断电磁铁磁性的强弱;
(2)利用图实验装置研究电磁铁磁性强弱与线圈匝数关系的实验。将导线由1、2接线柱换到1、3接线柱后,根据控制变量法,保持电流大小不变,接下来应该进行的操作是:将变阻器的滑片向左移动直至电流表示数与导线接1、2接线柱时的电流相同;
(3)实验次数1中电磁铁对铁块P的吸引力大小为0.9N﹣0.54N=0.36N,
由实验次数1、2、3可知:距离d对电磁铁对铁块P的吸引力大小F=,综合分析可知:电磁铁对铁块P的吸引力大小与线圈匝数和电流成正比关系,
第8次实验时电子测力计的示数电磁铁对铁块P的吸引力大小为:0.36N×××=0.18N,
第8次实验时电子测力计的示数为0.9N﹣0.18N=0.72N。
故答案为:(1)通过电磁铁吸铁块后电子测力计的示数;(2)将变阻器的滑片向左移动直至电流表示数与导线接1、2接线柱时的电流相同;(3)0.72。
14.在探究“影响电磁铁磁性强弱的因素”实验中,小明制成简易电磁铁甲、乙,并设计了如图所示的电路。
(1)当滑动变阻器滑片向左移动时,电磁铁甲、乙吸引大头针的个数 增加 (选填“增加”或“减少”),说明电流越 大 ,电磁铁磁性越强;
(2)由图示可知, 甲 (选填“甲”或“乙”)的磁性强,说明电流一定时, 线圈的匝数越多 ,电磁铁磁性越强;
(3)电磁铁吸引的大头针下端分散的原因是 大头针被磁化,同名磁极相互排斥 ;
(4)本实验中用到了多种研究方法:
①如研究电磁铁的磁性强弱和线圈匝数有关时,就应控制电流相等,下列实验的研究方法和这种方法不同的是 C
A.研究电流大小和电压、电阻的关系
B.研究影响电阻大小的因素
C.用电流表测量串联电路中的电流
②本实验中还用到了其他研究方法,如电磁铁的磁性强弱用什么来显示,下列实验的研究方法和这种方法不同的是 A
A.在测量小灯泡的功率时,用电压和电流之积来表示电功率
B.研究电热和哪些因素有关的实验中,用液柱的高度差来表示电热多少
C.研究动能大小和哪些因素有关的实验中,用小木块被推开的远近,来表示动能的大小
(5)本实验进行了多次实验,多次实验的目的和下列实验多次实验的目的相同的是 B
A.伏安法测量定值电阻的阻值
B.探究并联电路电流规律
C.测量小石块的密度
【分析】(1)影响电磁铁磁性强弱的因素:电流的大小和线圈的匝数。电流越大、线圈匝数越多,电磁铁的磁性越强。
(2)利用转换法,通过电磁铁吸引大头针的多少来认识其磁性强弱;
探究电磁铁磁性跟匝数的关系时,保持电流相同,甲乙的匝数不同,通过比较甲乙吸引小铁钉的多少来比较磁性的强弱;
(3)利用磁化和磁极间的作用规律进行分析;
(4)①研究电磁铁的磁性强弱和线圈匝数有关时,就应控制电流相等,就是采用控制变量法;
②磁性的强弱通过吸引大头针的数目来判断,这是转换法的应用。
(5)在物理实验过程中,多次测量的目的有两个:将测量数据取平均值,减小误差;总结规律,避免结论的片面性。
【解答】解:(1)闭合开关后,滑动变阻器滑片向左移动时,电路中电阻减小,电流增大,电磁铁的磁性增强,则电磁铁甲、乙吸引大头针的个数增加;说明电流越大,电磁铁的磁性越强。
(2)根据图示的情境可知,甲电磁铁吸引的大头针多,说明甲的磁性强;究其原因,电流相同,甲缠绕的线圈的匝数多,吸引大头针越多,可得出结论:电流一定时,线圈的匝数越多,电磁铁磁性越强。
(3)大头针被磁化,同一端的磁性相同,互相排斥,所以下端分散;
(4)①研究电磁铁的磁性强弱和线圈匝数有关时,就应控制电流相等,采用了控制变量法;
A.研究电流大小和电压、电阻的关系;采用了控制变量法;
B.研究影响电阻大小的因素;采用了控制变量法;
C.用电流表测量串联电路中的电流,采用的是实验归纳法,不是控制变量法;
故和控制变量法不同的是C;
②本实验中还用到了其他研究方法,如电磁铁的磁性强弱用什么来显示,这是转换法的思想;
A.在测量小灯泡的功率时,用电压和电流之积来表示电功率,采用电功率的定义,不是转换法;
B.研究电热和哪些因素有关的实验中,用液柱的高度差来表示电热多少,采用转换法;
C.研究动能大小和哪些因素有关的实验中,用小木块被推开的远近,来表示动能的大小,采用转换法。
故和转换法不同的是A。
(5)研究“探究电磁铁的磁性跟哪些因素有关”,多次实验的目的是总结规律,避免因次数太少造成结论的偶然性或片面性。
A.伏安法测量定值电阻的阻值,采用多次测量的目的是:取平均值,减小测量误差;
B.探究并联电路电流规律,多次测量的目的是:总结规律,防止结论的偶然性;
C.测量小石块的密度,采用多次测量的目的是:取平均值,减小测量误差;
故“探究电磁铁的磁性跟哪些因素有关”实验中多次实验的目的相同的是B。
故答案为:(1)增加;大;(2)甲;线圈的匝数越多;(3)大头针被磁化,同名磁极相互排斥;(4)C;A;(5)B。
15.研究电动机的工作过程。
(1)电动机的工作原理是磁场对 通电线圈 有力的作用。甲图中,线圈左右两边框ab、cd的受力方向相反,其原因是 电流方向不同 。
(2)乙图中的线圈所在的位置 是 (选填“是”或“不是”)平衡位置,图中C、D组成的装置叫 换向器 ,它的作用是在线圈 刚转过 (选填“刚转到”、“即将转到”或“刚转过”)平衡位置时,自动改变线圈中的电流方向,从而使线圈持续转动。
(3)①小明将丙图中直流电动机模型接入电路,各部分连接完好,结果电动机却不能转动,他用手轻轻地碰了一下线圈后,直流电动机模型开始正常转动。模型刚开始不转的原因可能是 C
A.直流电动机的铜半环与电刷接触不良 B.电源电压太低
C.线圈刚好处于平衡位置 D.线圈中的电流太小
②调换器件 磁体 (填器件名称)的放置可方便改变电动机的转动方向。
【分析】(1)电动机的工作原理是通电线圈在磁场中受到力的作用;线圈受力方向与电流方向和磁场方向有关。
(2)换向器可以改变线圈中电流的方向,使得线圈连续转动下去。
(3)①平衡位置时电动机的转子和定子形成了开路,导体中没有电流通过,磁场对其没有作用力,电动机不会转动。只要越过平衡位置后,产生电流,便可以转动了;
②线圈受力方向与电流方向和磁场方向有关,据此判断。
【解答】解:(1)电动机的工作原理是磁场对通电线圈有力的作用。
线圈受力方向与电流方向和磁场方向有关;甲图中,线圈左右两边框ab、cd的受力方向相反,是因为两侧的电流方向不同。
(2)乙图中的线圈所在的位置是平衡位置,线圈可以持续转动,是因为它加装了换向器,它能在线圈刚转过平衡位置时,自动改变线圈中的电流方向。
(3)①A.直流电动机的铜半环与电刷接触不良,形成开路,电路中没有电流,形不成通电导体,故电动机始终不会工作。不符合题意;
B、若是线圈两端的电压太低,即线圈中的电流很小,线圈所受的磁场力小于摩擦力时,即使我们轻推一下,电动机也不会转动,不符合题意;
C、平衡位置时电动机的转子和定子形成了开路,导体中没有电流通过,磁场对其没有作用力,电动机不会转动,但是用手轻轻地碰了一下线圈后,线圈越过平衡位置,继续转动;符合题意;
D、若是线圈中的电流太小,同样线圈所受的磁场力小于摩擦力时,即使我们轻推一下,电动机也不会转动,不符合题意;
②因为线圈受力方向与电流方向和磁场方向有关,所以丙图所示的电动机模型中,调换器件①磁体的放置,即改变磁场的方向,可方便改变电动机的转动方向。
故答案为:(1)通电线圈;电流方向不同; (2)是;换向器;刚转过;(3)C;磁体。
16.小明设计了一种“自动限重器”,如图甲所示。该装置由控制电路和工作电路组成,其主要元件有电磁继电器、货物装载机(实质是电动机)、压敏电阻R1和滑动变阻器R2等。压敏电阻R1的阻值随压力F变化的关系如图(乙)所示。当货架承受的压力达到限定值,电磁继电器会自动控制货物装载机停止向货架上摆放物品。已知控制电路的电源电压U=6V,电磁继电器线圈的阻值忽略不计。请你解答下列问题:
(1)用笔画线代替导线将图(甲)的电路连接完整。
(2)随着控制电路电流的增大,电磁铁的磁性将 增强 ,当电磁继电器线圈中的电流大小为30mA时,衔铁被吸下。若货架能承受的最大压力为800N,则所选滑动变阻器R2的最大阻值至少为 120 Ω。
(3)若将滑动变阻器R2的阻值调小,则货架能承受的最大压力将 减小 (选填“增大”,“减小”或“不变”)。
【分析】(1)将货物装载机和上触点串联组成工作电路,将R1、滑动变阻器R2、电磁铁串联接入控制电路;当压力过大时,压敏电阻变小、控制电路中的电流变大、电磁铁磁性增强,增强到一定程度,将衔铁吸下,使工作电路断开,货物装载机停止工作;
(2)压敏电阻受到最大压力是800N,从图像上找到此时压敏电阻对应的电阻值是80Ω,电源电压是6V,根据R1与R2串联和欧姆定律就可以求出R2的最大阻值。
(3)根据图示判断滑动变阻器的阻值变小时,判断电路中电流的变化,然后根据电流和电阻及压力的关系判断货架能承受的最大压力的变化。
【解答】解:(1)将货物装载机和上触点串联组成工作电路,将R1、滑动变阻器R2、电磁铁串联接入控制电路;补充电路如图所示:
;
(2)∵R1和线圈电阻及变阻器R2串联,
∴I1=I2=Imax=30mA=0.03A,
由图乙可知:F=800N时,R1=80Ω,
由I=得:
U1=I1R1=0.03A×80Ω=2.4V,
U′=U﹣U1=6V﹣2.4V=3.6V,
R′===120Ω。
即:滑动变阻器R2的最大阻值至少为120Ω。
(3)由图乙中的图像可知,压敏电阻R1的阻值随压力的增大而减小,电流则随之增大,若将滑动变阻器R2的阻值调小,根据欧姆定律可知电路中的电流将变大,则相当于增大了压力,所以货架能承受的最大压力将减小。
17.为了探究电磁铁的磁性强弱跟哪些因素有关,小琴同学用漆包线(表面涂有绝缘漆导线)在大铁钉上绕若干匝,制成简单的电磁铁,图甲、乙、丙、丁为实验中观察到的四种情况。
(1)实验是通过观察电磁铁 吸引大头针的数量 来知道电磁铁磁性的强弱;像这样,用易观测的物理现象或物理量来认识或显示不易观测的物理现象或物理量是物理学常用的一种研究方法,这一方法叫做 转换法 。
(2)当开关闭合后,甲图中N极在磁体 A (选填“A”或“B”)端;若让B铁钉再多吸一些大头针,滑动变阻器的滑片应向 左 端移动。(选填“左”或“右”)
(3)比较 乙、丙 两图可知:匝数相同时,电流越大,磁性越强;
(4)由图丁可知:当电流一定时, 线圈匝数越多 ,磁性越强。
【分析】(1)电磁铁的磁性强弱通过吸引大头针的多少来反映,采用了转换法;根据转换法人含义举例;
(2)判断通过螺线管中的电流方向,由安培定则确定其极性;根据影响电磁铁磁性强弱的因素(电流大小、线圈匝数多少等)、结合欧姆定律回答;
(3)根据影响电磁铁磁性强弱的因素,控制线圈匝数相同,研究与电流大小的关系,结合欧姆定律回答;
(4)根据影响电磁铁磁性强弱的因素,控制电流相同,研究与线圈匝数多少的关系,据此回答。
【解答】解:
(1)线圈的磁性越强,吸引的铁钉越多。所以可以根据吸引铁钉的多少判断电磁铁磁性的强弱,这是转换法;
(2)在甲图中可知,电流从电源正极出发,经开关、变阻器流向螺线管,根据安培定则,甲图中N极在磁体A端;
若让B铁钉再多吸一些大头针,应增大电流的大小,由欧姆定律,应减小变阻器连入电路中的电阻大小,即滑动变阻器的滑片应向左移动;
(3)研究磁性强弱与电流的关系,应控制线圈的匝数相同,改变电流的大小,应比较乙、丙两图,线圈匝数相同,变阻器连入电路中的电阻乙图中大于丙图,由欧姆定律,乙图中的电流小于丙图中的电流,吸引大头针的丙图中数量多,磁性强;
(4)丁图中两个电磁铁串联,通过电磁铁的电流相等,线圈匝数越多的电磁铁吸引大头针数量越多,磁性越强。
故答案为:(1)吸引大头针的数量;转换法;(2)A;左;(3)乙、丙;(4)线圈匝数越多。
18.如图所示,是某学习小组同学设计的研究电磁铁的实验电路图。
(1)当闭合开关S时,小磁针将向 顺时针 (选填“顺时针”或“逆时针”)方向转动。
(2)要改变电磁铁线圈中的电流大小,可通过 滑动变阻器滑片的滑动 来实现;要判断电磁铁磁性强弱,可观察 吸引大头针的多少 来确定。
(3)如表是该组同学所做实验的记录:
①比较实验1、2、3(或4、5、6),可得出的结论是电磁铁的匝数一定时,通过电磁铁线圈中的电流 越大 ,磁性越强;
②比较实验1和4(或“2和5”或“3和6”),可得出的结论是电磁铁线圈中的电流一定时,线圈匝数越多,磁性 越强 。
(4)在与同学们交流讨论时,另一组的一个同学提出了一个问题:“当线圈中的电流和匝数一定时,电磁铁的磁性强弱会不会还与线圈内的铁芯大小有关?”
①你对此的猜想: 电磁铁的磁性强弱可能与线圈内的铁芯大小有关 ;
②现有两根大小不同的铁芯,利用本题电路说出验证你猜想的方法: 保证两次电路中的线圈匝数和电流相同,让两次插入的铁芯的大小不一样,看吸引的铁钉数目的多少,如果两次吸引的数目不一样,则说明磁性的强弱与铁芯的大小有关 。
【分析】(1)根据电流方向由安培定则可判定磁极方向,由磁场的分布可判断小磁针的运动;
(2)由影响电磁铁强弱的因素可判断磁性的变化。滑动变阻器的作用:通过移动滑动变阻器的滑片,改变连入电路电阻大小,来改变电路中的电流;磁性的大小是通过吸引物体的多少;
(3)电磁铁磁性强弱影响因素:电流大小、线圈匝数多少、有无铁芯。在电流和铁芯一定时,线圈的匝数越多,电磁铁磁性越强;在线圈和铁芯一定时,电流越大,电磁铁磁性越强;在线圈和电流一定时,有铁芯时电磁铁磁性越强;
(4)探究电磁铁磁性强弱跟电流关系时,控制线圈匝数和铁芯一定;探究电磁铁磁性强弱跟线圈匝数关系时,控制铁芯和电流大小一定;探究电磁铁磁性强弱跟铁芯大小关系时,要控制电流和线圈匝数一定。这种方法是控制变量法。通过电磁铁吸引铁钉多少来反映,电磁铁吸引铁钉越多,电磁铁磁性越强,这种方法是转换法。
【解答】解:(1)开关闭合后,由安培定则可知螺线管上方为N极,故小磁针S极会向下转动,N极向上转动,故小磁针顺时针转动;
(2)实验时,移动滑动变阻器的滑片,可以改变电路中的电流大小;要判断电磁铁磁性强弱,可观察吸引大头针的多少;
(3)①比较实验中的1、2、3(或4、5、6)可以看出,在线圈的匝数相同时,电流从0.8A增加到1.5A时,吸引铁钉的个数由5枚增大到10枚,说明在线圈的匝数一定时,通过电磁铁的电流越大,电磁铁的磁性越强;
②比较实验中的1和4(或2和5或3和6)可以得出通过电磁铁的电流都为0.8A时,线圈匝数50匝的吸引5枚铁钉,线圈匝数为100匝的吸引铁钉7枚,说明在通过电磁铁的电流相同时,线圈的匝数越多,电磁铁的磁性越强。
(4)①电磁铁的磁性强弱可能跟铁芯大小有关。探究电磁铁磁性强弱跟铁芯大小关系时,控制电流和线圈匝数不变,改变铁芯大小。
②验证方案:保证两次电路中的线圈匝数和电流相同,让两次插入的铁芯的大小不一样,看吸引的铁钉数目的多少,如果两次吸引的数目不一样,则说明磁性的强弱与铁芯的大小有关。
故答案为:(1)顺时针;(2)滑动变阻器滑片的滑动;吸引大头针的多少;(3)①越大;②磁性越强;(4)①电磁铁的磁性强弱可能与线圈内的铁芯大小有关;②保证两次电路中的线圈匝数和电流相同,让两次插入的铁芯的大小不一样,看吸引的铁钉数目的多少,如果两次吸引的数目不一样,则说明磁性的强弱与铁芯的大小有关。
19.如图所示是小明“探究导体在磁场中运动时产生感应电流”的实验装置。
(1)小明在实验探究中,没有产生感应电流。请你帮他找出其中的可能原因: 开关没有闭合或导体没有做切割磁感线运动 (写出一条即可)。
(2)在实验过程中,小明应观察记录磁体周围的磁场方向、金属棒ab在磁场中的 运动 方向、以及对应导体棒运动时灵敏电流表的指针 偏转 方向。
(3)保持金属棒ab不动,闭合开关,实验观察到:当水平向左抽出U形磁铁时,灵敏电流表的指针 偏转 (偏转/不偏转)。
(4)小明同学又进行了对感应电流大小的探究,他提出了“感应电流的大小可能与磁场的强弱、导体切割磁感线的长度和速度有关”的猜想。
①写出验证“与导体切割磁感线的速度有关”猜想的重要步骤 让闭合电路一部分导体快速切割磁感线运动时,观察灵敏电流计指针偏转角度;相同条件下让闭合电路一部分导体缓慢切割磁感线运动时,观察此时灵敏电流计指针偏转角度 。
②写出实验可能观察到的现象和对应的结论: 若灵敏电流计指针两次偏转角度相同,则说明感应电流大小与导体切割磁感线快慢无关;若灵敏电流计指针两次偏转角度不相同,则说明感应电流大小与导体切割磁感线快慢有关 。
【分析】(1)(2)(3)产生感应电流的条件:闭合的一部分导体在磁场中做切割磁感线运动,导体中有感应电流产生。感应电流的大小跟导体切割磁感线的快慢和磁场强弱有关;
(4)验证“与导体切割磁感线的速度有关”时应控制磁场方向、导体运动方向相同,速度不同。
【解答】解:(1)要产生感应电流,必须同时满足两个条件:电路是闭合的,导体做切割磁感线运动。没有产生感应电流的原因可能是:导体没有做切割磁感线运动或开关没有闭合。
(2)在实验过程中,小强应注意观察磁铁的磁场方向、检流计的偏转方向和金属棒ab在磁场中的运动方向。
(3)金属棒ab不动,闭合开关,当水平向左抽出U形磁铁时,ab仍然切割磁感线,所以灵敏电流表的指针 偏转。
(4)①让闭合电路一部分导体快速切割磁感线运动时,观察灵敏电流计指针偏转角度;相同条件下让闭合电路一部分导体缓慢切割磁感线运动时,观察此时灵敏电流计指针偏转角度。
②若灵敏电流计指针两次偏转角度相同,则说明感应电流大小与导体切割磁感线快慢无关;若灵敏电流计指针两次偏转角度不相同,则说明感应电流大小与导体切割磁感线快慢有关。
故答案为:(1)开关没有闭合或导体没有做切割磁感线运动;(2)运动;偏转;(3)偏转;(4)①让闭合电路一部分导体快速切割磁感线运动时,观察灵敏电流计指针偏转角度;相同条件下让闭合电路一部分导体缓慢切割磁感线运动时,观察此时灵敏电流计指针偏转角度;②若灵敏电流计指针两次偏转角度相同,则说明感应电流大小与导体切割磁感线快慢无关;若灵敏电流计指针两次偏转角度不相同,则说明感应电流大小与导体切割磁感线快慢有关。
20.在“探究什么情况下磁可以生电”的实验中:
(1)小星设计的电路如图甲所示,在蹄形磁体的磁场中放置一根导线ab,ab的两端分别跟开关,螺线管连接,螺线管旁放置一个小磁针,当ab中产生电流时,螺线管中有 电流 通过,小磁针会发生偏转。
(2)小星闭合开关后,不管导线ab在磁场中怎样运动,小磁针都不偏转,是没有产生电流,还是产生的电流太微弱?他换用了一个灵敏电流表代替螺线管和小磁针,如果灵敏电流表指针发生偏转,表明ab中产生电流,实验的情况如图乙所示。
A、观察并分析①②③现象可知:导体静止时, 不能 产生感应电流;导体沿着磁感线方向运动时,不能产生感应电流;导体切割磁感应线运动时, 能 产生感应电流。(均选填“能”或“不能”)。
B、观察并分析③④现象可知:产生感应电流的条件之一是 闭合电路 。
(3)对比图甲和图乙两次实验后,小星认为:图甲中小磁针不发生偏转,不是没有产生电流,而是 产生的电流太微弱 。
【分析】(1)当导体ab中产生电流时,螺线管中有电流通过,螺线管周围存在磁场,小磁针受磁力作用会发生偏转;
(2)要想产生感应电流,必须让闭合电路的一部分导体在磁场中做切割磁感线运动,观察导体ab是否切割磁感线是判断的关键。
(3)图甲符合产生感应电流的条件,但小磁针不发生偏转是因为感应电流太弱。
【解答】解:(1)当导体ab中产生电流时,螺线管中有电流通过,通电螺线管周围存在磁场,小磁针受磁力作用会发生偏转。
(2)A、图乙中①②③的电路都是闭合电路,观察并分析①②③现象可知:导体静止时,没有做切割磁感线运动,不能产生感应电流;导体沿着磁感线方向运动时,没有做切割磁感线运动,不能产生感应电流;导体切割磁感应线运动时,灵敏电流表的指针发生偏转,能产生感应电流。
B、观察并分析③④现象可知:产生感应电流的条件之一是闭合电路。
(3)对比图甲和图乙两次实验可知,图甲中小磁针不发生偏转,不是没有产生电流,而是产生的电流太微弱。
故答案为:(1)电流;(2)不能;能;闭合电路;(3)产生的电流太微弱。
次数
开关
磁场方向
导体AB的运动方向
电流表的指针
1
断开
上N下S
向右运动
不偏转
2
断开
上N下S
向左运动
不偏转
3
闭合
上N下S
向右运动
向左偏转
4
闭合
上N下S
向左运动
向右偏转
5
闭合
上N下S
向上运动
不偏转
6
闭合
上S下N
向下运动
不偏转
7
闭合
上S下N
向右运动
向右偏转
8
闭合
上S下N
向左运动
向左偏转
压力F/N
80
90
100
110
电阻R/Ω
120
100
80
60
实验次数
1
2
3
4
5
6
7
8
I/A
0.1
0.1
0.1
0.2
0.3
0.2
0.2
0.4
匝数
200
200
200
200
200
100
300
400
距离d/cm
1
2
3
2
2
2
2
4
F/N
0.54
0.81
0.86
0.72
0.63
0.81
0.63
?
电磁铁(线圈)
50匝
50匝
50匝
100匝
100匝
100匝
实验次数
1
2
3
4
5
6
电流/A
0.8
1.2
1.5
0.8
1.2
1.5
吸引铁钉的最多数目/枚
5
8
10
7
11
14
相关试卷
这是一份中考物理一轮复习实验与探究训练专题16 电磁转换(2份,原卷版+解析版),文件包含中考物理一轮复习实验与探究训练专题16电磁转换原卷版docx、中考物理一轮复习实验与探究训练专题16电磁转换解析版docx等2份试卷配套教学资源,其中试卷共41页, 欢迎下载使用。
这是一份专题16 电磁转换-中考物理实验与探究专题训练(全国通用),文件包含专题16电磁转换解析版docx、专题16电磁转换原卷版docx等2份试卷配套教学资源,其中试卷共41页, 欢迎下载使用。
这是一份专题16 电磁转换- 中考物理实验与探究专题训练(全国通用),文件包含专题16电磁转换解析版docx、专题16电磁转换原卷版docx等2份试卷配套教学资源,其中试卷共36页, 欢迎下载使用。
相关试卷 更多
- 1.电子资料成功下载后不支持退换,如发现资料有内容错误问题请联系客服,如若属实,我们会补偿您的损失
- 2.压缩包下载后请先用软件解压,再使用对应软件打开;软件版本较低时请及时更新
- 3.资料下载成功后可在60天以内免费重复下载
免费领取教师福利 













.png)
.png)


