搜索
      上传资料 赚现金

      浙江省S9联盟2025-2026学年高一上学期11月期中联考化学试卷(Word版附解析)

      • 7.59 MB
      • 2025-12-16 16:48:47
      • 21
      • 0
      • 教习网3275309
      加入资料篮
      立即下载
      查看完整配套(共2份)
      包含资料(2份) 收起列表
      原卷
      浙江省S9联盟2025-2026学年高一上学期11月期中联考 化学试题(原卷版).docx
      预览
      解析
      浙江省S9联盟2025-2026学年高一上学期11月期中联考 化学试题 Word版含解析.docx
      预览
      正在预览:浙江省S9联盟2025-2026学年高一上学期11月期中联考 化学试题(原卷版).docx
      浙江省S9联盟2025-2026学年高一上学期11月期中联考 化学试题(原卷版)第1页
      高清全屏预览
      1/7
      浙江省S9联盟2025-2026学年高一上学期11月期中联考 化学试题(原卷版)第2页
      高清全屏预览
      2/7
      浙江省S9联盟2025-2026学年高一上学期11月期中联考 化学试题(原卷版)第3页
      高清全屏预览
      3/7
      浙江省S9联盟2025-2026学年高一上学期11月期中联考 化学试题 Word版含解析第1页
      高清全屏预览
      1/16
      浙江省S9联盟2025-2026学年高一上学期11月期中联考 化学试题 Word版含解析第2页
      高清全屏预览
      2/16
      浙江省S9联盟2025-2026学年高一上学期11月期中联考 化学试题 Word版含解析第3页
      高清全屏预览
      3/16
      还剩4页未读, 继续阅读

      浙江省S9联盟2025-2026学年高一上学期11月期中联考化学试卷(Word版附解析)

      展开

      这是一份浙江省S9联盟2025-2026学年高一上学期11月期中联考化学试卷(Word版附解析),文件包含浙江省S9联盟2025-2026学年高一上学期11月期中联考化学试题原卷版docx、浙江省S9联盟2025-2026学年高一上学期11月期中联考化学试题Word版含解析docx等2份试卷配套教学资源,其中试卷共23页, 欢迎下载使用。
      考生须知:
      1.本卷共 6 页满分 100 分,考试时间 90 分钟。
      2.答题前,在答题卷指定区域填写班级、姓名、考场号、座位号及准考证号并填涂相应数字。
      3.所有答案必须写在答题纸上,写在试卷上无效。
      4.考试结束后,只需上交答题纸。
      可能用到的相对原子质量:H-1 C-12 O-16 Na-23 S-32 Cl-35.5 I-127
      选择题部分
      一、选择题(本大题共 20 小题,每小题 3 分,共 60 分。每小题列出的四个备选项中只有一个
      符合题目要求的,不选、多选、错选均不得分)。
      1. 二氧化碳的分子式
      A. B. C. D.
      2. 下列物质属于电解质的是
      A. 淀粉溶液 B. NaCl 溶液 C. Fe D. HCl
      3. 下列仪器名称不正确的是
      A.漏斗 B.坩埚
      C.泥三角 D.蒸发皿
      A. A B. B C. C D. D
      4. 从传统中药中成功分离提取出青蒿素的科学家是
      A. 屠呦呦 B. 侯德榜 C. 门捷列夫 D. 舍勒
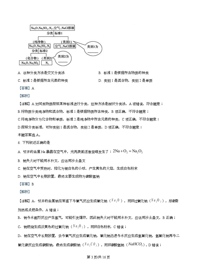
      5. 如图是按一定的方法给物质进行的分类,以下说法中错误的是
      第 1页/共 7页
      A. 该种分类方法是交叉分类法 B. 标准 1 是根据所含物质的种类
      C. 标准 2 是根据所含元素的种类 D. 类别 1 是混合物,类别 2 是单质
      6. 下列叙述正确的是
      A. 切开的金属 Na 暴露在空气中,光亮表面逐渐变暗发生了:
      B. 钠失火时不能用水扑灭,应该用沙土盖灭
      C. 钠在空气中受热时,熔化为银白色的小球,产生黄色的火焰,生成白色粉末
      D. 钠在空气中长期放置,最终主要生成物为碳酸氢钠
      7. 将一块金属钠投入足量的下列溶液中,既能生成气体,又能生成白色沉淀的是
      A. 稀硫酸 B. 稀溶液 C. 溶液 D. 溶液
      8. 下列说法不正确的是
      A. 对于酸的废液,应先与碱中和再排放。
      B. 如果不慎将酸沾到皮肤上,应立即用大量水冲洗,然后用稀 溶液冲洗
      C. 实验转化后含有重金属的固体废渣,应当集中深埋处理
      D. 中学实验室中可以将未用完的钠放回原试剂瓶
      9. 反应 (浓) 中,还原剂是
      A. B. Cu C. D. NO2
      10. 下列有关 NaHCO3 和 Na2CO3 性质的叙述中正确的是
      A. 碳酸钠可用于治疗胃溃疡病人 胃酸过多症
      B. 发酵粉中主要含有碳酸钠,能使焙制出的糕点疏松多孔
      C. 在 Na2CO3 和 NaHCO3 溶液中滴加石灰水均产生白色沉淀
      D Na2CO3 和 NaHCO3 均能与盐酸或 NaOH 溶液反应
      11. 下列说法正确的是
      第 2页/共 7页
      A. 能溶于水,水溶液能导电,所以 是电解质
      B. NaCl 溶液能导电是因为溶液中有自由移动的 和
      C. 在水中电离出 和 需要在电流作用下
      D. HCl 是电解质所以 HCl 在熔融状态和溶于水时都能导电
      12. 在能使酚酞变红的无色溶液中可以大量共存的离子组是
      A. 、 、 、 B. 、 、 、
      C. 、 、 、 D. 、 、 、
      13. 2025 年的诺贝尔化学奖颁给了三位在金属有机框架材料(MOF)方面做出了开创性贡献的研究人员,这种
      材料具有高度可定制孔隙结构大小,比表面积大吸附性能好等特点。下列不属于该材料应用范围的是
      A. 储存氧气 B. 捕获二氧化碳 C. 分离甲烷和氢气 D. 制造汽车发动机
      14. 下列实验装置、操作或原理不正确的是
      A. 甲装置检验样品中是否含有钾元素
      B. 乙装置验证碳酸氢钠和碳酸钠的稳定性
      C. 丙装置稀释浓硫酸
      D. 丁装置制取少量二氧化碳并可以控制反应停止
      15. 下列化学反应中用单线桥表示电子转移的方向和数目正确的是
      A.
      B.
      C.
      D.
      16. 下列离子方程式书写不正确的是
      第 3页/共 7页
      A. 氢氧化钡溶液与盐酸的反应:
      B. 碳酸氢钠溶液中滴入稀盐酸:
      C. 醋酸除去水垢中碳酸钙的离子方程式:
      D. 溶液中滴加 溶液:
      17. 欲用下图所示装置制备干燥的氯气,下列相关说法中正确的是
      A. 烧瓶内装入的固体是
      B. 按气流方向,装置 连接顺序为 a→e→d→c→b→g→f→c→b→h
      C. 装置乙既可干燥氯气,也可防止装置戊中的水蒸气进入集气瓶
      D. 可用湿润的蓝色石蕊试纸放于 a 处,看到的现象是试纸变红
      18. 二氧化氯( )泡腾片由 、固体酸等制得,是一种家庭消毒用品。使用时只需将泡腾片放入水
      中,即可释放出 ,反应式为 ,下列说法不正确的是
      A. 该反应中,氧化剂和还原剂均是 B. 还原产物是
      C. 产物 能作消毒品 原因是其有较强的氧化性 D. 该反应中,氧化剂与还原剂的质量之比为 1:4
      19. 具有还原性, 具有氧化性,某同学设计如下装置探究 和 能否反应。下列说法不正
      确的是
      第 4页/共 7页
      A. 装置 A 中反应的离子方程式为:
      B. 装置 B 中盛放的是碱石灰,可用浓硫酸代替
      C. 实验时先打开 、 ,检验出口处气体纯度后再点燃 C 处酒精灯
      D. 若 C 处固体变白,D 处无明显变化,可推知反应生成了 NaOH
      20. 氯在饮用水处理中常用作杀菌剂,且 HClO 的杀菌能力比 ClO-强。25℃时氯气-氯水体系中 Cl2、HClO
      和 ClO-三种微粒所占百分数与 pH 变化的关系如图所示。下列表述不正确的是
      A. 向氯水中滴加少量石蕊试液,先变红,后红色消失
      B. 用强光照射氯水,溶液酸性增强,杀菌能力减弱
      C. 为了达到氯水最大的杀菌效果,溶液的 pH 最佳控制范围是 3~5.5
      D. 氯处理饮用水时,在夏季的杀菌效果比在冬季好
      非选择题部分
      三、非选择题(本题共 5 个大题,共 40 分)。
      21. 现有下列物质:① 胶体,②石墨,③无水酒精,④ ,⑤小苏打,⑥ 固体,
      ⑦ ,⑧稀硝酸。请回答:
      (1)写出 N 的原子结构示意图:_______。
      (2)以上物质中属于电解质的是:_______(填序号)。
      (3)写出④在水溶液中的电离方程式:_______。
      (4)当光束通过①时,可以看到一条光亮的“通路”,这种现象叫做_______效应。
      22. 研究物质性质及物质转化具有重要的价值,根据所学知识回答下列问题:
      (1)火药是中国的四大发明之一,永远值得华夏儿女骄傲。黑火药在发生爆炸时,发生如下反应:
      。其中作氧化剂的是_______(填化学式)。
      第 5页/共 7页
      (2)中国古代著作中有“银针验毒”的记录,其原理为 ,则 X 的化学式是
      _______, 其中在该反应中_______(填标号)。
      A 作氧化剂 B.作还原剂 C.既是氧化剂又是还原剂 D.既不是氧化剂又不是还
      原剂
      (3)已知实验室可用高锰酸钾固体和稀盐酸反应制取 :

      ①该反应中氧化剂和还原剂的个数比为_______。
      ②用双线桥法标出电子转移的数目和方向:_______。
      23. 如图为钠元素的“价-类”二维图。
      (1)① 化学式为_______(写出两个)。
      (2)若 溶液中混有少量 ,除去杂质的最优方法为______(用离子方程式表示)。
      (3)NaH 可以和 反应生成一种易燃气体,写出该反应的化学方程式_______。
      (4)NaCl 溶液在电解条件下可生成 NaOH 以及两种气体,其中一种为黄绿色,该反应的离子方程式为
      _______。
      24. 84 消 毒 液 中 滴 加 硫 酸 溶 液 可 制 取 氯 气 , 化 学 方 程 式 为 :
      。某兴趣小组设计如下实验用于制取氯气并验证其性质。
      请回答:
      第 6页/共 7页
      (1)仪器 X 的名称是_______,装置 E 的作用是_______。
      (2)当装置 B 中的止水夹打开时,装置 C 中的红色布条褪色;当装置 B 中的止水夹关闭时,装置 C 中的
      红色布条不褪色,则装置 B 中的物质可能是_______。
      A. KOH 溶液 B. C. 浓 D. 饱和 NaCl 溶液
      (3)装置 D 中通入 后的化学方程式为_______;请写出 D 中制得的产品的两个用途:_______。
      25. 检测某品牌果干中添加剂亚硫酸盐的残留量(以 SO2 计,最大允许值为 50mg/kg)的方法如下:取 20.00g
      果干样品,通过一系列步骤使其中的亚硫酸盐完全转化为 SO2,产生的 SO2 恰好与含 g 碘(I2)的
      溶液完全反应( )。请回答:
      (1)果干样品中亚硫酸盐的残留量(以 SO2 计)质量为_______g。
      (2)该果干样品中亚硫酸盐含量为_______mg/kg(以 SO2 计)。
      第 7页/共 7页

      相关试卷

      浙江省S9联盟2025-2026学年高一上学期11月期中联考化学试卷(Word版附解析):

      这是一份浙江省S9联盟2025-2026学年高一上学期11月期中联考化学试卷(Word版附解析),文件包含浙江省S9联盟2025-2026学年高一上学期11月期中联考化学试题原卷版docx、浙江省S9联盟2025-2026学年高一上学期11月期中联考化学试题Word版含解析docx等2份试卷配套教学资源,其中试卷共23页, 欢迎下载使用。

      浙江省S9联盟2025-2026学年高一上学期11月期中联考化学试卷(学生版):

      这是一份浙江省S9联盟2025-2026学年高一上学期11月期中联考化学试卷(学生版),共7页。试卷主要包含了考试结束后,只需上交答题纸,5 I-127, 下列叙述正确的是, 下列说法不正确的是, 反应中,还原剂是等内容,欢迎下载使用。

      浙江省S9联盟2025-2026学年高二上学期11月期中联考化学试卷(Word版附解析):

      这是一份浙江省S9联盟2025-2026学年高二上学期11月期中联考化学试卷(Word版附解析),文件包含浙江省S9联盟2025-2026学年高二上学期11月期中联考化学试题原卷版docx、浙江省S9联盟2025-2026学年高二上学期11月期中联考化学试题Word版含解析docx等2份试卷配套教学资源,其中试卷共29页, 欢迎下载使用。

      资料下载及使用帮助
      版权申诉
      • 1.电子资料成功下载后不支持退换,如发现资料有内容错误问题请联系客服,如若属实,我们会补偿您的损失
      • 2.压缩包下载后请先用软件解压,再使用对应软件打开;软件版本较低时请及时更新
      • 3.资料下载成功后可在60天以内免费重复下载
      版权申诉
      若您为此资料的原创作者,认为该资料内容侵犯了您的知识产权,请扫码添加我们的相关工作人员,我们尽可能的保护您的合法权益。
      入驻教习网,可获得资源免费推广曝光,还可获得多重现金奖励,申请 精品资源制作, 工作室入驻。
      版权申诉二维码
      欢迎来到教习网
      • 900万优选资源,让备课更轻松
      • 600万优选试题,支持自由组卷
      • 高质量可编辑,日均更新2000+
      • 百万教师选择,专业更值得信赖
      微信扫码注册
      手机号注册
      手机号码

      手机号格式错误

      手机验证码 获取验证码 获取验证码

      手机验证码已经成功发送,5分钟内有效

      设置密码

      6-20个字符,数字、字母或符号

      注册即视为同意教习网「注册协议」「隐私条款」
      QQ注册
      手机号注册
      微信注册

      注册成功

      返回
      顶部
      学业水平 高考一轮 高考二轮 高考真题 精选专题 初中月考 教师福利
      添加客服微信 获取1对1服务
      微信扫描添加客服
      Baidu
      map