搜索
      上传资料 赚现金

      成都市第七中学2025-2026学年高二上学期11月期中考试生物试题及答案

      • 6.36 MB
      • 2025-12-16 12:25:34
      • 22
      • 0
      • 教习网2844823
      加入资料篮
      立即下载
      查看完整配套(共2份)
      包含资料(2份) 收起列表
      练习
      成都市第七中学2025-2026学年高二上学期11月半期考试生物.pdf
      预览
      练习
      成都市第七中学2025-2026学年高二上学期11月半期考试生物答案.docx
      预览
      正在预览:成都市第七中学2025-2026学年高二上学期11月半期考试生物.pdf
      成都市第七中学2025-2026学年高二上学期11月半期考试生物第1页
      高清全屏预览
      1/8
      成都市第七中学2025-2026学年高二上学期11月半期考试生物第2页
      高清全屏预览
      2/8
      成都市第七中学2025-2026学年高二上学期11月半期考试生物第3页
      高清全屏预览
      3/8
      成都市第七中学2025-2026学年高二上学期11月半期考试生物答案第1页
      高清全屏预览
      1/1
      还剩5页未读, 继续阅读

      成都市第七中学2025-2026学年高二上学期11月期中考试生物试题及答案

      展开

      这是一份成都市第七中学2025-2026学年高二上学期11月期中考试生物试题及答案,文件包含成都市第七中学2025-2026学年高二上学期11月半期考试生物pdf、成都市第七中学2025-2026学年高二上学期11月半期考试生物答案docx等2份试卷配套教学资源,其中试卷共9页, 欢迎下载使用。
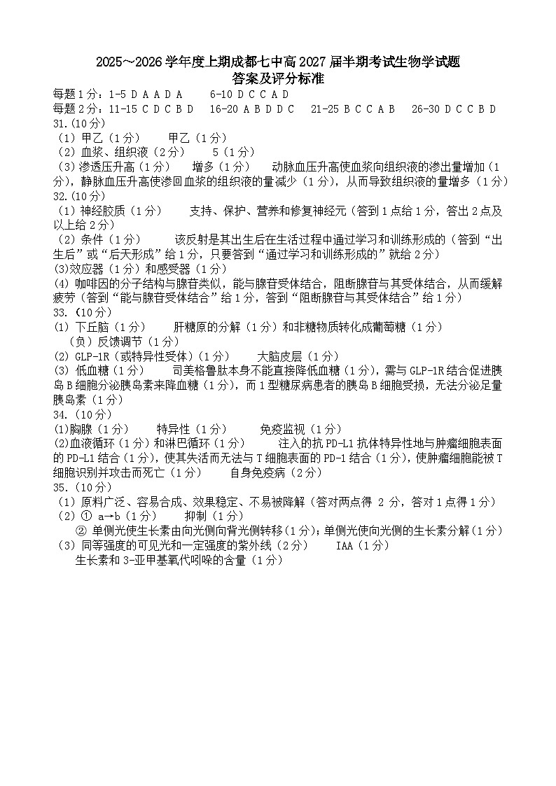
      每题1分:1-5 D A A D A 6-10 D C C A D
      每题2分:11-15 C D C B D 16-20 A B D D C 21-25 B C C A B 26-30 D C C B D
      31.(10分)
      (1)甲乙(1分) 甲乙(1分)
      (2)血浆、组织液(2分) 5(1分)
      (3)渗透压升高(1分) 增多(1分) 动脉血压升高使血浆向组织液的渗出量增加(1分),静脉血压升高使渗回血浆的组织液的量减少(1分),从而导致组织液的量增多(1分)
      32.(10分)
      (1)神经胶质(1分) 支持、保护、营养和修复神经元(答到1点给1分,答出2点及以上给2分)
      (2)条件(1分) 该反射是其出生后在生活过程中通过学习和训练形成的(答到“出生后”或“后天形成”给1分,只要答到“通过学习和训练形成的”就给2分)
      (3)效应器(1分)和感受器(1分)
      (4) 咖啡因的分子结构与腺苷类似,能与腺苷受体结合,阻断腺苷与其受体结合,从而缓解疲劳(答到“能与腺苷受体结合”给1分,答到“阻断腺苷与其受体结合”给1分)
      33.(10分)
      (1) 下丘脑(1分) 肝糖原的分解(1分)和非糖物质转化成葡萄糖(1分)
      (负)反馈调节(1分)
      (2) GLP-1R(或特异性受体)(1分) 大脑皮层(1分)
      (3) 低血糖(1分) 司美格鲁肽本身不能直接降低血糖(1分),需与GLP-1R结合促进胰岛B细胞分泌胰岛素来降血糖(1分),而1型糖尿病患者的胰岛B细胞受损,无法分泌足量胰岛素(1分)
      34.(10分)
      (1)胸腺(1分) 特异性(1分) 免疫监视(1分)
      (2)血液循环(1分)和淋巴循环(1分) 注入的抗PD-L1抗体特异性地与肿瘤细胞表面的PD-L1结合(1分),使其失活而无法与T细胞表面的PD-1结合(1分),使肿瘤细胞能被T细胞识别并攻击而死亡(1分) 自身免疫病(2分)
      35.(10分)
      (1)原料广泛、容易合成、效果稳定、不易被降解(答对两点得 2 分,答对1点得1分)
      (2)① a→b(1分) 抑制(1分)
      ② 单侧光使生长素由向光侧向背光侧转移(1分);单侧光使向光侧的生长素分解(1分)
      (3)同等强度的可见光和一定强度的紫外线(2分) IAA(1分)
      生长素和3-亚甲基氧代吲哚的含量(1分)

      相关试卷

      成都市第七中学2025-2026学年高二上学期11月期中考试生物试题及答案:

      这是一份成都市第七中学2025-2026学年高二上学期11月期中考试生物试题及答案,文件包含成都市第七中学2025-2026学年高二上学期11月半期考试生物pdf、成都市第七中学2025-2026学年高二上学期11月半期考试生物答案docx等2份试卷配套教学资源,其中试卷共9页, 欢迎下载使用。

      成都市第七中学2025-2026学年高一上学期11月期中考试生物试题及答案:

      这是一份成都市第七中学2025-2026学年高一上学期11月期中考试生物试题及答案,文件包含成都市第七中学2025-2026学年高一上学期11月半期考试生物pdf、成都市第七中学2025-2026学年高一上学期11月半期考试生物答案pdf等2份试卷配套教学资源,其中试卷共11页, 欢迎下载使用。

      四川省成都市第七中学2025-2026学年高三上学期11月期中考试生物试题(含答案):

      这是一份四川省成都市第七中学2025-2026学年高三上学期11月期中考试生物试题(含答案),文件包含成都市第七中学2025-2026学年高三上学期11月半期考试生物pdf、成都市第七中学2025-2026学年高三上学期11月半期考试生物答案pdf等2份试卷配套教学资源,其中试卷共7页, 欢迎下载使用。

      资料下载及使用帮助
      版权申诉
      • 1.电子资料成功下载后不支持退换,如发现资料有内容错误问题请联系客服,如若属实,我们会补偿您的损失
      • 2.压缩包下载后请先用软件解压,再使用对应软件打开;软件版本较低时请及时更新
      • 3.资料下载成功后可在60天以内免费重复下载
      版权申诉
      若您为此资料的原创作者,认为该资料内容侵犯了您的知识产权,请扫码添加我们的相关工作人员,我们尽可能的保护您的合法权益。
      入驻教习网,可获得资源免费推广曝光,还可获得多重现金奖励,申请 精品资源制作, 工作室入驻。
      版权申诉二维码
      欢迎来到教习网
      • 900万优选资源,让备课更轻松
      • 600万优选试题,支持自由组卷
      • 高质量可编辑,日均更新2000+
      • 百万教师选择,专业更值得信赖
      微信扫码注册
      手机号注册
      手机号码

      手机号格式错误

      手机验证码 获取验证码 获取验证码

      手机验证码已经成功发送,5分钟内有效

      设置密码

      6-20个字符,数字、字母或符号

      注册即视为同意教习网「注册协议」「隐私条款」
      QQ注册
      手机号注册
      微信注册

      注册成功

      返回
      顶部
      学业水平 高考一轮 高考二轮 高考真题 精选专题 初中月考 教师福利
      添加客服微信 获取1对1服务
      微信扫描添加客服
      Baidu
      map