所属成套资源:山东省聊城市2025-2026学年高一上学期11月期中考试各学科试卷及答案
山东省聊城市2025-2026学年高一上学期11月期中考试生物试卷(Word版含解析)
展开
这是一份山东省聊城市2025-2026学年高一上学期11月期中考试生物试卷(Word版含解析),文件包含山东省聊城市2025-2026学年高一上学期11月期中生物试题Word版含解析docx、山东省聊城市2025-2026学年高一上学期11月期中生物试题Word版无答案docx等2份试卷配套教学资源,其中试卷共34页, 欢迎下载使用。
注意事项:
1.本试卷分选择题和非选择题两部分。答卷前,考生务必将自己的姓名、准考证号填写在答题卡上。
2.回答选择题时,选出每小题答案后,用2B铅笔把答题卡上对应题目的答案标号涂黑。如需改动,用橡皮擦干净后,再选涂其他答案标号。写在本试卷上无效。
3.回答非选择题时,将答案写在答题卡上。写在本试卷上无效。
一、选择题:本题共15小题,每小题2分,共30分。每小题只有一个选项符合题目要求。
1. 细胞学说的建立漫长而曲折,凝聚了多位科学家的不懈努力,是一个在科学探究中开拓、继承、修正和发展的过程。下列关于细胞学说的叙述,不正确的是( )
A. 细胞学说主要是科学家通过对大量的科学事实进行归纳概括建立起来的
B. 细胞学说的建立标志着生物学的研究进入了细胞水平
C. 细胞学说揭示了细胞的统一性和生物体结构的统一性
D. 细胞学说认为一切生物都是由细胞和细胞产物构成
【答案】D
【解析】
【详解】A、细胞学说主要是科学家通过对大量的科学事实(如植物细胞、动物细胞的观察等)进行归纳概括建立起来的,A正确;
B、细胞学说的建立使生物学的研究从器官、组织水平进入到细胞水平,B正确;
C、细胞学说指出一切动植物都由细胞发育而来,并由细胞和细胞产物所构成,揭示了细胞的统一性和生物体结构的统一性,C正确;
D、细胞学说认为一切动植物都是由细胞和细胞产物构成,而不是一切生物,病毒没有细胞结构,不属于细胞学说的范畴,D错误。
故选D。
2. “野池水满连秋堤,菱花结实蒲叶齐。川口雨晴风复止,蜻蜓上下鱼东西。”下列有关这首古诗的叙述,正确的是( )
A. 野池中所有的鱼构成了一个种群
B. 野池中所有的菱、蒲、蜻蜓和鱼之间相互作用,共同形成一个群落
C. 野池是由池水等无机环境及菱、蒲、鱼等所有生物组成的生态系统
D. 野池中鱼和菱所具有的生命系统结构层次完全相同
【答案】C
【解析】
【详解】A、种群指同一区域同种生物的所有个体。野池中的“所有鱼”包含不同物种,无法构成一个种群,A错误;
B、群落是同一区域所有生物的总和,包括动植物和微生物。选项仅列举部分生物,未涵盖全部,B错误;
C、生态系统由无机环境和全部生物组成。题干中“池水等无机环境”及“菱、蒲、鱼等所有生物”符合生态系统定义,C正确;
D、鱼(动物)具有“系统”层次,菱(植物)无此层次,两者生命系统结构层次不同,D错误。
故选C。
3. 深秋已至,今年的柿子和冬枣迎来了大丰收。下列有关柿子和冬枣中元素及化合物的分析,正确的是( )
A. 刚刚收获的柿子和冬枣中,无机化合物的含量都少于有机化合物
B. 柿子和冬枣活细胞中的有机化合物有蛋白质、糖类、脂质、核酸等
C. 柿子和冬枣细胞中含有的元素种类和含量都相同
D. 铁元素在冬枣细胞中大量存在,因此适当食用有利于补血
【答案】B
【解析】
【详解】A、活细胞中含量最多的化合物是水(无机物),因此刚收获的柿子和冬枣中,无机化合物(水)的含量应多于有机化合物,A错误;
B、活细胞中的有机化合物包括蛋白质(如酶、结构蛋白)、糖类(如细胞壁中的纤维素)、脂质(如细胞膜成分)、核酸(DNA和RNA),B正确;
C、不同物种的细胞元素种类大体相同(均由C、H、O、N等基本元素构成),但含量差异较大(如柿子和冬枣对矿质元素的吸收量不同),C错误;
D、铁是微量元素,在细胞中含量极少,虽然铁参与血红蛋白合成,但冬枣中铁并非“大量存在”,D错误;
故选B。
4. 下列关于生物组织中有机物检测的实验叙述,正确的是( )
A. 使用双缩脲试剂检测变性的蛋白质也能产生紫色反应
B. 斐林试剂和双缩脲试剂的组成相同,只是使用方法不同
C. 甘蔗茎的薄壁组织含有较多蔗糖且近于白色,因此适于还原糖的鉴定
D. 苏丹Ⅲ染色后的花生子叶细胞,可用放大镜观察到被染成橘黄色的脂肪颗粒
【答案】A
【解析】
【详解】A、双缩脲试剂与蛋白质的肽键结合显紫色,变性蛋白质的肽键未被破坏,仍能显色,A正确;
B、斐林试剂与双缩脲试剂的组成成分浓度不同(斐林试剂CuSO4为0.05g/mL,双缩脲试剂为0.01g/mL),且使用方法不同,B错误;
C、蔗糖属于非还原糖,无法与斐林试剂发生颜色反应,C错误;
D、苏丹Ⅲ染色后的脂肪颗粒需用显微镜观察,放大镜无法分辨细胞内的结构,D错误。
故选A。
5. 下图表示胰岛素分子中的一条多肽链,其中有3个甘氨酸(R基:—H)分别位于第8、20、23位。下列有关叙述正确的是( )
A. 该多肽至少含有一个游离的氨基,位于第1位
B. 该多肽由核糖体附着到内质网后开始合成并转移到内质网腔内进行加工
C. 用一定方法除去图示3个甘氨酸,形成的产物比原多肽减少了6个肽键
D. 用一定方法除去图示3个甘氨酸,形成的多肽比原多肽多6个氧原子
【答案】C
【解析】
【详解】A、图示为一条多肽链,该多肽至少含有一个游离的羧基(位于第1位或第30位)和一个游离的氨基(位于第30位或第1位),A错误;
B、胰岛素属于分泌蛋白,分泌蛋白首先在游离的核糖体中以氨基酸为原料开始多肽链的合成,当合成了一段肽链后,这段肽链会与核糖体一起转移到粗面内质网上继续其合成过程,并且边合成边转移到内质网腔内,再经过加工、折叠,形成具有一定空间结构的蛋白质,B错误;
C、每除去一个甘氨酸需要断裂2个肽键,除去3个甘氨酸,断裂肽键数为2×3=6个,所以形成的产物比原多肽减少了6个肽键,C正确;
D、除去3个甘氨酸时,需要断裂6个肽键,此过程需要6分子水,会增加6个氧原子,而每个甘氨酸含有2个氧原子,3个甘氨酸共含有2×3=6个氧原子,所以形成的产物与原多肽氧原子数相同,D错误。
故选C。
6. 如图是构成核酸的两种核苷酸。下列有关叙述正确的是( )
A. 噬菌体内的核酸初步水解可得到8种产物
B. 蓝细菌的遗传信息储存在乙的排列顺序中
C. 在真核细胞中,由甲构成的核酸主要分布在细胞核
D. 与RNA相比,DNA中特有的碱基是尿嘧啶
【答案】C
【解析】
【详解】A、噬菌体是DNA病毒,体内只有DNA一种核酸,初步水解可得到4种脱氧核苷酸,并非8种产物,A错误;
B、蓝细菌的遗传物质是DNA,乙是核糖核苷酸,是RNA的基本组成单位,蓝细菌的遗传信息储存在DNA(由甲构成的核酸)的排列顺序中,并非乙,B错误;
C、甲是脱氧核苷酸,由甲构成的核酸是DNA,在真核细胞中,DNA主要分布在细胞核,C正确;
D、与RNA相比,DNA中特有的碱基是胸腺嘧啶,RNA中特有的碱基是尿嘧啶,D错误。
故选C。
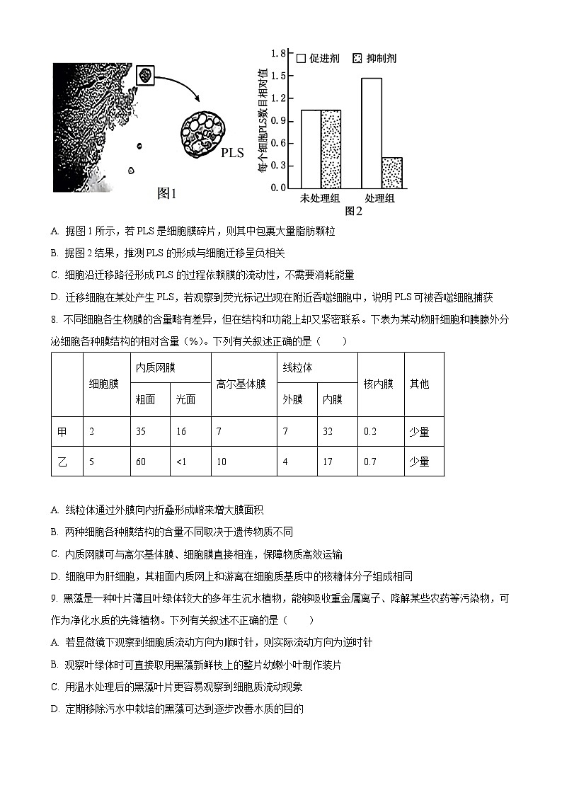
7. 细胞迁移又叫细胞爬行、细胞移动,有迁移能力的动物细胞边缘常见不规则突出物。近年来,我国科研人员在电镜下发现这些突出物具有石榴状结构(PLS),如图1。科研人员将细胞中只参与PLS形成的特定蛋白质用荧光蛋白标记,追踪在细胞迁移过程中PLS数目的变化,进行了如下实验:分别用细胞迁移促进剂和抑制剂处理可迁移细胞,实验结果如图2。下列有关叙述正确的是( )
A. 据图1所示,若PLS是细胞膜碎片,则其中包裹大量脂肪颗粒
B. 据图2结果,推测PLS的形成与细胞迁移呈负相关
C. 细胞沿迁移路径形成PLS的过程依赖膜的流动性,不需要消耗能量
D. 迁移细胞在某处产生PLS,若观察到荧光标记出现在附近吞噬细胞中,说明PLS可被吞噬细胞捕获
【答案】D
【解析】
【详解】A、细胞膜的主要成分是脂质(磷脂为主)、蛋白质,还有少量糖类,不是大量脂肪颗粒,A错误;
B、依据图2可知,处理组与未处理组相比较,细胞迁徙促进剂处理后,PLS增多,细胞迁徙抑制剂处理后,PLS减少,所以可推测PLS的形成与细胞迁移呈正相关,B错误;
C、细胞沿迁移路径形成的PLS的过程依赖膜的流动性,需要消耗能量,C错误;
D、因为将细胞中只参与PLS形成的特定蛋白质用荧光蛋白标记,若观察到荧光标记出现在附近吞噬细胞中,这就说明PLS可被吞噬细胞捕获,D正确。
故选D。
8. 不同细胞各生物膜的含量略有差异,但在结构和功能上却又紧密联系。下表为某动物肝细胞和胰腺外分泌细胞各种膜结构的相对含量(%)。下列有关叙述正确的是( )
A. 线粒体通过外膜向内折叠形成嵴来增大膜面积
B. 两种细胞各种膜结构的含量不同取决于遗传物质不同
C. 内质网膜可与高尔基体膜、细胞膜直接相连,保障物质高效运输
D. 细胞甲为肝细胞,其粗面内质网上和游离在细胞质基质中的核糖体分子组成相同
【答案】D
【解析】
【详解】A、线粒体通过内膜向内折叠形成嵴来增大膜面积,而非外膜,A错误;
B、两种细胞膜结构差异是基因选择性表达的结果,遗传物质相同,B错误;
C、内质网膜通过囊泡与高尔基体膜间接联系,不能直接相连,C错误;
D、粗面内质网上的核糖体与游离核糖体均由rRNA和蛋白质组成,分子组成相同,D正确。
故选D。
9. 黑藻是一种叶片薄且叶绿体较大的多年生沉水植物,能够吸收重金属离子、降解某些农药等污染物,可作为净化水质的先锋植物。下列有关叙述不正确的是( )
A. 若显微镜下观察到细胞质流动方向为顺时针,则实际流动方向为逆时针
B. 观察叶绿体时可直接取用黑藻新鲜枝上的整片幼嫩小叶制作装片
C. 用温水处理后的黑藻叶片更容易观察到细胞质流动现象
D. 定期移除污水中栽培的黑藻可达到逐步改善水质的目的
【答案】A
【解析】
【详解】A、显微镜下物像为倒置的虚像,即上下左右同时翻转,但旋转方向与实际一致。若观察到细胞质顺时针流动,实际方向仍为顺时针,A错误;
B、黑藻叶片薄且叶绿体大,无需切片,可直接用幼叶制作临时装片观察叶绿体,B正确;
C、温水处理可提高细胞代谢速率,加速细胞质流动,更易观察,C正确;
D、黑藻吸收的重金属等污染物积累在体内,移除后可减少二次污染,持续净化水质,D正确。
故选A。
10. 如图①~④表示细胞核的各种结构,⑤和⑥表示两种细胞器。下列有关叙述正确的是( )
A. 结构⑤常与结构②连通,使细胞质和核内物质的联系更为紧密
B. 结构②④⑤中都包含膜性结构
C. 结构①是DNA等大分子物质进出细胞核的通道
D. 结构④是遗传物质的储存场所,与核糖体的形成有关
【答案】A
【解析】
【详解】A、结构⑤是内质网,结构②是核膜,内质网常与核膜连通,这使得细胞质和核内物质的联系更为紧密,A正确;
B、结构②是核膜(含膜性结构),结构④是核仁(无膜性结构),结构⑤是内质网(含膜性结构),并非结构②④⑤中都包含膜性结构,B错误;
C、结构①是核孔,它是RNA和蛋白质等大分子物质进出细胞核的通道,DNA不能通过核孔进出细胞核,C错误;
D、结构④是核仁,它与核糖体的形成有关,但遗传物质的储存场所是细胞核(主要在染色质上),不是核仁,D错误。
故选A。
11. 模型是人们为了某种特定的目的而对认识对象所作的一种简化的概括性描述,包括物理模型、概念模型、数学模型等。下列描述不符合图示概念模型的是( )
A. ①表示糖类,②③④分别表示单糖、二糖、多糖
B. ①表示固醇,②③④分别表示胆固醇、磷脂、性激素
C. ①表示核糖核苷酸,②③④分别表示含氮碱基、核糖、磷酸
D. ①表示双层膜的细胞结构,②③④分别表示线粒体、叶绿体、核膜
【答案】B
【解析】
【详解】A、糖类可分为单糖、二糖、多糖,若①表示糖类,②③④分别表示单糖、二糖、多糖,符合概念模型,A正确;
B、固醇包括胆固醇、性激素和维生素D等,磷脂不属于固醇,B错误;
C、核糖核苷酸由含氮碱基、核糖、磷酸组成,若①表示核糖核苷酸,②③④分别表示含氮碱基、核糖、磷酸,符合概念模型,C正确;
D、线粒体、叶绿体、核膜都具有双层膜结构,若①表示双层膜的细胞结构,②③④分别表示线粒体、叶绿体、核膜,符合概念模型,D正确。
故选B。
12. 将相同体积的纯水和浓溶液分别置于一容器的两侧,中间用半透膜阻隔。达到渗透平衡状态后,在浓溶液侧施加一个较大的压力时,浓溶液中的溶剂会向纯水方向流动(溶质不能通过半透膜),这一过程称为反渗透,原理如图所示。下列有关叙述正确的是( )
A. 渗透装置达到渗透平衡时,半透膜两侧已无浓度差
B. 渗透装置在达到渗透平衡的过程中,浓溶液的吸水能力不变
C. 发生反渗透时,随着浓溶液液面下降,图中施加的压力需增大
D. 发生反渗透时,浓溶液的吸水能力逐渐减弱
【答案】C
【解析】
【详解】A、渗透装置达到渗透平衡时,半透膜两侧仍有浓度差。因为渗透平衡是水分子进出半透膜的速率相等,但浓溶液一侧溶质浓度高,和纯水侧存在浓度差异,A错误;
B、在渗透装置达到渗透平衡的过程中,浓溶液不断吸水,其溶质浓度逐渐降低,吸水能力逐渐减弱(吸水能力与溶液浓度正相关),B错误;
C、反渗透过程中,随着浓溶液液面下降,浓溶液渗透压升高,需要施加的压力要相应增大,以保证溶剂向稀溶液一侧流动,C正确;
D、发生反渗透时,浓溶液中的溶剂减少,溶质浓度升高,吸水能力逐渐增强(浓度越高,吸水能力越强),D错误。
故选C。
13. 下图是物质浓度或O2浓度与物质跨膜运输速度间关系的曲线图,其中最可能需要转运蛋白和能量参与的是( )
A. B.
C. D.
【答案】D
【解析】
【详解】A、该图表示影响因素为物质浓度,运输方式为自由扩散,不需要转运蛋白和能量参与,A不符合题意;
B、该图表示影响因素为物质浓度和转运蛋白数量,运输方式为协助扩散,需要转运蛋白参与,不需要能量,B不符合题意;
C、该图说明该物质运输不消耗能量,运输方式为被动运输,被动运输包括自由扩散和协助扩散,协助扩散需要转运蛋白参与,C不符合题意;
D、该图表示影响因素为氧气和转运蛋白,氧气影响能量,该物质运输方式为主动运输,需要转运蛋白和能量参与,D符合题意。
故选D。
14. 胃壁细胞内的囊泡膜上镶嵌有H+载体,在某种信号物质与胃壁细胞膜上受体结合后,囊泡膜上H+载体转移到细胞膜上,且由无活性状态转变为有活性状态,向胃内分泌H+。下列有关叙述不正确的是( )
A. H+载体被激活时,其空间结构发生了改变
B. H+载体向胃内分泌H+的跨膜运输方式为协助扩散
C. H+载体由囊泡膜向细胞膜的转移过程是依赖细胞骨架完成的
D. H+载体的加工与内质网和高尔基体两种细胞器均有关
【答案】B
【解析】
【详解】A、载体蛋白的活性与空间结构密切相关,H+载体被激活时,从无活性变为有活性,其空间结构必然发生了改变,A正确;
B、协助扩散是顺浓度梯度进行,且不需要消耗能量,而H+向胃内分泌是逆浓度梯度(胃内H+浓度高),需要载体且消耗能量,属于主动运输,并非协助扩散,B错误;
C、细胞骨架与细胞内物质运输等活动有关,H+载体由囊泡膜向细胞膜的转移过程依赖细胞骨架来完成,C正确;
D、H+载体属于膜蛋白,其合成后需经内质网加工,再由高尔基体进一步加工、分类和包装,所以与内质网和高尔基体两种细胞器均有关,D正确。
故选B。
15. 某生物小组将哺乳动物的肌肉细胞和成熟红细胞分别培养在含有5%的葡萄糖培养液中,一定时间后,测定各培养液中葡萄糖的含量,培养条件和实验结果如表所示。下列有关叙述正确的是( )
A. 本实验中第一组为对照组,第二组和第三组为实验组
B. 本实验有多种自变量,分析该实验结果时需遵循单一变量原则
C. 分析第二组实验,可知两种细胞吸收葡萄糖均需要载体蛋白的协助
D. 综合分析三组实验,可判断肌肉细胞吸收葡萄糖的方式只有主动运输
【答案】B
【解析】
【详解】A、一般给予实验处理的一组为实验组,不给予实验处理的一组为对照组,由于第一组加入葡萄糖载体抑制剂,第二组加入呼吸抑制剂,而第三组不加入葡萄糖载体抑制剂和呼吸抑制剂,所以该实验中,第一和二组为实验组,第三组为对照组,A错误;
B、本实验的自变量分别有是否进行葡萄糖载体抑制剂处理、是否进行呼吸抑制剂处理,细胞类型,故有3种自变量,但是对实验结果的分析,要遵循单一变量原则,B正确;
C、第一组加入葡萄糖载体抑制剂,与第三组不加入葡萄糖载体抑制剂相比较,培养液中葡萄糖的含量更高,可得出的结论是肌细胞和红细胞吸收葡萄糖均需要载体蛋白的协助,C错误;
D、第一组实验,加入葡萄糖载体抑制剂后,肌肉细胞培养液中的葡萄糖浓度仍为5%,无变化,说明肌肉细胞对葡萄糖的吸收需要载体蛋白,第二组实验,加入呼吸抑制剂,细胞呼吸会影响能量供应,此时肌肉细胞培养液中的葡萄糖浓度为4.8%,说明肌肉细胞可以在缺少能量、具有载体蛋白的情况下,进行葡萄糖的吸收,该方式为协助扩散,第三组为对照组,具有载体蛋白,能量供应正常,此时肌肉细胞培养液中的葡萄糖浓度为2.5%,说明肌肉细胞吸收葡萄糖的方式为主动运输,综合上述三个实验,可知,肌肉细胞吸收葡萄糖的方式主要是主动运输,也存在协助扩散,D错误。
故选B。
二、选择题:本题共5小题,每小题3分,共15分。每小题有一个或多个选项符合题目要求,全对得3分,选对但不全得1分,错选得0分。
16. 结合下列曲线,分析有关无机物在生物体内含量的说法,正确的是( )
A. 曲线①可表示人一生中体内自由水与结合水比值随年龄的变化
B. 曲线②可表示新鲜种子在烘箱中被烘干的过程中无机盐相对含量的变化
C. 曲线③可表示种子由休眠转入代谢旺盛过程中自由水与结合水比值的变化
D. 曲线③可表示种子进入休眠状态的过程中自由水与结合水比值的变化
【答案】AB
【解析】
【详解】A、人的一生中,随年龄增长,细胞代谢活动逐渐降低,所以自由水与结合水的比值应逐渐降低,而曲线①是下降趋势,可表示人一生中体内自由水与结合水比值随年龄的变化,A正确;
B、新鲜种子在烘箱中被烘干时,水分不断减少,无机盐的相对含量逐渐增加,当自由水完全脱去后,无机盐相对含量会保持稳定,曲线②符合这一变化,B正确;
C、种子由休眠转入代谢旺盛,自由水增加、结合水减少,自由水与结合水的比值应持续上升,而曲线③是 “先升后降”,C错误;
D、种子进入休眠时,自由水减少、结合水增加,自由水与结合水的比值应持续下降,与曲线③的 “先升后降” 趋势不符,D错误。
故选AB。
17. 高尔基体膜上的RS受体能特异性识别并结合含有短肽序列RS的蛋白质,然后以出芽的形式形成囊泡,通过囊泡运输的方式将错误转运到高尔基体的该类蛋白质运回内质网。RS受体与RS的结合能力随pH升高而减弱。下列有关叙述正确的是( )
A. 胰岛素和胰蛋白酶属于该类蛋白质
B. 该类蛋白质运回内质网的过程需消耗能量
C. 高尔基体内RS受体所在区域的pH比内质网的pH低
D. RS受体功能的缺失可能会使高尔基体内该类蛋白质的含量增加
【答案】BCD
【解析】
【详解】A、胰岛素和胰蛋白酶是在高尔基体中进行加工的蛋白质,不属于错误转运到高尔基体需被运回内质网的该类蛋白质,A错误;
B、该类蛋白质运回内质网是通过囊泡运输的方式,而囊泡运输过程需要消耗能量,B正确;
C、根据题干信息“RS受体特异性识别并结合含有短肽序列RS的蛋白质, RS受体与RS的结合能力随pH升高而减弱”,如果高尔基体内RS受体所在区域的pH比内质网的pH高,则结合能力减弱,所以可以推测高尔基体内RS受体所在区域的pH比内质网的pH低,C正确;
D、通过题干可以得出结论“RS受体特异性识别并结合含有短肽序列RS的蛋白质,通过囊泡运输的方式将错误转运到高尔基体的该类蛋白质运回内质网并释放”,因此可以得出结论,如果RS功能的缺失,则受体不能和错误的蛋白质结合,并运回内质网,因此可能会使高尔基体内该类蛋白质的含量增加,D正确。
故选BCD。
18. 分散到水溶液中的磷脂分子会自发组装成充满液体的球状小泡,称为脂质体。研究人员在脂质体外包裹上聚乙二醇保护层,并镶嵌上相应的抗体,制造出一种能定向运送药物的“隐性脂质体”(如下图),目前这种“隐性脂质体”已在癌症治疗中得到应用。下列有关分析不正确的是( )
A. 该脂质体的磷脂分子在空气—水界面上铺展成单分子层,其面积大约是该脂质体表面积的2倍
B. 该脂质体所运载的药物A为脂溶性药物,药物B为水溶性药物
C. 该脂质体膜上的抗体是具有运输功能的蛋白质,能够将药物定向运送到癌细胞
D. 该脂质体与细胞膜的基本支架相同
【答案】BC
【解析】
【分析】分析图示,脂质体为两层磷脂分子组成,在脂质体外镶嵌上相应的抗体,制造出一种能定向运送药物的“隐性脂质体”,利用的是抗原抗体的特异性结合的特点,药物A包裹在内部,为水溶性药物,药物B在磷脂双分子层中间,为脂溶性药物。
【详解】A、该脂质体由双层磷脂分子组成,组成该脂质体的磷脂分子在空气-水界面上铺展成单层分子层的面积是该脂质体表面积的2倍,A正确;
B、磷脂分子的头部是亲水的,尾部是疏水的,药物A包裹在内部,为水溶性药物,药物B在磷脂分子层中间,为脂溶性药物,B错误
C、该脂质体膜上的抗体是可以与特定靶点结合,特异性识别癌细胞的蛋白质,不具有运输功能,能够将药物定向运送到癌细胞,C错误;
D、由图可知,脂质体是两层磷脂分子构成的膜,细胞膜也是磷脂双分子层,即脂质体的膜结构与细胞膜均以磷脂双分子层作为基本支架,D正确。
故选BC。
19. 保卫细胞吸水膨胀可使植物气孔张开进行蒸腾作用。取正常生长的紫苏植株,制作其叶片下表皮临时装片,观察蔗糖溶液对气孔开闭的影响,操作及观察结果如图所示。下列有关叙述正确的是( )
A. 比较保卫细胞细胞液浓度,③处理后>①处理后>②处理后
B. 质壁分离现象最可能发生在②处理后,发生时其液泡体积变小,紫色加深
C. 滴加③后,由于蔗糖分子进入保卫细胞导致其浓度上升,从而吸水膨胀
D. 推测图示过程中的3种蔗糖溶液浓度高低为②>③>①
【答案】B
【解析】
【详解】A、①、②处理后保卫细胞失水(细胞液浓度升高),且②的蔗糖浓度更高、细胞失水更多,细胞液浓度更高;③处理后保卫细胞吸水(细胞液浓度降低)。因此细胞液浓度应为 “②处理后>①处理后>③处理后”,A错误;
B、质壁分离的本质是细胞失水,②处细胞失水,故质壁分离现象最可能出现在滴加②后的观察视野中,质壁分离表现为液泡体积变小、色素(紫苏液泡含色素)浓缩,紫色加深,B正确;
C、蔗糖是二糖,无法通过保卫细胞的细胞膜(选择透过性),③处理后细胞吸水是因为蔗糖③浓度低于细胞液,并非蔗糖分子进入细胞,C错误;
D、滴加蔗糖溶液①后一段时间,保卫细胞气孔张开一定程度,说明保卫细胞在蔗糖溶液①中吸收一定水分,说明蔗糖溶液①小于保卫细胞细胞液浓度;滴加蔗糖溶液②后一段时间,保卫细胞气孔关闭,说明保卫细胞在蔗糖溶液②中失去一定水分,说明蔗糖溶液②大于保卫细胞细胞液浓度,滴加蔗糖溶液③后一段时间,保卫细胞气孔张开程度较大,说明保卫细胞在蔗糖溶液③中吸收水分多,说明蔗糖溶液③小于保卫细胞细胞液浓度,且多于蔗糖溶液①,表明蔗糖溶液③小于蔗糖溶液①,由此推断三种蔗糖溶液浓度大小为:②>①>③,D错误。
故选B。
20. 用浓度为2ml·L-1的乙二醇溶液和2ml·L-1的蔗糖溶液分别浸泡某种植物细胞,观察质壁分离现象,得到其原生质体体积变化情况如下图所示。下列相关叙述不正确的是( )
A. 实验中乙二醇分子借助细胞膜上的载体蛋白进行主动运输
B. 用低倍显微镜观察a→c过程中细胞的中央液泡,先变小后逐渐恢复
C. a→b过程中细胞液浓度缓慢增大,这个过程中水分子单向渗入蔗糖溶液
D. 乙二醇分子是从120s开始进入细胞,从而导致细胞液浓度增大,原生质体恢复
【答案】ACD
【解析】
【详解】A、乙二醇进入细胞的方式是自由扩散,不需要载体蛋白和能量,并非主动运输,A错误;
B、由图可知,某种植物细胞处于乙二醇溶液中,外界溶液浓度高于细胞液浓度,发生质壁分离,原生质体体积变小,细胞液浓度增大,乙二醇溶液以自由扩散的方式进入细胞细胞液浓度增加,细胞吸水,发生质壁分离复原,因此用低倍显微镜观察a→c过程中细胞的中央液泡,先变小后逐渐恢复,B正确;
C、a→b过程中,细胞发生质壁分离,细胞液浓度缓慢增大,水分子是双向渗透,只是从细胞内渗入蔗糖溶液的水分子多于从蔗糖溶液渗入细胞内的,并非单向渗入蔗糖溶液,C错误;
D、乙二醇分子在实验开始时就进入细胞,并非从120s开始,随着乙二醇进入细胞,细胞液浓度增大,导致原生质体恢复,D错误。
故选ACD。
三、非选择题:本题共5小题,共55分。
21. 如图所示是显微镜下观察到的不同细胞图像(F为哺乳动物的平滑肌细胞)。请据图回答下列问题:
(1)图中属于原核细胞的是______(填字母);图中能表示生命系统个体层次的是______(填字母);图中各种细胞的统一性体现在都具有______(至少写出2个)。
(2)图中______(填字母)都能进行光合作用,利用光学显微镜区分它们的最简便方法是______。图中D所属的生物类群中绝大多数种类是营腐生或寄生生活的______生物。
(3)在光学显微镜使用过程中,将低倍物镜换成高倍物镜时,要转动______;换成高倍镜后,若视野中物像模糊不清,应调节______至物像清晰。若在显微镜下看到的衣藻结构如图A所示,实际鞭毛位置应该在______(填“上侧”或“下侧”)。
(4)如图1是在目镜为10×、物镜也为10×的显微镜下观察酵母菌细胞时的视野,图2是更换物镜后的视野,则更换的物镜应为______(填放大倍数)。
【答案】(1) ①. D、E ②. A、B、C、D、E ③. 细胞膜、细胞质、核糖体、DNA
(2) ①. A、E ②. 镜下可看到核膜包被的细胞核则为A,反之为E ③. 异养
(3) ①. 转换器 ②. 细准焦螺旋 ③. 下侧 (4)40×
【解析】
【分析】1、显微镜放大倍数=目镜放大倍数×物镜放大倍数。
2、分析题图:A为衣藻,B为草履虫、C为变形虫、D为细菌、E为蓝细菌、F为哺乳动物的平滑肌细胞。
【小问1详解】
A为衣藻,B为草履虫、C为变形虫、D为细菌、E为蓝细菌、F为哺乳动物的平滑肌细胞,属于原核生物的是D为细菌、E为蓝细菌;A为衣藻,B为草履虫、C为变形虫、D为细菌、E为蓝细菌均为单细胞生物,可以表示生命系统个体层次;图中的细胞均有细胞膜、细胞质、核糖体,且都以DNA为遗传物质,体现了细胞的统一性。
【小问2详解】
A为衣藻,有叶绿体,E为蓝细菌,有叶绿素和藻蓝素,均可以进行光合作用,衣藻为真核生物,蓝细菌为原核生物,真核生物有以核膜为界限的细胞核,利用光学显微镜区分两者的最简便方法是光镜下可看到核膜包被的细胞核的为A,反之为E。图中D为细菌,所属的生物类群中绝大多数种类是营腐生或寄生的异养生物。
【小问3详解】
使用光学显微镜时,将低倍镜换成高倍镜时,要转动转换器,换成高倍镜后,若视野中物像模糊不清,应调节细准焦螺旋使物像清晰。由于显微镜的成像具有上下左右均颠倒的特点,若在显微镜下看到的衣藻鞭毛在上侧,实际鞭毛在下侧。
【小问4详解】
图1是在目镜为10×、物镜也为10×的显微镜下观察酵母菌细胞时的视野,看到8个细胞,图2是更换物镜后的视野,看到2个细胞,即细胞放大了4倍,所以更换的物镜应为40×。
22. 如图甲是血红蛋白的空间结构模式图,其含有两条 α 肽链,两条 β 肽链(α 肽链和 β 肽链不同);图乙表示 β 肽链一端的氨基酸排列顺序。请据图回答下列问题:
(1)组成蛋白质氨基酸结构通式是______。
(2)血红蛋白是具有______功能的蛋白质,其中含有574个氨基酸。图甲所示肽链在盘曲折叠过程中形成了三个二硫键,若组成血红蛋白的氨基酸平均相对分子质量为100,则形成该蛋白质的过程中形成______个肽键,该蛋白质的相对分子质量比组成它的氨基酸相对分子质量之和减少了______。
(3)图乙所示的肽链片段由______个氨基酸脱水缩合而成,其中包含______种不同的氨基酸。由图示判断,该片段最右侧氨基酸残基来自天冬氨酸,则天冬氨酸的分子式是______(填选项)。
A. C4H7O4N B. C4H5O3N
C. C4H11O2N D. C4H10O2N
(4)若有两种蛋白质均由574个氨基酸组成,但功能不同。从结构的角度分析,其原因可能是______。
【答案】(1) (2) ①. 运输 ②. 570 ③. 10266
(3) ①. 4 ②. 3 ③. A
(4)氨基酸的种类不同、排列顺序不同、肽链的盘曲折叠方式及其形成的空间结构不同
【解析】
【分析】构成蛋白质的基本单位是氨基酸,每种氨基酸分子至少都含有一个氨基和一个羧基,且都有一个氨基和一个羧基连接在同一个碳原子上,这个碳原子还连接一个氢和一个R基,氨基酸的不同在于R基的不同。
【小问1详解】
组成蛋白质的氨基酸至少含有一个氨基和一个羧基,且都有一个氨基和一个羧基连接在同一个碳原子上,其结构通式为。
【小问2详解】
血红蛋白能运输氧气,具有运输功能。已知血红蛋白含有574个氨基酸,4条肽链,根据肽键数=氨基酸数-肽链数,可得形成的肽键数为574-4=570个,在形成蛋白质的过程中,减少的相对分子质量包括脱去水的相对分子质量和形成二硫键时脱去氢的相对分子质量,脱去水的相对分子质量为570×18,形成三个二硫键脱去6个氢,相对分子质量为6,所以该蛋白质的相对分子质量比组成它的氨基酸相对分子质量之和减少了570×18+6=10266。
【小问3详解】
图乙所示肽链片段中有4个肽键,有4个氨基酸,观察4个氨基酸的R基,有3种不同的R基,所以包含3种不同的氨基酸。该片段最右侧氨基酸残基来自天冬氨酸,天冬氨酸的R基为-CH2-CH2-COOH,结合氨基酸的结构通式,天冬氨酸的分子式是C4H7O4N,A正确,BCD错误。
故选A
【小问4详解】
蛋白质的结构决定功能,若两种蛋白质均由574个氨基酸组成但功能不同,从结构角度分析,原因可能是氨基酸的种类不同、排列顺序不同、肽链的盘曲折叠方式及其形成的空间结构不同。
23. 图1为动物细胞膜的亚显微结构模式图,图2为不同温度下胆固醇对人工膜(人工合成的脂质膜)微粘度(与流动性呈负相关)影响的曲线。请据图回答下列问题:
(1)图1中细胞膜的这种结构模型被称为______,其基本支架是______。各种生物膜的结构和化学成分相似,但功能差别较大的主要原因是______。据图1可知,膜蛋白A可以作为受体与其他细胞产生的信号分子特异性结合,体现了细胞膜具有______的功能。
(2)细胞膜受到病原体、化学物质、机械应力等影响时会发生损伤。根据“伤害”的性质和“伤口”的大小,细胞会启动不同的修复机制以恢复细胞膜的正常结构和功能。当细胞膜伤口较小时,损伤边缘紊乱的磷脂分子可以自发排列成双层结构,这是由于磷脂分子的特点是______,通过细胞膜流动,伤口“消失”。细胞膜能够流动主要表现为______。
(3)当细胞膜发生较大损伤时,细胞外大量Ca2+由“伤口”处内流,形成激活膜修复程序的信号。Ca2+异常内流是由于细胞膜______的功能受损。在与修复相关的蛋白质协助下,细胞膜向外“出芽”或向内“内陷”形成囊泡,使细胞膜得以融合修复,这些囊泡膜的主要成分是______。当细胞膜损伤严重时,会引起细胞内大量囊泡移向伤口处,推测大量囊泡以“补丁”的方式修复细胞膜的机制是______。
(4)胆固醇是动物细胞膜的重要成分,对于调节细胞膜的流动性具有重要作用。请根据图2分析胆固醇对生物膜流动性的影响:______。
【答案】(1) ①. 流动镶嵌模型 ②. 磷脂双分子层 ③. 膜上蛋白质种类和数量存在差异 ④. 进行细胞间的信息交流
(2) ①. 头部亲水,尾部疏水 ②. 构成膜磷脂分子可以侧向自由移动,膜中的蛋白质大多也能运动
(3) ①. 控制物质进出细胞 ②. 脂质和蛋白质 ③. 囊泡膜与受损细胞膜相互融合,形成“补丁”修复细胞膜
(4)温度较高时(高于25℃时),胆固醇可降低膜的流动性;温度较低时(低于25℃时),胆固醇可以提高膜的流动性
【解析】
【分析】细胞膜主要成分为脂质和蛋白质,含有少量的糖类;胆固醇是构成动物细胞膜的成分之一。细胞膜功能的复杂程度与细胞膜上蛋白质的种类和数量有关。
【小问1详解】
图1中细胞膜的这种结构模型被称为流动镶嵌模型,其基本支架是磷脂双分子层。各种生物膜的结构和化学成分相似,但功能差别较大的主要原因是膜上蛋白质的种类和数量存在差异。据图1可知,膜蛋白A可以作为受体与其他细胞产生的信号分子特异性结合,体现了细胞膜具有进行细胞间的信息交流的功能。
【小问2详解】
当细胞膜伤口较小时,损伤边缘紊乱的磷脂分子可以自发排列成双层结构,这是由于磷脂分子头部亲水,尾部疏水的特点,通过细胞膜流动,伤口“消失”。细胞膜之所以能够流动,主要表现为构成膜的磷脂分子可以侧向自由移动,膜中的蛋白质大多也能运动。
【小问3详解】
当细胞膜发生较大损伤时,细胞外大量Ca2+由“伤口”处内流,形成激活膜修复程序的信号。Ca2+异常内流是由于细胞膜控制物质进出细胞的功能受损。在与修复相关的蛋白质协助下,细胞膜向外“出芽”或向内“内陷”形成囊泡,使细胞膜得以融合修复,这些囊泡膜的主要成分是脂质和蛋白质。当细胞膜损伤严重时,会引起细胞内大量囊泡移向伤口处,推测大量囊泡以“补丁”的方式修复细胞膜的机制是囊泡膜与受损细胞膜相互融合,形成“补丁”修复细胞膜。
【小问4详解】
由图2可知,在温度较高时(高于25℃时),胆固醇可以提高膜的微粘度(微粘度与流动性呈负相关),降低膜的流动性;在温度较低时(低于25℃时),胆固醇可以降低膜的微粘度,提高膜的流动性。即胆固醇能调节(或维持)细胞膜流动性,温度较高时(高于25℃时),胆固醇可降低膜的流动性;温度较低时(低于25℃时),胆固醇可以提高膜的流动性。
24. 自噬是真核细胞中溶酶体降解自身错误折叠的蛋白质和受损细胞器的过程,是细胞的一种自我保护机制(其部分机制如图所示)。请据图回答下列问题:
(1)真核细胞中由______等膜结构共同构成细胞的生物膜系统。
(2)泛素是一种存在于真核细胞中的小分子蛋白质,由图可知它的作用是______。
(3)溶酶体直接来源于______(填细胞器名称),它具有“消化”作用是因为内部含有多种水解酶,欲研究水解酶的合成及转移路径,可采用的科学方法是______。溶酶体除了图中所示的功能外还具有的功能是______。
(4)溶酶体内含有多种水解酶,溶酶体膜却不会被分解,可能的原因是______(答出两点)。
【答案】(1)细胞器膜、核膜和细胞膜
(2)识别并标记自身错误折叠的蛋白质和受损细胞器(或线粒体),并与自噬受体结合
(3) ①. 高尔基体 ②. 同位素标记法 ③. 吞噬并杀死侵入细胞的病毒或细菌
(4)溶酶体膜可能被修饰,使得酶不能对其发挥作用;溶酶体膜可能因为所带电荷或某些特定基团的作用而能使酶远离自身
【解析】
【分析】溶酶体是由高尔基体产生,溶酶体是细胞内具有单层膜囊状结构的细胞器,溶酶体内含有许多种水解酶类,能够分解很多种物质,溶酶体被称为细胞内的“酶仓库”和“消化系统”。
【小问1详解】
真核细胞中由细胞器膜、核膜、细胞膜等结构共同构成细胞的生物膜系统。
【小问2详解】
据图可知,泛素的作用是识别并标记自身错误折叠的蛋白质和损伤的细胞器(或线粒体),并与自噬受体发生结合。
【小问3详解】
由图可知,溶酶体直接来源于高尔基体,它具“消化”作用是因为内部含有多种水解酶,溶酶体内的水解酶属于胞外蛋白,需要经过核糖体、内质网、高尔基体等的协调与配合,所以可以采用同位素标记法研究水解酶的合成及转移路径。溶酶体内部含有多种水解酶,能分解衰老、损伤的细胞器,吞噬并杀死侵入细胞的病毒或细菌。图中体现的是溶酶体分解衰老、损伤细胞器的功能,除此之外,还具有吞噬并杀死侵入细胞的病毒或细菌的作用。
小问4详解】
溶酶体内含有多种水解酶,这些水解酶是由核糖体合成的,溶酶体膜之所以不会被这些水解酶分解的原因有:溶酶体膜可能被修饰,使得酶不能对其发挥作用;溶酶体膜可能因为所带电荷或某些特定基团的作用而能使酶远离自身等。
25. 被誉为“沙漠英雄树”的胡杨是我国抗盐碱的重要林木树种,其根细胞相关离子转运过程如图所示。请据图回答下列问题:
(1)根细胞中参与吸水和失水的细胞器主要是______,根尖成熟区细胞从土壤溶液中吸收水分依赖于其细胞液浓度______(填“大于”、“等于”或“小于”)土壤溶液浓度。
(2)由图可知,H+通过H+−ATP酶从细胞质基质进入液泡的运输方式是______。细胞膜外、细胞质基质以及液泡中溶液的pH值最大的是______。
(3)水分子进入胡杨根细胞存在两种跨膜运输机制:一种是通过脂双层的自由扩散,另一种是通过水通道蛋白的协助扩散。某同学设计以下实验进行验证。
①实验步骤:
a.将生理状态相同的胡杨根细胞去除______获得原生质体,均分为甲、乙两组;
b.甲组用______抑制剂处理,乙组不作处理;
c.将甲、乙两组细胞制成装片,在盖玻片一侧滴清水,另一侧用吸水纸吸引。一段时间后,在显微镜下观察并记录______数目。
②实验结论:一定的时间内,______且甲组原生质体破裂数目______(填“多于”、“等于”或“少于”)乙组,说明水分子进入胡杨根细胞存在自由扩散和水通道蛋白介导的协助扩散两种跨膜运输方式。
【答案】(1) ①. 液泡 ②. 大于
(2) ①. 主动运输 ②. 细胞质基质
(3) ①. 细胞壁 ②. 水通道蛋白 ③. 破裂的原生质体 ④. 两组原生质体均有破裂 ⑤. 少于
【解析】
【分析】小分子物质跨膜运输的方式包括:自由扩散、协助扩散、主动运输。自由扩散从高浓度到低浓度,不需要载体,不需要能量;协助扩散是从高浓度到低浓度,不需要能量,需要转运蛋白;主动运输从低浓度到高浓度,需要载体,需要能量。大分子或颗粒物质进出细胞的方式是胞吞和胞吐,不需要载体,消耗能量。
【小问1详解】
植物细胞中液泡的主要功能包括维持细胞形态、储存物质、调节渗透压、分解代谢废物及参与细胞生长,植物细胞吸水和失水取决于细胞液和细胞外溶液的浓度差,当细胞液浓度大于细胞外溶液的浓度,细胞吸水,反之,失水。
【小问2详解】
由图可知,H+通过H+-ATP酶从细胞质基质运入液泡以及从细胞质基质运出细胞外,都要消耗ATP分解释放的能量,其运输方式都是主动运输。主动运输是一种逆浓度运输,H+通过H+-ATP酶从细胞质基质运入液泡以及从细胞质基质运出细胞外,说明细胞质基质中的H⁺浓度低于液泡中和细胞外溶液中H+浓度,即细胞膜外、细胞质基质以及液泡中,这三处溶液的pH值最大的是细胞质基质。
【小问3详解】
①实验步骤:
a.植物细胞经纤维素酶和果胶酶处理去除细胞壁可获得原生质体,均分为甲、乙两组;
b.甲组用水通道蛋白抑制剂处理,保证水分子进入胡杨根细胞的方式只有自由扩散,乙组不作处理作为对照组,水分子进入胡杨根细胞的方式既有自由扩散又有协助扩散;
c.实验的因变量是破裂的原生质体的数目。将甲、乙两组细胞制成装片,在盖玻片一侧滴清水,另一侧用吸水纸吸引,一段时间后,在显微镜下观察并记录破裂的原生质体数目。
②实验结论:
由于细胞外是渗透压几乎为0的清水,所以一定的时间内,两组原生质体均有破裂,且甲组原生质体破裂数目少于乙组,说明水分子进入胡杨根细胞存在自由扩散和水通道蛋白介导的协助扩散两种跨膜运输方式。细胞膜
内质网膜
高尔基体膜
线粒体
核内膜
其他
粗面
光面
外膜
内膜
甲
2
35
16
7
7
32
0.2
少量
乙
5
60
相关试卷
这是一份山东省聊城市2025-2026学年高一上学期11月期中生物试题含答案含答案解析,文件包含精品解析山东省聊城市2025-2026学年高一上学期11月期中生物试题原卷版docx、精品解析山东省聊城市2025-2026学年高一上学期11月期中生物试题解析版docx等2份试卷配套教学资源,其中试卷共34页, 欢迎下载使用。
这是一份山东省聊城市2025-2026学年高二上学期11月期中生物试题,共8页。
这是一份山东省聊城市2024-2025学年高二上学期1月期末考试生物试卷(Word版附解析),文件包含山东省聊城市2024-2025学年高二上学期1月期末生物试题Word版含解析docx、山东省聊城市2024-2025学年高二上学期1月期末生物试题Word版无答案docx等2份试卷配套教学资源,其中试卷共32页, 欢迎下载使用。
相关试卷 更多
- 1.电子资料成功下载后不支持退换,如发现资料有内容错误问题请联系客服,如若属实,我们会补偿您的损失
- 2.压缩包下载后请先用软件解压,再使用对应软件打开;软件版本较低时请及时更新
- 3.资料下载成功后可在60天以内免费重复下载
免费领取教师福利

