搜索
      上传资料 赚现金

      江苏省无锡市江阴市六校联考2025-2026学年高二上学期11月期中考试英语试卷(Word版,含答案、音频)

      • 10.74 MB
      • 2025-12-11 15:19:36
      • 25
      • 0
      • 教习网3275309
      加入资料篮
      立即下载
      查看完整配套(共3份)
      包含资料(3份) 收起列表
      试卷
      2025-2026学年度秋学期期中联考英语试卷.docx
      预览
      答案
      2025-2026学年度秋学期期中联考英语答案.docx
      预览
      音频
      2025-2026学年度秋学期高二期中六校联考听力.mp3
      预览
      正在预览:2025-2026学年度秋学期期中联考英语试卷.docx
      2025-2026学年度秋学期期中联考英语试卷第1页
      1/12
      2025-2026学年度秋学期期中联考英语试卷第2页
      2/12
      2025-2026学年度秋学期期中联考英语试卷第3页
      3/12
      2025-2026学年度秋学期期中联考英语答案第1页
      1/4
      2025-2026学年度秋学期期中联考英语答案第2页
      2/4
      还剩9页未读, 继续阅读

      江苏省无锡市江阴市六校联考2025-2026学年高二上学期11月期中考试英语试卷(Word版含答案)含听力音频

      展开

      这是一份江苏省无锡市江阴市六校联考2025-2026学年高二上学期11月期中考试英语试卷(Word版含答案)含听力音频,文件包含2025-2026学年度秋学期期中联考英语试卷docx、2025-2026学年度秋学期期中联考英语答案docx、2025-2026学年度秋学期高二期中六校联考听力mp3等3份试卷配套教学资源,其中试卷共16页, 欢迎下载使用。
      第一部分 听力(满分 30 分)
      1-5 BBCAC6-10 BACBC11-15 ABBCB 16-20 BACBC
      第二部分 阅读理解(共两节,满分50分)
      第一节 阅读理解(37.5分)
      21-25 BCDAB26-30 CDADB31-35 CBCCD
      七选五(12.5分)
      36-40 CBDAE
      语言知识运用 (共四节,满分45分)
      第一节 完形填空(15分)
      41-45 ACBBC46-50 BDCDB51-55 BABCD
      语法填空(15分)
      by 57. representative 58. whm 59.imaginatin60. have becme
      and 62. is expected 63.Reflecting64. a 65. strategically
      用所给词的适当形式填空(5分)
      curisity67. Accused 68. cmmitment69. t wrestle70. had extended
      phenmena72. Initially73. pacing74. participants75. academic
      翻译句子(10分)
      The plice were lking fr witnesses t the traffic accident.
      I was abut t have a bath when I heard peple screaming and dgs barking.
      Emplyees in this cmpany smetimes wuld cmplain that their bss is nt cnsistent in his actin.
      We need t make sure that we will nt fall victim t AI.
      It was DeepSeek that helped me slve the writing prblem.
      书面表达(满分25分)
      I was lking at myself in the mirrr when my sister apprached. Her big, inncent eyes searched my face, filled with bth curisity and a hint f admiratin. “Are yu really ging t d it?” she asked sftly, her vice breaking the silence. I tk a deep breath, feeling a mix f fear and determinatin. “Yes, I am,” I replied, frcing a smile. “She clapped her hands and exclaimed, “We’ll be twins!” The first few strkes felt strange, but with each pass f the razr, I felt lighter, as if I were shedding nt just my hair, but als my fears and insecurities.
      “It’s beautiful. Please als help shave ur heads,” ur parents smiled. Their apprval warmed my heart, and I culd see the lve in their eyes as they watched this mment unfld. As we std in frnt f the mirrr, I realized that ur bald heads symblized mre than just a physical change; they represented ur unity and strength in facing her battle against cancer. We were nt just a family; we were warrirs, ready t take n whatever challenges lay ahead, side by side.
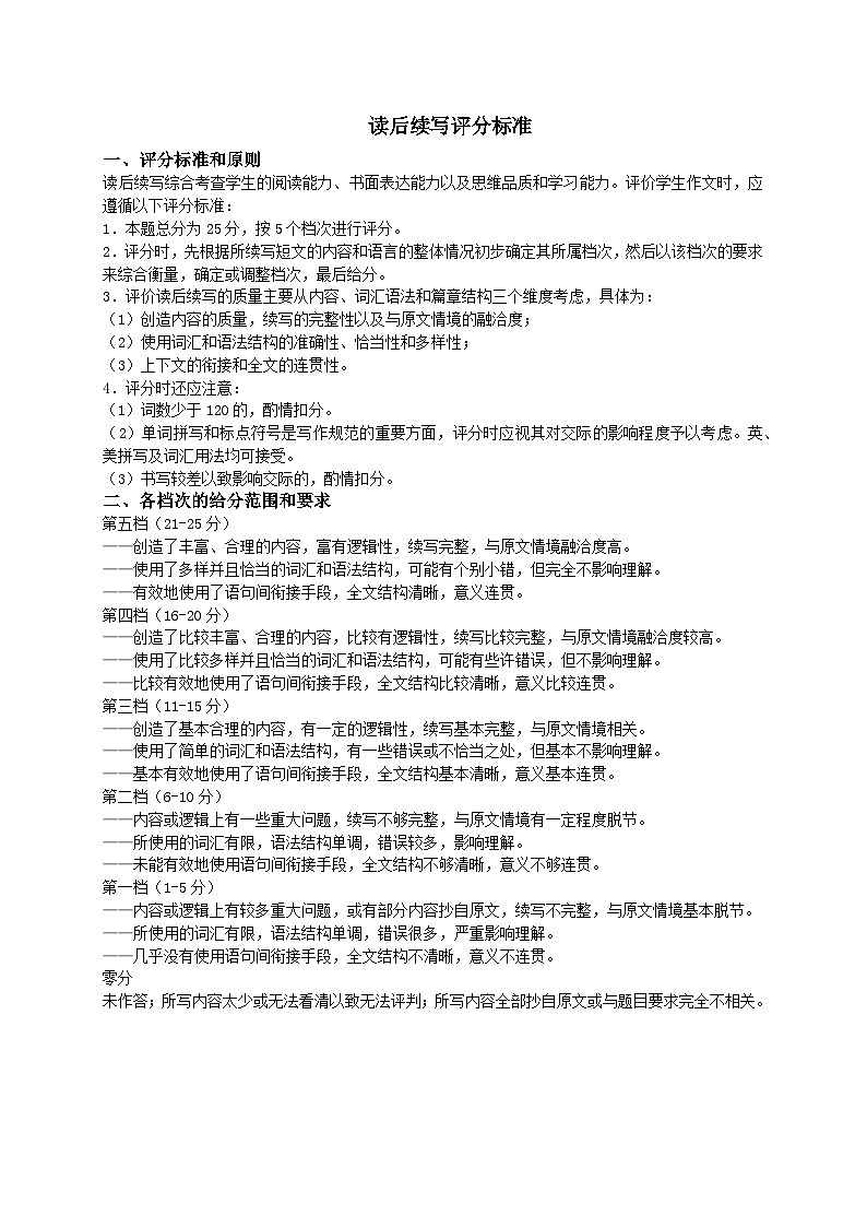
      读后续写评分标准
      一、评分标准和原则
      读后续写综合考查学生的阅读能力、书面表达能力以及思维品质和学习能力。评价学生作文时,应遵循以下评分标准:
      1.本题总分为25分,按5个档次进行评分。
      2.评分时,先根据所续写短文的内容和语言的整体情况初步确定其所属档次,然后以该档次的要求来综合衡量,确定或调整档次,最后给分。
      3.评价读后续写的质量主要从内容、词汇语法和篇章结构三个维度考虑,具体为:
      (1)创造内容的质量,续写的完整性以及与原文情境的融洽度;
      (2)使用词汇和语法结构的准确性、恰当性和多样性;
      (3)上下文的衔接和全文的连贯性。
      4.评分时还应注意:
      (1)词数少于120的,酌情扣分。
      (2)单词拼写和标点符号是写作规范的重要方面,评分时应视其对交际的影响程度予以考虑。英、美拼写及词汇用法均可接受。
      (3)书写较差以致影响交际的,酌情扣分。
      二、各档次的给分范围和要求
      第五档(21-25分)
      ——创造了丰富、合理的内容,富有逻辑性,续写完整,与原文情境融洽度高。
      ——使用了多样并且恰当的词汇和语法结构,可能有个别小错,但完全不影响理解。
      ——有效地使用了语句间衔接手段,全文结构清晰,意义连贯。
      第四档(16-20分)
      ——创造了比较丰富、合理的内容,比较有逻辑性,续写比较完整,与原文情境融洽度较高。
      ——使用了比较多样并且恰当的词汇和语法结构,可能有些许错误,但不影响理解。
      ——比较有效地使用了语句间衔接手段,全文结构比较清晰,意义比较连贯。
      第三档(11-15分)
      ——创造了基本合理的内容,有一定的逻辑性,续写基本完整,与原文情境相关。
      ——使用了简单的词汇和语法结构,有一些错误或不恰当之处,但基本不影响理解。
      ——基本有效地使用了语句间衔接手段,全文结构基本清晰,意义基本连贯。
      第二档(6-10分)
      ——内容或逻辑上有一些重大问题,续写不够完整,与原文情境有一定程度脱节。
      ——所使用的词汇有限,语法结构单调,错误较多,影响理解。
      ——未能有效地使用语句间衔接手段,全文结构不够清晰,意义不够连贯。
      第一档(1-5分)
      ——内容或逻辑上有较多重大问题,或有部分内容抄自原文,续写不完整,与原文情境基本脱节。
      ——所使用的词汇有限,语法结构单调,错误很多,严重影响理解。
      ——几乎没有使用语句间衔接手段,全文结构不清晰,意义不连贯。
      零分
      未作答;所写内容太少或无法看清以致无法评判;所写内容全部抄自原文或与题目要求完全不相关。
      听力原文
      Text 1
      M: This mnth ur trip will be t the museum. We will take a schl bus t the cla statin. Then we’ll take the subway dwntwn. Yes, Tammy.
      W: Can ur parents drive us instead?
      M: N, I want us t g as a grup.
      Text 2
      W: I heard n the news that we’re finally ging t be getting sme rain in the next few days.
      M: That’s gd news. This has been ne f the driest mnths n recrd, s I’m sure the trees really need it.
      Text 3
      W: What a wnderful wedding that was. It will be a big task t sweep up all that litter.
      M: The rules f the wedding hall say thrwing clred paper is banned. Thrwing rice is kay and even bits f trn up newspaper are allwed.
      W: That’s crazy.
      Text 4
      W: On the frnt page f yesterday’s newspaper, it says that yu have cme t an agreement with the Canadian gvernment. Can yu tell us mre abut that?
      M: Abslutely. We have agreed t cntinue wrking tgether t imprve ecnmic relatins between ur tw cuntries.
      Text 5
      W: Can I have smething t drink? My thrat is s dry frm ur wrkut earlier and all I had tday was abut a liter.
      M: Yu need t drink sme water then. I drink tw liters a day, usually, and an extra ne when I exercise.
      Text 6
      M: Let’s visit the steam railway tmrrw. It’s s exciting.
      W: Yu’re like a little by wh wants t see thse ld trains pumping ut smke and steam.
      M: I lve the pwer and the size f them, but mst f all I just lve the steam. It is great t see them in actin and we can ride n ne as well.
      W: Yes, I like them t. It is like ging back t the ld days when all trains were black.
      M: Well, tmrrw there will be green nes and red nes, t.
      Text 7
      W: I understand that yu’re lking t start a shw within the next tw years. Is this true?
      M: Yes, I’ve always wanted t be ne f the peple yu see n televisin talking t guests abut their careers.
      W: Have yu thught abut ther ptins? Thse types f shws can be n many different types f media. Many hsts start ut n the radi, but nw the technlgy is better and yu can even make a shw n the Internet.
      M: I want it t be the shw that peple watch while they’re eating dinner.
      W: That’s a gd gal, but it’ll be difficult t get yu n televisin with just that idea. I suggest yu cme up with smething that makes yu different frm ther similar shws airing nw.
      Text 8
      M: Can yu pick up the name cards fr the cnference?
      W: Sure, but I need t stp by the hspital first and drp ff the card and gift we gt fr Andy.
      M: Of curse, I can’t believe I frgt abut that.
      W: I hpe I bught him the right gift.
      M: I’m sure it’s fine.
      W: I hpe s, because last year I wasn’t sure if he liked the birthday gift I gt him. I bught him a Leg Star Wars set because I verheard him talk abut it with Mary. But when he pened it, he asked me if I thught he was a child.
      M: I remember that. That was funny. He was jking but yu lked s lst. We just laughed at yur reactin.
      W: Okay, I figured he was jking, but I was nt sure.
      M: N, n, he appreciated it. Hw lng will he be in the hspital? D yu knw?
      W: A few mre days. He shuld be able t get back t wrk sn.
      M: Okay, great. Send him my best.
      W: Will d.
      Text 9
      M: Let’s g fr a swim tday.
      W: Hw abut ging t the lake?
      M: It’s t ht inland. The temperature is suppsed t reach 105 degrees tday.
      W: Then where shuld we g?
      M: I think the cast is the best place.
      W: But the beaches will be t crwded tday, wn’t they? It’s Saturday, s everyne will have the same idea as we d.
      M: I knw a place that isn’t as ppular. That beach is rather small and rcky, but it will be suitable fr swimming.
      W: Sunds great. I’ll pack ur bags. Can yu fix smething fr lunch? We can eat n the way.
      M: Sure, cheese sandwiches are easy t eat n the rad. We can buy cld sda at the gas statin.
      W: I’d rather take iced cffee.
      M: Yu’ll have t make it then. I never knw hw yu like it.
      W: All right. D yu want me t pack a pair f pants fr yu?
      M: N, I’ll just wear my swimsuit. I can dry ff in the sun befre we leave the beach.
      W: I’ll take extra twels just in case.
      M: That’s gd. We can lie n them in the sun.
      W: And if there aren’t a lt f trees, we can hang up the twels fr sme shade.
      M: Yu culd d that, but nt fr me.
      Text 10
      W: In tday’s class, we will d a rle-playing exercise t better understand what life was like during the industrial revlutin in Eurpe in the late 18th and early 19th century. All the infrmatin yu need is in the instructin sheet in frnt f yu. First, I will need t separate the class int three grups. Each grup represents a different class during that time perid. The first grup will represent the upper class and play the rle f wners f businesses in the city. The secnd grup will represent the middle t lwer class and play the rle f business managers. The third grup will represent and play the rle f the wrking class. This last grup will cnsist f different types f wrking-class families, such as single parent families and families wh lst their parents. In additin t thse grups, I will need tw students t represent the bank and tw t represent security fficers. Each grup will have a specific set f gals they must reach by the end f class while trying t fllw city rules like paying taxes and keeping the city at peace. Any questins?

      英语朗读宝

      相关试卷 更多

      资料下载及使用帮助
      版权申诉
      • 1.电子资料成功下载后不支持退换,如发现资料有内容错误问题请联系客服,如若属实,我们会补偿您的损失
      • 2.压缩包下载后请先用软件解压,再使用对应软件打开;软件版本较低时请及时更新
      • 3.资料下载成功后可在60天以内免费重复下载
      版权申诉
      若您为此资料的原创作者,认为该资料内容侵犯了您的知识产权,请扫码添加我们的相关工作人员,我们尽可能的保护您的合法权益。
      入驻教习网,可获得资源免费推广曝光,还可获得多重现金奖励,申请 精品资源制作, 工作室入驻。
      版权申诉二维码
      欢迎来到教习网
      • 900万优选资源,让备课更轻松
      • 600万优选试题,支持自由组卷
      • 高质量可编辑,日均更新2000+
      • 百万教师选择,专业更值得信赖
      微信扫码注册
      手机号注册
      手机号码

      手机号格式错误

      手机验证码 获取验证码 获取验证码

      手机验证码已经成功发送,5分钟内有效

      设置密码

      6-20个字符,数字、字母或符号

      注册即视为同意教习网「注册协议」「隐私条款」
      QQ注册
      手机号注册
      微信注册

      注册成功

      返回
      顶部
      学业水平 高考一轮 高考二轮 高考真题 精选专题 初中月考 教师福利
      添加客服微信 获取1对1服务
      微信扫描添加客服
      Baidu
      map