





重庆市第八中学2025-2026学年高二上学期期中语文试卷(Word版含解析)
展开 这是一份重庆市第八中学2025-2026学年高二上学期期中语文试卷(Word版含解析),文件包含重庆市第八中学2025-2026学年高二上学期期中语文试题原卷版docx、重庆市第八中学2025-2026学年高二上学期期中语文试题Word版含解析docx等2份试卷配套教学资源,其中试卷共33页, 欢迎下载使用。
命题:陈欣 尹军婷 审核:王刚 打印:陈欣 校对:尹军婷
一、现代文阅读(35 分)
(一)现代文阅读Ⅰ(本题共 5 小题,19 分)
阅读下面的文字,完成下面小题。
材料一:
传说,仓颉造字,“天雨粟,鬼夜哭”,古人对文字的创生充满惊怖和景仰之情,后世“敬惜字纸”的
意识中凝聚着华人对“文字”的共通感。汉字的诞生无从考据,可是,从古人刻画的留痕中,我们依然能
够感受到那种鲜活灵动的精神。这种精神凝聚在汉字中,凝聚在书法中,凝聚在甲骨、青铜器、竹帛中。
中华民族一项最伟大的创造,无疑是汉字这一文化符号。
身在中国文化浸润之中,却最容易忘记这一点。这是因为,汉字与西方拼音文字比起来,似乎在文化
形态的比较中,已经落了下风。黑格尔曾断言:“拼音文字自在自为地最具智慧。”这表达了赤裸裸的西方
中心主义,表现了一种傲慢与偏见。可是,这种观念,却被一些现代中国文人所接受。这无疑是受一种进
化论式的想法所支配,认为文字的发展要经历四个主要阶段,即图画文字、象形文字、表意文字、表音文
字。在这样的序列中,似乎清晰地显示了一种文字所处的文化地位,最晚形成的表音文字自然属于最高级
的文字。那么,汉字处于什么位置?
从文字的起源来看,即使是拼音文字,亦需以一定形体作为“符号”来展示“声音”。也就是说,在
根本意义上,形、音的合一,是所有文字必然的归宿。只不过,西方的拼音文字是以“字母”为基本元素
的,“字母”作为表音的基础,生成为“单词”,方才成为西方语言书面表达的意义元素。汉字则不然。许
慎的《说文解字序》曰:“仓颉之初作书也,盖依类象形,故谓之文。其后形声相益,即谓之字。文者,物
象之本;字者,言孳乳而浸多也。”这里,着重指出了“象形”的重要性。“文字”获得了一种哲学意义,
作为“物象之本”的“文”和“形声相益”的“字”构成的“汉字”,与“字母”的不同在于,它是以“形
声相益”的复合形态出现的,从而具有了一种生态学意义上的“生生不息”的创发性。
所以,从图画文字到象形文字,汉字似乎完成了一种飞跃。但在两者之间存在着复杂的关联,并非是
一种单线的进化,“图”进一步形式化,“画”进一步抽象化,从而使“字”逐渐“象形化”“文字化”。
也就是说,汉字,正如公认的,是合形、音、义为一体的文字。于是人们把汉字说成是表意文字。
从以上提到的关于文字形态的进化论思路来看,从图画、象形、表意、表音这个序列,选择一个恰当
位置定义汉字,似乎最佳选择就是表意文字;若从“字母”来说,则西方“文字”表音说似乎可通。但“字
第 1页/共 22页
母”与中国“汉字”的地位明显不对等。“字”对应的是西方的“词”。而西方的“词”难道不是“表意”
的吗?所以,把汉字说成是表意文字是一种概念错置,一种颇为荒唐的指称错乱。汉字的复杂性,在这样
的单线进化论思路中被忽视了。
汉字作为一种合形、音、义为一体的文字,其为人诟病处在“象形”。可是,正因为“象形”,汉字
才具有了独特的审美属性,才衍生了世界上最独特的一种艺术形式,即书法。汉字是一种具有文化丰富性
的符号,把不同模式、不同媒介的信息综合为一;图画、象形、表意、表音,这四种“文字发展阶段”,
都智慧地凝结在“汉字”这种独特的符号之中,并且能够自由自在地表达,从而成为一种美学上的奇迹。
汉字美学之提出,正在于汉字独具的文化特质。在一些人看来的“落后”,却恰恰是汉字伟大的地方。
(选自骆冬青《汉字蕴含的美学》)
材料二:
现代语言学奠基者索绪尔把世界文字划分为表音文字和表意文字两大类型。索绪尔之所以声明自己的
结论只限于以希腊字母为原型的表音文字,并明确说明把对汉字和汉语的讨论摒除在他的普通语言学之外,
是因为这位语言学大师敏锐地发现汉字在世界文字体系中的独特性:“对汉人来说,表意字和口说的词都是
观念的符号;在他们看来,文字就是第二语言。”
我们可以列举出汉字的很多独特性:汉字是世界上唯一的自源性文字和唯一的表意文字,而所有拼音
文字都是他源性文字;汉字是在纵横两个向度展开的二维方块图形,而拼音文字是线性展开的一维声音符
号;汉字书写不需要词间空格,但拼音文字书写时则需要用空格把单词分隔开来;每个汉字都是音形义三
个维度的综合体,拼音文字中组词造句的显性标记都是通过“字”这种载体用隐性的方式来表征;字母文
字书写只有字体变化,只有汉语书写可以升华为书法艺术,等等。近年来,认知心理学和语言脑神经科学
研究表明,汉字的认知加工有不同于拼音语言加工的脑机制。在汉字加工时激活的脑区,与加工拼音文字
时激活的脑区不同,母语为汉语的人和母语为拼音语言的人在脑的形态结构上也存在显著差异。
遗憾的是,因为世界主流语言学理论主要建立在对印欧语言的描写和解释基础之上,文字并非这些语
言主要关注的对象,其语言学理论也没有真正意义上的文字学,与文字学最为接近的 Orthgraphy(正字法),
仅仅是对拼音文字拼写规则或书写规范的规定,并非一个学科,与汉语的文字学并无可比性,因此,汉字
在文字类型学上的重要独特性价值被严重低估。
近年来,我国学者在这方面做出了有益探索,从汉字文字学的视角对西方学者在语言和文字关系以及
汉字性质的认识上提出疑问,但尚不足以从学理上纠正长期以来对汉字形成的“繁难”和“落后”的偏见。
无论在汉字文字学还是在文字类型学研究方面,中国人都有得天独厚的优势,应该致力于建构文字研究的
中国话语体系,揭示被拼音文字遮蔽的汉字之谜,通过学术研究成果向世界展示汉字的独特魅力,树立汉
字文化自信,向全世界讲好汉字故事。
第 2页/共 22页
(节选自光明日报《讲好汉字故事》)
1. 下列关于原文内容 理解和分析,正确的一项是( )
A. 材料一认为文字发展经历“图画、象形、表意、表音”四种阶段,因此汉字与西方拼音文字相比落于下
风。
B. 《说文解字序》认为,汉字的“文”与“字”之间“形声相益”,这种关系相当于拼音文字的形音结合。
C. Orthgraphy(正字法)无法与汉语文字学相比,因此汉字在文字类型学上的重要独特性价值被严重低估。
D. 我国学者以汉字文字学视角纠正西方的汉字偏见,这些探索有益于建构文字研究领域的中国话语体系。
2. 下列对原文论证的相关分析,不正确的一项是( )
A. 材料一以仓颉造字传说中的奇诡现象开篇,表现出中华民族对汉字的敬重,同时激起读者的阅读兴趣。
B. 材料一使用归谬法驳斥文字形态进化论,先退一步将汉字归为表意文字,再指出这一结论实则指称错乱。
C. 材料二第二段通过举例论证、类比论证说明了汉字的独特性,这为后文澄明文字类型学低估汉字做铺垫。
D. 材料二末段使用“遮蔽”一词,形象地写出了目前世界主流语言学理论的研究盲区,即对汉字价值的忽
视。
3. 下列行为中不能展现“向全世界讲好汉字故事”理念的是( )
A. 汉学大会探讨甲骨文的 AI 赋能与国际化传播
B. 海外展览汉字从甲骨文到简体的演变历程
C. 中外合拍纪录片《一字一世界》全球发行
D. 某学术机构立项研究汉英互译的基本原则
4. 材料一和材料二均驳斥了“汉字落后论”,但内容上各有侧重。请简要分析。
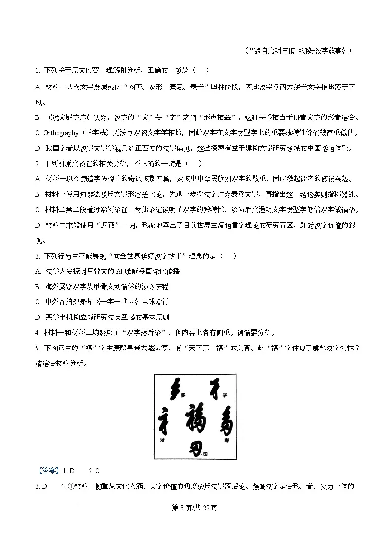
5. 下图正中的“福”字由康熙皇帝亲笔题写,有“天下第一福”的美誉。此“福”字体现了哪些汉字特性?
请结合材料分析。
【答案】1. D 2. C
3. D 4. ①材料一侧重从文化内涵、美学价值的角度驳斥汉字落后论。强调汉字是合形、音、义为一体的
第 3页/共 22页
文字,具有“生生不息”的创发性,并指出汉字的象形特性衍生出书法艺术,从而论证汉字不是落后,而
是一种文化奇迹。
②材料二侧重从语言类型学研究的角度/对汉字研究的不足的角度来驳斥汉字落后论。汉字具有独特性,但
主流语言学对汉字的关注不足,低估汉字在类型学上的价值,从而论证汉字不是落后的。
5. ①形、音、义合一。“福”字字形巧妙融入了“多、子、才、田、寿”等字的形体,共同表达了“多子、
多才、多田、多寿、多福”的丰富寓意。
②纵横两个向度展开的二维方块图形。“福”字作为方块字,将多个字从纵横两个方向/非线性地组合在一
起。
③可以升华为书法艺术。康熙根据“福”字的象形特点及其含义,创造性地书写“福”字,使之成为书法
艺术。
【解析】
【导语】从仓颉造字 传说到“敬惜字纸”的传统,汉字承载着华夏文明的鲜活精神。然而西方中心主义
与进化论思维曾让它蒙“落后”之嫌。本文借两则材料,从文化美学、语言类型学维度,拆解汉字形音义
合一的特质与独特价值,为这一文化奇迹正名。
【1 题详解】
本题考查学生对文本内容的理解和分析能力。
A.“文字发展经历……因此汉字与西方拼音文字相比落于下风”错误。材料一否定依据文字形态进化论对
汉字与西方拼音文字进行优劣评价的作法。
B.汉字的“文”与“字”之间“形声相益”错,原文第三段中,‘物象之本’的‘文’和‘形声相益’的
‘字’其实是汉字发展的两个阶段,“形声相益”指“字”而不是“文”和“字”的关系。
C.“无法与汉语文字学相比”错误。汉字在文字类型学上被低估是因为世界主流语言学的基础建立在不重
视文字的印欧语言上,并非因为正字法和文字学的不可比。
故选 D。
【2 题详解】
本题考查学生分析论点、论据和论证方法的能力。
C.类比论证错,主要通过汉字与拼音文字的对比论证。
故选 C。
【3 题详解】
本题考查学生根据文本内容进行判断、推理的能力。
D.向世界讲好汉字故事,侧重在国际社会传播汉字文化。立项研究汉英互译更关注语言转换的机制,而非
第 4页/共 22页
文化传播。
故选 D。
【4 题详解】
本题考查学生筛选和概括文本信息的能力。
①材料一聚焦文化内涵与美学价值,先批判西方中心主义的文字进化论误区,指出汉字并非低级表意文字,
而是形、音、义合一的复合形态,以“形声相益”具备“生生不息”的创发性。再强调“象形”特质并非
缺陷,反而衍生出书法这一独特艺术形式,凝结四种文字形态优势,是美学奇迹,从文化与审美维度论证
汉字的伟大而非落后。
②材料二聚焦语言类型学研究与独特性,从学术研究局限切入,指出主流语言学以印欧语言为基础,缺乏
真正的文字学,导致汉字独特性被低估。通过列举汉字自源性、二维形态、音形义一体等特质,结合认知
科学研究,说明汉字有独特脑加工机制,其“落后”偏见源于研究不足,从学术定位角度驳斥“汉字落后
论”。
【5 题详解】
本题考查学生分析概括作者观点态度的能力。
①形音义合一:材料一指出汉字是形、音、义的综合体。此“福”字将“多、子、才、田、寿”的形体融
入自身字形,既保持“福”的读音,又通过字形组合承载“多子、多才、多田、多寿、多福”的复合含义,
是形音义融合的典型体现。
②二维方块图形特性:材料二提到汉字是纵横展开的二维方块。该“福”字以方块为载体,打破线性排列,
将多个字的形态从纵横维度非线性组合,是汉字二维结构灵活性的生动展现。
③可升华为书法艺术:材料一、二均指出汉字能衍生书法艺术。康熙的“福”字并非简单书写,而是结合
其象形特质与吉祥寓意进行艺术化创作,使其兼具实用表意与审美价值,成为书法艺术作品。
(二)现代文阅读Ⅱ(本题共 4 小题,16 分)
阅读下面的文字,完成下面小题。
无权选择的纠缠
[澳大利亚]马特·泰伊
“选择你人生里最好的一年,然后我们就能送你去那一年过退休生活。”
你大概会觉得,兜售一项要让你永远消失的服务会很困难。但假如你挑对申请人,假如你施加恰如其
分的游说,呃……我的意思是,拿这个家伙为例——他叫杰弗里·查默斯,60 岁,没有家人,没有子女,
婚姻维持了差不多一辈子,如今是名鳏夫,妻子死于癌症。他的申请表里就这些内容。他孑然一身,大概
在梦想着人生里更好的日子——那时人年轻,有爱情,生活如冒险。他这笔生意可能很容易做。
第 5页/共 22页
“你没有听说过多重世界理论?”
他当然听说过——毕竟,他此刻就坐在我的办公室里。但是,尽可能简单地把来龙去脉解释清楚并没
坏处。并非人人都是量子物理学家或者多重宇宙退休方案的销售代表。
“想象一下,在那么多无限数量的世界中,存在一些极为不同的世界,但许多世界和我们的世界几乎
一样。事实上完全一样,除了某些微小的细节,譬如苹果的味道不一样。”
查默斯仅仅摇摇头。好吧,一个水果的比喻无法提供和公司培训一样的背景信息,但这位顾客看起来
理解东西比较慢。不过,我并不惊讶——到他这把岁数的一些老人甚至连设置简单的全息屏幕都不会。
“没关系!重要的是,这项理论如今成为了实践。我自己对于波函数和量子纠缠也了解不多,但这样
的话,你获得不错的退休生活,我们的星系能喘一口气,摆脱……老化的人群。所以我们才得到这么多补助
金,而你的养老金提供方也将我们列为选择之一。许多人都渴望这个服务能给自己的人生助推一把。”
“波函数?量子纠缠?”
“量子力学的术语。你开车的话并不需要知道氢气引擎如何工作,对吧?只用知道这项技术能运作,
这么说吧,它会让你从 A 点到达 B 点。”
有时候我的这番话会惹来笑声,有时候不会。但查默斯的反应一直很冷淡,于是我估摸着这招值得一
试。
他没有发出笑声,甚至没有露出微笑。
“任何一年都可以?”他问道,“怎么办到的?”
我努力不让自己咧嘴笑出来。这笔生意真容易。
“对于无限的世界来说,很容易找出一个子集,里面的世界与我们的这个世界几乎完全相同,但却有
一处十分特别的差异。”
“什么差异?”
“那些世界里,你不存在。呃,更准确地讲,我们挑选的那些世界里面,那些‘你’刚好在你想要插
入的时间点过世。探测到那个特定的子集很容易办到。我们一旦找到合适目标,我们就把你送进那个世界,
你作为那个去世的‘你’的分身,接替他继续生活,过了一年后再把你替换出来。就是这样。”
“在那一年之后,另一个我怎么样?死在那个世界里吗?还是失踪不见?”
我耸耸肩,努力装得随意一点。这部分会让一些顾客出现些许犹豫。“那个,你反正都会死的。但我们
能让你那个死亡的自我进入停滞状态,在那年之后将它重新送回原本的世界。因为有补助金和各种一揽子
计划,我们有许多方案可供选择。”
“能维持多久?”
我摊开双手,“将替换时间保持在一年的周期内,我们能不断搜寻容易控制的其他世界,而能量费用包
第 6页/共 22页
含在成本之内,所以我们能为每个人提供服务到他们的百岁之际。对你来说,还有 40 年。然后我们会将你
留在你待过的最后一个世界里,所以你不管怎样还能在那边过完余生。我也应该指出多重宇宙的一个奇特
之处——当我们将你插入之后,你的外表和感觉都会与插入的时间点相称。所以,假如我们将你送进另一
个你是 25 岁的世界里,你的长相会像 25 岁那时候。可没人想用 70 岁的身体来打深夜篮球赛。”
“我不爱好运动。”
“那么和一位迷人的美女一起在晚上跳舞。”我没有提及他的妻子,“你喜欢什么都成。但你要明白我
的意思。这又要说到量子纠缠。”
“量子纠缠。你刚才就说过。”
我抑制住一声叹息。这开始变得有点习惯成自然。
“我所知道的是,你无权选择纠缠,纠缠就那么发生。在量子层面上,你和周遭的一切都是通过纠缠
产生关联。假如你希望去往 20 年前的那一年,我们将你插入一个宇宙,那个宇宙里有一个比你眼下年轻 20
岁的‘你’。所以,当你在那边遇到纠缠时……呃,大多数人对于那方面都相当激动。”
“纠缠是关联。”他缓缓说道。我想要用脑袋撞桌子了,通常介绍到现在,顾客们要么十分兴奋,要么
准备放弃。
“你说,任何一年都成?”他再次问道。我的气馁心情顿时烟消云散,再度努力不要让自己咧嘴笑出
来。我给了他多个一揽子方案供他选择,然后让他回去好好考虑一下。
“我已经决定好了。”
我笑着说:“你已经选好去哪年了?”
查默斯仅仅点点头:“我要去上一年。”
我感觉自己的笑容停住了,转眼就消失不见。我的意思是说,我早已读过他的申请书。
“哎,”我说,“去年的大多数时间你都花在照料末期癌症的妻子上。主要是居家疗护。这肯定不是最
好的一年……”
他这时笑了——是疲惫又伤感的笑容,使得我的话说到一半就打住。
“那些我在去年初就过世的世界里,她要孑然一身地度过人生的最后一年。”
我过了半晌才明白这句话的意思。
“你不会当真要花费余下的 40 年做这件事吧!”
我开口的时候,我寻思自己为何要费心劝他打消主意。毕竟,多一笔生意也好。只是,他明明可以选
择任何一年。
查默斯继续保持那种伤感的笑容,“我想你说对了。你不了解纠缠的意思。但是我懂。”
6. 下列对小说相关内容的理解,不正确的一项是( )
第 7页/共 22页
A. 查默斯没有子女,唯一的亲人刚死于癌症,这般处境下他选择“去上一年”看似有悖常情,实则合情合
理。
B. 说出自己计划前,查默斯较为沉默,说出计划后,他显得疲惫而伤感,表现出老人处事谨慎,情深意重。
C. “我”和查默斯都能理解物理学意义上的“纠缠”,稍有不同的是,查默斯还认为纠缠是一种情感上的
“关联”。
D. 社会提供补助和各种计划以摆脱老化人群,查默斯却决定用余生照顾妻子,这引发了读者对老龄化现象
的思考。
7. 下列对小说艺术特色的分析鉴赏,不正确的一项是( )
A. “选择你人生里最好的一年”,小说以此广告语开篇吸引读者注意,也为后文“我”兜售服务作铺垫。
B. 解说话语浅显,表情丰富再加上“耸肩”等动作,这些都体现了“我”销售经验丰富,理解老人的需求。
C. 小说情节一波三折,峰回路转:面对“我”预设的笑点,查默斯态度冷淡;在“我”准备放弃时,他却
要购买服务。
D. “我”与查默斯的对话构成了小说主要内容,既自然呈现科幻元素,又表现两人对科技文明的认知差异。
8. 作者使用了哪些技巧使小说结构紧凑?请结合文本简要分析。
9. 根据下面评价科幻小说的维度和标准,完善这篇小说的评价量表。
评价量表
评价维度 评价标准 评价分析
科学元素 以现有的科学理论、假说为依据。 ①______
探讨科技与人类的关系,对科学技术有反思,对人类 人文思考 ②______
发展有思考。
科学理论前后相通,没有自我矛盾;人物形象、人物 逻辑自洽 ③_______
心理、故事情节等符合生活逻辑。
【答案】6. C 7. B
8. ①场景集中,故事始终发生在“我”的办公室里。②情节/事件集中,小说以“我”向查默斯兜售服务为
中心事件,不蔓不枝。③人物只有查默斯和“我”,让故事更精简。④通过一问一答/对话推进,将所有的
内容浓缩在两人的对话中。⑤设置悬念,开头销售代表认为“这笔生意可能很容易做”,使读者生疑,后
文围绕这一问题推进。⑥前后呼应:开头呈现他的心理“这笔生意可能很容易做”,结尾“这笔生意真容
第 8页/共 22页
易”与之呼应;“纠缠”这样的关键词多次出现,串联故事情节。⑦保持同一叙述视角/用销售代表的内心
独白串联事件,让结构更紧凑。
9. ①. 本文以“多重世界理论”/“量子纠缠”/“波函数”等已有的科学理论或假说为依据。 ②.
A.科技服务于人,但人也可能被科技异化、裹挟;B.人有生物学上的存在自由,也有与他人产生纠缠和联
系的精神需求/关注老龄化问题,在解决时,考虑老年人的多元精神需求。 ③. A.自我只能存在于一个
世界/查默斯一次只能一回到一个时空这一设定符合科学逻辑。B.“我”想成功兜售“多重宇宙退休方案”
/查默斯想陪伴罹患癌症的妻子,他们的言行举止、心理变化都符合现实生活的逻辑。
【解析】
【导语】这篇科幻小说通过虚构的多重世界退休方案,探索了人在亲情、技术进步与生命选择之间的复杂
关系。科学元素构建了一个量子力学下的平行世界,提供了合理的虚构前提。通过查默斯选择回到妻子病
逝的那一年,小说深刻反思了科技的伦理与人性的本质,彰显人文思考。结构紧凑,情节曲折,通过角色
之间的对话推动情节发展,展现科技影响下人性的复杂与多样,从而批判性地提示科技应用的伦理界限。
【6 题详解】
本题考查学生对文本相关内容的理解和分析能力。
C.“‘我’和查默斯都能理解物理学意义上的‘纠缠’”错误,查默斯并不理解物理学意义上的“纠缠”,
他所说的“纠缠”是与妻子感情上的牵绊。
故选 C。
【7 题详解】
本题考查学生对文本艺术特色的分析鉴赏能力。
B.“理解老人的需求”错误,根据原文“你不会当真要花费余下的 40 年做这件事吧!”“只是,他明明可
以选择任何一年”等可知,“我”并不理解老人的需求。
故选 B。
【8 题详解】
本题考查学生鉴赏小说写作技巧的能力。
①小说中“我”是一个推销员,一个老人到“我”办公室咨询如何利用多重世界过退休生活,而“我”为
他作推销,故事始终发生在“我”的办公室里。
②小说始终围绕“我”向查默斯兜售服务这一中心事件,就是在这样“推销”的问答过程中不断发展,情
节逐渐推进的,不蔓不枝。
③小说仅设置“我”(销售代表)和查默斯两个核心人物,所有情节通过两人的对话与心理活动推动。
④小说以一问一答的对话为主要表达形式,将科幻设定、人物心理、情节转折浓缩其中,高度凝练。
第 9页/共 22页
⑤开头以“这笔生意可能很容易做”埋下悬念,引发读者对“查默斯是否会购买服务”“会选择哪一年”
的好奇,后文围绕这一悬念展开,让情节始终围绕核心疑问推进,结构紧凑。
⑥前开头“这笔生意可能很容易做”与后文“我努力不让自己咧嘴笑出来。这笔生意真容易”形成呼应,
让“兜售服务”的核心情节首尾衔接;关键词“纠缠”串联起科学设定与情感内核,使情节与主题紧密勾
连,结构严谨。
⑦小说以第一人称视角叙事,原文“我”的很多行为和心理活动展现了“我 的心态变化,又自然串联起情
节,让结构更集中统一。
【9 题详解】
本题考查学生鉴赏小说写作特点、分析审美意蕴的能力。
①小说中科学元素基于现有科学理论的合理想象,以“多重世界理论”“量子纠缠”等为依据构建“多重
宇宙退休方案”,符合“以现有的科学理论、假说为依据”的标准。
②小说探讨了科技与情感的关系,原文中查默斯拒绝功利性选择,用科技回到过去照料妻子,体现对科技
过度追求效率而忽视人情的反思,同时引发对人性、情感价值及老龄化问题的深层思考,符合“探讨科技
与人类的关系,有反思与思考”的标准。
③科学理论上,“多重世界理论”“量子纠缠”的解释前后一致,如“找到你刚好在想要插入的时间点过世
的世界”“插入后外表和感觉与时间点相称”,符合科学逻辑;人物与情节上,查默斯“孑然一身、妻子
死于癌症”的背景,与其选择“去上一年照料妻子”的心理、行为一致,“我”作为销售追求交易的心态也
符合生活逻辑。
二、古代诗文阅读(35 分)
(一)文言文阅读(本题共 5 小题,20 分)
阅读下面的文言文,完成下面小题。
材料一:
徐有功,国子博士文远孙也。举明经,累转蒲州司法参军,袭封东莞县男。为政宽仁,不行杖罚。吏
人感其恩信,更相约曰:“若犯徐司法杖者,众必斥罚之。”讫代不辱一人,累迁司刑丞。时武后僭位,畏
唐大臣谋己,于是置总监牧院诸狱,捕将相俾相钩逮楚掠凝惨又污引天下豪杰,驰使者即按,一切以反论,
一时豪杰蒙难者,不可胜数。朝野震动,左右莫不悚慄,独有功数犯颜争枉直,后厉语折抑,有功争益牢。
时酷吏周兴、来俊臣等构陷无辜,皆抵极法,公卿震恐,莫敢正言。有功独存平恕,诏下大理者,有功皆
议出之,前后济活数十百家。尝谓所亲曰:“大理,人命所系,不可阿旨诡辞,以求苟免。”故有功为狱,
常持平守正,以执据冤罔,凡三坐大辟,将死,泰然不忧;赦之,亦不喜。后以此重之。所全活甚众,酷
吏由是少衰,时人比汉之张①焉。或曰:“若狱官皆然,刑措何远。”长安二年卒,年六十二,赠司刑卿。
第 10页/共 22页
(节选自《旧唐书·徐有功传》)
材料二:
问曰:“此人当今,可谁与比?”答曰:“宇宙至广,人物至多,匿迹韬光者,固有之矣。仆宁敢厚诬
天下之士乎?若所闻见,一人而已,当于古人中求之。”问曰:“何如张释之?”答曰:“释之为廷尉,天下
无冤人,此略同耳。然而释之所行者甚易,徐公所行者甚难,难易之间,优劣可知矣。”问曰:“张公徐公,
皆是国士;至于断狱,俱守正途。事迹既同,有何难易?”答曰:“张公逢汉文之时,天下无事。至如盗高
庙玉环,及渭桥惊马,守法而已。岂不易哉!徐公逢革命之秋,唐朝遗老,或有包藏祸心,遂使陶公②之壁,
有所疑矣。至如周兴、来俊臣者,更是尧舜之四凶也。掩义隐贼,毁信废忠,崇饰恶言,以诬盛德,遂使
忠臣侧目,恐死亡无日矣。徐公守死善道,深相明白,几陷囹圄,数挂网罗。此吾子所闻,岂不难矣!《易》
曰:‘知进退存亡而不失其正者’,徐公得之矣。”
(节选自潘好礼《徐有功论》)
【注】①张:张释之,汉时名吏,执法不阿。②陶公:指西晋的陶侃。陶侃忠于晋室,但因权重,有
人怀疑他有野心。
10. 材料一画波浪线的部分有三处需要断句,请用铅笔将答题卡上相应位置的答案标号涂黑。
捕将 A 相 B 俾相钩 C 逮 D 楚掠凝惨 E 又污引 F 天下豪杰
11. 下列对材料中加点的词语及相关内容的解说,不正确的一项是( )
A. 蒙,受,遭受,与《答司马谏议书》中“昨日蒙教” “蒙”意思不同。
B. 胜,尽,与《寡人之于国》中“材木不可胜用也”的“胜”意思相同。
C. 苟,暂且,姑且,与《谏太宗十思疏》中“终苟免而不怀仁”的“苟”意思相同。
D. 略,大概,与《答司马谏议书》中“故略上报,不复一一自辨”的“略”意思不同。
12. 下列对材料有关内容的概述,不正确的一项是( )
A. 徐有功认为,大理寺之职责任重大,不能为了保全自身而曲意逢迎、妄下断言,因此他即使多次被判死
罪,也从容镇定,毫不在意。
B. 徐有功秉公办案,公正严明,坚持依靠事实凭据来判断冤屈诬枉的案子,始终公正执法,深受武则天器
重,对酷吏也起到了一定的遏制作用。
C. 潘好礼认为,当今的世人大多隐匿行踪、收敛才华,不能与徐有功相提并论,应当到古人当中去寻找能
与徐有功相比的人。
D. 材料二指出周兴、来俊臣等人是非不分,他们诬陷并迫害无辜,忠臣们十分畏惧,敢怒不敢言,这在材
料一中也有体现。
13. 把材料中画横线的句子翻译成现代汉语。
第 11页/共 22页
(1)独有功数犯颜争枉直,后厉语折抑,有功争益牢。
(2)掩义隐贼,毁信废忠,崇饰恶言,以诬盛德。
14. 材料一中,时人将徐有功“比汉之张焉”,请结合材料简要概括时人与潘好礼观点的异同。
【答案】10. BDE
11. C 12. C
13. (1)唯独徐有功多次冒犯威严争辩是非曲直,武后用严厉的语言压制他,他却争辩得更加坚定。
(2)他们掩盖道义、隐匿邪恶,毁坏诚信、废弃忠诚,粉饰恶毒的言论/崇尚伪饰,厌恶进言,来诬陷品
德高尚的人。
14. ①相同点:都肯定二人执法公正、坚守正义的品格;②不同点:时人仅将徐有功类比张释之的公正;潘
好礼更强调徐有功在酷吏当道的乱世中坚守正义更难,凸显其品格的可贵。
【解析】
【导语】本文通过两则材料展现了唐代名臣徐有功的司法风骨。材料一以史传笔法,突出其“守正持平”
的司法精神,在武周酷吏政治下仍敢犯颜直谏,救人数百;材料二通过问答体,以张释之为参照,强调徐
有功处“革命之秋”的艰难处境。两文互补,既呈现历史细节,又深化评价维度,共同塑造了一位在政治
高压下坚守司法正义的典范形象,其“知进退存亡而不失其正”的品格具有超越时代的价值。
【10 题详解】
本题考查学生文言文断句的能力。
句意:拘捕文武官员,使得他们互相牵连从而追捕,秘密拘禁监视遣送,拷打严厉狠毒,还牵连天下的杰
出人物。
“捕将相”为动宾结构,故应在 B 处断开;
“楚掠凝惨”为四字并列短语,独立成句。前文“钩逮”为抓捕动作,后文转为刑罚描述,语义转换需断
开,故应在 D 处断开;
“又”为连词,且“污引天下豪杰”为动宾结构,故应在 E 处断开。
故选 BDE。
【11 题详解】
本题考查学生对文言词语中的一词多义现象的理解能力。
A.正确。“蒙”,受,遭受;/承蒙。句意:一时之间蒙难的英雄豪杰。/昨天承蒙赐教。
B.正确。“胜”,均为“尽”的意思。句意:数也数不过来。/木材就会用不完。
C.“苟,暂且,姑且”错。“苟”,均为“苟且”的意思。句意:来求得苟且躲避祸患。/结果下属苟且免
罚而应付,心里却不怀好意。
第 12页/共 22页
D.正确。“略”,大概;/简单,简略。句意:这(方面)和(徐有功)大概相同罢了。/所以只是简单地
给您写了回信,不再一一为自己辩解。
故选 C。
【12 题详解】
本题考查学生理解文章内容的能力。
C.“当今的世人大多隐匿行踪、收敛才华,不能与徐有功相提并论”错,潘好礼的观点是:“隐匿行踪、收
敛才华的人固然存在,但我不敢贬低天下士人;就我所见所闻,能与徐有功相比的只有一人(暗含“极少”
),若要找更匹配的,需到古人中寻找。”
故选 C。
【13 题详解】
本题考查学生理解并翻译文言文句子的能力。
(1)“犯颜”,冒犯威严;“枉直”,曲与直,指是非、对错、好坏;“折抑”,压抑、压制,打压;“牢”,
坚定。
(2)“崇饰”,掩饰,粉饰;“以”,来;“盛德”,崇高的品德。
【14 题详解】
本题考查学生筛选并概括文中信息的能力。
①相同点:时人与潘好礼均将徐有功与汉代张释之相提并论,高度肯定二人执法公正、坚守正义的共同品
格。材料一载“时人比汉之张焉”,材料二亦指出“释之为廷尉,天下无冤人,此略同耳”,并称二人“皆
是国士”“俱守正途”,可见在刚正守法这一核心品质上评价一致。
②不同点:材料一的时人评价是静态的“荣誉性”类比,仅指出二人都是公正执法的品性。材料二深入剖
析二人所处时代背景与执法难度的巨大差异:张释之逢汉文盛世,环境宽松,“守法而已。岂不易哉”;徐
有功则身处武周革命、酷吏横行之际,“几陷囹圄,数挂网罗”,其行“岂不难矣”。潘好礼通过这番“难
易之辨”,强调徐有功在极端险恶环境中坚守正道更为可贵。
参考译文:
材料一:
徐有功,是国子博士徐文远的孙子。他考中明经科,多次调动后担任蒲州司法参军,继承东莞男的爵
位。他处理政务宽厚仁慈,不施行杖刑。官吏百姓感激他的恩德信义,相互约定说:“如果有人违犯徐司法
的规定而被处以杖刑,大家一定斥责惩罚他。”因此人们争相效命,最终整个任期内,也没有杀戮一个人,
徐有功多次升迁后任司刑丞。当时武则天僭位称帝,担心唐朝的大臣谋害自己,于是设置了总监牧院等许
多监狱,拘捕文武官员,使得他们互相牵连从而追捕,秘密拘禁监视遣送,拷打严厉狠毒,还牵连天下的
第 13页/共 22页
杰出人物,派使者前去审查,一概以造反判罪。一时之间蒙难的英雄豪杰不计其数。朝廷和地方都感到震
惊不平静,左右大臣没有不感到恐惧的,唯独徐有功多次冒犯威严争辩是非曲直,武后用严厉的语言进行
压制,他却争辩得更加坚定。当时酷吏周兴、来俊臣等人诬陷无辜的人,都让他们受到最严酷的刑罚,公
卿们震惊恐惧,没有谁敢严正地说话。唯独徐有功保持公平宽恕,(凡是)皇帝下诏交付大理寺(审讯)的
案件,徐有功都评议后释放(无辜者),前前后后救助使活命的有几十上百家。徐有功曾对自己亲近的人说:
“大理寺,是关系到人命的地方,不可以阿附旨意诡辩言辞,来求得苟且躲避祸患。”所以在他审理案件时,
总是坚持平等公正,坚持依靠事实凭据来判决冤屏诬枉的案件,先后三次被判死刑,面对死亡,他坦荡安
详无忧无悔;免去死刑,也不喜悦。则天皇后因此看重他。由他保全生命的人很多,酷吏因而稍有收敛,
当时的人把他比作汉代的张释之。有人说:“如果狱官都像这样,刑罚弃置不用的日子还会远吗?”长安二
年去世,享年六十二岁,追赠司刑卿。
材料二:
(有人)问道:“这个人(徐有功)在当今,能和谁相比?”(回答)说:“宇宙极其广阔,人物非常
多,隐匿踪迹、掩藏光彩的人,本来就有啊。我怎么敢过分贬低天下的士人呢?如果就(我)听到看到的
(人来说),只有一个人罢了,应当从古人中寻找(和他相似的人)。”(又)问道:“和张释之相比怎么样?”
(回答)说:“张释之担任廷尉,天下没有受冤屈的人,这(方面)和(徐有功)大概相同罢了。然而张释
之所做的事很容易,徐公所做的事很困难,难易之间,优劣就可以知道了。”(又)问道:“张释之、徐有
功都是国家杰出的人才;至于执法断案,都坚守正道。事迹既然相同,有什么难易(之分)?”(回答)
说:“张公遇到汉文帝的时候,天下太平无事。至于像盗取高庙玉环,以及渭桥惊了圣驾的马(这类案件),
(张释之)只是遵守法律罢了。难道不容易吗!徐公遇到改朝换代的时期,唐朝的遗老,有的包藏祸心,
于是使得像陶侃那样(忠诚的人),也有所疑虑了。至于像周兴、来俊臣这类人,更是尧舜时的四凶啊。他
们掩盖道义、隐匿邪恶,毁坏诚信、废弃忠诚,粉饰恶毒的言论,来诬陷品德高尚的人,于是使得忠臣不
敢正视(现实),担心死亡没有多久了。徐公为了坚守善道而不惜生命,(与邪恶)深入地辩明(是非),几
乎陷入牢狱,多次触犯法网。这是您所听说的,难道不困难吗!《易经》说:‘知道进、退、存、亡的道理
而不失去正道的人’,徐公做到了。”
(二)古代诗歌阅读(本题共 2 小题,9 分)
阅读下面这首宋诗,完成下面小题。
春日即事
(宋)吕本中
病起多情白日迟,强来庭下探花期。
雪消池馆初春后,人倚阑干欲暮时。
第 14页/共 22页
乱蝶狂蜂俱有意,兔葵燕麦[注]自无知。
池边垂柳腰支活,折尽长条为寄谁?
[注]兔葵燕麦:两种植物名。
15. 下列对这首诗的赏析,不正确的一项是( )
A. 首句写缠绵病榻多日的诗人有着欣赏春日美景的闲情逸致,于是便强迫自己拖着病体,前去庭院领略无
限春光。
B. 颔联动静结合,上句描述初春冰雪消融的动态景象,下句则是诗人在黄昏将至时默默伫立的静态剪影。
C. 颈联将“有意”与“无知”对举,蜂蝶有意,葵麦无知,运用拟人的手法生动地将抽象的个人情感投射
于外物。
D. 这首诗语言自然,对仗工稳,含蓄深沉,寄托遥深,既景中含情,又情中有景。构成了一幅情景相融的
画面。
16. 刘勰在《文心雕龙》中说:“人禀七情,应物斯感,感物吟志,莫非自然”。请简要分析尾联是如何通
过“垂柳”来实现“感物吟志”的。
【答案】15. A 16. ①以乐景衬哀情/以景衬情/借景抒情,以柳条迎风摆动,丰盈柔美,一片生机盎然的
景象,反衬/衬托出诗人病起赏春的虚弱与落寞。
②用典/象征/联想,以眼前所见柳条摆动之景,自然引发折柳赠远的传统联想,感发无人可寄的孤单与寂
寞。
③反问,这一问既强化了动作的徒劳感,借垂柳的“可折”与“无寄”形成强烈反差,道出诗人的孤独与
怅惘。
【解析】
【导语】这首《春日即事》以病起探春为引,通过细腻 景物描写展现诗人复杂心境。颔联动静相生,颈
联拟人寄情,尾联垂柳折枝,含蓄道出相思无寄之怅。全诗语言自然工稳,情景交融,将春日闲愁与人生
感怀娓娓道来,余韵悠长。
【15 题详解】
本题考查学生分析理解诗歌内容,鉴赏艺术特色的能力。
A.“于是便强迫自己拖着病体”错误,首联中“病起”是病愈的意思,“强”是“勉强”的意思,并非强迫
自己拖着病体。
故选 A。
【16 题详解】
本题考查学生鉴赏诗歌表达技巧,评价诗人情感的能力。
第 15页/共 22页
①尾联“池边垂柳腰支活”描绘了垂柳枝条迎风摆动、姿态柔美的乐景,展现出春日的生机盎然。当时诗
人病愈身体虚弱,再结合后文“折尽长条为寄谁”的疑问,乐景与诗人内心的落寞、孤独形成反差,用春
光的明媚反衬出诗人内心的愁苦。
②“折柳赠远”是中国古典诗歌的传统意象,折柳常用来寄托对亲友的思念与送别之情。诗人见垂柳联想
到折柳寄远的习俗,但“为寄谁”的疑问表明,他虽有折柳的念头却无亲友可寄,由眼前景引发对离别、
孤独的感慨。
③尾句“折尽长条为寄谁”以反问语气,强调“折柳”的徒劳,即便折尽所有柳条,也找不到可寄之人。
强化了诗人的孤独感,又让情感表达更强烈,道出了内心的怅惘与无奈。
(三)名句名篇默写(本题共 1 小题,6 分)
17. 补写出下列句子中的空缺部分。
(1)在《〈论语〉十二章》中,孔子阐释君子应勤勉做事而谨慎言谈,并向有道德的人学习以匡正自
己的句子是:“__________,_________。”
(2)电影《长安三万里》中,李白与友人乘鹤飞越九天,在瑰丽奇幻的仙境中畅饮高歌。将对现实富
贵的不屑与对精神自由的渴望抒发得淋漓尽致。此情此景,正是他《将进酒》“_________,________”
两句的生动写照。
(3)与下图内容相契合的古诗文名句,可以是:“_________,__________。”
【答案】 ①. 敏于事而慎于言 ②. 就有道而正焉 ③. 钟鼓馔玉不足贵 ④. 但愿长醉不愿醒
⑤. 玉户帘中卷不去 ⑥. 捣衣砧上拂还来(长安一片月 ,万户捣衣声)
【解析】
【详解】本题考查学生默写常见的名篇名句的能力。
易错字词:“焉”“馔玉”“砧”。
三、语言文字运用(20 分)
(一)语言文字运用Ⅰ(本题共 4 小题,14 分)
阅读下面的文字,完成下面小题。
第 16页/共 22页
早上被“扁鹊”说,中午被“李白”说,下午被“祖冲之”说,晚上没睡着还要被“李时珍”说……
最近,在 AI 技术的加持下,古人们纷纷“走出”课本。他们“集中开麦”,暴躁咆哮,向现代人发出“灵
魂拷问”。网友说“仿佛 8G 冲浪连上古代 WiFi”。
杜甫咆哮诉说“安史之乱”,苏轼愤懑吐嘈“一路被贬”,唐伯虎在线回怼“不务正业”,宋徽宗傲
骄炫耀“瘦金体”。专业内容与通俗语言风格的反差,让原本晦涩难懂的知识变得生动有趣,网友们纷纷
“上头”。是的,历史从来不是尘封的典藉,他们也曾如此鲜活地存在过,“老祖宗回答我”系列以一种更
现代的方式,融入富有话题性的历史元素,掀起网友的“追更”热潮,让“知识以一种奇怪的方式进入大
脑”。
破次元壁的结合,让原本存于历史的“纸片人”立体丰满了起来。他们说着 Z 时代熟悉的热梗,表情
生动,语言诙谐,不失为一种新的表达。然而用当有度,不可恶搞。
就像很多网友的感受一样,初看乍觉新鲜,但刷得多了,便生出一种审美疲劳。不管扁鹊还是李白,
____甲____,展示着同一种“暴躁”,这不仅是将历史人物扁平化了,还可能导致知识的碎片化和庸俗化。
今天,生成式 AI 技术飞速发展,让历史名人走出“故纸堆”,融入现代语境,不失为一种特色传播。但是
趣味科普不是滥用恶搞,跟风之时应当保持对历史的基本敬畏。倘若为了戏谑而戏谑,仅仅停在流量思维,
看似是在挖掘文化宝藏,其实是对历史资源的误解乃至浪费。
仰望中华文化星空,群星何其闪耀。或忧国忧民,或潇洒豁达,或婉约细腻……那些留在历史脉络中的
“顶流”,个人气质之参差,精神世界之广博,远非一个“咆哮体”能表达。准确地说,它是创新,____
乙____,“老祖宗”们值得更精彩的呈现,也期待更多元的表达。
(摘自《北京日报》,有删改)
18. 下列选项中的引号,与文中画横线的句子中引号作用相同的一项是( )
A. 凤娇好像是大家有意分配给那个“北京话”的,每次都是她提着篮子去找他。
B. 我曾想:在水底的鱼群中可能有一些鲤鱼“科学家”。
C. 战地包扎所设在一个小学校里,大小六个房子,组成“品”字形。
D. 有几个“慈祥”的老板到菜场去收集一些菜叶,用盐一浸,这就是她们难得的佳肴。
19. 材料第二段有几处错别字,请找出两处含错别字的词语并改正。
20. 请在文中甲、乙两处填写上恰当的语句,使整段文字语意完整连贯,内容贴切,逻辑严密,每处不超过
16 个字。
21. 材料使用了大量的网络用语,比如“开麦”和“上头”等,请简要分析这两个词语的表达效果。
【答案】18. B 19. “吐嘈”应为“吐槽”;“傲骄”应为“傲娇”;“典藉”应为“典籍”。
20. 甲:每个“老祖宗”都用同样的语调咆哮/每个人都是同样的姿态/表情/都成了千篇一律的“暴躁模
第 17页/共 22页
板”;乙:但仅仅只算创新的一种/但绝非文化传播的最优解/并非唯一的方式
21. ①“开麦”表现了 AI 技术使古人自由表达、重新焕发生命活力的场景,②“上头”表现了网友们对于
AI 赋能文化传播的极大兴趣/沉迷/无法自拔的,③这两个词语都 A.化抽象与具象/生动形象,新颖有趣,B。
富有时代性和生活气息。
【解析】
【18 题详解】
本题考查学生正确使用标点符号的能力。
文中画横线句引号表示特殊含义,指这种知识传播的特殊形式。
A.特定称谓,指代那个说北京话的人。
B.特殊含义,赋予鲤鱼特殊含义,指有认知能力的鲤鱼。
C.强调,突出房子排列成“品”字的形态。
D.反语,实际是批判老板的吝啬。
故选 B。
【19 题详解】
本题考查学生识记并正确书写现代常用规范汉字的能力。
“吐嘈”应为“吐槽”。“吐槽”指发表不满、调侃的言论。
“傲骄”应为“傲娇”,形容人在表面上表现出高傲、冷淡或强硬的态度。
“典藉”应为“典籍”。“藉”多表示凭借、践踏等含义,“籍”指书籍、文献,“典籍”指古代重要文献。
【20 题详解】
本题考查学生语言表达之情境补写的能力。
甲处:前文说“他们‘集中开麦’,暴躁咆哮”“刷得多了,便生出一种审美疲劳”,后文强调“展示着同
一种‘暴躁’”“将历史人物扁平化”。补写需体现所有历史人物表达形式一致的核心,且这种表达均以
“暴躁咆哮”的方式呈现,因此补写需紧扣“千篇一律的暴躁表达”。
乙处:结合原文语境:前文说“它是创新”,后文转折强调“‘老祖宗’们值得更精彩的呈现,也期待更
多元的表达”,补写逻辑需体现“创新但非唯一”的转折关系,原文批判“滥用恶搞”“流量思维”,肯
定创新的同时呼吁多元表达,因此补写需突出创新的局限性,可填写“但仅仅只算创新的一种/但绝非文化
传播的最优解/并非唯一的方式”。
【21 题详解】
本题考查学生分析词语表达效果的能力。
①“开麦”:原文第一段“他们‘集中开麦’,暴躁咆哮,向现代人发出‘灵魂拷问’”,“开麦”本指打
第 18页/共 22页
开麦克风发声,此处用来形容 AI 加持下的古人主动表达观点,生动具象展现古人突破历史局限、自由倾诉
的场景,让古人“走出课本”的状态更鲜活,避免表达生硬,增添时代趣味。
②“上头”:原文第二段“专业内容与通俗语言风格的反差,让原本晦涩难懂的知识变得生动有趣,网友
们纷纷‘上头’”,“上头”指让人沉迷、感兴趣,此处直接体现网友被 AI 赋能文化传播的极大兴趣的状
态,贴合网友“追更”热潮的语境,精准传递网友对该文化传播方式的喜爱,富有生活气息,让表达更贴
近当下受众认知。
(二)课内文言文(本题共 3 小题,6 分)
22. 下列对句中加点词语的解释,不正确的一项是( )
①敏于事而慎于行 敏:勤勉
②有一言而可以终身行之者乎 言:一个字为一言
③天下归仁焉 归:归属,归依
④君子食无求饱,居无求安 安:安逸
⑤迩之事父 迩:近
⑥君子喻于义 喻:比喻
⑦壹是皆以修身为本 壹是:一概,一律
⑧恻隐之心,仁之端也 端:萌芽,发端
A. ①⑤ B. ②⑦ C. ③⑥ D. ④⑧
【答案】C
【解析】
【详解】本题考查正确理解实词含义的能力。
解答此类题目,除了熟记常见实词的一词多义外,还要结合该词所在句子的具体语境来做出判断和解释。
本题③中的“归”是动词,称赞,称许;⑥中的“喻”是动词,知晓,明白。
故选 C。
23. 下列各组句子中,加点词的含义完全相同的一项是( )
A. 凿户牖以为室 何不虑以为大樽而浮乎江湖
B. 企者不立 不学《礼》,无以立
C. 故有道者不处 不以其道得之,不处也
D. 自见者不明 在明明德
【答案】A
【解析】
第 19页/共 22页
【详解】本题考查学生理解常见文言实词在文中的意义和用法的能力。
A.两个“以为”均为“把……作为”。
B.前者,长久站立/后者,立身于社会。
C.前者,为,做/后者,据有,享有。
D.前者,明察/后者,彰明。
故选 A。
24. 下列选项中,对加点词语的解释全都正确的一项是( )
A. 大学之道,在明明德 ①道:道理 ②明:美好的
B. 在亲民,在止于至善 ①亲:亲近爱抚 ②止:停止
C. 定而后能静,静而后能安 ①静:心不妄动 ②安:平安
D. 物格而后知至 ①格:推究 ②知:知道
【答案】A
【解析】
【分析】
【详解】本题考查学生理解文言实词在文中的意义和用法的能力。
B.“止:停止”错误。“在亲民,在止于至善”的意思是:(大学之道)在于亲近民众,在于让自己和他人
都达到最完善的境界。其中“止”,译为“达到”。
C.“安:平安”错误。“定而后能静,静而后能安”的意思是:懂得停下来然后才稳定,稳定然后才能冷静,
冷静然后才能性情安和。其中“安”,译为“性情安和”。
D.“知:知道”错误。“物格而后知至”的意思是:通过对事物的研究后,对外物之理认识充分。其中“知”,
译为“认识”“知识”。
故选 A。
四、作文(60 分)
25. 阅读下面的材料,根据要求写作。
智慧不会感到孤独,因为它甚至能和最异己的东西结合。——罗素
真正伟大的思想者,就像雄鹰一样,把自己的巢穴建筑在孤独的高处。——叔本华
作为新时代的重庆八中青年,你有哪些联想与思考?请就此写一篇文章。
要求:选准角度,确定立意,明确文体,自拟标题;不要套作,不得抄袭;不得泄露个人信息;不少
于 800 字。
【答案】例文:
第 20页/共 22页
独处沉淀智慧,开放成就超越
当叔本华将思想者的栖息地比作“孤独的高处”,他描绘了智慧赖以深植的精神土壤;而罗素那句“智
慧能与最异己的东西结合”,则揭示了智慧得以开花结果的阳光雨露。这两句看似相对的哲思,实则为智
慧的生成与演进勾勒出了一条完整的路径:真正的智慧,既需要在独处中向内扎根,获得深度与定力;也
需在开放中向外连接,收获广度与活力。
独处之价值,在于为深刻思考提供必需的“精神白噪音过滤器”。在注意力被算法切割、观点被情绪
裹挟的当下,那种能让人沉潜下来、与经典对话、与自我交锋的孤独,已成为稀缺的奢侈品。屠呦呦在漫
长而默默无闻的研究岁月里,面对数百次失败,正是那份耐得住寂寞的“孤独”坚守,才使得青蒿素的发
现成为可能。没有这般主动选择的、富有生产力的孤独,思想便易流于浮光掠影。孤独并非目的,而是思
想淬火的熔炉,是智慧获得密度与硬度的关键工序。
然而,若智慧仅止步于孤独的熔炉,便可能沦为孤芳自赏的晶体,坚硬却缺乏生机。罗素所指的“与
最异己者结合”,正是赋予智慧以延展性与创造力的关键一跃。它要求思想者走出自我构筑的堡垒,勇敢
地迎向未知、差异乃至对立面。中国改革开放的宏伟历程,其智慧内核正是勇于向世界先进技术、管理经
验与思想文化敞开胸怀,在“结合”中实现了综合国力的历史性飞跃。这种“结合”的智慧,本质上是一
种打破边界的创新能力,它让思想在碰撞中迭代,在融合中新生。
对于肩负时代使命的青年学子而言,理解孤独与开放的辩证统一,更具有塑造未来竞争力的现实意义。
我们需要即培养一种“战略性的孤独”能力,用以深度学习、深度思考,构建自己不可替代的核心认知体
系;又必须具备“积极的开放性”胸怀,勇于加入跨学科项目、参与多元文化交流,在更广阔的实践中检
验和升华自己的思想。恰如同中国航天科技工作者,既在实验室里忍受“十年磨一剑”的孤独攻关,铸就
关键技术的自立自强;又始终坚持开放合作,积极推动国际合作,在交流互鉴中共同拓展人类认知边界。
所以,真正的智慧,呈现为一个动态的、螺旋上升的过程:在孤独的深度中汲取滋养,积蓄力量;在
开放的广度中释放能量,创造价值。它始于“独上高楼,望尽天涯路”的孤寂求索,成于“海纳百川,有
容乃大”的包容创生。作为新时代的青年,我们既要有“于无声处听惊雷”的沉潜功夫,也要有“风物长
宜放眼量”的连接气魄,唯其如此,方能在复杂多变的世界中,既守住思想的根基,又能驶向广阔的星辰
大海。
【解析】
【详解】本题考查学生写作的能力。
审题:
这是一则引语式材料作文题。
材料呈现了罗素与叔本华两句关于“智慧与孤独”的哲思。罗素强调智慧的开放性与融合力,认为智慧能
第 21页/共 22页
与最异己之物结合,指向智慧的包容与连接特质;叔本华则突出思想的卓越性与独立性,认为伟大的思想
者常居“孤独的高处”,强调深刻思考所需的超越性与独处空间。
两则名言看似矛盾,实则辩证统一:前者关注智慧的外向维度——如何与世界互动,后者关注智慧的内向
维度——如何孕育深刻思想。这一话题具有多重解读空间。
“孤独”的多重意涵与智慧的内在张力:叔本华所言“孤独”并非情感上的孤寂,而是思想者保持精神独
立、超越世俗喧嚣的必要状态。这种孤独是主动选择,是为思想留白的自觉。而罗素所指的“结合”,则
是智慧在孤独沉淀后的外化实践。这揭示智慧的两面性:既需孤独中以思辨深化,又需开放中以包容拓展。
时代语境下孤独与连接的辩证统一:在信息爆炸、社交过载的数字时代,“孤独”成为一种稀缺资源。当代
青年被算法推送与即时反馈包围,深度思考的时空被挤压。在此背景下,叔本华的“高处孤独”恰是一剂
清醒剂——提醒我们在喧嚣中守卫精神独立,培养“与自我深刻对话”的能力。同时,罗素的“异己结合”
则警示避免陷入信息茧房与观念偏狭,鼓励以开放心态跨界学习、在多元碰撞中激发创新。真正的智慧恰
是在“孤独内省”与“开放连接”的动态平衡中生成。
作为八中青年的成长启示:名校学子往往承载更多期待,也面临更激烈的同辈竞争与标准评判。在此环境
中,智慧的生长既需要“独上高楼”的魄力,也需要“海纳百川”的胸襟。这要求青年做一个既能深入探
索内心、又能广阔连接世界的“辩证的智慧者”。
从“联想与思考”可知,文体是记叙文或议论文。若写记叙文,可以选取自身经历或身边的人与事,以“孤
独与连接”为脉络,通过场景描写(如深夜苦读、学术辩论)、细节刻画、对比衬托等手法,凸显“孤独的
智慧”。若写议论文,首先确立中心论点(如:真正的智慧生于孤独,成于交融),然后采用层进式结构,
围绕“孤独对思想深度的必要性”“开放对思想活力的重要性”“二者在当代青年成长中的统一”等三个
方面展开论述。同时应体现“新时代八中青年”的身份意识,将哲理思考与自身成长、时代责任结合起来。
立意:
1.孤峰蓄深思,百川汇大智。
2.独守精神灯火,兼纳异域星光。
3.高处孕卓见,交融生新机。
4.静室养灵思,旷野通大道
第 22页/共 22页
相关试卷
这是一份重庆市第八中学2025-2026学年高二上学期期中语文试卷(Word版含解析),文件包含重庆市第八中学2025-2026学年高二上学期期中语文试题原卷版docx、重庆市第八中学2025-2026学年高二上学期期中语文试题Word版含解析docx等2份试卷配套教学资源,其中试卷共33页, 欢迎下载使用。
这是一份重庆市第八中学2024-2025学年高二上学期期中考试语文试题(Word版附解析),文件包含重庆市第八中学校2024-2025学年高二上学期期中考试语文试题Word版含解析docx、重庆市第八中学校2024-2025学年高二上学期期中考试语文试题Word版无答案docx等2份试卷配套教学资源,其中试卷共36页, 欢迎下载使用。
这是一份重庆市第八中学2024-2025学年高二下学期期末考试语文试卷(PDF版附解析),共14页。
相关试卷 更多
- 1.电子资料成功下载后不支持退换,如发现资料有内容错误问题请联系客服,如若属实,我们会补偿您的损失
- 2.压缩包下载后请先用软件解压,再使用对应软件打开;软件版本较低时请及时更新
- 3.资料下载成功后可在60天以内免费重复下载
免费领取教师福利 







