搜索
      上传资料 赚现金

      四川省绵阳南山中学2024-2025学年高三下学期高考模拟考试(四)生物试卷(Word版含解析)

      • 1.01 MB
      • 2025-12-10 13:50:08
      • 27
      • 0
      • 教习网3275309
      加入资料篮
      立即下载
      查看完整配套(共2份)
      包含资料(2份) 收起列表
      原卷
      四川省绵阳南山中学2024-2025学年高三下学期高考模拟考试(四)生物试卷(原卷版).docx
      预览
      解析
      四川省绵阳南山中学2024-2025学年高三下学期高考模拟考试(四)生物试卷 Word版含解析.docx
      预览
      正在预览:四川省绵阳南山中学2024-2025学年高三下学期高考模拟考试(四)生物试卷(原卷版).docx
      四川省绵阳南山中学2024-2025学年高三下学期高考模拟考试(四)生物试卷(原卷版)第1页
      高清全屏预览
      1/11
      四川省绵阳南山中学2024-2025学年高三下学期高考模拟考试(四)生物试卷(原卷版)第2页
      高清全屏预览
      2/11
      四川省绵阳南山中学2024-2025学年高三下学期高考模拟考试(四)生物试卷(原卷版)第3页
      高清全屏预览
      3/11
      四川省绵阳南山中学2024-2025学年高三下学期高考模拟考试(四)生物试卷 Word版含解析第1页
      高清全屏预览
      1/23
      四川省绵阳南山中学2024-2025学年高三下学期高考模拟考试(四)生物试卷 Word版含解析第2页
      高清全屏预览
      2/23
      四川省绵阳南山中学2024-2025学年高三下学期高考模拟考试(四)生物试卷 Word版含解析第3页
      高清全屏预览
      3/23
      还剩8页未读, 继续阅读

      四川省绵阳南山中学2024-2025学年高三下学期高考模拟考试(四)生物试卷(Word版含解析)

      展开

      这是一份四川省绵阳南山中学2024-2025学年高三下学期高考模拟考试(四)生物试卷(Word版含解析),文件包含四川省绵阳南山中学2024-2025学年高三下学期高考模拟考试四生物试卷原卷版docx、四川省绵阳南山中学2024-2025学年高三下学期高考模拟考试四生物试卷Word版含解析docx等2份试卷配套教学资源,其中试卷共34页, 欢迎下载使用。
      考试时间:75 分钟 满分:100 分
      注意事项:
      1.开考前,请考生先在答题卷上填写好自己的姓名,准考证号和座位号。
      2.选择题部分请用 2B 铅笔填涂,非选择题部分用 0.5mm 黑色墨迹签字笔书写,不建议使用钢
      笔等容易污染答题卷的笔书写,禁止使用红笔,蓝笔等严重影响试卷扫描效果的笔进行书写作
      答。
      3.考试结束后,请将试卷,答题卡,草稿纸一并交回。
      一、单选题:本大题共 15 小题,共 45 分。
      1. 下表是玉米和人体细胞的部分元素及含量(干重,质量分数),下列有关说法正确的是( )
      元素 O H N K Ca p Mg S
      玉米 44.3 6.24 1.46 0.92 0.23 0.20 0.18 0.17
      人 14.62 7.46 9.33 1.09 4.67 3.11 0.16 0.78
      A. P、Mg、S 等元素在玉米细胞中含量很少,属于微量元素
      B. 表中玉米细胞比人体细胞中含有的 O 元素较多是因为玉米细胞中含水更多
      C. 表格中在细胞内含量多的元素比含量少的元素更重要
      D. 玉米细胞和人体细胞中 N 元素含量不同,可能与细胞中蛋白质的含量不同有关
      【答案】D
      【解析】
      【分析】1、组成生物体的化学元素根据其含量不同分为大量元素和微量元素两大类:细胞中常见的化学元
      素中,含量较多的有 C、H、O、N、 P、S、K、Ca、Mg 等元素,称为大量元素; 有些元素含量很少,如
      Fe、Mn、Zn、Cu、B、M 等,称为微量元素。
      2、根据表格分析可知,组成玉米和人体的化学元素种类相同,但是同一种元素在两种生物体内含量不同,
      有些元素含量差异还很大,如 O、N、Ca、P 等。
      【详解】A、细胞中常见的化学元素中,含量较多的有 C、H、O、N、 P、S、K、Ca、Mg 等元素,称为大
      量元素;可见 P、Mg、S 等元素在玉米细胞中含量很少,但属于大量元素,A 错误;
      第 1页/共 23页
      B、表格元素含量是干重,干重情况下,由于玉米细胞内纤维素和淀粉等糖类物质较多,故细胞中 O 元素比
      例较高,即 O 多不是因为含水多,B 错误;
      C、含量多和含量少都是生物的必需元素,不应依据含量的多少来区别重要与否,C 错误;
      D、细胞中蛋白质含有N元素,而蛋白质在细胞中含量相对较多时,N 元素的含量就相对较多,故玉米细胞
      和人体细胞中 N 元素含量不同,可能与细胞中蛋白质的含量不同有关,D 正确。
      故选 D。
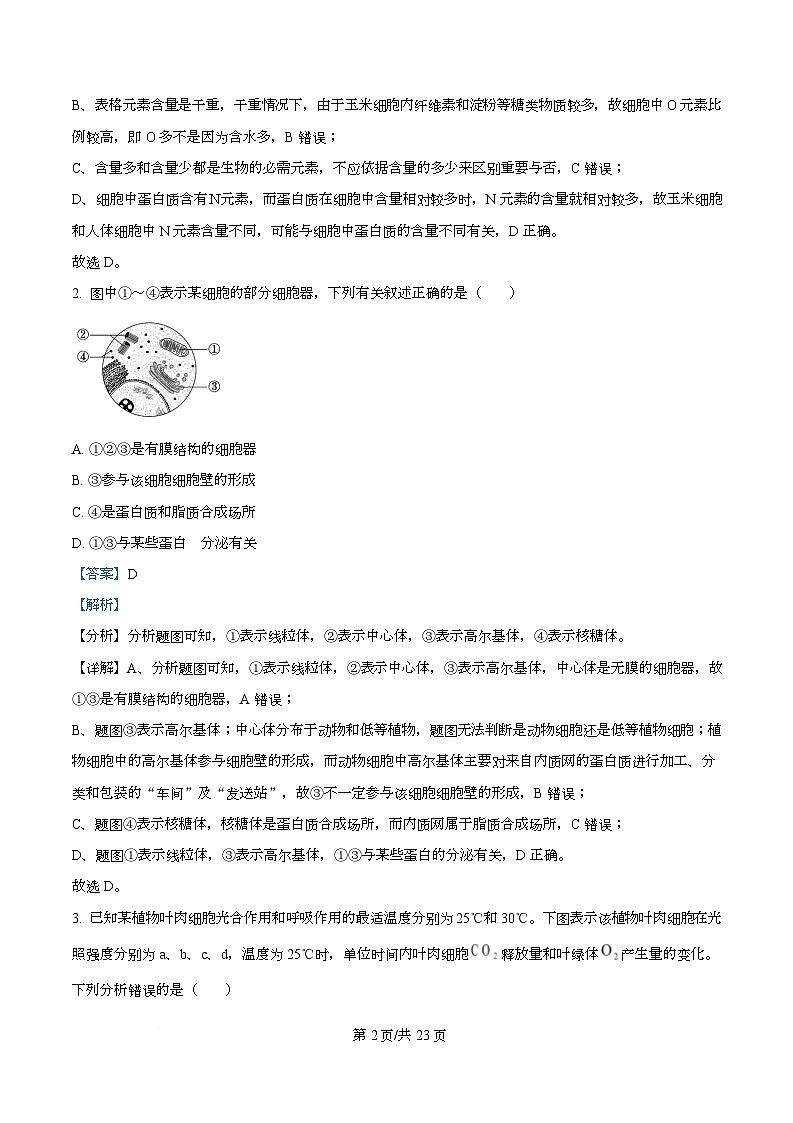
      2. 图中①~④表示某细胞的部分细胞器,下列有关叙述正确的是( )
      A. ①②③是有膜结构的细胞器
      B. ③参与该细胞细胞壁的形成
      C. ④是蛋白质和脂质合成场所
      D. ①③与某些蛋白 分泌有关
      【答案】D
      【解析】
      【分析】分析题图可知,①表示线粒体,②表示中心体,③表示高尔基体,④表示核糖体。
      【详解】A、分析题图可知,①表示线粒体,②表示中心体,③表示高尔基体,中心体是无膜的细胞器,故
      ①③是有膜结构的细胞器,A 错误;
      B、题图③表示高尔基体;中心体分布于动物和低等植物,题图无法判断是动物细胞还是低等植物细胞;植
      物细胞中的高尔基体参与细胞壁的形成,而动物细胞中高尔基体主要对来自内质网的蛋白质进行加工、分
      类和包装的“车间”及“发送站”,故③不一定参与该细胞细胞壁的形成,B 错误;
      C、题图④表示核糖体,核糖体是蛋白质合成场所,而内质网属于脂质合成场所,C 错误;
      D、题图①表示线粒体,③表示高尔基体,①③与某些蛋白的分泌有关,D 正确。
      故选 D。
      3. 已知某植物叶肉细胞光合作用和呼吸作用的最适温度分别为 25℃和 30℃。下图表示该植物叶肉细胞在光
      照强度分别为 a、b、c、d,温度为 25℃时,单位时间内叶肉细胞 释放量和叶绿体 产生量的变化。
      下列分析错误的是( )
      第 2页/共 23页
      A. 光照强度为 a 时,该植物几乎不能进行光合作用
      B. 光照强度为 b 时,该植物叶肉细胞的光合速率等于呼吸速率
      C. 光照强度为 c 时,该植物叶肉细胞的净光合积累量大于零
      D. 若只将温度调高到 30℃,则图中 d 对应的柱状体高度可能会降低
      【答案】B
      【解析】
      【分析】据图分析:图中 CO2 释放量表示呼吸作用释放的二氧化碳,氧气是由光合作用产生的,叶绿体氧
      气的产生量表示总光合速率,当呼吸作用大于光合作用时才有二氧化碳的释放;当光合作用大于或等于呼
      吸作用时,将没有二氧化碳的释放,只有氧气的产生。
      【详解】A、光照强度为 a 时,叶肉细胞没有氧气的产生,因此不进行光合作用,A 正确;
      B、图中光照强度为 b 时,该叶肉细胞 CO2 释放量大于 0,说明此时呼吸速率>光合速率,B 错误;
      C、光照强度为 c 时,该植物叶肉细胞的氧气产生量为 6,而细胞呼吸速率为 4,故净光合积累量大于零,C
      正确;
      D、光合作用和呼吸作用的最适温度分别为 25℃和 30℃,当温度调节到 30℃,呼吸作用的酶活性增强,光
      合作用的酶活性降低,光合作用减弱,叶绿体氧气的产生量减少,因此图中 c 对应的柱状体高度会降低,D
      正确。
      故选 B。
      4. 一定范围内,胃癌细胞的凋亡率随蜂毒素浓度的增大而上升。下图表示胃癌细胞在不同浓度的蜂毒素培
      养液中培养一定时间后凋亡基因 Bax、Bcl­2 的表达率。下列推测错误的是( )
      第 3页/共 23页
      A. 由图可知,胃癌细胞凋亡是基因与环境共同作用的结果
      B. 蜂毒素培养液中的胃癌细胞凋亡是基因引起的细胞发育中的必然步骤
      C. 一定浓度的蜂毒素能诱导胃癌细胞凋亡且随蜂毒素浓度增大诱导效应增强
      D. 蜂毒素可通过提高 Bax 基因的表达率和降低 Bcl­2 基因的表达率来诱导胃癌细胞凋亡
      【答案】B
      【解析】
      【分析】图示为胃癌细胞在不同浓度的蜂毒素培养液中培养一定时间后,胃癌细胞中的凋亡基因 Bax、Bcl­2
      的表达率随蜂毒素浓度的变化,由图可知随蜂毒素浓度的升高,Bax 基因表达增强、Bcl­2 基因表达减弱。
      【详解】A、由图可知,不同蜂毒素浓度通过影响相关基因的表达影响细胞凋亡,说明细胞凋亡是基因与环
      境共同作用的结果,A 正确;
      B、由图可知:随着蜂毒素浓度的升高,Bax 基因表达增强、Bcl­2 基因表达减弱、胃癌细胞凋亡率升高,
      说明蜂毒素诱导胃癌细胞凋亡与 Bax 基因、Bcl­2 基因表达有关,胃癌细胞凋亡是基因引起的细胞凋亡中的
      步骤,B 错误;
      C、由题意可知,一定浓度的蜂毒素能诱导胃癌细胞凋亡,并随浓度增大诱导效应增强,C 正确;
      D、分析图示可知,在一定的范围内,蜂毒素能促进 Bax 基因表达、抑制 Bcl­2 基因表达,且随蜂毒素浓度
      增加 Bax 基因表达率升高、Bcl­2 基因表达率降低,由此可以看出蜂毒素通过促进 Bax 蛋白产生和抑制 Bcl­2
      蛋白产生诱导胃癌细胞凋亡,D 正确。
      故选 B。
      5. γ­氨基丁酸和某种局部麻醉药在神经兴奋传递过程中的作用机理如下图所示。此种局麻药单独使用时不能
      通过细胞膜,如与辣椒素同时注射才会发生如图所示效果。下列分析不正确的是( )
      A. 局麻药作用于突触后膜通道,阻碍 Na+外流,抑制突触后膜产生兴奋
      B. 局麻药和γ­氨基丁酸的作用机理不一致,前者不属于神经递质
      C. γ­氨基丁酸与突触后膜的受体结合,促进 Cl­内流,抑制突触后膜产生兴奋
      D. 膜内外钠离子的浓度差会影响神经细胞兴奋的产生
      第 4页/共 23页
      【答案】A
      【解析】
      【分析】神经纤维未受到刺激时,K+外流,细胞膜内外的电荷分布情况是外正内负,当某一部位受刺激时,
      Na+内流,其膜电位变为外负内正,神经递质存在于突触前膜的突触小泡中,只能由突触前膜释放,然后作
      用于突触后膜,因此兴奋只能从一个神经元的轴突传递给另一个神经元的细胞体或树突,当神经递质是兴
      奋性神经递质时,突触后膜钠离子通道打开,钠离子内流,使下一个神经元兴奋,当神经递质是抑制性神
      经递质时,突触后膜氯离子通道打开,氯离子内流,抑制突触后膜兴奋。
      【详解】A、从图中可以看出,局部麻醉药能作用于突触后膜的 Na+通道,进入细胞内后能阻塞 Na+通道,
      抑制 Na+内流,因此突触后膜不能产生兴奋,A 错误;
      B、由图 1 知,γ-氨基丁酸与突触后膜的受体结合,Cl-通道打开,促进 Cl-内流,抑制突触后膜产生兴奋,
      与局部麻药作用机理不同,局部麻药不属于神经递质,B 正确;
      C、由图 1 知,γ-氨基丁酸与突触后膜的受体结合,Cl-通道打开,促进 Cl-内流,抑制突触后膜产生兴奋,C
      正确;
      D、钠离子以协助扩散进入细胞内,膜内外浓度差会影响钠离子进入细胞内的钠离子的量,D 正确。
      故选 A。
      6. 我国“中医针灸”于 2010 年 11 月 16 日被列入“人类非物质文化遗产代表作名录”。2021 年我国科学家在《自
      然》杂志上发表论文,证明针灸的现代模式——电针刺小鼠后肢的足三里(ST36)穴位,可在细菌脂多糖
      (LPS)引起的炎症反应中发挥抗炎作用,作用机理如图 1 所示。选择不同针型进行针灸治疗时,针刺部位
      附近神经末梢的电位变化如图 2。下列说法正确的是( )
      第 5页/共 23页
      A. 控制后肢运动的最高级中枢位于大脑皮层中央前回的顶部
      B. 针灸治疗过程中,产生的兴奋可以沿迷走神经进行双向传导
      C. 电针刺激足三里穴位引起肾上腺素分泌增加的过程属于神经一体液调节
      D. 细针刺激神经末梢且强度适中不能引起钠离子内流,因此无动作电位产生
      【答案】A
      【解析】
      【分析】1、人体神经调节的方式是反射,反射的结构基础是反射弧,反射弧由感受器、传入神经、神经中
      枢、传出神经和效应器五部分构成。兴奋在反射弧上单向传递,兴奋在突触处产生电信号到化学信号再到
      电信号的转变。
      2、若外界刺激没有超过阈值(没有超过阈电位),则不会引起动作电位,所以细针治疗没有引起动作电位。
      乙图曲线上升到 b 点过程中 Na+通道打开,大量内流,K+通道部分开放,K+外流,逐步恢复静息电位。
      3、迷走神经为混合神经,既有传入神经,也有传出神经,图 1 中迷走神经由延髓传出,作用于肾上腺,为
      传出神经;效应器由迷走神经末梢及其支配的腺体(肾上腺)组成:用低强度电针刺“足三里(ST36)”穴
      位后,使肾上腺分泌的去甲肾上腺素、肾上腺素增加,该过程经过了完整的反射弧,为反射,属于神经调
      节。
      【详解】A、中央前回是第一运动区,对躯体运动进行调控,刺激大脑皮层中央前回的顶部,可以引起下肢
      的运动,控制后肢运动的最高级中枢位于大脑皮层中央前回的顶部,A 正确;
      B、针灸治疗过程中,刺激部位为传入神经,迷走神经为传出神经,兴奋在反射弧上的传导是单向的,B 错
      误;
      C、电针刺激足三里穴位引起肾上腺素分泌增加 过程属于神经调节,传出神经(迷走神经)末梢和支配的
      腺体属于效应器,C 错误;
      D、细针刺激神经末梢且强度适中引起膜内外电位差变小,引起钠离子内流,但没有超过阈值(没有超过阈
      第 6页/共 23页
      电位),不会引起动作电位,D 错误。
      故选 A。
      7. 利用竞争酶联免疫检测技术,检测抗虫棉中 Bt 抗虫蛋白表达量,原理如下图所示。检测之前,将“目的
      蛋白”的特异性抗体固定在支持物上,待测样本中的抗原和酶标记抗原竞争结合固相抗体,标记抗原的酶
      可催化颜色反应。下列说法错误的是
      A. 检测过程中待测抗原和酶标记抗原均为 Bt 抗虫蛋白
      B. 需设置仅有酶标记抗原或者仅有待测抗原的两组对照
      C. 实验组和对照组加入底物的量及显色时间必须一致
      D. 反应体系中蓝色越深说明待测样品 Bt 蛋白含量越高
      【答案】D
      【解析】
      【分析】结合题意和题图可知:
      (1)待测抗原,能与固相支持物上的特异性抗体结合,但不能发生颜色反应;
      (2)酶标记抗原也能与固相支持物上的特异性抗体结合,但因有酶的存在,故能发生颜色反应(白色变为
      蓝色);
      (3)由于待测抗原与酶标记抗原同时与固相支持物上的特异性抗体竞争结合,若蓝色产物越多,说明酶标
      记抗原越多,则待测抗原少;反之亦然。
      【详解】A、基因工程中常常用抗原-抗体杂交技术检测转入基因的表达的蛋白质量,而题中待测抗原和酶
      标记抗原都能与特定抗体结合,故检测过程中待测抗原和酶标记抗原均为 Bt 抗虫蛋白,A 正确;
      B、为了通过颜色反应区分待测抗原和酶标记抗原的多少,需设置仅有酶标记抗原或者仅有待测抗原的两组
      对照,B 正确;
      C、实验中需要控制无关变量,所以实验组和对照组加入底物的量及显色时间必须一致,C 正确;
      D、分析示意图,反应体系中蓝色越深说明待测样品酶标记抗原含量越高,D 错误。
      故选 D。
      第 7页/共 23页
      【点睛】注意:待测抗原和酶标记抗原都属于 Bt 抗虫蛋白,都能与固相支持物上的特异性抗体结合,二者
      的区别就是能否催化颜色反应。
      8. 用不同浓度的生长素溶液处理豌豆幼苗茎切段,其长度变化如图。该实验是探究豌豆幼苗茎切段最适浓
      度的预实验,下列叙述错误的是( )
      A. 促进豌豆幼苗茎切段生长最适生长素的浓度范围是 200~600mg/L
      B. 预实验可为进一步实验摸索条件
      C. 预实验也可用于检验实验设计的科学性和可行性
      D. 生长素在 600~1000mg/L 的浓度范围内对茎的生长起抑制作用
      【答案】D
      【解析】
      【分析】分析题图,0mg/L 生长素组为对照组,200mg/L、400mg/L、600mg/L、800mg/L、1000mg/L 的实
      验组对幼苗都起促进作用,其中促进豌豆幼苗茎切段生长最适生长素的浓度在 400mg/L 左右,需在 200~
      600mg/L 之间进一步缩小浓度梯度来确定最适生长素浓度。
      【详解】A、由图可知,用 400mg/L 的生长素溶液处理的实验组,豌豆幼苗茎切段最长,说明最适浓度在
      400mg/L 左右,即促进豌豆幼苗茎切段生长最适生长素的浓度范围是 200~600mg/L,A 正确;
      B、C、在进行科学研究时,有时需要在正式实验前先做一个预实验。这样可以为进一步的实验摸索条件,
      也可以检验实验设计的科学性和可行性,在探究豌豆幼苗茎切段最适浓度时,通过预实验确定有效浓度的
      大致范围,可为确定最适浓度打下基础,B、C 正确。
      D、生长素在 600~1000mg/L 的浓度范围内对茎的生长起促进作用,随着浓度的增加促进作用逐渐减弱,D
      错误。
      故选 D。
      9. 生态学家高斯选用了两种形态和习性上很接近的草履虫分别进行了单独培养、混合培养的实验。下图所
      示实线表示将大草履虫和双小核草履虫放在同一容器里混合培养的结果,虚线表示单独培养双小核草履虫
      的结果。下列说法正确的是( )
      第 8页/共 23页
      A. 混合培养中大草履虫和双小核草履虫的种间竞争程度由强到弱
      B. 该实验中直接决定大草履虫种群数量的因素是出生率和死亡率、迁入率和迁出率
      C. 研究大草履虫和双小核草履虫之间的相互关系是在种群水平上研究的问题
      D. 图中阴影面积越大,说明与大草履虫共同培养时双小核草履虫遭遇的环境阻力越大
      【答案】D
      【解析】
      【分析】据图分析,实线表示混合培养时双小核草履虫和大草履虫的种群变化,双小核草履虫种群数量持
      续增加,而大草履虫种群数量最终减少,说明两者是竞争关系。
      【详解】A、混合培养 初期,营养物质较丰富,空间充裕,大草履虫和双小核草履虫的种间竞争程度较小,
      随着二者数量的增加,营养物质减少,空间不足,二者竞争程度加剧,当大草履虫数量不断减少时,二者
      竞争程度减弱,A 错误;
      B、该实验中直接决定大草履虫种群数量的因素是出生率和死亡率,该实验没有涉及迁入率和迁出率,B 错
      误;
      C、研究大草履虫和双小核草履虫之间的相互关系属于种间关系,是在群落水平上研究的问题,C 错误;
      D、两种草履虫生活在同一环境中,争夺生活资源使双小核草履虫遭遇的环境阻力增大,图中阴影面积越大,
      说明与大草履虫共同培养时双小核草履虫遭遇的环境阻力越大,D 正确。
      故选 D。
      10. 某经营性森林有 27 种植物,林场对其林木采伐后彻底清除地表植物。自然恢复若干年后,该地段上形
      成了有 36 种植物 森林。下列叙述正确的是( )
      A. 采伐后的空地资源丰富,植物种群呈“J”形增长
      B. 采伐前 生态系统比恢复后的生态系统抵抗力稳定性高
      C. 采伐后的空地上出现新群落的过程属于次生演替
      D. 该生态系统恢复过程中,营养级的增多取决于植物种类的增加
      【答案】C
      第 9页/共 23页
      【解析】
      【分析】抵抗力稳定性是指生态系统抵抗外界干扰并使自身结构和功能保持原状的能力。恢复力稳定性是
      指生态系统在遭到外界因素干扰的破坏后恢复原状的能力。
      【详解】A、“采伐后的空地”代表一定的空间和资源,而非理想条件。在有限的资源和空间条件下,种群
      数量会在达到一定阶段时停止增长,一般以在一定数量(K 值)附近波动的形式保持数量上的相对稳定,
      增长曲线为“S”形而非“J”形,A 错误;
      B、抵抗力稳定性反映了生态系统保持现有状态相对稳定、不变的能力,主要由生态系统物种组成的多样性
      和复杂性决定。组成和结构相似的生态系统之间,物种组成越丰富,抵抗力稳定性越高。恢复后的生态系
      统物种数量比采伐前明显增多,群落结构趋于复杂,抵抗力稳定性提高,B 错误;
      C、题干中“彻底清除地表植物”含义为:原有植被虽已不存在,但原有土壤条件及繁殖体仍存在,此地段
      属于次生裸地,以此为起始条件的演替属于次生演替,C 正确;
      D、生态系统中营养级的数量取决于两个方面:生态系统中生产者固定的总能量以及能量在生态系统中营养
      级之间的传递效率(一般在 10%~20%之间)。演替过程中,植物物种数量增加并不意味着通过生产者输入
      到生态系统中的总能量更多,所以其营养级并不一定会增多,D 错误。
      故选 C。
      11. 以下是对常见生活垃圾的分类处理方法:①可腐烂垃圾,如剩菜剩饭等,直接运往堆肥池进行堆肥无害
      化处理;②不可腐烂垃圾中的可回收垃圾,如废弃电子产品等,由再生资源回收公司收集,进行资源化利
      用处理;③不可腐烂垃圾中的不可回收垃圾,如塑料袋、建筑垃圾等,用专用车辆运送到垃圾填埋场进行
      无害化处理。下列分析正确的是( )
      A. 可腐烂垃圾进行堆肥无害化处理有利于生态系统中物质和能量的良性循环
      B. 废弃电子产品除了资源化利用处理外,也可以送到垃圾填埋场进行深埋处理
      C. 对塑料袋垃圾直接进行地下掩埋处理,不会对土壤生态环境产生影响
      D. 垃圾分类和再生资源回收可减少吸纳废物的土地面积,从而减小生态足迹
      【答案】D
      【解析】
      【分析】生态足迹,又叫生态占用,是指在现有技术条件下,维持某一人口单位(一个人、一个城市、一
      个国家或全人类)生存所需的生产资源和吸纳废物的土地及水域的面积。
      【详解】A、可腐烂垃圾进行堆肥无害化处理有利于分解者快速分解生活垃圾中的有机物,有利于物质的良
      性循环,但能量不能循环,A 错误;
      B、废弃电子产品中含有大量有害有毒的物质,如果随意丢弃、焚烧、掩埋,则会产生大量的废液、废气、
      第 10页/共 23页
      废渣,严重污染环境,B 错误;
      C、需要对塑料袋垃圾进行无害化处理后再进行地下掩埋处理,否则仍然会污染环境,C 错误;
      D、生态足迹,又叫生态占用,是指在现有技术条件下,维持某一人口单位(一个人、一个城市、一个国家
      或全人类)生存所需的生产资源和吸纳废物的土地及水域的面积,垃圾分类和再生资源回收可减少吸纳废
      物的土地面积,从而减小生态足迹,D 正确。
      故选 D。
      12. 在发酵过程中,多个黑曲霉菌体常聚集成团形成菌球体,菌球体大小仅由菌体数量决定。黑曲霉利用糖
      类发酵产生柠檬酸时需要充足的氧。菌体内铵离子浓度升高时,可解除柠檬酸对其合成途径的反馈抑制。
      下列说法错误的是( )
      A. 相同菌体密度下,菌球体越大柠檬酸产生速率越慢
      B. 发酵中期添加一定量的硫酸铵可提高柠檬酸产量
      C. 发酵过程中 pH 下降可抑制大部分细菌的生长
      D. 发酵结束后,将过滤所得的固体物质进行干燥即可获得柠檬酸产品
      【答案】D
      【解析】
      【分析】发酵工程:(1)定义:利用微生物的特定功能,通过现代工程技术,规模化生产对人类有用的产
      品;主要为微生物细胞本身或者其代谢产物。(2)分离、提纯产物:产品若是微生物细胞,在发酵结束后,
      采用过滤、沉淀等方法将菌体分离和干燥;产品若是微生物代谢物,则根据产物的性质采取 适当的提取、
      分离和纯化措施。
      【详解】A、黑曲霉利用糖类发酵产生柠檬酸时需要充足的氧,相同菌体密度下,菌球体越大越不利于菌体
      与氧气接触,柠檬酸产生速率越慢,A 正确;
      B、菌体内铵离子浓度升高时,可解除柠檬酸对其合成途径的反馈抑制,发酵中期添加一定量的硫酸铵,提
      高铵离子浓度,菌体内可提高柠檬酸产量,B 正确;
      C、发酵过程中 pH 下降导致细菌生命活动所必须的酶失活,可抑制大部分细菌的生长,C 正确;
      D、发酵结束后,将过滤所得的固体物质进行分离、纯化、浓缩、干燥等一系列操作后才能获得柠檬酸产品,
      D 错误。
      故选 D。
      13. 下图是“DNA 的粗提取和鉴定”实验中几个重要操作的示意图,下列叙述错误的是( )
      第 11页/共 23页
      A. 图①需要用玻璃棒沿一个方向轻缓搅拌,便于 DNA 的析出
      B. 图①的原理是 DNA 不溶于酒精,而某些蛋白质可溶于酒精
      C. 实验的操作顺序是③②①④
      D. 图④操作后加入二苯胺试剂振荡,可观察颜色变蓝
      【答案】D
      【解析】
      【分析】DNA 不容易酒精溶液,细胞中的某些蛋白质可以溶解于酒精,利用这一原理可以将蛋白质和 DNA
      进一步分离。在沸水浴的条件下 DNA 遇二苯胺会呈现蓝色。
      【详解】A、图①玻璃棒逆时针方向轻缓搅拌,目的是提取出含杂质较少的 DNA,A 正确;
      B、DNA 不溶于酒精,95%的冷酒精凝集效果最佳,所以图①的原理是 DNA 不溶于酒精,某些蛋白质可溶
      于酒精以便除去溶于酒精的杂质,提取含杂质较少(或较纯净)的 DNA,B 正确;
      C、DNA 的粗提取和鉴定的正确的实验操作顺序是③破碎细胞→②获取含 DNA 的滤液→④DNA 的析出→
      ①DNA 的鉴定,C 正确;
      D、④在沸水浴的条件下 DNA 遇二苯胺会呈现蓝色,D 错误。
      故选 D。
      14. 某高等动物的一个细胞中 DNA 分子的双链均被 32P 标记(不考虑细胞质 DNA),将其放在含 31P 的细胞
      培养液中培养,正确的是( )
      A. 若该细胞进行有丝分裂,则完成一个细胞周期后产生的子细胞 100%含有 32P
      B. 若该细胞进行无丝分裂,则产生的子细胞均不含 32P
      C. 若该细胞是精原细胞,则其进行减数分裂产生的子细胞 50%含有 32P
      D. 若该细胞为精细胞,则其增殖产生的子细胞含 32P
      【答案】A
      【解析】
      【分析】DNA 复制是以亲代 DNA 分子为模板合成子代 DNA 分子的过程。DNA 复制条件:模板(DNA 的
      第 12页/共 23页
      双链)、能量(ATP 水解提供)、酶(解旋酶和聚合酶等)、原料(游离的脱氧核苷酸)。DNA 分子复制时,
      以 DNA 的两条链为模板,合成两条新的子链,每个 DNA 分子各含一条亲代 DNA 分子的母链和一条新形
      成的子链,称为半保留复制。
      【详解】A、若该细胞进行有丝分裂,由于 DNA 复制是半保留复制,间期复制后,每条染色体的 2 条姐妹
      染色单体都被 32P 标记,后期,着丝点分裂,姐妹染色单体分裂成为染色体,且分别移向两极,最后分裂形
      成 2 个子细胞,每个细胞中染色体都被 32P 标记,所以完成一个细胞周期后产生的子细胞 100%具有放射性,
      A 正确;
      B、无丝分裂过程中也进行 DNA 分子的复制,产生的子细胞也含有 32P,B 错误;
      C、若该细胞是精原细胞,减数分裂过程中 DNA 复制一次,细胞分裂 2 次,DNA 分子也进行半保留复制,
      减数第一次分裂间期复制后,每条染色体的 2 条姐妹染色单体都被 32P 标记,减数第一次分裂产生的 2 个次
      级精母细胞中的每条染色体的 2 条姐妹染色单体都被 32P 标记,每个次级精母细胞在减数第二次分裂后期着
      丝点分裂,姐妹染色单体分裂成为染色体,且分别移向两极,最后分裂形成 2 个子细胞,每个细胞中染色
      体都被 32P 标记,因此若该细胞是精原细胞,则其进行减数分裂产生的子细胞 100%含有 32P,C 错误;
      D、高等动物的精细胞不能增殖产生子细胞,D 错误。
      故选 A。
      【点睛】
      15. 某动物的毛色受两对独立遗传的等位基因 H、h 和 B、b 控制,让黄色个体与黑色个体进行杂交,F1 无
      论雌雄都表现为灰色,让 F1 雌雄个体间进行杂交,F2 表型及比例为灰色∶黄色∶黑色∶白色=9∶3∶3∶1
      ,下列有关叙述错误的是( )
      A. 亲本黄色个体的基因型可能是 HHbb 或 hhBB
      B. 亲代黄色个体为纯合子,F1 中灰色个体全为杂合子
      C. F2 与黑色亲本个体杂交,后代不会出现黄色个体
      D. F2 中黑色与黄色个体杂交,后代出现白色的概率为 1/4
      【答案】D
      【解析】
      【分析】分析题文描述可知:某动物的毛色受两对独立遗传的等位基因 H、h 和 B、b 控制,说明这两对等
      位基因的遗传遵循基因的自由组合定律。F1 的基因型为 HhBb,灰色为 H_B_,黄色为 H_bb 或 hhB_,黑色
      为 hhB_或 H_bb,白色为 hhbb。
      【详解】AB、让黄色个体与黑色个体进行杂交,F1 无论雌雄都表现为灰色,让 F1 雌雄个体间进行杂交,
      F2 表型及比例为灰色∶黄色∶黑色∶白色=9∶3∶3∶1,说明亲本黄色个体的基因型为 HHbb 或 hhBB,亲
      第 13页/共 23页
      本黑色个体的基因型为 hhBB 或 HHbb,杂交所得 F1 灰色个体的基因型为 HhBb,即亲代黄色个体为纯合子、
      F1 中灰色个体全为杂合子,AB 正确;
      C、黄色为 H_bb 或 hhB_、黑色为 hhB_或 H_bb。F2 与黑色亲本个体(hhBB 或 HHbb)杂交,后代必然含
      有基因 B 或 H,所以后代不会出现黄色个体,C 正确;
      D、在 F2 中,黑色个体的基因型为 2/3hhBb、1/3hhBB 或 2/3Hhbb、1/3HHbb,黄色个体的基因型为 2/3Hhbb
      、1/3HHbb 或 2/3hhBb、1/3hhBB。F2 中黑色与黄色个体杂交,后代出现白色(hhbb)的概率为 2/3×2/3×
      1/4=1/9, D 错误。
      故选 D。
      二、实验题:本大题共 5 小题,共 55 分。
      16. 梅雨季节,普通水稻遭遇低光环境的胁迫会严重减产,但超级稻所受影响小。为此,科研人员进行如下
      研究。
      (1)水稻叶肉细胞的叶绿体从太阳光中____________能量,在____________转变为糖与氧气的过程中,这
      些能量转换并储存为糖分子中的化学能。
      (2)科研人员测定不同光强处理 30 天后水稻的相关指标,并利用____________观察超级稻叶绿体的亚显
      微结构,结果如下表。据表分析,超级稻适应低光胁迫的变化包括____________。
      品种 光强 叶绿素含量(g·m-2) 基粒数(个) 基粒厚度(μm) 基粒片层数(层)
      100% 0.43 20 0.25 10
      超级稻
      25% 0.60 12 0.50 20
      (3)R 酶位于叶绿体____________,催化暗反应中 CO2 的固定,是影响暗反应速率的限速酶。R 酶的活性
      可用羧化效率相对值与 R 酶含量之比表示。不同光强下,R 酶活性的测定结果如下图,与全光照条件时相
      比,25%的低光胁迫条件下,超级稻 R 酶活性____________。
      (4)请结合光合作用过程,阐释超级稻适应低光胁迫的机制_______。
      第 14页/共 23页
      【答案】(1) ①. 捕获/吸收/利用 ②. 二氧化碳和水
      (2) ①. 电子显微镜 ②. 叶绿素含量上升、基粒厚度和基粒片层增多
      (3) ①. 基质 ②. 增强
      (4)一方面叶绿素含量、基粒厚度和片层数量均明显增加,可减缓光反应速率的下降/提高低光胁迫下的光
      反应速率/光反应阶段可为暗反应阶段提供更多能量;另一方面 R 酶活性明显增加,可促进 CO2 的固定,减
      缓暗反应速率的下降。
      【解析】
      【分析】光合作用是绿色植物细胞中的叶绿体从太阳光中捕获能量,并将这些能量在 CO2 和 H20 转变为糖
      与 O2 的过程中,转换并储存为糖分子中化学能的过程。
      【小问 1 详解】
      叶绿体从太阳光中捕获/吸收/利用能量,这些能量在二氧化碳和水转变为糖与氧气的过程中转换并储存为糖
      分子中的化学能。
      【小问 2 详解】
      观察超级稻叶绿体的亚显微结构利用的是电子显微镜。据表分析,超级稻适应低光胁迫的变化包括叶绿素
      含量上升、基粒厚度和基粒片层增多,而基粒数是减少的。
      【小问 3 详解】
      因为 R 酶催化暗反应中 CO2 的固定,所以 R 酶位于叶绿体基质。根据图像可知,与全光照条件时相比,25%
      的低光胁迫条件下,超级稻 R 酶羧化效率相对值与 R 酶含量之比增大,所以 R 酶活性增强。
      【小问 4 详解】
      结合光合作用过程,可知超级稻适应低光胁迫的机制是一方面叶绿素含量、基粒厚度和片层数量均明显增
      加,可减缓光反应速率的下降/提高低光胁迫下的光反应速率/光反应阶段可为暗反应阶段提供更多能量;另
      一方面 R 酶活性明显增加,可促进 CO2 的固定,减缓暗反应速率的下降。
      17. 磁场刺激是一种调节神经系统生理状态的有效方法,为研究其对神经系统钝化的改善和电生理机制,以
      小鼠为动物模型进行如下实验。
      第 15页/共 23页
      (1)将小鼠随机分为 3 组:对照组、神经系统钝化模型(HU)组和磁场刺激(CFS)组,每组 8 只。其中
      CFS 组应在______组处理的基础上,对小鼠进行适当的磁场刺激。
      (2)检测上述 3 组小鼠的认知功能水平,结果如图 1。理论上推测,______或______组可能为对照组。
      (3)检测上述 3 组小鼠海马区神经元的兴奋性。
      ①检测静息电位,结果如图 2。纵坐标数值为 0 的点应为______(从 A-D 中选择)。
      ②检测动作电位峰值,组间无差异。说明______组的______离子内流入神经元的数量最多。
      以上实验说明,在细胞水平,CFS 可改善神经系统钝化时出现的神经元______;在个体水平,CFS 可改善
      神经系统钝化引起的认知功能下降。
      【答案】(1)HU(或神经系统钝化模型)
      (2) ①. 甲(或丙) ②. 丙(或甲)
      (3) ①. A ②. HU(或神经系统钝化模型) ③. 钠 ④. 兴奋性下降(或静息电位绝对值增
      大)
      【解析】
      【分析】【关键能力】
      (1)信息获取与加工
      题干关键信息 所学知识 信息加工
      实验设计遵循对照原则和单一变量 实验目的是研究磁场刺激对神经系统钝化的改善和电生理机 CFS 组处理方式
      原则 制,实验鼠应经神经系统钝化处理后的鼠
      根据实验结果判断 不经人工处理或与正常状态下相同 HU 组应是三种实验中认知能力最差的一组,磁场刺激能改善
      对照组 的组为对照组 神经系统的钝化,则其认知水平要高于 HU 组
      第 16页/共 23页
      静息状态的神经细胞膜外带正电 图 2 中纵坐标数值
      荷,膜内带负电荷,通常把膜外电 当 A 点为 O 点时,静息电位为负值 为 0 的点的判断
      位当成 0 电位,静息电位为负值
      判断三组实验中钠
      神经细胞兴奋时,钠离子内流,形 三组实验的动作电位峰值无差异,但静息电位 HU 组最大,最 离子流入细胞最多
      成动作电位 难兴奋 的组
      (2)逻辑推理与论证
      【小问 1 详解】
      依据实验目的和题干信息可知,CFS 组应在 HU(即神经系统钝化模型)的基础上进行,对小鼠进行适当的
      磁场刺激。
      【小问 2 详解】
      依据图 1 和实验目的(研究磁场刺激对神经系统钝化的改善和电生理机制),神经系统钝化的应为乙组,磁
      场刺激可改善神经系统钝化,甲组或丙组为对照组。
      【小问 3 详解】
      ①检测静息电位,一般规定膜外为生理 0 点位,所以纵坐标数值为 O 的点应为 A。
      ②依据信息:检测动作电位峰值,组间无差异,动作电位与 Na+内流有关,依据图 2 可知,HU 组的静息电
      位最大,而各组的动作电位峰值不变,所以在受到刺激时,要想产生相同的动作电位峰值,HU 组的钠离子
      内流入神经元的数量最多。
      依据图 1 可知,乙组(HU 组)的认知功能最低,CFS 组(丙组)的认知功能高于乙组,说明在个体水平,
      CFS 可改善神经系统钝化引起的认知功能下降;依据图 2 可知,HU 组的静息电位最大,CFS 组的静息电位
      低于 HU 组,说明在细胞水平,CFS 可改善神经系统钝化时出现的神经元静息电位绝对值最大(兴奋性下
      第 17页/共 23页
      降)。
      18. 塞罕坝森林公园是保护首都北京的“绿色屏障”,森林覆盖率高达 80%。现已成为著名的旅游景点和
      避暑胜地,请用所学知识回答下列问题:
      (1)历史上丰盈的塞罕坝由于人们的活动,退化成荒原沙丘,这说明了生态系统的_____能力是有限的,
      这一能力的基础是_____。最近几十年时间,塞 罕坝在人类活动的影响下又从荒丘变为森林。上述过程说
      明了人类活动可以影响演替的_________。
      (2)森林生态系统中存在食物链“樟子松→松毛虫→杜鹃”,如图表示松毛虫摄入能量的流动方向,其中
      B 表示_____,松毛虫和杜鹃之间的能量传递效 率为_____×100%,若研究一个月内松毛虫所处营养级的能
      量去向,图中缺少的能量去向为_____。
      (3)塞罕坝被誉为首都的“绿色屏障”,能涵养水源、保持水土、调节气候, 这主要体现了生物多样性
      的_____价值。春天,森林中雌雄鸟上下翻飞,互相追逐,彼此通过飞翔来了解对方,这种现象说明_____(从
      信息传递功能的角度回答)。
      (4)某研究者在森林中发现了一种用来研究光合作用场所的好材料——银边天竺葵,其叶片如图所示,边
      缘呈白色,中间呈绿色,请以该叶片为材料(不考虑叶片中光合产物的转移),设计实验证明叶绿体是进行
      光合作用的场所,写出实验思路:_____。
      【答案】 ①. 自我调节 ②. 负反馈调节 ③. 速度和方向 ④. 用于生长、发育、繁殖的能量
      ⑤. E/A ⑥. (暂时)未被利用的能量 ⑦. 间接 ⑧. 生物种群的繁衍,离不开信息的传递 ⑨.
      将天竺葵在黑暗下放置一段时间后(或进行饥饿处理),在一定强度光照下处理一段时间,将叶片用无水乙
      醇脱色,再用碘液(或碘蒸汽)处理,观察叶片(原绿色部分和白色部分)颜色(变化)
      【解析】
      【分析】A 是松毛虫同化的能量;B 是用于生长、发育、繁殖的能量;C 是粪便;D 是流入分解者的能量;
      第 18页/共 23页
      F 是粪便;E 是杜鹃同化的能量。
      【详解】(1)历史上丰盈的塞罕坝由于人们的活动,退化成荒原沙丘,这说明了生态系统的自我调节能力
      是有限的,生态系统的自我调节能力的基础是负反馈调节。最近几十年时间,塞罕坝在人类活动的影响下
      又从荒丘变为森林,发生了次生演替,说明人类活动可以影响演替的速度和方向。
      (2)A 为同化的能量,同化的能量一方面用于呼吸作用消耗,另一方面用于生长、发育、繁殖, 故 B 表
      示用于生长、发育、繁殖的能量;能量传递效率为两个相邻营养级的同化能量的比值,松毛虫同化的能量
      为 A,杜鹃同化的能量为 E,故松毛虫和杜鹃之间的能量传递效率为 E/A×100%;松毛虫同化的能量去向包
      括呼吸作用消耗的能量、流向杜鹃的能量、流向分解者的能量和未被利用的能量,因此,图中缺少的能量
      去向为(暂时)未被利用的能量。
      (3)塞罕坝被誉为首都的“绿色屏障”,能涵养水源、保持水土、调节气候,属于生态功能, 这主要体现了
      生物多样性的间接价值。春天,森林中雌雄鸟上下翻飞,互相追逐,彼此通过飞翔来了解对方,这是鸟类
      中的“戏飞”求偶现象,“戏飞”属于生态系统的行为信息,这种现象说明生物种群的繁衍,离不开信息的传递。
      (4)实验目的是:证明叶绿体是进行光合作用的场所,自变量是叶绿体的有无,故实验思路是:将天竺葵
      在黑暗下放置一段时间后(或进行饥饿处理),在一定强度光照下处理一段时间,将叶片用无水乙醇脱色,
      再用碘液(或碘蒸汽)处理,观察叶片(原绿色部分和白色部分)颜色(变化)。
      【点睛】本题以能量流动过程为载体,考查能量流动的传递的相关知识,意在考查学生识图和判断的能力,
      解题的关键是理解能量流动过程,属于中档题。
      19. 我国科学家屠呦呦因为发现治疗疟疾的青蒿素而获得诺贝尔奖,青蒿素是从青蒿中提取的药用成分。已
      知青蒿茎的颜色有青色和红色。青蒿茎的高度和茎的颜色分别受等位基因 A/a、B/b 控制。一株红色高茎的
      青蒿 M 和一株青色矮茎(aabb)的青蒿 N 杂交,所获得的 F1 中有红色高茎和青色高茎两种性状,让 F1 中
      的红色高茎青蒿自交,F2 中红色高茎:青色高茎:红色矮茎:青色矮茎=9:3:3:1。回答下列问题:
      (1)A/a 和 B/b 这两对等位基因的遗传___(填“遵循”或“不遵循”)自由组合定律。
      (2)由题意可知,M 植株的基因型是___。
      (3)青蒿茎的形状有两种,圆形对菱形为显性,由一对等位基因 D/d 控制,已知 D/d 和 A/a 不位于一对同
      源染色体上,D/d 和 B/b 的位置关系无法确定,请设计一个测交实验判断 D/d 和 B/b 是否位于一对同源染色
      体上。(不考虑互换)
      实验思路:①让圆形红茎(BBDD)和菱形青茎(bbdd)的青蒿杂交获得 F1;
      ②___。
      预期实验结果及结论:
      a.若测交后代表型及比例为___,则 D/d 和 B/b 位于两对同源染色体上。
      第 19页/共 23页
      b.若测交后代表型及比例为___,则 D/d 和 B/b 位于一对同源染色体上。
      【答案】(1)遵循 (2)AABb
      (3) ①. 用 F1 与表型为菱形青茎的青蒿测交,观察并统计后代表型及比例 ②. 圆形红茎∶菱形红茎∶
      圆形青茎∶菱形青茎=1∶1∶1∶1 ③. 圆形红茎∶菱形青茎=1∶1
      【解析】
      【分析】基因的自由组合定律的实质是:位于非同源染色体上的非等位基因的分离或组合是互不干扰的,
      在减数分裂过程中,同源染色体上的等位基因彼此分离的同时,非同源染色体上的非等位基因自由组合。
      【小问 1 详解】
      据题干信息“F2 中红色高茎∶青色高茎∶红色矮茎∶青色矮茎=9∶3∶3∶1”可知,A/a 和 B/b 这两对等位基因位于两
      对同源染色体上,遵循基因的自由组合定律。
      【小问 2 详解】
      根据子一代红色高茎青蒿自交,后代出现了青色、矮茎,可知红色、高茎为显性性状,且青蒿茎的高度和
      茎的颜色分别受等位基因 A/a、B/b 控制。据题干信息可知,一株红色高茎的青蒿 M 和一株青色矮茎(aabb)
      的青蒿 N 杂交,所获得的 F1 中红色高茎和青色高茎两种表型,即亲本红色(B_)与青色(bb)杂交可得子
      代红色与青色,故亲本红色基因型为 Bb,亲本高茎(A_)与矮茎(aa)杂交所得子代均为高茎,说明亲本
      高茎基因型为 AA,所以 M 植株的基因型是 AABb。
      【小问 3 详解】
      ②欲判断 D/d 和 B/b 基因是否位于一对同源染色体上,需要证明两对基因是否自由组合,即 BbDd 自交是否
      出现 9∶3∶3∶1 或测交出现 1∶1∶1∶1,故实验思路为:让圆形红茎(BBDD)和菱形青茎(bbdd)的青蒿杂交
      获得 F1(BbDd),据题意可知,采用测交方式进行判断,所以用 F1 与表型为菱形青茎(bbdd)的青蒿测交,
      观察并统计后代表型及比例;
      a.若 D/d 和 B/b 位于两对同源染色体上,则两对等位基因遵循自由组合定律,BbDd 可产生四种数量相等
      的配子,故测交后代表型及比例为圆形红茎∶菱形红茎∶圆形青茎∶菱形青茎=1∶1∶1∶1;
      b.若 D/d 和 B/b 位于一对同源染色体上,根据亲本基因型可知 B 和 D 连锁,b 和 d 连锁,则两对等位基因
      遵循分离定律,子一代 BbDd 只产生两种数量相等的配子,即 BD∶bd=1∶1,故测交后代表型及比例为圆形
      红茎∶菱形青茎=1∶1。
      20. 拟南芥是植物遗传学研究上重要的模式生物。在研究与维管发育相关的基因时,研究人员筛选到一花发
      育明显变异的拟南芥突变体 ET139。为了探明该表型变异是否由 Ds 转座突变(Ds 为插入基因组的一段特
      定序列)所造成,需要对 Ds 插入的 DNA 序列进行分析。交错式热不对称 PCR(TAlL—PCR)技术,可用
      于分离与已知序列邻近的未知 DNA 序列。研究人员利用该方法对拟南芥突变体 ET139 进行分析,方法步骤
      第 20页/共 23页
      如下:
      (1)获取模板:提取叶片的______,作为扩增未知侧翼序列的模板。
      (2)引物设计:TAIL—PCR 使用一套嵌套的序列特异引物(SP)和随机简并引物(AD)组合,进行“半
      特异性 PCR 反应”。本实验中,特异性引物根据______序列设计,在其______端设计多个嵌套的引物 SP;
      而随机简并引物 AD 是较短的混合序列组合。
      (3)PCR 反应体系和反应条件:
      反应 反应体系 步骤 循环设置 循环数
      1 94℃1min 1
      2 94℃30s,62℃1min,72℃1min30s 5
      3 94℃30s,25℃3min,0.3℃/s→72℃, 15
      72℃ 第 1 水、缓冲液 SP1、AD、______、______
      2min30s, 轮 模板
      94℃30s,68℃C1min,72℃2min30s,
      94℃10s,68 ℃1min,72℃2min30s,
      4 94℃30s,44℃1min,72℃2min30s
      72℃5min,4℃保持
      1 94 ℃ 30s,64 ℃ lmin, 72℃ 2min30s 12
      , 第 2 第 1 轮产物为模板,sP2、AD、其余同
      94 ℃ 30s,64 ℃ 1min, 72 ℃ 2min30s 轮 上
      2 94℃30s,44℃1min,72℃2min30s
      72℃5min,4℃保持
      1 94 C℃ 1 min,44 ℃ 1 min,72 ℃ 2 min 20 第 3 第 2 轮产物为模板,sP3、AD、其余同
      2 30 s 轮 上
      4℃保持
      (4)产物的回收与测序:TAIL—PCR 扩增产物经琼脂糖凝胶电泳检测,对特异条带回收并测序。将测序结
      果序列经过数据库与拟南芥______(填“基因组”或“cDNA”)进行比对。
      (5)结果和分析:TAIL—PCR 是利用引物特异性和长短的差异,设计不对称的温度循环,通过分级反应来
      第 21页/共 23页
      扩增特异引物,消除非目标产物。特异性引物 SP 退火温度比随机引物 AD 退火温度______(填“高”或
      “低”),退火在不同温度下进行,则二个引物或者其中一个______能够很好地起作用。TAIL—PCR 理想的
      电泳结果应该是第 3 轮产物大于 300bp 且比第 2 轮产物略______(填“大”或“小”):产物中可能会出现
      多条带,但一般仅有一条最亮。
      本实验在阳性克隆测序后获得了大小不同的侧翼序列,其结果一致,检测出的侧翼序列为 Atlg52910 基因序
      列,正常表型的突变体与异常表型的突变体均插入同样的位点,并且没有发现其它插入位点。
      (6)讨论:由以上 TAIL—PCR 对突变体 ET139 检测结果推测,突变纯合体出现花器官的变异表型,是否
      由 Ds 的插入而产生?______,原因是______。
      【答案】(1)基因组 DNA
      (2) ①. Ds ②. 5’和 3’
      (3) ①. dNTP ②. Taq 酶
      (4)基因组 (5) ①. 高 ②. SP ③. 小
      (6) ①. 不是 ②. 因为正常表型的突变体与异常表型的突变体均有 Ds 插入同样的位点,且没有发
      现其它插入位点
      【解析】
      【分析】PCR 技术的条件:模板 DNA、四种脱氧核苷酸、一对引物、热稳定 DNA 聚合酶(Taq 酶);PCR
      的操作过程:①高温变性:DNA 解旋过程(PCR 扩增中双链 DNA 解开不需要解旋酶,高温条件下氢键可
      自动解开);低温复性:引物结合到互补链 DNA 上;③中温延伸:合成子链。
      【小问 1 详解】
      若要分析 DNA 序列,需要制作模板探针,因此需提取叶片的基因组 DNA,作为扩增未知侧翼序列的模板。
      【小问 2 详解】
      本实验需要检测是否含有 Ds 序列,因此特异性引物根据 Ds 序列设计,在其 5’和 3’端设计多个嵌套的引物
      SP,以便扩增该序列。
      【小问 3 详解】
      第 22页/共 23页
      根据分析可知,PCR 反应体系需要添加水、缓冲液 SP1、AD(引物)、dNTP(原料)、Taq 酶、模板。
      【小问 4 详解】
      cDNA 属于部分基因文库,不一定含有所需序列的 DNA,因此需将测序结果序列经过数据库与拟南芥基因
      组进行比对。
      【小问 5 详解】
      TAIL—PCR 是利用引物特异性和长短的差异,设计不对称的温度循环,通过分级反应来扩增特异引物,消
      除非目标产物。退火温度与引物的长短以及引物中 G 和 C 碱基的数量有关,引物长短越短,需要的退火温
      度越低,因此,特异性引物 SP 退火温度比随机引物 AD 退火温度高,退火在不同温度下进行,则可保证二
      个引物或者其中一个 SP 能够很好地起作用。TAIL—PCR 理想的电泳结果应该是第 3 轮产物大于 300bp 且
      比第 2 轮产物略“小”,这是因为只有在第三轮复制中才能出现引物之间的序列,因此产物较小:产物中可能
      会出现多条带,但一般仅有一条最亮。
      【小问 6 详解】
      题中显示正常表型的突变体与异常表型的突变体均有 Ds 插入同样的位点,且没有发现其它插入位点,据此
      可推测突变纯合体出现花器官的变异表型不是由 Ds 的插入引起的。
      第 23页/共 23页

      相关试卷

      四川省绵阳南山中学2024-2025学年高三下学期高考模拟考试(四)生物试卷(Word版含解析):

      这是一份四川省绵阳南山中学2024-2025学年高三下学期高考模拟考试(四)生物试卷(Word版含解析),文件包含四川省绵阳南山中学2024-2025学年高三下学期高考模拟考试四生物试卷原卷版docx、四川省绵阳南山中学2024-2025学年高三下学期高考模拟考试四生物试卷Word版含解析docx等2份试卷配套教学资源,其中试卷共34页, 欢迎下载使用。

      四川省绵阳市南山中学2025届高三下学期模拟考试(三)生物试题(Word版附解析):

      这是一份四川省绵阳市南山中学2025届高三下学期模拟考试(三)生物试题(Word版附解析),文件包含四川省绵阳南山中学20242025学年高三下学期第三次模拟考试生物试题原卷版docx、四川省绵阳南山中学20242025学年高三下学期第三次模拟考试生物试题Word版含解析docx等2份试卷配套教学资源,其中试卷共30页, 欢迎下载使用。

      四川省绵阳市南山中学2024届高三下学期一模生物试题(Word版附解析):

      这是一份四川省绵阳市南山中学2024届高三下学期一模生物试题(Word版附解析),文件包含四川省绵阳南山中学2024届高三下学期高考仿真演练一理科综合试题-高中生物Word版含解析docx、四川省绵阳南山中学2024届高三下学期高考仿真演练一理科综合试题-高中生物Word版无答案docx等2份试卷配套教学资源,其中试卷共14页, 欢迎下载使用。

      资料下载及使用帮助
      版权申诉
      • 1.电子资料成功下载后不支持退换,如发现资料有内容错误问题请联系客服,如若属实,我们会补偿您的损失
      • 2.压缩包下载后请先用软件解压,再使用对应软件打开;软件版本较低时请及时更新
      • 3.资料下载成功后可在60天以内免费重复下载
      版权申诉
      若您为此资料的原创作者,认为该资料内容侵犯了您的知识产权,请扫码添加我们的相关工作人员,我们尽可能的保护您的合法权益。
      入驻教习网,可获得资源免费推广曝光,还可获得多重现金奖励,申请 精品资源制作, 工作室入驻。
      版权申诉二维码
      欢迎来到教习网
      • 900万优选资源,让备课更轻松
      • 600万优选试题,支持自由组卷
      • 高质量可编辑,日均更新2000+
      • 百万教师选择,专业更值得信赖
      微信扫码注册
      手机号注册
      手机号码

      手机号格式错误

      手机验证码 获取验证码 获取验证码

      手机验证码已经成功发送,5分钟内有效

      设置密码

      6-20个字符,数字、字母或符号

      注册即视为同意教习网「注册协议」「隐私条款」
      QQ注册
      手机号注册
      微信注册

      注册成功

      返回
      顶部
      学业水平 高考一轮 高考二轮 高考真题 精选专题 初中月考 教师福利
      添加客服微信 获取1对1服务
      微信扫描添加客服
      Baidu
      map