搜索
      上传资料 赚现金

      河南省多校联考2025-2026学年高一上学期11月期中生物试题(Word版附解析)

      • 2.34 MB
      • 2025-12-10 10:08:21
      • 41
      • 0
      • 教习网3275309
      加入资料篮
      立即下载
      压缩包含2份文件 展开
      文件列表(2份) 收起
      原卷
      河南省多校联考2025-2026学年高一上学期11月期中生物试题(原卷版).docx
      预览
      解析
      河南省多校联考2025-2026学年高一上学期11月期中生物试题 Word版含解析.docx
      预览
      正在预览:河南省多校联考2025-2026学年高一上学期11月期中生物试题(原卷版).docx
      河南省多校联考2025-2026学年高一上学期11月期中生物试题(原卷版)第1页
      1/8
      河南省多校联考2025-2026学年高一上学期11月期中生物试题(原卷版)第2页
      2/8
      河南省多校联考2025-2026学年高一上学期11月期中生物试题(原卷版)第3页
      3/8
      河南省多校联考2025-2026学年高一上学期11月期中生物试题 Word版含解析第1页
      1/16
      河南省多校联考2025-2026学年高一上学期11月期中生物试题 Word版含解析第2页
      2/16
      河南省多校联考2025-2026学年高一上学期11月期中生物试题 Word版含解析第3页
      3/16
      还剩5页未读, 继续阅读

      河南省多校联考2025-2026学年高一上学期11月期中生物试题(Word版附解析)

      展开

      这是一份河南省多校联考2025-2026学年高一上学期11月期中生物试题(Word版附解析),文件包含河南省多校联考2025-2026学年高一上学期11月期中生物试题原卷版docx、河南省多校联考2025-2026学年高一上学期11月期中生物试题Word版含解析docx等2份试卷配套教学资源,其中试卷共24页, 欢迎下载使用。
      (试卷满分:100分,考试时间:75分钟)
      注意事项:
      1.答卷前,考生务必将自己的姓名、准考证号填写在答题卡上,并将条形码粘贴在答题卡上的指定位置。
      2.回答选择题时,选出每小题答案后,用2B铅笔把答题卡上对应题目的答案标号涂黑,如需改动,用橡皮擦干净后,再选涂其他答案标号;回答非选择题时,用0.5mm的黑色字迹签字笔将答案写在答题卡上,写在本试卷上无效。
      3.考试结束后,请将答题卡上交。
      一、选择题:本题共16小题,每小题3分,共48分。在每小题给出的四个选项中,只有一项是符合题目要求的。
      1. 施莱登在对多种植物组织进行观察的基础上,归纳概括提出:细胞是植物体的基本单位。下列相关叙述错误的是( )
      A. 施莱登是细胞学说的建立者之一,运用了不完全归纳法
      B. 施莱登还观察到分生区新细胞的形成是细胞分裂的结果
      C. 一切植物都由细胞发育而来,并由细胞和细胞产物所构成
      D. 施莱登的发现为生物学研究进入分子水平打下了基础
      2. 某同学欲将显微镜视野下的细胞从图A转换为图B,下列相关叙述正确的是( )
      A. 应先将装片向右侧移动,再转动转换器换成高倍镜
      B. 若所用目镜放大倍数相同,则A中物镜距装片更近
      C. 若A中细胞部分清晰部分模糊,则是因为低倍镜损坏
      D. 若B中的视野较暗,则需要转动细准焦螺旋后再观察
      3. 蓝细菌作为研究光合作用的模式生物,其具备的特征不包括( )
      A. 显微镜下可见细胞质呈绿色B. 拟核区域无细丝状的染色质
      C. 在叶绿体中进行光合作用D. 在核糖体中合成相关蛋白质
      4. 植物种子中储存足够量的有机物是其萌发的必要条件。下列相关叙述正确的是( )
      A. 发芽的大麦种子富含蔗糖,向其组织样液中加入斐林试剂可生成砖红色沉淀
      B. 贮藏的玉米种子富含淀粉,向其组织样液中加入碘液无需水浴加热即可变蓝
      C. 黑豆种子富含蛋白质,向其组织样液中加入双缩脲试剂可观察到明显紫色反应
      D. 花生种子富含脂肪,用苏丹Ⅲ染液进行检测时还需要用无水乙醇洗去浮色
      5. 人们普遍认为,生命从一开始就离不开水,水分子之间靠氢键结合,如图所示。下列叙述正确的是( )
      A. 水分子中氢键的存在使得水具有较低的比热容
      B. 每个水分子与其他水分子形成3个氢键进行连接
      C. 细胞中的水只作为生化反应的介质,不参与反应
      D. 细胞中的水还可与多糖等物质结合参与构成生物体
      6. 萝卜缨即萝卜的叶,其钙含量丰富,可食用,且具有清肺利咽、散瘀消肿的功效。下列叙述正确的是( )
      A. 缺Fe会引起叶绿素合成不足而导致萝卜缨发黄
      B. 晒干后入药的萝卜缨中,含量最多的化合物是水
      C. 人体Ca2+缺乏会引起神经、肌肉细胞兴奋性降低
      D 老年人可适量食用萝卜缨补充钙,防止骨质疏松
      7. 《中国居民膳食指南(2022)》提出的“控糖”建议是:每人每天添加糖摄入量不超过50g,最好控制在25g以下。添加糖即人工加入食品中的糖类,常见的有蔗糖、果糖、葡萄糖等。下列叙述错误的是( )
      A. 摄糖超标引起肥胖是因为脂肪无法转化成糖类
      B. 烹制糖醋排骨时,常用的冰糖、白糖都是蔗糖
      C. 蜂蜜中的果糖、葡萄糖均能被细胞直接吸收
      D. 食物中天然存在的淀粉不属于该“控糖”范畴
      8. 鱼肝油是从鲨鱼、鳕鱼等肝脏中提炼出来的脂肪,室温时呈液态,含有维生素A和维生素D。人体内维生素A缺乏可引起夜盲症。下列叙述错误的是( )
      A. 鲨鱼体内的脂肪具有储能、保温的作用
      B. 鱼肝油中所含的脂肪酸大多为饱和脂肪酸
      C. 维生素D能促进动物肠道对钙和磷的吸收
      D. 适量服用鱼肝油可以预防夜盲症的发生
      9. 大肠杆菌细胞中,苏氨酸(分子式为C4H9NO3)经一系列酶促反应可转化为异亮氨酸(分子式为C6H13NO2)。下列叙述正确的是( )
      A. 两种氨基酸的区别主要在于H原子数量不同
      B. 两种氨基酸R基上的C原子数量分别为3、5
      C. 苏氨酸和异亮氨酸中均只含一个氨基和一个羧基
      D. 对大肠杆菌来说,异亮氨酸属于必需氨基酸
      10. 人体的携氧蛋白可以携带并运输O2,又被称为“分子肺”,主要包括红细胞中的血红蛋白、肌肉细胞中的肌红蛋白和脑组织中的脑红蛋白,三者的氨基酸序列差异较大。下列叙述合理的是( )
      A. 携氧蛋白属于结构蛋白,是构成人体结构的重要物质
      B. 缺Mg会导致红细胞中血红蛋白数量减少,影响O2运输
      C. 肌红蛋白和脑红蛋白均能运输O2,但空间结构存在差异
      D. 携氧蛋白发生变性会导致其肽键、二硫键等多种化学键断裂
      11. 研究发现,胰腺癌患者血液中有一种含量较多的特殊物质—HSATⅡ,该物质是一种不编码蛋白质的RNA。下列关于HSATⅡ的叙述,错误的是( )
      A. 基本组成单位是核糖核苷酸B. 最可能由两条核苷酸链构成
      C. 彻底水解后可得到6种终产物D. 可作为胰腺癌诊断的依据之一
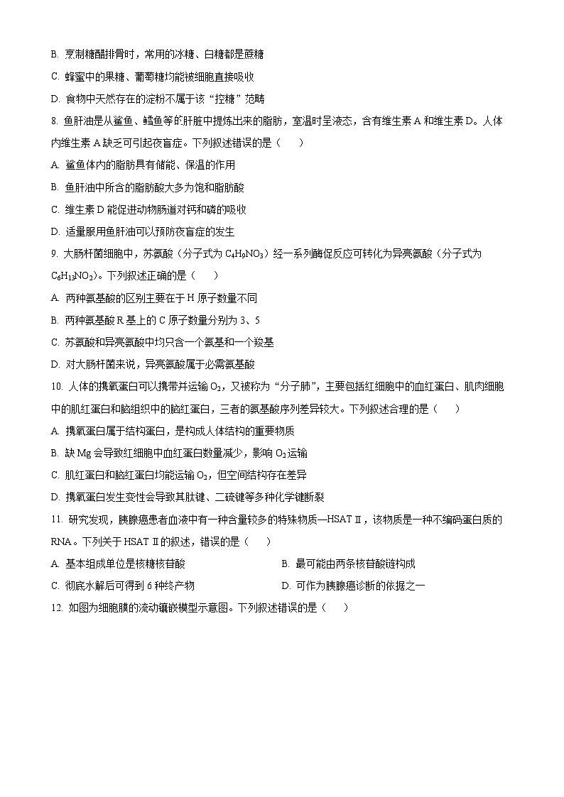
      12. 如图为细胞膜的流动镶嵌模型示意图。下列叙述错误的是( )
      A. ①为糖被,与细胞表面的识别密切相关
      B. ②是细胞膜的基本支架,其内部疏水
      C. ③贯穿于磷脂双分子层,均可自由移动
      D. 该模型由辛格和尼科尔森共同提出
      13. 细胞骨架是指真核细胞中由微管、微丝和中间纤维等蛋白质纤维组成的网架结构。下列有关叙述正确的是( )
      A. 细胞骨架的构建无需核糖体和内质网参与
      B. 酵母菌和大肠杆菌中都能观察到细胞骨架
      C. 锚定在细胞骨架上的细胞器都具有膜结构
      D. 细胞骨架与物质运输、能量转化等密切相关
      14. 线粒体是细胞中重要的细胞器之一,其分裂过程如图所示,马达蛋白可牵引线粒体沿着细胞骨架运输到内质网。下列叙述错误的是( )

      A. 线粒体是有氧呼吸的主要场所,是细胞的“动力车间”
      B. 线粒体具有双层膜,其内膜向内折叠有利于增大膜面积
      C. 高尔基体形成的细管状结构可缠绕线粒体使其局部收缩
      D. 线粒体的分裂离不开马达蛋白及D蛋白、M蛋白的作用
      15. 科学家将甲组被32P标记的变形虫的细胞核移植到乙、丙两组变形虫细胞内,适宜条件下培养一段时间后,检测乙、丙两组变形虫的放射性,相关过程及结果如图所示。下列分析合理的是( )

      A. 宜用含32P标记胸腺嘧啶的食物饲喂甲组变形虫
      B. 若乙组变形虫不植入新核,则其将无法继续存活
      C. 乙组细胞质放射性强于丙组是由于乙组细胞核大
      D. 细胞核是变形虫细胞中物质代谢和能量代谢的中心
      16. 核基质是细胞核中除染色质与核仁以外的成分。下列有关叙述错误的是( )
      A. 细胞进行分裂时,染色质高度螺旋化成为染色体
      B. 若核仁被破坏,则细胞内蛋白质的合成将受影响
      C. 核基质与细胞质基质的各种物质交换均需通过核孔
      D. 有的真核细胞中没有核基质,有的则含多个细胞核
      二、非选择题:本题共5小题,共52分。
      17. 百日咳是由百日咳鲍特菌引起的急性呼吸道传染病,患者可表现为阵发性痉挛性咳嗽,且伴有深长的“鸡鸣”样吸气性吼声,是常见的儿童疾病之一,下图为百日咳鲍特菌的结构模式图。回答下列问题:
      (1)推测百日咳鲍特菌属于_____(填“自养”或“异养”)生物,在生命系统的结构层次中属于_____(答2点)层次。铜绿假单胞菌的纤毛与百日咳鲍特菌的纤毛均与细菌黏附有关,这体现了两种细胞间具有_____。
      (2)丝状血凝素在百日咳鲍特菌黏附到人体_____上皮细胞的过程中起决定作用。据图推测,丝状血凝素是百日咳鲍特菌_____(填细胞结构)的组分,该结构位于菌体的最外侧,_____(填“作为”或“不作为”)系统的边界。
      (3)百日咳鲍特菌侵入人体时会产生多种毒素,这些毒素的化学本质都是蛋白质,高温处理_____(填“会”或“不会”)破坏其肽键。其中,腺苷酸环化酶毒素含1706个氨基酸残基,若其由3条链状多肽构成,则其合成过程中至少生成_____个水分子。
      (4)红霉素等大环内酯类抗生素可抑制百日咳鲍特菌核糖体的功能,常用于治疗百日咳。该类抗生素几乎不影响人体细胞内核糖体的功能,推测其原因是_____。
      18. 人体血液中的胆固醇约有2/3由体内代谢产生,1/3从食物中获得。人体能以胆固醇为底物,通过如图所示途径合成维生素D,也可从动物肝脏中获取维生素D.胆固醇还是合成类固醇激素的底物。回答下列问题:
      (1)胆固醇是构成_____的重要成分,在人体内还参与血液中_____的运输。推测7-脱氢胆固醇的元素组成与磷脂_____(填“相同”或“不同”)。
      (2)适当晒太阳_____(填“有利于”或“不利于”)维生素D的合成,因此过度防晒可能会增大人体因缺_____而导致肌肉抽搐的风险。
      (3)性激素是一种常见的类固醇激素,其作用是_____。
      (4)研究表明,胆固醇可快速从内质网转运到细胞膜上,且阻碍胆固醇从细胞膜到内质网的运输后,并不影响胆固醇从内质网运输到细胞膜,这说明_____。高胆固醇血症患者的血液中胆固醇水平会明显升高,膳食纤维能在十二指肠中阻碍人体对胆固醇的吸收。请据此提出预防高胆固醇血症的一项措施:_____。
      19. 健康匀称的体态更显阳光活力。角蛋白是头发的主要成分,烫发过程中角蛋白发生的变化如图所示。回答下列问题:
      (1)人们常说“增肥容易减肥难”,推测其原因是糖类在供应充足的情况下_____;而脂肪一般只在_____才会分解供能,而且_____。为了增肌,减肥过程中需增加_____摄入量并进行适量的力量训练。
      (2)角蛋白中S元素分布在其单体的_____上,每分子角蛋白至少含有_____个游离的羧基。烫发过程中,角蛋白中未发生变化的是_____(答2点)。烫发前后,角蛋白相对分子质量的变化及其原因是_____。
      (3)减肥人群应多食用优质蛋白,如煮熟的鸡蛋中不仅富含蛋白质,且高温会使其_____改变,更易被人体吸收。
      (4)肥胖和过于消瘦都不利于身体健康,过度减肥对身体的伤害有_____(答1点)。
      20. 如图为高等动物细胞结构示意图,图中①~⑦代表细胞结构。回答下列问题:

      (1)细胞质由_____和细胞器两部分组成。若在显微镜下观察到细胞质的流动方向为逆时针,则其实际流动方向为_____。
      (2)①由两个互相垂直排列的_____及其周围物质组成,与细胞的_____有关。③是_____,可实现核质之间频繁的信息交流,代谢旺盛的细胞中,③的数目_____。
      (3)若该细胞为唾液腺细胞,则其产生的分泌蛋白从合成到分泌依次经过的结构是_____(用箭头和图中序号表示),该过程中,_____(填图中序号)起重要的交通枢纽作用。
      (4)若要研究玉米叶肉细胞结构和功能,可先除去其细胞壁,再置于清水中使细胞破裂,用_____法获得各类细胞结构。该细胞不具有的结构是_____(填图中序号)。
      21. 溶酶体内含有多种水解酶,M6P分选途径是形成溶酶体重要途径之一,具有M6P标志的蛋白质能被M6P受体识别,进而包裹形成溶酶体,相关过程如图所示。回答下列问题:

      (1)图中除_____(填细胞器名称)外,均参与构成生物膜系统。溶酶体能_____,吞噬并杀死侵入细胞的病毒或细菌。溶酶体酶前体糖链的合成起始于_____(填细胞器名称)。
      (2)_____(填细胞器名称)的顺面区(cis膜囊)和反面区(TGN)在蛋白质的加工和分泌过程中发挥着不同的作用,其中对蛋白质进行分选的是_____,M6P标志形成于_____。
      (3)可采用_____法来研究溶酶体酶的合成及运输过程。错误运往细胞外的溶酶体酶可通过细胞膜上_____的介导回收到前溶酶体中,这是溶酶体形成的另一条途径。
      (4)研究发现,正常细胞中HPO-27蛋白作为RAB7蛋白的效应物可被募集到溶酶体膜上。HPO-27缺失会导致溶酶体融合形成管状溶酶体。根据以上信息,管状溶酶体的形成体现了生物膜具有_____性,RAB7活性_____(填“增强”或“丧失”)也会导致管状溶酶体的出现。

      相关试卷

      河南省多校联考2025-2026学年高一上学期11月期中生物试题(Word版附解析):

      这是一份河南省多校联考2025-2026学年高一上学期11月期中生物试题(Word版附解析),文件包含河南省多校联考2025-2026学年高一上学期11月期中生物试题原卷版docx、河南省多校联考2025-2026学年高一上学期11月期中生物试题Word版含解析docx等2份试卷配套教学资源,其中试卷共24页, 欢迎下载使用。

      河南省名校联考2025-2026学年高一上学期11月期中生物试题(Word版附解析):

      这是一份河南省名校联考2025-2026学年高一上学期11月期中生物试题(Word版附解析),文件包含河南省名校联考2025-2026学年高一上学期11月期中生物试题原卷版docx、河南省名校联考2025-2026学年高一上学期11月期中生物试题Word版含解析docx等2份试卷配套教学资源,其中试卷共23页, 欢迎下载使用。

      河南省多校联考2025-2026学年高一上学期11月期中考试生物试卷:

      这是一份河南省多校联考2025-2026学年高一上学期11月期中考试生物试卷,共9页。

      资料下载及使用帮助
      版权申诉
      • 1.电子资料成功下载后不支持退换,如发现资料有内容错误问题请联系客服,如若属实,我们会补偿您的损失
      • 2.压缩包下载后请先用软件解压,再使用对应软件打开;软件版本较低时请及时更新
      • 3.资料下载成功后可在60天以内免费重复下载
      版权申诉
      若您为此资料的原创作者,认为该资料内容侵犯了您的知识产权,请扫码添加我们的相关工作人员,我们尽可能的保护您的合法权益。
      入驻教习网,可获得资源免费推广曝光,还可获得多重现金奖励,申请 精品资源制作, 工作室入驻。
      版权申诉二维码
      欢迎来到教习网
      • 900万优选资源,让备课更轻松
      • 600万优选试题,支持自由组卷
      • 高质量可编辑,日均更新2000+
      • 百万教师选择,专业更值得信赖
      微信扫码注册
      手机号注册
      手机号码

      手机号格式错误

      手机验证码 获取验证码 获取验证码

      手机验证码已经成功发送,5分钟内有效

      设置密码

      6-20个字符,数字、字母或符号

      注册即视为同意教习网「注册协议」「隐私条款」
      QQ注册
      手机号注册
      微信注册

      注册成功

      返回
      顶部
      学业水平 高考一轮 高考二轮 高考真题 精选专题 初中月考 教师福利
      添加客服微信 获取1对1服务
      微信扫描添加客服
      Baidu
      map