搜索
      上传资料 赚现金

      (人教版)八年级物理下册第十二章《简单机械》单元测试卷(2份,原卷版+解析版)

      • 823.84 KB
      • 2025-12-09 16:45:37
      • 14
      • 0
      • 夏天MOSS
      加入资料篮
      立即下载
      查看完整配套(共2份)
      包含资料(2份) 收起列表
      原卷
      (人教版)八年级物理下册第十二章《简单机械》单元测试卷(原卷版).docx
      预览
      解析
      (人教版)八年级物理下册第十二章《简单机械》单元测试卷(解析版).docx
      预览
      正在预览:(人教版)八年级物理下册第十二章《简单机械》单元测试卷(原卷版).docx
      (人教版)八年级物理下册第十二章《简单机械》单元测试卷(原卷版)第1页
      1/11
      (人教版)八年级物理下册第十二章《简单机械》单元测试卷(原卷版)第2页
      2/11
      (人教版)八年级物理下册第十二章《简单机械》单元测试卷(原卷版)第3页
      3/11
      (人教版)八年级物理下册第十二章《简单机械》单元测试卷(解析版)第1页
      1/29
      (人教版)八年级物理下册第十二章《简单机械》单元测试卷(解析版)第2页
      2/29
      (人教版)八年级物理下册第十二章《简单机械》单元测试卷(解析版)第3页
      3/29
      还剩8页未读, 继续阅读

      (人教版)八年级物理下册第十二章《简单机械》单元测试卷(2份,原卷版+解析版)

      展开

      这是一份(人教版)八年级物理下册第十二章《简单机械》单元测试卷(2份,原卷版+解析版),文件包含人教版八年级物理下册第十二章《简单机械》单元测试卷原卷版docx、人教版八年级物理下册第十二章《简单机械》单元测试卷解析版docx等2份试卷配套教学资源,其中试卷共40页, 欢迎下载使用。
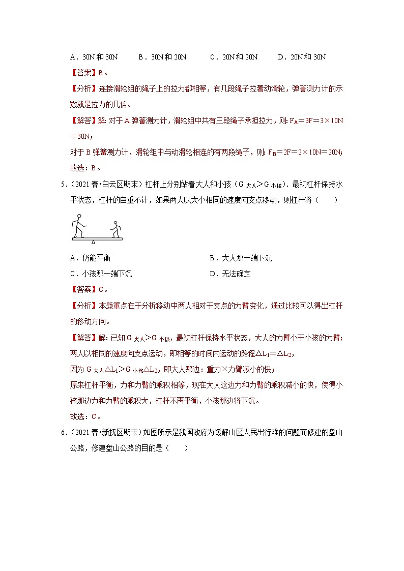
      第十二章《简单机械》单元测试卷(原卷版)训练范围:人教版八年级第12章第Ⅰ卷 选择题一、选择题(本题共16小题,每小题2分,共32分。在每小题给出的四个选项中,只有一项是符合题目要求的)1.(2021春•高青县期中)如图所示,用一根绳子绕过定滑轮,一端拴在钩码上,手执另一端,分别用力F1、F2、F3匀速拉起钩码。忽略绳子与滑轮的摩擦,则F1、F2、F3的大小关系是(  )A.F1>F2>F3 B.F1<F2<F3 C.F1=F2=F3 D.F1、F2、F3的大小不能确定2.(2021春•林州市期末)如图,用滑轮拉同一物体沿同一水平面做匀速直线运动,所用的拉力分别为F1、F2、F3下列关系中正确的是(  )A.F1>F2>F3 B.F1<F2<F3 C.F2>F1>F3 D.F2<F1<F33.(2021•衡阳模拟)一辆汽车不小心陷进泥潭后,司机按图所示的甲、乙两种方法安装滑轮,均可将汽车从泥潭中匀速拉出。比较这两个装置,下列说法正确的是(  )A.甲、乙安装的都是动滑轮,都能省力 B.甲、乙安装的都是定滑轮,都不能省力C.甲安装的是动滑轮,能省力 D.乙安装的是动滑轮,能省力4.(2021秋•常州月考)弹簧秤A和B及滑轮组均处于静止状态,F=10N,若不考虑秤重,滑轮重及摩擦,弹簧秤A和B的示数分别为(  )A.30N和30N B.30N和20N C.20N和20N D.20N和30N5.(2021春•白云区期末)杠杆上分别站着大人和小孩(G大人>G小孩).最初杠杆保持水平状态,杠杆的自重不计,如果两人以大小相同的速度向支点移动,则杠杆将(  )A.仍能平衡 B.大人那一端下沉 C.小孩那一端下沉 D.无法确定6.(2021春•新抚区期末)如图所示是我国政府为缓解山区人民出行难的问题而修建的盘山公路,修建盘山公路的目的是(  )A.减小车轮与路面的摩擦 B.减小汽车牵引力所做的功 C.减小汽车上坡时所需的牵引力 D.提高汽车上坡时发动机的功率7.(2021•宜昌)下列有关机械做功、功率、机械效率的说法,正确的是(  )A.效率越高的机械,功率越大 B.做功越多的机械,功率越大 C.做有用功越多的机械,效率越高 D.功率越大的机械,做功越快8.(2021春•新蔡县期末)如图所示,把重为G的物体甲从A点竖直向上匀速拉至B点,此过程绳的拉力对甲做的功为WAB;用平行于斜面的拉力把重也为G的物体乙从C点匀速拉至与B等高的D点,在此过程中绳的拉力对乙做的功WCD。此过程斜面(  )A.总功为WAB B.额外功为WCD﹣WAB C.机械效率为 D.机械效率为 9.(2021秋•泰州月考)以下工具:①钢丝钳;②镊子;③扳手;④托盘天平;⑤钓鱼竿;⑥道钉撬在正常使用的情况下,属于省力杠杆的是(  )A.①③⑥ B.②④⑤ C.①④⑤ D.②③⑥10.(2021春•平谷区校级月考)如图所示,O为支点,中间挂一个重物G,如果在杠杆另一端A加一个力F,欲使杠杆水平平衡时所用的力最小,则这个力(  )A.应沿AB方向 B.应沿AC方向 C.应沿AD方向 D.可沿任意方向11.(2021春•金山区校级月考)如图,若要使杠杆平衡,下列方法中能实现的是(  )A.两边各增加一个钩码 B.两边各向内移动一格 C.左右钩码对换 D.两边各减去一半钩码12.(2021春•柘城县期末)如图所示,是自卸车的示意图。车厢部分可视为杠杆,其中A为货物,B为液压支撑杆。则下列分析正确的是(  )A.C点是支点,物体A放在车厢后部可省力 B.C点是支点,物体A放在车厢前部可省力 C.B点是支点,液压支撑杆施加的力是动力,货物重力是阻力 D.B点是支点,物体A放在车厢前部可省力13.(2021春•西城区期末)如图所示,工人利用滑轮组先后竖直向上匀速提升物体A和物体B。当提升物体A时,滑轮组的机械效率为75%,工人对地面的压力为F1;当提升物体B时,工人对地面的压力为F2。已知工人的质量为65kg,物体A的质量为90kg,物体B的质量为50kg。不计绳重和摩擦。则下列选项正确的是(  )A.压力F1为60N B.F1与F2之比为1:5 C.动滑轮质量为200kg D.提升B时,滑轮组的机械效率为70%14.(2021春•盐田区校级期末)如图所示,斜面长20m、高10m,固定在水平地面上。一位同学用平行于斜面向上40N的拉力,在20s内把重60N的物块沿斜面向上匀速拉动了10m。在此过程中(  )A.斜面的机械效率是66.7% B.该同学对物体做功的功率是10W C.斜面的对物块的摩擦力是10N D.在高度和粗糙程度均相同的情况下,斜面越平坦越省力,额外功越少15.(2021•天河区校级模拟)如图所示,小明分别使用甲、乙、丙三种机械匀速提升物体M(绳长不变),测得物体M所受重力和各拉力如表所示,则(  )A.乙、丙的机械效率相等 B.使用图丙斜面可以省力 C.甲、乙的机械效率相等 D.甲、丙的机械效率相等16.(2020泰山区期末)小明用如图所示的实验装置研究“杠杆的机械效率”时,将总重为G=100N的钩码挂在铁质杠杆上,弹簧测力计作用于P点,现竖直向上匀速拉动弹簧测力计,使杠杆从水平位置开始逐渐上升,带动钩码上升的高度为h=0.2m,弹簧测力计的示数为F=50N,其移动的距离为s=0.5m(钩码重不变),则下列说法正确的是(  )A.此时杠杆的机械效率η为60% B.实验过程中测力计拉力的力臂长短不变 C.若将钩码移动到Q点,测力计的示数将增大 D.若增加钩码的重力,重复实验,则杠杆的机械效率不变二、填空题(本题共8小题,每空1分,共19分)17.(2021•宁夏模拟)如图是一辆装满同种货物的手推车。当前轮遇到障碍物A时,售货员向下压扶手,这时手推车可看作杠杆,支点是    点(填字母);当后轮遇到障碍时,售货员向上提扶手,这时支点是    点,与前轮遇到障碍物时相比,此时较    力(选填“省”/“费”)。18.(2021春•龙门县期中)如图所示,用力将重为120N物体匀速提升0.2m(不计动滑轮重、绳重和摩擦),则拉力F=   N,绳子自由端移动的距离s=   m,若拉力F′为70N,则动滑轮重为    N。(不计绳重和摩擦)19.(2019秋•凤山县期末)小李同学把桶掉到水里了,为了把桶拿上来,他使劲将水和桶拉了上来,则他对水做的功是   ,对桶做的功是   (选填“总功”、“有用功”、“额外功”)。20.(2021春•章贡区期末)“消防知识进课堂”活动中,消防干警给同学们介绍灭火器的使用,如图所示。使用时拔出保险销,用力压下压把,压把相当于    杠杆,通常把压下压把的手指压在   (选填“A”或“B”)点会更省力。 21.(2020秋•宜兴市期中)俯卧撑可看成一个杠杆,如图,A为重心,O为支点,支撑点是B,当手臂垂直,则动力臂是   m;(g=10N/kg)若人的质量是50kg,则人所受的重力为   N,地面对他双手的支撑力为   N。22.(2021春•金安区校级期中)在水平桌面上放一个200N的重物,现用如图所示装置将物体匀速拉动,物体与桌面的摩擦力是30N,不考虑滑轮重力和滑轮与绳间摩擦,水平拉力F为   N。23.(2021春•南平期末)如图,用相同的滑轮安装成甲、乙两种装置,分别用FA、FB匀速提升A、B两物体,已知GA=38N,GB=60N,不计绳重和摩擦,η甲   η乙(选填“>”“=”或“<”);若FA=FB,则动滑轮的重力G动=   N。24.(2021•紫金县校级二模)某同学家新房装修时,在地面与窗台间放置一斜木板,将瓷砖沿木板从地面匀速拉上窗台。如图所示,已知窗台高3m,木板长5m,瓷砖重为600N,斜面的机械效率为90%,则克服物体的重力所做的功为   J,沿斜面所用拉力F为    N,瓷砖在斜木板上所受的摩擦力为    N.三.作图题(本题共2小题,共4分)25.(2021•江北区校级一模)如图所示轻质杠杆ABO在动力F1的作用下可绕O点转动,请在图中画出杠杆所受F1的力臂示意图。26.(2021春•会宁县期末)人站在地上用滑轮组拉动物体A,请在图中画出绕绳方法。四.实验题(本题共2小题,共18分)27.(2019春•东湖区校级期中)学习了简单机械后,小明了解到斜面也是一种机械,于是他想探究这种机械的特点。(1)小明用弹簧测力计测木块的重力,如图a所示,测量时应让木块保持    状态,并依据    条件得出木块重力的大小等于弹簧测力计的示数。(2)他将木块放在如图b所示的斜面上,并用弹簧测力计沿斜面    向上拉木块,收集到表中的实验数据:①比较表中木块重力G和拉力F的大小,得出:使用斜面时    (选填“能”或“不能”)省力;斜面长度相同时,斜面高度越小越    (选填“省力”或“费力”);②实验时,可以通过移动木块A来改变斜面的倾斜程度,要减小斜面的倾斜程度,木块A要向    (选填“左”或“右”)移;③请举出应用斜面的一种实例:   。(写出一种即可)28.(2021春•华容县期末)某小组做“测量滑轮组机械效率”的实验装置如图所示,实验中得到的数据如表所示。(1)实验中应沿竖直方向    拉动弹簧测力计。(2)用图丁装置进行实验,得出表中第4次实验数据,请根据表中的数据将图丁的滑轮组绕绳画好。本次实验测得的机械效率是    %。(3)通过比较甲、乙两次实验数据可初步得出结论:使用同一滑轮组提升同一重物时,滑轮组的机械效率与    无关。(4)通过比较乙、丙两次实验数据可初步得出结论:同一滑轮组提升重物时,   ,滑轮组的机械效率越高。29.(2021春•姜堰区期末)利用杠杆开展相关实验探究(如图):(1)安装好杠杆,将其放到水平位置后松手,发现杠杆沿逆时针方向转动,如图甲所示,则应将平衡螺母向    (选填“左”或“右”)调节,直到杠杆在水平位置平衡;(2)如图乙,在A点挂3个重力均为0.5N的钩码,在B点用弹簧测力计竖直向下拉杠杆,使其在水平位置平衡,弹簧测力计的示数为    N;若将弹簧测力计沿图中虚线方向拉,仍使杠杆在图示位置平衡,弹簧测力计的示数会    (选填“变大“、“变小”或“不变”);(3)如图丙所示,始终竖直向下拉弹簧测力计,使杠杆从水平位置缓慢转过一定角度,此过程中,弹簧测力计拉力的力臂    (选填“变大”、“变小”或“不变”,下同),拉力的大小    。(4)如图丁,当弹簧测力计的示数达到量程仍不能使杠杆在水平位置平衡为了使杠杆在水平位置平衡,在不更换弹簧测力计的情况下,你认为接下来的操作是     (写出一条即可)。五.计算题(本题共3小题,每题9分,共27分)30.(2020秋•高新区月考)水平地面上放着重为200N、边长为0.2m的正方体物块.现用斜面将其由底端匀速拉到顶端,如图所示.已知平行于斜面的拉力为120N,物体移动的距离2m,升高1m.求:(1)运动过程中克服物体的重力做的功;(2)斜面的机械效率;(3)物块沿斜面向上滑动时所受的摩擦力大小。31.(2021•启东市一模)在九年级物理拓展课上,李博同学模拟某建筑工地上塔吊的工作情景,设置了如图所示的滑轮组来提升装修材料,若他用250N的拉力将500N的材料以0.5m/s匀速提升了20s,(不计绳重和摩擦,g=10N/kg)。求:(1)20s内拉力所做的功;(2)提升500N材料时,此滑轮组的机械效率是多少;(3)若绳子能承受的最大拉力为500N时,设该最大拉力小于人的重力,此滑轮组的机械效率最大可提高到多少。32.(2020秋•溧阳市期中)疫情期间,大壮同学自制了如图所示的健身器材,坚持锻炼身体。用细绳系在匀质AB杆的O点将杆悬挂起来,杆重100N,AO长1.5m,OB长0.5m,大壮重为640N,大壮在B端施加竖直向下的拉力,让杆始终平衡在水平位置。求:(1)A端不挂重物时,大壮所施拉力F1的大小;(2)在A端悬挂重为100N的物体时,大壮所施拉力F2的大小;(3)大壮双手能施加的最大拉力为800N,那么在A端最多能挂多重的物体? GMF甲F乙F丙8N10N10N10N斜面倾斜程度木块重力G/N斜面高度h/m斜面长S/m沿斜面拉力F/N较缓50.212较陡50.312.6实验次数钩码重G/N钩码上升高度h/m绳端拉力F/N绳端移动距离s/m机械效率η甲40.12.70.274%乙40.11.80.374%丙80.13.10.386%丁80.12.50.4

      资料下载及使用帮助
      版权申诉
      • 1.电子资料成功下载后不支持退换,如发现资料有内容错误问题请联系客服,如若属实,我们会补偿您的损失
      • 2.压缩包下载后请先用软件解压,再使用对应软件打开;软件版本较低时请及时更新
      • 3.资料下载成功后可在60天以内免费重复下载
      版权申诉
      若您为此资料的原创作者,认为该资料内容侵犯了您的知识产权,请扫码添加我们的相关工作人员,我们尽可能的保护您的合法权益。
      入驻教习网,可获得资源免费推广曝光,还可获得多重现金奖励,申请 精品资源制作, 工作室入驻。
      版权申诉二维码
      初中物理人教版(2024)八年级下册(2024)电子课本 新教材

      物理 · 八年级下册(2024)

      版本: 人教版(2024)

      出版社: 人民教育出版社

      切换版本册别
      • 课件
      • 教案
      • 练习
      • 试卷
      • 学案
      • 更多

      1000万一线老师的共同选择

      • 更专业

        地区版本全覆盖, 同步最新教材, 公开课⾸选;1200+名校合作, 5600+⼀线名师供稿

      • 更丰富

        涵盖课件/教案/试卷/素材等各种教学资源;10000万+优选资源 ⽇更新8000+

      • 更便捷

        课件/教案/试卷配套, 打包下载;手机/电脑随时随地浏览;⽆⽔印, 下载即可⽤

      • 真低价

        超⾼性价⽐, 让优质资源普惠更多师⽣

      选择我的教材
      学段
      学科
      版本
      册别
      已选择:
      确定
      欢迎来到教习网
      • 900万优选资源,让备课更轻松
      • 600万优选试题,支持自由组卷
      • 高质量可编辑,日均更新2000+
      • 百万教师选择,专业更值得信赖
      微信扫码注册
      手机号注册
      手机号码

      手机号格式错误

      手机验证码 获取验证码 获取验证码

      手机验证码已经成功发送,5分钟内有效

      设置密码

      6-20个字符,数字、字母或符号

      注册即视为同意教习网「注册协议」「隐私条款」
      QQ注册
      手机号注册
      微信注册

      注册成功

      返回
      顶部
      中考一轮 精选专题 初中月考 教师福利
      添加客服微信 获取1对1服务
      微信扫描添加客服
      Baidu
      map