搜索
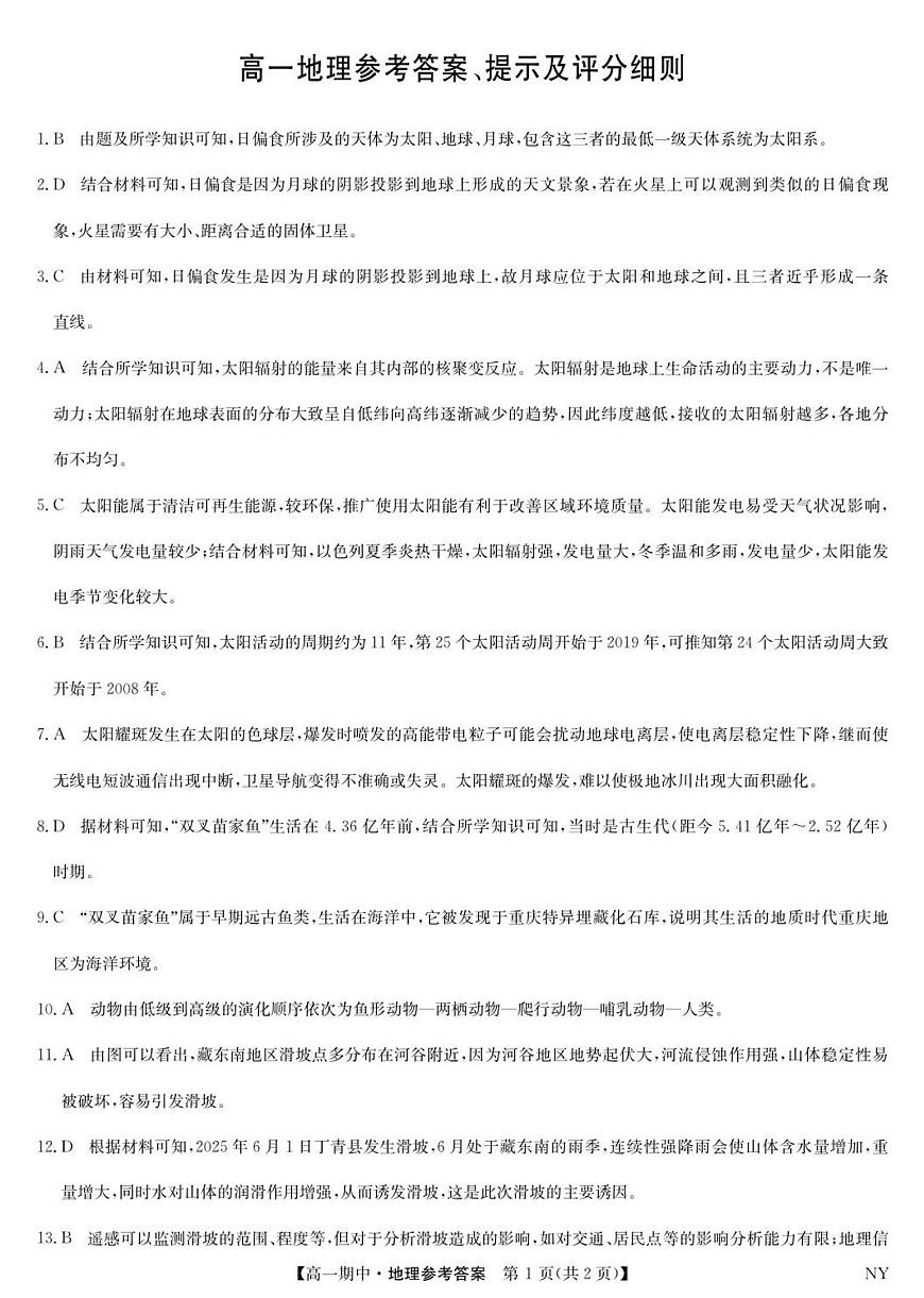
      上传资料 赚现金

      河南南阳市九师联盟2025-2026学年高一上学期期中地理试题(含答案)

      • 974.82 KB
      • 2025-12-08 10:43:26
      • 20
      • 0
      • 教习网2844823
      加入资料篮
      立即下载
      查看完整配套(共2份)
      包含资料(2份) 收起列表
      练习
      地理.docx
      预览
      练习
      高一地理答案.pdf
      预览
      正在预览:地理.docx
      地理第1页
      高清全屏预览
      1/6
      地理第2页
      高清全屏预览
      2/6
      地理第3页
      高清全屏预览
      3/6
      高一地理答案第1页
      高清全屏预览
      1/2
      还剩3页未读, 继续阅读

      河南南阳市九师联盟2025-2026学年高一上学期期中地理试题(含答案)

      展开

      这是一份河南南阳市九师联盟2025-2026学年高一上学期期中地理试题(含答案),文件包含地理docx、高一地理答案pdf等2份试卷配套教学资源,其中试卷共8页, 欢迎下载使用。

      考生注意:
      1.本试卷分选择题和非选择题两部分。满分100分,考试时间75分钟。
      2.答题前,考生务必用直径0.5毫米黑色墨水签字笔将密封线内项目填写清楚。
      3.考生作答时,请将答案答在答题卡上。选择题每小题选出答案后,用2B铅笔把答题卡上对应题目的答案标号涂黑;非选择题请用直径0.5毫米黑色墨水签字笔在答题卡上各题的答题区域内作答,超出答题区域书写的答案无效,在试题卷、草稿纸上作答无效。
      一、选择题:本大题共16小题,每小题3分,共48分。在每小题给出的四个选项中,只有一个选项是符合题目要求的。
      2025年3月29日,北美洲东北部、大西洋北部、欧洲等地可以观察到日偏食景观。日偏食是因为地球部分地区被月球的半影覆盖,导致该部分区域看到太阳部分被遮挡。右图示意日偏食景观。据此完成1~3题。
      1.包含日偏食所涉及天体的最低一级天体系统是
      A.地月系B.太阳系
      C.银河系D.总星系
      2.若火星上可以观测到类似的日偏食现象,需要的基础条件是火星
      A.大气层厚度大B.表面有液态水
      C.距离太阳较近D.拥有固体卫星
      3.此次日偏食发生时,日地月的相对关系是
      ABCD
      以色列位于亚洲西部,夏季炎热干燥,冬季温和多雨。以色列计划到2030年在全国范围内新增10万个太阳能屋顶光伏发电系统,覆盖全国15%的住宅屋顶,旨在鼓励更多居民采用太阳能。据此完成4~5题。
      4.下列关于太阳辐射及对地球的影响表述正确的是
      A.太阳辐射的能量来自内部的核聚变反应B.太阳辐射在地球表面分布较为均匀
      C.太阳辐射是地球上生命活动的唯一动力D.所处纬度越高接收的太阳辐射越多5.以色列积极推广使用太阳能,主要是因为
      A.设备投入少,成本低B.受天气状况影响小
      C.清洁无污染,较环保D.一年四季发电稳定
      2024年5月14日,美国国家海洋和大气管理局太空天气预报中心发布消息:5月14日当天,太阳产生了强度达X8.7级的耀斑,这是从2019年始的第25个太阳周期以来产生的最强的一次太阳耀斑。右图示意太阳活动发生时的太阳表面。据此完成6~7题。
      6.第24个太阳活动周的开始年份大致是
      A.2001年
      B.2008年
      C.2015年
      D.2018年
      7.此次太阳耀斑
      ①发生在太阳的色球层 ②可能会干扰地球电离层的稳定性③会使卫星导航精确度提高 ④会导致极地冰川大面积融化
      A.①②B.①④C.②③D.③④
      2024年9月11日,重庆市规划和自然资源局发布消息称,已灭绝近4.36亿年的“双叉苗家鱼”在重庆特异埋藏化石库被发现。它的发现,为追溯“从鱼到人”早期演化补充了新的化石实证。下图为“双叉苗家鱼”生态复原图。据此完成8~10题。
      8.“双叉苗家鱼”可能生活在
      A.前寒武纪B.新生代C.中生代D.古生代
      9.“双叉苗家鱼”生活的地质年代,重庆地区的地理环境可能是
      A.湿润的雨林B.干旱的荒漠
      C.温暖的海洋D.寒冷的雪山
      10.“从鱼到人”的演化过程可能是
      A.鱼形动物-两栖动物-爬行动物-哺乳动物-人类
      B.两栖动物一鱼形动物-哺乳动物-爬行动物-人类
      C.两栖动物-爬行动物一鱼形动物-哺乳动物一人类
      D.鱼形动物-哺乳动物-两栖动物-爬行动物一人类西藏自治区东南部(即“藏东南”)地势西高东低,独特的地理位置及气候导致滑坡灾害频繁发生。2025年6月1日,昌都市丁青县木塔乡发生一起山体滑坡事件,造成3人遇难,7人失联。下图示意2009年至今藏东南滑坡点分布。据此完成11~13题。
      11.藏东南滑坡点的主要分布特征是
      A.沿河谷分布B.沿公路对称分布
      C.南部多北部少D.区域内均匀分布
      12.推测此次丁青县木塔乡发生滑坡的主要诱因是
      A.植被覆盖度低B.人类活动频繁
      C.地势起伏较大D.连续性强降雨
      13.分析此次滑坡对丁青县造成的影响主要利用的地理信息技术是
      A.遥感技术B.地理信息系统
      C.全球卫星导航系统D.移动通信技术
      右图示意某地区垄槽相间的雅丹地貌分布,单个雅丹垄脊体下风向一侧普遍较细小。据此完成14~16题。
      14.雅丹地貌多分布于
      A.森林面积广阔的地区
      B.地形崎岖不平的地区
      C.大风天气较多的地区
      D.河网纵横密布的地区
      15.下列地貌的成因与雅丹地貌最类似的是
      A.风蚀蘑菇B.沙丘C.洪积扇D.牛轭湖
      16.图示单个雅丹垄脊体中
      A.①侧为迎风坡,坡度较缓B.②侧为背风坡,坡度较缓
      C.①侧为背风坡,坡度较陡D.②侧为迎风坡,坡度较陡二、非选择题:共52分。
      17.阅读图文材料,完成下列问题。(16分)
      青海玉树州地处青藏高原腹地,地势高高隆起,高出海平面4000~5000米。2025年4月15日0时18分玉树州杂多县发生3.3级地震,震源深度10千米。下图示意地震波传播速度的变化与地球内部圈层结构。
      (1)此次地震震源位于_(填字母及名称),说出地震波自震源处向上传播至地表波速变化情况。(6分)
      (2)岩石圈由图中 (填字母)构成,图中F表示的不连续面是 。(4分)
      (3)比较杂多县与上海两地地壳平均厚度大小,并说明理由。(6分)18.阅读图文材料,完成下列问题。(20分)
      河流在流动过程中不断塑造着地表形态,自河流上游至下游发育出形态各异的地貌景观。河流阶地是沿河分布在洪水位以上的阶梯状地形。下面左图示意某河流景观,右图示意该河流A河段某阶地地貌剖面。
      (1)图中B处河流形成的地貌名称是 ,说出其沉积物颗粒的分布规律。(4分)
      (2)C所示河流入海口处地貌形成的主要外力作用是_,简述其形成原因。(6分)
      (3)说出A河段河流一、二、三级阶地形成的先后顺序,并说明理由。(4分)
      (4)分析阶地通常成为人类居住和耕作场所的有利条件。(6分)19.下图示意贵州某地喀斯特地貌发育形态。据此完成下列问题。(16分)
      (1)说出该地发育喀斯特地貌的自然条件。(4分)
      (2)判断溶沟、峰林、孤峰地貌发育演化顺序,并简述其演化过程。(8分)
      (3)列举两种溶洞内可能发育的喀斯特沉积地貌。(4分)

      相关试卷

      河南南阳市九师联盟2025-2026学年高一上学期期中地理试题(含答案):

      这是一份河南南阳市九师联盟2025-2026学年高一上学期期中地理试题(含答案),文件包含地理docx、高一地理答案pdf等2份试卷配套教学资源,其中试卷共8页, 欢迎下载使用。

      河南南阳市九师联盟2025-2026学年高一上学期期中地理试题(含答案):

      这是一份河南南阳市九师联盟2025-2026学年高一上学期期中地理试题(含答案),文件包含地理docx、高一地理答案pdf等2份试卷配套教学资源,其中试卷共8页, 欢迎下载使用。

      河南省南阳市九师联盟2025-2026学年高二上学期期中地理试题(含答案):

      这是一份河南省南阳市九师联盟2025-2026学年高二上学期期中地理试题(含答案),文件包含地理docx、高二地理答案pdf等2份试卷配套教学资源,其中试卷共8页, 欢迎下载使用。

      资料下载及使用帮助
      版权申诉
      • 1.电子资料成功下载后不支持退换,如发现资料有内容错误问题请联系客服,如若属实,我们会补偿您的损失
      • 2.压缩包下载后请先用软件解压,再使用对应软件打开;软件版本较低时请及时更新
      • 3.资料下载成功后可在60天以内免费重复下载
      版权申诉
      若您为此资料的原创作者,认为该资料内容侵犯了您的知识产权,请扫码添加我们的相关工作人员,我们尽可能的保护您的合法权益。
      入驻教习网,可获得资源免费推广曝光,还可获得多重现金奖励,申请 精品资源制作, 工作室入驻。
      版权申诉二维码
      欢迎来到教习网
      • 900万优选资源,让备课更轻松
      • 600万优选试题,支持自由组卷
      • 高质量可编辑,日均更新2000+
      • 百万教师选择,专业更值得信赖
      微信扫码注册
      手机号注册
      手机号码

      手机号格式错误

      手机验证码 获取验证码 获取验证码

      手机验证码已经成功发送,5分钟内有效

      设置密码

      6-20个字符,数字、字母或符号

      注册即视为同意教习网「注册协议」「隐私条款」
      QQ注册
      手机号注册
      微信注册

      注册成功

      返回
      顶部
      学业水平 高考一轮 高考二轮 高考真题 精选专题 初中月考 教师福利
      添加客服微信 获取1对1服务
      微信扫描添加客服
      Baidu
      map