


贵州省思南中学2025-2026学年高一上学期10月月考历史试卷(含答案)
展开 这是一份贵州省思南中学2025-2026学年高一上学期10月月考历史试卷(含答案),共6页。试卷主要包含了单选题,材料题,百家争鸣局面的形成等内容,欢迎下载使用。
1.据考古发现,大汶口文化中晚期的墓葬中,有大墓和小墓的差别。其中一组有七个墓,随葬品最多的达77件,最少的也有19件;另一组只有四个墓,随葬品很贫乏,为陶器、纺轮、獐牙等。由此可知,当时社会( )
A.手工技艺高超B.礼乐文明产生C.经济发展繁荣D.阶级分化明显
2.下图是某班历史兴趣小组制作的“春秋战国时期的文化圈分布图”。据此可知,这一时期中华文化的主要特点是( )
A.分裂并存B.泾渭分明C.多元兼容D.源远流长
3.西周时期,“友”是指亲兄弟或族兄弟;春秋战国时期,“友”用于指无血缘关系但交往密切、志趣相投的人,同时形成了以“信”为核心的交友之道,上述变化反映了( )
A.社会流动的日益频繁B.华夏认同观念的形成
C.儒家思想成为主流D.诸侯国之间平等交往
4.春秋时楚人以蛮族自居,楚国贵族熊渠说:“我蛮夷也,不与中国之号谥。”而屈原的《离骚》开篇就说:“帝高阳之苗裔兮”,意为“我是先帝高阳的后裔”。高阳氏又称颛项,相传是黄帝的孙子。黄帝是中原华夏族公认的先祖。上述材料说明
A.楚人与华夏人的民族起源不同B.春秋战国时期的民族分化严重
C.屈原借古代帝王抵抗秦的兼并D.春秋战国时期民族交融的进展
5.按周朝的制度,井田制下“步百为亩,亩百给一夫”。战国时期,东方各国仍保留这一分田标准,而商鞅变法则“改制二百四十步为亩,百亩给一夫矣”。这主要表明当时
A.税制改革尚未普及B.秦国改革更加彻底
C.中原经济比较发达D.礼乐制度影响深远
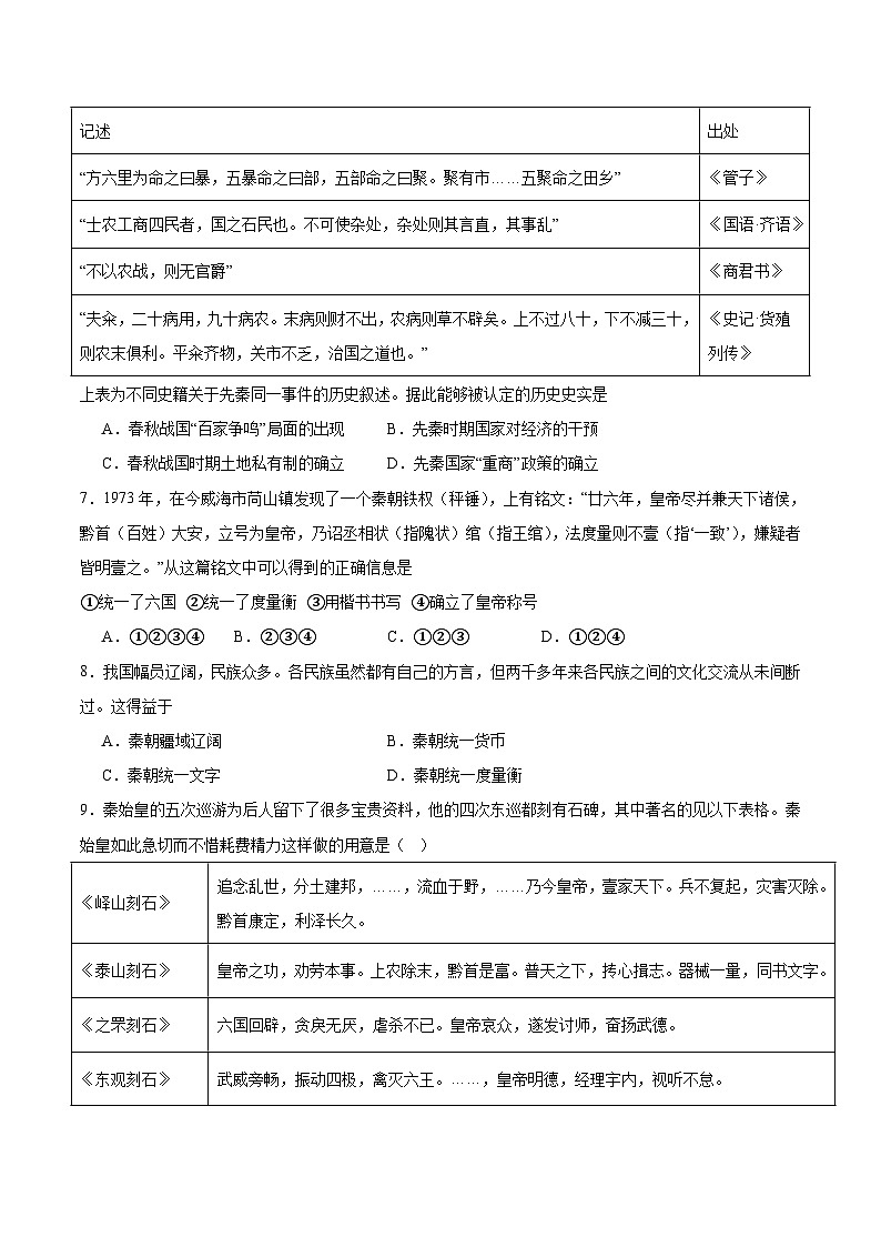
6.
上表为不同史籍关于先秦同一事件的历史叙述。据此能够被认定的历史史实是
A.春秋战国“百家争鸣”局面的出现B.先秦时期国家对经济的干预
C.春秋战国时期土地私有制的确立D.先秦国家“重商”政策的确立
7.1973年,在今威海市苘山镇发现了一个秦朝铁权(秤锤),上有铭文:“廿六年,皇帝尽并兼天下诸侯,黔首(百姓)大安,立号为皇帝,乃诏丞相状(指隗状)绾(指王绾),法度量则不壹(指‘一致’),嫌疑者皆明壹之。”从这篇铭文中可以得到的正确信息是
①统一了六国 ②统一了度量衡 ③用楷书书写 ④确立了皇帝称号
A.①②③④B.②③④C.①②③D.①②④
8.我国幅员辽阔,民族众多。各民族虽然都有自己的方言,但两千多年来各民族之间的文化交流从未间断过。这得益于
A.秦朝疆域辽阔B.秦朝统一货币
C.秦朝统一文字D.秦朝统一度量衡
9.秦始皇的五次巡游为后人留下了很多宝贵资料,他的四次东巡都刻有石碑,其中著名的见以下表格。秦始皇如此急切而不惜耗费精力这样做的用意是( )
A.推广秦国重农抑商国策B.批判已故六国诸侯
C.了解六国故地吏治情况D.强化国家认同观念
10.据《汉书.食货志》记载,汉初的人口较秦代大为减少,大城市人口往往只剩下十分之二三。如在秦代有三万户的曲逆县城到汉初只有五千余户,但这在当时已算得上是人口大县。面对这一客观形势,汉初统治者采取的政策是( )
A.严刑峻法B.对外扩张C.与民休息D.盐铁官营
11.汉武帝时期,为了加强中央集权,采取了一系列措施。其中,在思想上采取的措施是( )
A.焚书坑儒B.罢黜百家,独尊儒术C.设立太学D.颁布“推恩令”
12.东汉末年政论家伸长统讲述了东汉豪强势力的迅猛发展:“豪人之室,连栋数百,膏田满野,奴婢千群,徙附万计。船车贾贩,周于四方:废居积贮,满于都城。”关于东汉豪强势力的发展,下列认识不正确的是 ( )
A.通过经商营利购买土地B.容易发展成为地方割据势力
C.反映了土地兼并的严重D.促使国家经济重心完全南移
13.《宋书》是记载南朝第一个王朝刘宋历史的史书,其中有一段描述:“至于元嘉末……荆城跨南楚之富,扬部有全吴之沃,鱼盐杞梓之利,充仞八方,丝绵布帛之饶,覆衣天下。”对这一时期南方经济发展原因的叙述,正确的是( )
A.大一统的局面为经济发展提供了相对安定的环境B.南宋时,经济重心的南移
C.北方长期战乱,南方相对安定D.少数民族之间的不断融合
14.下面三幅图反映的共同主题是( )
A.国家统一B.政权更迭C.民族交融D.北人南迁
15.隋文帝废除汉代以来州郡长官自辟僚佐的制度,规定凡九品以上地方官吏都要经中央的吏部任免考核。地方官及僚佐不许在本地任职。他同时规定“刺史、县令,三年一迁,佐官四年一迁”,不得连任。这表明当时( )
A.中央集权局面得以强化B.科举制扩大了录取名额C.官员监察范围发生变化D.九品中正制进一步完善
16.贞观二年(628年),王珪对唐太宗说:“昔秦皇汉武,外则穷极兵戈,内则崇侈宫室,人力既竭,祸难遂兴。彼岂不欲安人乎?失所以安人之道也。”鉴于前代的教训,唐朝初年施政方针调整为( )
A.以民为本B.休养生息C.民贵君轻D.重视农时
二、材料题
17.阅读下列材料,回答问题。
材料:稷下学宫是战国时期东方大国齐国兴建的集文化教育、学术交流和资政服务功能于一体的专门机构,它既有招揽人才和议论争鸣的功能,又有教育和培养人才的功能,实际就是田齐政权重建的诸侯国大学。春秋晚期,在剧烈的社会动荡中,贵族阶级迅速衰落,学术成为士人关注的焦点。与此同时,私学教育的兴起对原有的官办教育体系形成巨大冲击,此时的大学也需要进一步与国家政治联系起来,成为政治和教育相结合的官办机构。于是,新兴的田齐政权在获得周天子承认后,既要延续姜齐时期招揽人才的良好风气,又要继续建设和发展教育机构以培养人才。基于这样的考量,齐国便重建了国家的大学教育机构下学宫。稷下学宫不仅有规模宏大的建筑群作为学习和议论的平台,而且开展教学活动的人数众多。子曾在下“三为祭酒”,说明当时有专门的负责人,而且有定期任命或考选制度。《管子·弟子职》是稷下学宫的学生守则,对学生的饮食起居、衣着服饰、课堂纪律、品德修养等都有具体规定。
——摘编自吕文明《从风气到机构:稷下之学在春秋战国时期的兴起和发展》
(1)根据材料并结合所学知识,分析战国时期齐国重建稷下学宫的背景,并归纳其办学特点。
(2)根据材料并结合所学知识,分析战国时期齐国重建稷下学宫所带来的影响。
18.政治制度的创新是历史演进的一种常态。阅读下列材料,回答问题。
材料一 秦统治者把“帝”这个头衔作为自己的专属称呼,皇帝之下是三公,三公之下有九卿,“天下事无大小皆决于上”。全国分为三十六郡,郡下辖若干县,县按大小设县令或县长。
——摘编自樊树志《国史学概要》
材料二 公元前230年到公元前221年,秦陆续灭了六国,并采用以法家为主、兼蓄并用其他学派思想的做法,追求“事在四方,要在中央。圣人执要,四方来效”的格局。
——摘编自韦政通《中国思想史》等
材料三 秦朝作为中华帝国的开端,确立君、臣、民三层一元的政治结构,君主与官僚构成统治阶级。他们对千万小民的控制和支配,是其最突出的特点。秦汉政治体制规范了最基本的特征、倾向。隋和唐初的制度,是在总结前代制度的基础上,适应新的时代特点而形成的三省制。元由三省简化为一省制,明制追唐,元承宋制……
——摘编自吴宗国《中国古代官僚政治制度研究》
(1)根据材料一,指出秦统治者在政治体制上的创新举措。
(2)概括材料二中秦统治者创新制度所具备的历史条件。
(3)依据材料三,分析秦统治者所创制度的影响。
19.阅读材料,回答问题。
材料一:下表是汉朝中央政府为经略边疆而设立的不同机构。
材料二:汉王朝在广阔的边疆地区以长城为主干,设置完善的由塞、障、亭、燧组成的瞭望、预警和防御为一体的边防体系,不仅可以及时掌握边疆地区的情况,也可以防御来犯之敌。对强大的匈奴先后采取了和亲、武力进攻、纳降、内徙、分化瓦解等政策;对西域诸国则是先后来取了频繁遣使者往来、武力征服、和亲、屯田、册封官爵等措施;对南方诸族则采取了郡县制和羁縻统治并行、“毋赋税”等政策。从边疆稳定、民族关系和睦的角度看,汉王朝的边疆政策是较为成功的。
——以上材料均摘编自马大正《中国古代的边疆政策和边疆治理)
(1)根据材料一、二,概括汉朝经略边疆的特点。
(2)根据材料一二并结合所学知识,说明汉朝经略边疆的意义。
20.阅读材料,回答问题。
材料 下图是某一中国古代历史著作目录第二讲及第一条子目。
请根据所学知识,仿照第一条子目,为该讲补充两条子目(每条子目下需写3个史实)。
17.(1)背景:学在官府到学在民间,私学兴起对官办大学构成了冲击;分封制逐渐瓦解,士阶层活跃并受到重用;齐国有招揽人才的优良传统;新兴的田齐政权需要人才重振齐国。(任答三点)
特点:集文化教育、学术交流和资政服务功能于一体;具有官办教育性质;建筑规模大,参与人数多;管理和考核严格;思想自由开放。(任答三点)
(2)影响:有利于齐国吸纳人才、增强国力;促进了学术繁荣和思想解放,推动了“百家争鸣”;成为官办教育办学的典范,为后世所借鉴;为中国传统文化的传承和发展提供了人才支持。(任答两点)
18.(1)首创皇帝制度,在中央实行三公九卿制度,在地方推行郡县制。
(2)国家统一;百家争鸣提供了各种治国学说。
(3)对秦朝:巩固了统一,加强了中央集权。对后世:后世的政治制度在秦朝的基础上不断完善、创新;权力的统一与集中成为后世王朝的总体趋势。
19.(1)特点:因地制宜,设置不同的管理机构;设立完善的边疆防御体系;因俗而治,采用不同民族政策;边疆民族有了较大的自主权;多措并举,采用政治、经济、军事等手段。
(2)意义:加强了中央对边疆的管理;有利于边疆稳定;推动了民族交融;巩固了统一多民族封建国家。
20.二、社会经济的发展
铁农具的出现和牛耕的使用 / 工商业的发展 / 小农经济的出现
三、百家争鸣局面的形成
士阶层的崛起 / 诸子学派 / 深远影响记述
出处
“方六里为命之曰暴,五暴命之曰部,五部命之曰聚。聚有市……五聚命之田乡”
《管子》
“士农工商四民者,国之石民也。不可使杂处,杂处则其言直,其事乱”
《国语·齐语》
“不以农战,则无官爵”
《商君书》
“夫籴,二十病用,九十病农。末病则财不出,农病则草不辟矣。上不过八十,下不减三十,则农末俱利。平籴齐物,关市不乏,治国之道也。”
《史记·货殖列传》
《峄山刻石》
追念乱世,分土建邦,……,流血于野,……乃今皇帝,壹家天下。兵不复起,灾害灭除。黔首康定,利泽长久。
《泰山刻石》
皇帝之功,劝劳本事。上农除末,黔首是富。普天之下,抟心揖志。器械一量,同书文字。
《之罘刻石》
六国回辟,贪戾无厌,虐杀不已。皇帝哀众,遂发讨师,奋扬武德。
《东观刻石》
武威旁畅,振动四极,禽灭六王。……,皇帝明德,经理宇内,视听不怠。
《碣石刻石》
堕坏城郭,决通川防,夷去险阻。地势既定,黎庶无繇,天下咸抚。
机构
管理范围
职能
郡县
北疆、东北疆、西南地区、南疆
管理民政、防务和屯田
属国
脱离本民族主体而迁徙到内地的边疆民族
设属国都尉,其内部事务仍由该内迁民族的首长负责
都护府、校尉、中郎将、将军等
不具备设置郡县管理的边疆地区
管理民政、军政和屯田
第二讲 春秋战国时代的社会变动
一、政治制度的变革
分封制瓦解/各国变法/君主专制
题号
1
2
3
4
5
6
7
8
9
10
答案
D
C
A
D
B
B
D
C
D
C
题号
11
12
13
14
15
16
答案
B
D
C
C
A
A
相关试卷 更多
- 1.电子资料成功下载后不支持退换,如发现资料有内容错误问题请联系客服,如若属实,我们会补偿您的损失
- 2.压缩包下载后请先用软件解压,再使用对应软件打开;软件版本较低时请及时更新
- 3.资料下载成功后可在60天以内免费重复下载
免费领取教师福利 







