


广西壮族自治区南宁市2024—2025学年高三上学期摸底考试生物试题
展开 这是一份广西壮族自治区南宁市2024—2025学年高三上学期摸底考试生物试题,共17页。试卷主要包含了单选题,非选择题等内容,欢迎下载使用。
一、单选题
1.科学家发现,现代人类的两个不同个体之间,基因的差异最多只有1.5%,这些DNA可能是现代人类真正区别的最重要线索。下列关于人体DNA的叙述,正确的是( )
A.DNA的脱氧核糖由C、H、O、N、P元素构成
B.DNA的两条单链方向相反,链间的碱基以氢键连接
C.DNA分子中的每一个磷酸都与两个脱氧核糖连接
D.遗传信息鉴定检测的是特定基因的碱基种类
2.犀牛变色龙生活在马达加斯加西部的干燥落叶林,这是变色龙最常见的栖息地之一。他们可以利用体色变化来隐藏自己躲避捕食者。下列叙述错误的是( )
A.变色龙的体色变化属于行为信息
B.干燥气候是影响变色龙种群密度的非密度制约因素
C.变色龙通过变色隐藏自己躲避天敌,体现了信息能够调节种间关系
D.信息传递的完成需信息源、信道和信息受体,三者缺一不可
3.老友粉是南宁本土美食,这种粉在烹煮过程添加酸笋、豆豉、酸辣椒、香醋等佐料,从而赋予老友粉独特风味。下列关于传统发酵技术的叙述,错误的是( )
A.在制作酸笋时加入“陈酸笋水”可加速发酵进程
B.发酵温度过低可能会导致酸辣椒咸而不酸
C.在香醋的发酵过程中应一直保持通气条件
D.传统发酵技术使用的菌种均为纯种微生物
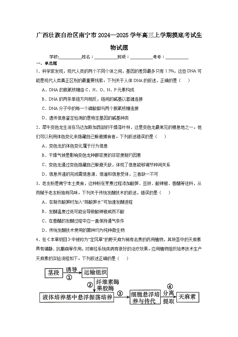
4.在《本草纲目》中被称为“定风草”的野天麻为稀有名贵的药用植物,其块茎中的天麻素具有镇静、抗癫痫等作用,对神经系统疾病有很好的治疗效果。应用植物组织培养技术生产天麻素的实验流程如下。下列叙述正确的是( )
A.诱导茎段形成愈伤组织需要给予一定强度的光照
B.过程①前用酒精对茎段进行消毒即可保证外植体不被污染
C.用诱变的方法处理愈伤组织,再经筛选可能获得高产天麻素的细胞
D.步骤③细胞悬浮培养与传代的过程体现了植物细胞的全能性
5.某科研团队在热带雨林土壤中分离获得了高效分解纤维素的细菌,为探究影响其纤维素酶活性的条件,设计了如表所示的实验。下列叙述错误的是( )
A.若试管1和试管2形成对比实验,则①为30℃水浴处理
B.实验结束时,试管1中的纤维素含量可能最低
C.试管3中纤维素酶的空间结构在低温条件下遭到破坏
D.可增加设置其他温度和pH的试管以完善该实验
6.研究发现空腹时身体通过糖异生将脂肪等非糖物质转化为糖类物质,而荔枝中含有次甘氨酸A和α-亚甲环丙基甘氨酸两种成分(未成熟的荔枝中含量较高)会抑制糖异生过程。空腹食用大量荔枝可引起表现为低血糖的“荔枝病”。下列叙述错误的是( )
A.血糖平衡的调节过程中胰岛B细胞受神经递质和葡萄糖的直接刺激
B.血糖含量降低时,甲状腺激素、糖皮质激素起协同作用
C.下丘脑的血糖平衡中枢通过交感神经使血糖水平升高
D.次甘氨酸A与α-亚甲环丙基甘氨酸的降糖机理与胰岛素完全相同
7.丝瓜的生长速度很快,而且瓜秧长得很长,要保证丝瓜结瓜多,要适当摘掉一些侧枝(打杈),这样可以节约养分,供应上部生长。如图表示不同浓度的萘乙酸喷施丝瓜植株,一段时间后,分别测量顶芽和侧芽的生长速率。据图判断下列叙述正确的是( )
A.打杈是为了抑制丝瓜的顶端优势,有利于果实养分的积累
B.萘乙酸浓度为16mg/L时,顶芽和侧芽的生长速率基本相同
C.相同浓度的萘乙酸处理,丝瓜顶芽和侧芽生长速率不同只是因为对萘乙酸的敏感度不同
D.喷施适宜浓度的萘乙酸可能有利于优良丝瓜的增产
8.某鸟类羽毛有美羽和素羽之分,美羽(A)对素羽(a)为显性。美羽雄鸟羽毛艳丽,易被天敌发现,而素羽则有利于躲避天敌,但美羽作为一种求偶信号有利于雌鸟的识别,避免与近似物种错误交配使生殖失败,而素羽不利于雌鸟识别。下列叙述错误的是( )
A.在天敌剧增、没有近似物种的干扰情况下,aa个体占比会增加
B.该鸟类雄鸟个体间表型的差异体现了基因多样性
C.突变可使该鸟类种群出现多种可遗传的表型
D.若该鸟类种群的生存环境稳定,则其基因频率不会发生改变
9.在20世纪初,美国总统西奥多·罗斯福认为狼是鹿的天敌,因此下令捕杀狼群,以保护鹿群的数量。这一决策导致狼群数量急剧下降,鹿群数量则迅速增加,总数超过了十万只。然而,这种人为干预导致了森林后期出现植被破坏、土壤裸露等问题,最终鹿群的数量锐减至八千只左右。下列叙述正确的是( )
A.后期鹿群的数量减少是负反馈调节的结果
B.狼捕食鹿后最终可以获得鹿个体中10%~20%的能量
C.森林中各种生物构成食物链的数量金字塔都是正金字塔
D.森林碳循环过程中,CO2仅能通过光合作用进入生物群落
10.黑叶猴俗称“乌猿”,分布于我国广西、贵州、重庆等地,是生活在热带、亚热带喀斯特石山地区的叶猴中分布最广、最为人熟知的一种。弄岗保护区复杂多变的喀斯特雨林生态系统是黑叶猴天然的庇护所,生活着广西最大的黑叶猴野生种群。下列关于黑叶猴的叙述,正确的是( )
A.弄岗保护区中黑叶猴个体的迁入与迁出不改变该区域种群密度
B.利用动物声音的个体识别技术也可开展野外种群数量的监测
C.调查时若发现黑叶猴种群幼年个体所占比例下降,该种群属于衰退型
D.建立自然保护区属于保护生物多样性中的易地保护
11.科学家利用来自不同育种环境的白菜型冬油菜为材料,通过半致死温度处理并测定分析其抗寒性与环境的关系,并利用不同浓度DNA甲基化抑制剂5-azaC处理,分析DNA去甲基化对白菜型冬油菜DNA整体甲基化水平及低温胁迫下苗期生理特性的影响,结果表明抗寒能力受DNA去甲基化的调控。下列叙述正确的是( )
A.油菜相关基因的甲基化过程是可逆的
B.油菜DNA甲基化水平改变引起的表型改变,属于基因突变
C.低温条件下的去甲基化会引起碱基序列的改变
D.被甲基化修饰的抗寒基因不会影响细胞的增殖和分化
12.良风江国家森林公园野生菌种类多,误食有毒蘑菇会引起呕吐,具体机制如图1所示。研究小组针对呕吐时图1中突触进行实验,图2表示突触前神经元的刺激强度随时间逐渐增强(S1-S8)的图像,以及在相应刺激强度下突触后神经元膜电位的变化规律的图像。下列叙述正确的是( )
A.毒素刺激肠黏膜引起的呕吐反应属于条件反射
B.DVC区两神经元之间的信号转换是电信号→化学信号
C.在S6-S8期间刺激神经,则兴奋强度随刺激强度的增大而持续增大
D.若利用药物抑制肠嗜铬细胞释放5-HT可缓解恶心和呕吐的症状
13.已知甲、乙两种群初始数量相同,且均呈“S”形曲线增长,如图表示甲、乙两种群增长速率与时间之间的关系曲线。下列叙述正确的是( )
A.甲种群的数量在t1~t3之间是先升后降的
B.乙种群在t4时的数量大约是t3时的两倍
C.P点之前乙种群的数量一直比甲种群高
D.t3时乙种群数量达到环境容纳量
14.武鸣沃柑具有外形鲜艳、耐寒性强、成熟期晚和耐贮藏等特点。成熟的沃柑果实呈高饱和的橙红色,果汁充沛爽口、高糖低酸。当沃柑成熟到一定程度,会出现呼吸速率迅速上升后再迅速下降的现象。研究人员以新采摘的沃柑为实验材料,测定了常温有氧贮藏条件下果实的呼吸速率和乙烯释放速率,变化趋势如图。下列叙述错误的是( )
A.乙烯能催化淀粉水解为单糖,从而增加沃柑甜度
B.沃柑在贮藏期间,细胞呼吸的耗氧场所是线粒体内膜
C.沃柑在采后5天内,果实中有机物的总量一直在下降
D.由图可知,第2天沃柑细胞呼吸速率突然升高可能与乙烯含量有关
15.如图1是某二倍体动物减数分裂某时期图像(只显示了部分染色体),图2是测定该动物体内细胞①~⑤中染色体数与核DNA分子数的关系图。下列叙述正确的是( )
A.由图1可知该生物是雌性
B.4号染色体上的B基因是b突变而来的
C.图2中含有同源染色体的细胞有②④⑤
D.图2中含有两个染色体组的细胞有③④
16.某植物花色的深浅有五种层次,分别为深红、红、中红、淡红、白色,现有深红和白色的两株植物杂交,产生的F1全为中红花,F1自交得F2,F2中各花色植株数量比为深红∶红∶中红∶淡红∶白色=1∶4∶6∶4∶1。下列有关叙述错误的是( )
A.该植物含有的显性基因数量越少,花的颜色越浅
B.该植物五种层次的花色中,中红花的基因型最多
C.淡红花植株随机传粉,子代全是淡红花
D.让开红花的植株自交,子代可能出现深红花
二、非选择题
17.下图为甲、乙两种人类遗传病的遗传系谱图,其中甲病是一种由基因突变引起的单基因遗传病,由基因A/a控制,乙病由基因B/b控制,Ⅰ-4不携带乙病致病基因。不考虑XY同源区遗传。回答下列问题:
(1)甲病的致病基因是由正常基因经 (填“显性”或“隐性”)突变形成的。基因突变指的是 。
(2)据图可以判断Ⅰ-1基因型是 。已知人群中出现甲病的概率为1/10000,若Ⅱ-6与人群中正常男性婚配,生育两病均患后代的概率是 。
(3)已知甲病致病基因与正常基因相比内部多了连续的3个A-T碱基对,由此可推断致病基因与正常基因控制的蛋白质中可能有 个氨基酸的差别(不考虑终止密码子提前出现)。
(4)我国婚姻法明确规定禁止近亲结婚,主要是为了防止图中 (填“甲病”或“乙病”)类型的遗传病发病率上升。若Ⅱ-7和Ⅱ-8,准备生二胎,为了避免后代再患甲病,遗传咨询医生建议检测第一极体中相应基因,若检测结果是 (写出相应基因及其数量),则相应的卵细胞可用于试管婴儿的培育(不考虑突变和染色体变异)。
18.机体受到病原体感染后,免疫细胞会产生适量的细胞因子,免疫细胞将病原体消灭后恢复正常。但如果持续感染或免疫系统调控不够精准,就会产生更多细胞因子。这些细胞因子进一步激活更多的免疫细胞,产生更多的细胞因子,形成“细胞因子风暴”,过多的细胞因子可损伤一些正常的细胞,受损的细胞产生的物质又作为抗原,激发产生更多的细胞因子,而更多的细胞因子又会引发更多的器官损伤甚至全身受损,称为“炎症风暴”。回答下列问题:
(1)细胞因子在体液免疫中的作用是 。“炎症风暴”所造成的器官损伤属于自身免疫病,这是免疫系统的 功能异常导致的。
(2)若某病人因“炎症风暴”造成器官损伤需要进行异体器官移植,针对免疫排斥问题,对供者和受者的要求是 。为提高器官移植的成活率,还需对受者采取定期注射或服用免疫抑制剂等措施。
(3)临床上,环孢素是常用的免疫抑制剂。研究人员利用如下材料用具进行实验,以验证环孢素具有抑制免疫排斥反应的作用,请完善实验方案并预期实验结果和结论。
材料用具:A、B品系小鼠各若干只,环孢素溶液,注射器,手术器材,蒸馏水,饲料。
①上述材料用具中有一种不符合实验要求,请指出并改正: 。
②实验步骤:
第一步:取生理状态相同的健康A品系小鼠若干,随机均分为甲、乙两组。
第二步:给甲组小鼠注射适量的 作为实验组,乙组小鼠注射 作为对照组;切除两组小鼠腹部少量皮肤,取同一只B品系小鼠腹部相同面积的皮肤分别移
植到甲、乙两组小鼠的腹部。
第三步:将两组小鼠在相同且适宜的条件下饲养,观察并记录移植皮肤从移植到脱落的时间,分别记作t甲、t乙。
③预期实验结果: 。实验结论: 。
19.植物叶绿体中的淀粉含量在白天和夜晚的变化很大,淀粉作为储能物质,可在夜间光合作用不能进行时,为植物提供充足的能量。如图1为植物细胞中物质的运输与转化过程。温度对光合产物运输也会产生影响,科学家把14CO2供给甘蔗叶片吸收以后,分别置于不同条件下培养,相同时间后测定其光合产物碳水化合物的运输情况,结果如图2.回答下列问题:
(1)卡尔文循环发生的场所是 ,为这个循环提供能量的物质是 ,这个能量是通过 (物质)吸收可见光能后转化而来的。
(2)从图2曲线可以看出,有机物运输的最适温度是在22℃左右。低于最适温度,可能的原因是植株呼吸作用减弱,产生的 减少,导致运输速度降低;高于最适温度,可能的原因是植株呼吸作用增强,消耗的 增多,导致运输速度降低。
(3)在白天光合产物磷酸丙糖,除了用于合成蔗糖,还可用于合成 。研究发现,白天在叶绿体中常见到大的淀粉粒,而夜晚叶绿体中的淀粉粒则消失,同时发现在夜晚蔗糖的合成速率和白天几乎无差别。分析这一现象出现的原因可能是 。
20.南美蟛蜞菊生长迅速,无病虫害,繁殖容易,被我国作为城市绿化先锋地被植物、护坡植物和海岸固沙植物广泛栽培。强大的营养繁殖能力使之能不断地延伸其种群;另外,因其具有强烈的化学他感作用,排斥异种,能在一定区域形成单一种群,是一种有害的潜在入侵物种。近期在灵龟山公园已经发现该种植物,且已经导致其他的花草植物出现消失的现象。回答下列问题:
(1)南美蟛蜞菊入侵爆发初期,会与群落中生态位比较近的种群之间形成 关系。入侵物种的爆发通常会使入侵地的生物多样性 。
(2)在群落中,由于地形变化、土壤湿地的差异等,生物呈镶嵌分布,这属于群落的 结构。
(3)为研究南美蟛蜞菊对入侵地植被多样性和生态稳定性的影响,除在群落水平对不同入侵地的物种丰富度进行调查外。还需调查该入侵物种生态位,研究其生态位时需要研究的方面有 (答出2点)等。
(4)一段时间后,研究者发现该公园内南美蟛蜞菊种群数量不断增加,分布区域也逐步稳定扩大,疑似为生态入侵,推测该区域中的氮元素对其生长有着重要的作用。为验证该推测,科研人员探究了氮元素对南美蟛蜞菊植物地下部分和地上部分生物量的影响,对照组铵态氮浓度为10mnl。L-1,其余组的铵态氮浓度如下表所示(单位为mnl。L-1)。
①据表推测,不同浓度氮对南美蟛蜞菊地下生物量和地上生物量的影响分别是 。
②相关部门接收到有关南美蟛蜞菊入侵公园的举报信息后,一般采取的措施为在其种子成熟前连根拔出,分析其目的为 。
21.人组织纤溶酶原激活物(htPA)是一种对预防和治疗急性心肌梗塞等血栓性疾病有良好效果的糖蛋白。某科研机构培育出了含htPA基因的转基因兔,并从转基因母兔乳汁中成功获得了大量的htPA,其培育流程如图所示。回答下列问题:
(1)在构建重组质粒时,需要用到的酶是 ,通常会用到两种不同的酶对目的基因和质粒进行酶切处理,目的是 。代孕母兔接受早期胚胎允许其着床并妊娠,其生理基础包括 (答出2点)。
(2)生长激素(GH)可促进动物细胞增殖和乳腺生长发育及维持泌乳。研究人员将GH基因导入htPA单转基因兔体内,获得htPA/GH双转基因兔,以期提高兔乳清中的htPA表达量。
①显微注射GH基因准备:制备GH基因重组质粒。
②对兔进行 和同期发情处理:选取3只未发情的htPA单转基因兔作为供体(标号a、b、c),适量注射FSG/hCG(两种促性腺激素),与正常公兔配种,在母兔的 (填部位)形成受精卵。在供体兔配种的同时,选取成年健康母兔作为受体,耳缘静脉注射适量hCG。
③双转基因兔的制备:显微注射GH基因重组质粒到受精卵内,适宜条件培养,胚胎移植。
④转基因兔的整合筛选:无菌剪取新生仔兔的耳尖组织少许,提取基因组。针对htPA和GH两种基因,设计 对引物进行PCR检测。对PCR反应产物进行 ,确定条带大小是否正确。
⑤htPA含量测定:分别测定htPA单转基因兔和htPA/GH双转基因兔乳清中的htPA的表达量
试管
底物和试剂
实验条件
1
纤维素+2mL纤维素酶溶液
30℃水浴;pH=7
2
纤维素+2mL纤维素酶溶液
①______;pH=3
3
纤维素+2mL纤维素酶溶液
0℃水浴;pH=②______
铵态氮浓度/分布含量
对照组
0.025
0.05
0.1
0.5
地下生物量/g
0.045
0.064
0.058
0.059
0.05
地上生物量/g
0.07
0.039
0.042
0.041
0.058
《广西壮族自治区南宁市2024—2025学年高三上学期摸底考试生物试题》参考答案
1.B
【解析】DNA的脱氧核糖由C、H、O元素构成,A错误;DNA分子是由两条反向平行的脱氧核苷酸长链盘旋而成的,两条链上的碱基通过氢键连接成碱基对,B正确;DNA分子中的每条链都有一端,其脱氧核糖只连接一个磷酸基团,C错误;基因的碱基种类相同,都是4种,遗传信息鉴定检测的是特定基因的脱氧核苷酸顺序,而不是特定基因的碱基种类,D错误。故选B。
2.A
【解析】物理信息是生态系统中的光、声、温度、湿度、磁力等,通过物理过程传递的信息,变色龙的体色变化属于物理信息,A错误;影响程度与种群密度无关的因素,如气候、季节、降水等的变化,属于非密度制约因素,干燥气候是影响变色龙种群密度的非密度制约因素,B正确;变色龙通过变色隐藏自己躲避天敌,上述行为发生在不同生物之间,体现了信息能够调节种间关系,C正确;信息传递是生态系统的功能之一,信息传递的完成需信息源、信道和信息受体,三者缺一不可,D正确。故选A。
3.D
【解析】在制作酸笋时加入“陈酸笋水”可增加菌种浓度,从而加速发酵进程,A正确;发酵温度过低,微生物代谢速率较慢,发酵效果不佳,可能会导致酸辣椒咸而不酸,B正确;香醋发酵的菌种是醋酸菌,属于异养需氧型,在发酵过程中应一直保持通气条件,C正确;传统发酵技术多使用混合菌种,D错误。故选D。
4.C
【解析】诱导茎段形成愈伤组织时,一般不需要给予光照,因为光照可能会影响愈伤组织的形成,A错误;过程①脱分化之前用酒精对茎段进行消毒,但不能保证外植体不被污染,B错误;用诱变的方法处理愈伤组织,再经筛选有可能获得高产天麻素的细胞,这是一种常见的育种方法,C正确;步骤③细胞悬浮培养与传代的过程没有形成完整的植株,不能体现植物细胞的全能性,D错误。故选C。
5.C
【解析】若试管1和试管2形成对比实验,温度是无关变量,应保证相同且适宜,则①为30℃水浴处理,A正确;试管①条件最接近热带雨林的土壤,实验结束时,试管①中的纤维素含量可能最低,B正确;酶绝大多数是蛋白质,少数是RNA,低温不会破坏纤维素酶的空间结构,C错误;本实验温度梯度和酸碱度梯度设置都比较大,所以可增加设置其他温度和pH的试管以完善该实验,D正确。故选C。
6.D
【解析】当血糖浓度升高时,一方面,葡萄糖可直接刺激胰岛B细胞,促使其分泌胰岛素;另一方面,血糖升高会引起神经系统的反应,神经系统会释放神经递质作用于胰岛B细胞,进一步刺激胰岛B细胞分泌胰岛素,A正确;血糖含量降低时,甲状腺激素、糖皮质激素都能促进代谢,提高血糖浓度,起协同作用,B正确;下丘脑的血糖平衡中枢通过交感神经使血糖水平升高,这是血糖调节的神经调节途径之一,C正确;胰岛素是通过促进组织细胞摄取、利用和储存葡萄糖来降低血糖,而荔枝中的次甘氨酸 A 和 α- 亚甲环丙基甘氨酸是抑制糖异生过程来降低血糖,二者的降糖机理不同,D错误。故选D。
7.D
【解析】打杈是为了去除侧芽,这样可以节约养分,供应上部生长,不是抑制顶端优势,A错误;萘乙酸浓度为16mg/L时,顶芽生长速率约为1.3cm/d,侧芽生长速率约为0.5cm/d,生长速率不同,B错误;相同浓度的萘乙酸处理,丝瓜顶芽和侧芽生长速率不同,不仅是因为对萘乙酸的敏感度不同,还可能与顶芽和侧芽本身的生理状态等因素有关,C错误;喷施适宜浓度的萘乙酸可以调节顶芽和侧芽的生长,有利于养分的合理分配,从而可能有利于优良丝瓜的增产,D正确。故选D。
8.D
【解析】根据题意可知,素羽(a)有利于躲避天敌,因此在天敌剧增、没有近似物种的干扰情况下,aa个体占比会增加,A正确;该鸟类雄鸟个体间因为存在基因多样性,所以在表型具有差异,B正确;突变可以为生物进化提供原材料,可使该鸟类种群出现多种可遗传的表型,C正确;若该鸟类种群的生存环境稳定,在个体生存能力方面,A、a控制的性状没有明显的优势,因此基因频率比例相当,种群中基因频率保持相对稳定,并非不会发生改变,D错误。故选D。
9.A
【解析】由题意可知,后期鹿群的数量减少是因为狼群数量急剧下降,鹿群数量则迅速增加,使森林后期出现植被破坏、土壤裸露等问题,这是负反馈的结果,A正确;能量传递效率是以种群作为一个整体来研究的,不能以个体为单位来衡量,B错误;森林中各种生物构成食物链的数量金字塔不都是正金字塔,如果消费者个体小而生产者个体大,如昆虫和树,那么数量金字塔就会呈现上宽下窄倒置的金字塔形,C错误;森林碳循环过程中,CO2能通过光合作用和化能合成作用进入生物群落,D错误。故选A。
10.B
【解析】种群密度是指单位面积内的个体数量。黑叶猴个体的迁入与迁出会直接影响该区域的种群密度,因为迁入会增加个体数量,而迁出会减少个体数量,A错误;动物声音的个体识别技术可以用于监测野外种群数量。通过分析动物的声音特征科学家可以识别个体并估算种群数量,B正确;仅仅发现幼年个体比例下降并不足以判断种群是否属于衰退型,还需要观察老年个体比例是否上升。只有在幼年个体比例下降目老年个体比例上升的情况下,才能更准确地判断该种群处于衰退状态,C错误;建立自然保护区属于就地保护,即在物种原生地进行保护。易地保护是指将物种迁出原生地,在动物园、植物园等地进行保护,D错误;
故选B。
11.A
【解析】题干中提到抗寒能力受DNA去甲基化的调控,说明油菜相关基因的甲基化过程是可逆的,A正确;油菜DNA甲基化水平改变引起的表型改变,不属于基因突变,因为基因突变是指基因的碱基序列发生改变,而DNA甲基化不改变碱基序列,B错误;低温条件下的去甲基化不会引起碱基序列的改变,只是影响基因的表达,C错误;被甲基化修饰的抗寒基因会影响其表达,从而可能影响细胞的增殖和分化,D错误。故选A。
12.D
【解析】毒素刺激肠黏膜引起的呕吐反应没有经过大脑皮层,不属于条件反射,A错误;DVC区两神经元之间的信号转换是电信号→化学信号→电信号,B错误;在S5-S8时期,细胞膜产生了动作电位,由图可知其兴奋强度不会随刺激强度的增大而持续增大,C错误;由图可知,毒素分子作用于肠嗜铬细胞使其释放5-HT,通过迷走神经可引起恶心和呕吐现象,因此若利用药物抑制肠嗜铬细胞释放5-HT可缓解恶心和呕吐的症状,D正确。故选D。
13.B
【解析】t1~t3时间内,甲种群的增长率先增大后减小,最后为0,所以甲种群的数量在t1~t3之间一直是上升,A错误;根据图示信息可知,乙种群的种群增长速率先增大后减小,最后为0,结合图示面积可知,乙种群在t4时的数量大约是t3时的两倍,B正确;根据题意可知,甲、乙两种群初始数量相同,P点之前,甲种群的种群增长速率一直高于乙种群,所以乙种群的数量一直比甲种群低,C错误;环境容纳量(K值)指在环境条件不受破坏的情况下,一定空间中所能维持的种群最大数量,根据图示可知,在t4时乙种群数量达到环境容纳量,D错误。故选B。
14.A
【解析】乙烯是一种植物激素,它主要作用是促进果实成熟,而不是催化淀粉水解,淀粉水解是由淀粉酶催化的,而不是乙烯,A错误;贮藏期间,细胞呼吸的耗氧场所是线粒体内膜,该阶段进行有氧呼吸的第三阶段,B正确;沃柑在采后5天内,呼吸速率大于零,伴随着有机物的消耗,因此有机物的总量会下降,C正确;由图可知,呼吸速率随乙烯释放速率的增加而增加,乙烯释放速率降低后,呼吸速率也随之降低,第2天沃柑细胞呼吸速率突然升高可能与乙烯含量有关,D正确。故选A。
15.D
【解析】据图1可知,同源染色体正发生分离,且细胞质均等分裂,故该生物为雄性,A错误;据图可知,4号染色体同时存在B、b,若基因型为BB,则b基因是由B基因突变而来,若基因型Bb,则B基因是由b突变而来的,B错误;据图2可知,①②染色体数目为n的一定是减数第二次分裂前期、中期,无同源染色体,细胞中含有1个染色体组,③染色体和核DNA分子数目都是2n,处于减数第二次分裂后期(无同源染色体),或者精原细胞,细胞中有2个染色体组,④染色体为2n,DNA分子数在4n,处于减数第一次分裂或有丝分裂前期、中期,含有同源染色体,细胞中有2个染色体组,⑤染色体和DNA都为4n,处于有丝分裂后期,含有同源染色体,细胞中有4个染色体组,所以含有两个染色体组的细胞有③④,含有同源染色体的细胞有④⑤,C错误,D正确。故选D。
16.C
【解析】F2中各花色植株数量比为深红∶红∶中红∶淡红∶白色=1∶4∶6∶4∶1,属于9∶3∶3∶1的变式,所以该植物花色深浅由两对等位基因控制,遵循基因分离和自由组合定律,该植物含有的显性基因数量越少,花的颜色越浅,A正确;若用A/a和B/b表示控制花色的基因,则五种花色对应的基因型分别为深红(AABB)、红(AABb、AaBB)、中红(AaBb、AAbb、aaBB)、淡红(Aabb、aaBb)、白色(aabb),其中中红色的基因型最多,B正确;淡红花随机传粉,子代可能出现淡红花、中红花和白花,C错误;开红(AABb、AaBB)花植株自交,子代可能出现深红花,D正确。故选C。
17.(1)隐性 基因内部碱基对的增添、缺失或替换
(2)AaXBXb 1/2424
(3)1个或2个
(4)甲病 aa或Aa/Aa或aa
【解析】(1)据图可知,1号和2号都正常,但他们的女儿(5号)患有有甲病,说明甲病为常染色体隐性遗传病,因此甲病的致病基因是由正常基因经隐性突变形成的;基因突变指的是基因内部碱基对的增添、缺失或替换,基因突变具有普遍性、稀有性、可逆性、多方向性、多害少利性。
(2)据图可知,3号和4号都正常,但他们的儿子(9号)患有有乙病,说明乙病为隐性遗传病,已知Ⅰ-4(4号)不携带乙病致病基因,则说明乙病为伴X染色体隐性遗传病,由解析(1)可知,甲病为常染色体隐性遗传病,因此7号的基因型为aaXbY,故Ⅰ-1(1号)基因型为AaXBXb,2号基因型为AaXBY;Ⅱ-6基因型为1/6AAXBXB、1/6AAXBXb、1/3AaBXB、1/3AaXBXb,已知人群中出现甲病(aa)的概率为1/10000,故甲病的致病基因(a)频率为1/100,A的基因频率为99/100,人群中基因型为AA的概,为99/100×99/100,Aa的概率为2×99/100×1/100,因此人群中甲病正常基因型中AA的概率为AA/(AA+Aa)=99/101,Aa的概率为Aa/(AA+Aa)=2/101,故人群中正常男性的基因型为99/101AAXBY、2/101AaXBY,若Ⅱ-6与人群中正常男性婚配,生育两病均患后代(aaXbY),则Ⅱ-6基因型为1/3AaXBXb,该正常男性基因型为2/101AaXBY,所以两病均患后代的概率是=1/3×1/2×1/2×2/101×1/2×1/2=1/2424。
(3)已知甲病致病基因与正常基因相比内部多了连续的3个A-T碱基对,插入3个碱基对,不考虑终止密码子提前出现,氨基酸种类应该是1或2个的差别。
(4)禁止近亲结婚主要是为了防止常染色体隐性遗传病发病率上升,即图中的甲病;据图可知,7号(Ⅱ-7)和11号患甲病,基因型均为aa,8号(Ⅱ-8)不患甲病,故8号的基因型为Aa,若Ⅱ-7和Ⅱ-8准备生二胎,为了避免后代再患甲病,则Ⅱ-8产生的卵细胞应含有A基因,与其一起产生的相应的第一极体基因型可能为aa(不发生交叉互换)或Aa(发生交叉互换)。
18.(1)促进B细胞增殖、分化为浆细胞和记忆细胞 免疫自稳
(2)供者与受者的HLA(人类白细胞抗原)有一半以上相同
(3)材料用具中“蒸馏水”不符合实验要求,应改为“生理盐水” 第二步:环孢素溶液 等量的生理盐水 t甲>t乙 环孢素具有抑制免疫排斥反应的作用
【解析】(1)细胞因子是由辅助性T细胞分泌的,在体液免疫中的作用是促进B细胞增殖、分化为浆细胞和记忆细胞;“炎症风暴”所造成的器官损伤属于自身免疫病,这是免疫系统的免疫自稳功能异常导致的,属于免疫功能过强引起的。
(2)每个人的细胞表面都带有一组与别人不同的蛋白质---HLA,它们是标明细胞身份的标签物质,针对免疫排斥问题,对供者和受者的要求是供者与受者的HLA(人类白细胞抗原)有一半以上相同。
(3)分析题意,本实验目的是验证环孢素具有抑制免疫排斥反应的作用,实验的自变量是环孢素的有无,因变量是免疫排斥反应情况,实验设计应遵循对照与单一变量原则,分析如下:①上述材料用具中有一种不符合实验要求,按照实验设计的对象是动物而言,材料用具中“蒸馏水”不符合实验要求,应改为“生理盐水”。②实验步骤:实验设计的自变量是环孢素的有无,故第二步给甲组小鼠注射适量的环孢素溶液作为实验组,乙组小鼠注射等量的生理盐水作为对照组。③预期实验结果:由于本实验是验证实验,实验结论与预期一致,即环孢素具有抑制免疫排斥反应的作用,甲组有环孢霉素,故预期实验结果应为t甲>t乙,实验结论是环孢素具有抑制免疫排斥反应的作用。
19.(1)叶绿体基质 ATP和NADPH 光合色素
(2)ATP 有机物
(3)淀粉 白天淀粉合成速度大于分解速度,夜晚淀粉分解速度大于合成速度
【解析】(1)卡尔文循环是光合作用的暗反应过程,发生的场所是叶绿体基质,为这个循环提供能量的物质是光反应产生的ATP和NADPH,这个能量是通过类囊体薄膜上的光合色素吸收可见光能后转化而来的。
(2)有机物的运输需要消耗细胞呼吸产生的ATP,从图2曲线可以看出,有机物运输的最适温度是在22℃左右。低于最适温度,可能的原因是植株呼吸作用减弱,产生的ATP减少,导致运输速度降低;高于最适温度,可能的原因是植株呼吸作用增强,消耗的有机物增多,导致细胞运输有机物的速度降低。
(3)由图可知,在白天光合产物磷酸丙糖,除了用于合成蔗糖,还可转化为葡萄糖最终用于合成淀粉。研究发现,白天在叶绿体中常见到大的淀粉粒,而夜晚叶绿体中的淀粉粒则消失,同时发现在夜晚蔗糖的合成速率和白天几乎无差别。说明白天淀粉合成速度大于分解速度,使其叶绿体内存在淀粉粒的积累,而夜晚淀粉分解速度大于合成速度,因此夜晚淀粉粒消失。
20.(1)竞争 降低
(2)水平
(3)出现频率、种群密度、植株高度与其他物种的关系
(4)随着铵态氮浓度的增加,南美蟛蜞菊地下生物量先增加后减少,地上生物量先减少后增加 防止南美蟛蜞菊繁殖扩散,减少其对公园生态系统的破坏
【解析】(1)在南美蟛蜞菊入侵爆发初期,会与群落中生态位比较近的种群之间形成竞争关系。因为生态位相近的种群对资源和空间的需求相似,会产生竞争。入侵物种的爆发通常会使入侵地的生物多样性降低。因为入侵物种可能占据本地物种的生态位,导致本地物种减少甚至灭绝。
(2)在群落中,由于地形变化、土壤湿度的差异等,生物呈镶嵌分布,这属于群落的水平结构。群落的水平结构是指不同地段往往分布着不同的种群,同一地段上种群密度也有差别,常呈镶嵌分布。
(3)研究植物生态位时需要研究的方面有出现频率、种群密度、植株高度与其他物种的关系。
(4)①从表中数据可以看出,当铵态氮浓度为 0.025 时,地下生物量达到最大值 0.064g;地上生物量在对照组时最大,为 0.07g,随着铵态氮浓度的增加先减少后增加,所以不同浓度氮对南美蟛蜞菊地下生物量和地上生物量的影响分别是随着铵态氮浓度的增加,南美蟛蜞菊地下生物量先增加后减少,地上生物量先减少后增加。
②南美蟛蜞菊是入侵物种,在其种子成熟前连根拔出,可防止南美蟛蜞菊繁殖扩散,减少其对公园生态系统的破坏。
21.(1)限制酶和DNA连接酶 防止目的基因和质粒自身环化、防止目的基因与质粒反向连接 胚胎移植前胚胎没和母体建立组织上的联系、受体对移入子宫的外来胚胎基本上不发生免疫排斥反应
(2)超数排卵 输卵管 两/2 电泳
【解析】(1)在构建重组质粒时,需要用到的酶是限制酶和DNA连接酶,通常会用到两种不同的酶对目的基因和质粒进行酶切处理,目的是使防止目的基因和质粒自身环化、防止目的基因与质粒反向连接。代孕母兔接受早期胚胎允许其着床并妊娠,其生理基础包括在胚胎移植前胚胎没和母体建立组织上的联系、受体对移入子宫的外来胚胎基本上不发生免疫排斥反应。
(2)胚胎移植时,需要对供体母兔进行超数排卵(用促性腺激素)和同期发情(用孕激素)处理。受精卵的形成在输卵管。DNA是双链结构,对目的基因进行PCR时,需要2个引物,本实验要针对rhPA和GH两种基因PCR时,故需要设计2对引物。在对PCR产物进行鉴定时,可对PCR反应产物进行电泳,确定条带大小是否正确。
题号
1
2
3
4
5
6
7
8
9
10
答案
B
A
D
C
C
D
D
D
A
B
题号
11
12
13
14
15
16
答案
A
D
B
A
D
C
相关试卷
这是一份广西壮族自治区南宁市2024—2025学年高三上学期摸底考试生物试题,共11页。试卷主要包含了未知,单选题等内容,欢迎下载使用。
这是一份广西壮族自治区南宁市2024—2025学年高三上学期摸底考试生物试题,共17页。试卷主要包含了单选题,非选择题等内容,欢迎下载使用。
这是一份广西南宁市2022-2023学年高三上学期摸底测试生物试题(含答案),共5页。试卷主要包含了绿萝是一种常见的喜阴家庭绿植等内容,欢迎下载使用。
相关试卷 更多
- 1.电子资料成功下载后不支持退换,如发现资料有内容错误问题请联系客服,如若属实,我们会补偿您的损失
- 2.压缩包下载后请先用软件解压,再使用对应软件打开;软件版本较低时请及时更新
- 3.资料下载成功后可在60天以内免费重复下载
免费领取教师福利 




.png)




