搜索
      上传资料 赚现金

      辽宁省点石联考2025-2026学年高一上学期10月联考地理试卷(解析版)

      • 1.87 MB
      • 2025-12-06 11:11:44
      • 22
      • 0
      •  
      加入资料篮
      立即下载
      辽宁省点石联考2025-2026学年高一上学期10月联考地理试卷(解析版)第1页
      1/11
      辽宁省点石联考2025-2026学年高一上学期10月联考地理试卷(解析版)第2页
      2/11
      辽宁省点石联考2025-2026学年高一上学期10月联考地理试卷(解析版)第3页
      3/11
      还剩8页未读, 继续阅读

      辽宁省点石联考2025-2026学年高一上学期10月联考地理试卷(解析版)

      展开

      这是一份辽宁省点石联考2025-2026学年高一上学期10月联考地理试卷(解析版),共11页。
      注意事项:
      1.答卷前,考生务必将自己的姓名、准考证号等填写在答题卡上,并将准考证号条形码粘贴在答题卡的指定位置。考试结束后,将答题卡交回。
      2.回答选择题时,选出每小题答案后,用2B铅笔把答题卡上对应题目的答案标号涂黑。如需改动,用橡皮擦干净后,再选涂其他答案标号。
      3.回答非选择题时,将答案写在答题卡上。写在本试卷上无效
      一、选择题:本大题共16小题,每小题3分,共48分。在以下每小题的四个选项中,只有一项是符合题目要求的。
      2025年5月29日天问二号探测器成功发射,意味着我国深空探测又成功迈出新的一步。探测取样目标之一的小行星2016HO3,与地球的距离保持在38~100倍月地距离之间,像一颗围绕地球上下震荡的星星伴飞在地球周边,其围绕太阳公转的轨道参数与地球几乎相同,质量体积很小,几乎没有大气。据此完成下面小题。
      1. 小行星2016HO3所属的天体系统包括( )
      ①地月系 ②太阳系 ③银河系 ④河外星系
      A. ②③④ B. ②③ C. ①②③ D. ①②③④
      2. 若有一天人类能登上该小行星,则可能看到( )
      A. 满天闪烁的星星 B. 轮廓模糊的流星
      C. 遮天蔽日的乌云 D. 横跨星空的银河
      【答案】1. B 2. D
      【解析】
      【1题详解】
      小行星距离地球38~100倍月地距离,远大于地月系范围(约1倍月地距离),故①错误;小行星绕太阳公转,属于太阳系,故②正确;太阳系属于银河系,故③正确;河外星系与银河系并列,小行星位于银河系内,故④错误。综上,B正确,ACD错误。故选B。
      【2题详解】
      无大气则星光不会因大气扰动而闪烁,故A错误;流星是流星体进入大气燃烧的现象,小行星无大气,故B错误;乌云需大气中的水汽,小行星无大气,故C错误;无大气干扰,银河清晰可见,故D正确。故选D。
      太阳耀斑和太阳风等剧烈活动,会影响地球磁层、大气电离层、卫星运行安全以及人类健康,这种短时间的空间环境变化称为空间天气。下图示意2024年11月19日国家空间天气监测预警中心发布的耀斑空间天气指数预报。据此完成下面小题。
      3. 关于耀斑说法正确的是( )
      A. 活动周期12年 B. 出现在光球层
      C. 局部温度降低 D. 是太阳活动最激烈的显示
      4. 推测未来24小时内此次空间天气会( )
      A. 严重干扰电离层 B. 威胁人体的健康
      C. 扰乱磁场,产生磁暴 D. 影响卫星导航准确性
      5. 与耀斑活动所在的太阳大气圈层相同的太阳活动是( )
      A. 太阳黑子 B. 日珥 C. 太阳风 D. 极光
      【答案】3. D 4. A 5. B
      【解析】
      【3题详解】
      根据所学知识可知,耀斑的活动周期约11年,出现在色球层,A、B错误;耀斑是太阳大气层亮度突然增加的斑块,不是局部温度降低造成的,C错误;耀斑是太阳活动最激烈的显示,太阳黑子是太阳活动强弱的标志,D正确。故选D。
      【4题详解】
      根据材料可知,短波受干扰,信号质量下降明显,体现了大气中电离层受干扰明显,A正确;未来24小时空间天气状况对卫星导航干扰不大,未来24小时地磁场总体平静,对信鸽飞行影响不大,由此可推测此次空间天气强度不大,不会威胁人体健康,B错误;材料显示磁场总体平静,对信鸽飞行影响不大,C错误;材料显示对卫星导航干扰不大,D错误。故选A。
      【5题详解】
      根据所学知识可知,耀斑活动在色球层,发生在色球层的太阳活动还有日珥,B正确;太阳黑子发生在光球层,A错误;太阳风发生在日冕层,C错误;极光是太阳活动产生的现象,D错误。故选B。
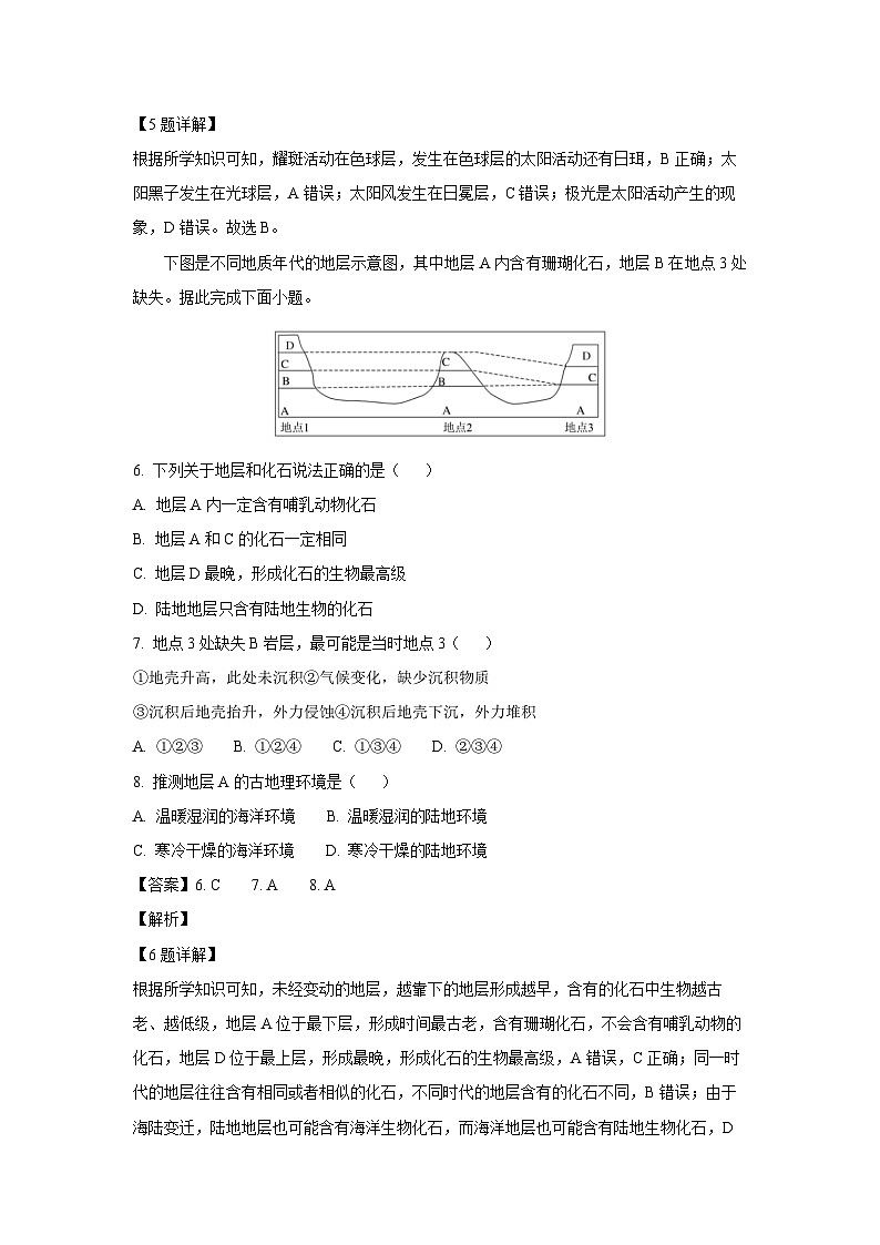
      下图是不同地质年代的地层示意图,其中地层A内含有珊瑚化石,地层B在地点3处缺失。据此完成下面小题。
      6. 下列关于地层和化石说法正确的是( )
      A. 地层A内一定含有哺乳动物化石
      B. 地层A和C的化石一定相同
      C. 地层D最晚,形成化石的生物最高级
      D. 陆地地层只含有陆地生物的化石
      7. 地点3处缺失B岩层,最可能是当时地点3( )
      ①地壳升高,此处未沉积②气候变化,缺少沉积物质
      ③沉积后地壳抬升,外力侵蚀④沉积后地壳下沉,外力堆积
      A. ①②③ B. ①②④ C. ①③④ D. ②③④
      8. 推测地层A的古地理环境是( )
      A. 温暖湿润的海洋环境 B. 温暖湿润的陆地环境
      C. 寒冷干燥的海洋环境 D. 寒冷干燥的陆地环境
      【答案】6. C 7. A 8. A
      【解析】
      【6题详解】
      根据所学知识可知,未经变动的地层,越靠下的地层形成越早,含有的化石中生物越古老、越低级,地层A位于最下层,形成时间最古老,含有珊瑚化石,不会含有哺乳动物的化石,地层D位于最上层,形成最晚,形成化石的生物最高级,A错误,C正确;同一时代的地层往往含有相同或者相似的化石,不同时代的地层含有的化石不同,B错误;由于海陆变迁,陆地地层也可能含有海洋生物化石,而海洋地层也可能含有陆地生物化石,D错误。故选C。
      【7题详解】
      根据所学知识可知,一般地壳抬升,地势较高处容易被侵蚀;地壳下沉,地势较低处容易被沉积。地点3处缺失B地层,可能是由于当时地壳升高,或者当时缺少沉积物质,导致此处未沉积,①②正确;也可能是最开始有沉积,但后来地壳抬升,被外力侵蚀,导致B岩层缺失,③正确;若沉积后地壳下沉,会进一步接受沉积,使沉积层更厚,而非缺失,④错误。A正确,BCD错误。故选A。
      【8题详解】
      根据材料可知,地层A内含有珊瑚化石,珊瑚适合在温暖的浅海环境中生存,因此可以推测地层A沉积时的古地理环境是温暖湿润的海洋环境,A正确,BCD错误。故选A。
      在石炭纪,节胸是当之无愧的最大陆生无脊椎动物。节胸长约2.5米,体重约50千克,如今地球上最大的陆生无脊椎动物体重也不过3千克。据专家推测,“巨虫时代”的出现与石炭纪时期的大气成分、气候、生物都有很大的关系。下图为石炭纪节胸复原图。据此完成下面小题。
      9. “巨虫时代”所处的地质时期属于( )
      A. 新生代 B. 中生代 C. 古生代 D. 元古代
      10. 节胸常出没于植被茂密的植被底层,此时期的植物类型主体是( )
      A. 藻类植物 B. 蕨类植物 C. 裸子植物 D. 被子植物
      11. “巨虫时代”出现的原因可能是石炭纪时期( )
      ①二氧化碳含量很高②氧气含量很高③气候暖湿,植物茂盛④更大体型的爬行动物盛行
      A. ①② B. ②③ C. ①④ D. ③④
      【答案】9. C 10. B 11. B
      【解析】
      【9题详解】
      根据材料和所学知识可知,石炭纪时期节胸是当之无愧的最大陆生无脊椎动物,石炭纪属于古生代,且根据无脊椎动物也可以判断出在古生代,C正确。新生代是哺乳动物和被子植物繁盛的时代,不是“巨虫时代”所处时期,A错误。中生代是爬行动物(恐龙)和裸子植物繁盛的时代,不是“巨虫时代”所处时期,B错误。元古代主要是低等生物(如藻类)发展的时代,无“巨虫”出现,D错误。故选C。
      【10题详解】
      藻类植物主要繁盛于元古代和古生代早期,不是石炭纪的主体植物类型,A错误。石炭纪蕨类植物极度繁盛,形成茂密的森林,是此时植物类型的主体,B正确;裸子植物繁盛于中生代,不是石炭纪的主体植物类型,C错误;被子植物繁盛于新生代,不是石炭纪的主体植物类型,D错误。故选B。
      【11题详解】
      根据材料可知,“巨虫时代”的出现与石炭纪时期的大气成分、气候、生物都有很大的关系,石炭纪时期地球大气氧含量达到了35%,氧气含量高才可能使动植物体型大,并非二氧化碳含量高,①错误,②正确;氧气含量高说明植物茂盛,气候暖湿,环境适合生物生存,③正确;爬行动物属于脊椎动物,此时并不盛行,可能刚刚开始出现,且体型较小,可能成为巨虫的食物,④错误。故选B。
      2024年国际科研团队在海底成功钻取了一段长达1268米的地幔岩芯样本,该成果为认识地球内部结构提供了宝贵数据,标志着海洋地质研究迈入新阶段。据此完成下面小题。
      12. 关于岩芯样本所在的圈层,说法正确的是( )
      A. 由铁和镍等金属组成 B. 与地球磁场形成有关
      C. 其下界为古登堡界面 D. 是所有地震的发源地
      13. 此次取样选择地点在海洋,可能是因为( )
      A. 施工难度小 B. 地壳厚度小 C. 地幔厚度大 D. 海底压力大
      【答案】12. C 13. B
      【解析】
      【12题详解】
      据材料可知,该地幔岩芯样本来自地幔,地幔位于莫霍界面与古登堡界面之间,其下界为古登堡界面,C正确;由铁和镍组成的是地核,而非地幔,A错误;地球磁场形成与液态外核的流动有关,与地幔无关,B错误;地震的发源地为岩石圈(地壳和上地幔顶部),并非所有地震均来自地幔,D错误。故选C。
      【13题详解】
      海洋地壳平均厚度仅5-10千米,远薄于大陆地壳(平均厚度39-41千米),更易钻穿地壳到达地幔,B正确;海底压力随深度增加而急剧增大,因此钻探技术难度高,AD错误;地幔厚度在海洋和大陆下方差异不大,并非选择海洋的主要原因,C错误。故选B。
      包围地球的空气称为大气,尤其是低层大气与我们生活息息相关。2025年第8号台风“竹节草”于7月30日4时30分在浙江舟山朱家尖岛首次登陆,引发华东地区大范围强降雨和大风,多地启动应急响应并采取停工、停课、停运等措施。据此完成下面小题。
      14. 关于大气说法正确的是( )
      A. 主要由氦气和氧气组成 B. 二氧化碳含量越少越好
      C. 臭氧层具有保护伞作用 D. 杂质含量少,作用不大
      15. “竹节草”活跃的大气层是( )
      A.对流层 B. 平流层 C. 臭氧层 D. 高层大气
      16. 符合上题大气层特征的是( )
      A. 气温随高度升高而升高 B. 大气以对流运动为主
      C. 能见度高利于航空飞行 D. 包含有若干个电离层
      【答案】14. C 15. A 16. B
      【解析】
      【14题详解】
      大气主要由氮气和氧气组成,氦气含量极少,A错误;二氧化碳过少会导致温室效应减弱,影响植物光合作用,并非越少越好,B错误;臭氧层吸收紫外线,保护地球生物,被称为地球生命的“保护伞”,C正确;大气中的杂质(如水汽、尘埃)是成云致雨的必要条件,作用重要,D错误。故选C。
      【15题详解】
      台风等天气现象主要发生在对流层,A正确;平流层以水平运动为主,天气晴朗,无台风活动,B错误;臭氧层属于平流层的一部分,与台风无关,C错误;高层大气与台风活动无关,D错误。故选A。
      【16题详解】
      台风“竹节草”发生在对流层,该层大气的气温随高度升高而降低,平流层气温随高度升高而升高,A错误;对流层大气以对流运动为主,B正确;平流层能见度高且气流平稳,适合航空飞行,C错误;电离层位于高层大气,D错误。故选B。
      二、非选择题:本大题共3题,52分。
      17. 读太阳系示意图,完成下列要求。
      (1)太阳系中的中心天体是____,其质量占整个太阳系质量的99.86%。图中数字⑥代表的行星是____。
      (2)指出⑤行星的天然卫星及这两者构成的天体系统。
      (3)分析③行星与海王星星球表面温度存在巨大差异的原因。
      (4)地球是太阳系中普通又特殊的行星,是唯一存在高级智慧生命的星球。指出地球上有利于生命存在的自身条件。
      【答案】(1)太阳 火星
      (2)月球。地月系。
      (3)③行星由于距离太阳太近,获得热量多,表面温度特别高;(写出距太阳近即可)
      海王星由于距离太阳太远,获得热量少,表面温度特别低。
      (4)适宜的温度、适宜的大气层厚度及大气成分、液态水。
      【解析】
      【小问1详解】
      根据材料和所学知识可知,太阳系中太阳质量占了整个太阳系质量的99.86%,因此以其强大的引力,约束其他天体按照一定的轨道绕着它运转,成为太阳系的中心天体。结合所学知识可知,太阳系中有八大行星,按照他们与太阳的距离,由近及远依次是水星、金星、地球、火星、木星、土星、天王星、海王星,由此可知⑥代表的行星是火星。
      【小问2详解】
      根据材料和所学知识可知,太阳系中有八大行星,按照他们与太阳的距离,由近及远依次是水星、金星、地球、火星、木星、土星、天王星、海王星。图中数字⑤按其轨道判断应为地球,地球唯一的天然卫星是月球,地球与月球组成地月系。
      【小问3详解】
      根据所学知识可知,太阳系的中心天体为太阳,是一颗恒星,自身发光发热,距离太阳的远近决定了其获得热量的多少,从而影响温度。距离太阳近的水星表面温度极高,而距离太阳较远的天王星和海王星,表面温度极低。
      【小问4详解】
      地球上生命存在的条件有外部条件和自身条件:外部条件是地球具有稳定的太阳光照和安全的宇宙环境。地球上有利于生命存在的自身条件主要包括:与太阳距离适中,获得的太阳辐射能维持适宜的温度;体积与质量适度,能吸引并保持大气层;大气成分和气压适宜,具有温室效应,温度较为稳定;表面存在充足的液态水,为生命活动提供了基本条件。
      18. 阅读图文材料,完成下列要求。
      近年来,我国大力开发新能源,尤其是太阳能,政府在A地建设大规模的光伏电站。下图为我国太阳能资源分布示意图。
      (1)在新能源开发中首选太阳能,请指出太阳能的优缺点。
      (2)分析在A地建设大规模光伏电站的有利条件。
      (3)比较BC两地太阳辐射量的差异,并分析原因。
      【答案】(1)优点:清洁无污染;可再生。
      缺点:受天气、昼夜交替等因素制约,能源不稳定;能量分散,开发需要占地面积大。
      (2)地处我国内陆地区,降水稀少,晴天多、光照强,太阳能丰富;植被稀少、荒漠面积广,土地租金低廉;国家大力推行新能源,有政策支持;土地面积广,地广人稀。
      (3)B地太阳能资源比C地丰富(或B地太阳能辐射量多于C地)。
      原因:B地虽然纬度高,但晴天多,降水少,大气对太阳辐射的削弱少,到达地面的太阳辐射多;C地为盆地地形,水汽不易扩散,多阴雨天气,大气对太阳辐射的削弱强,到达地面的太阳辐射少。
      【解析】
      【小问1详解】
      太阳能的主要优点和缺点需从能源特性、环境影响、可持续性等角度分析。太阳能来自太阳辐射,理论上取之不尽,可再生;太阳能属于清洁能源,发电过程无温室气体或污染物排放,化石能源燃烧会释放大量二氧化碳和污染物。但太阳能受昼夜、天气影响,发电不稳定;太阳光能量分散,设置光伏板需要占地面积大,用地成本较高。
      【小问2详解】
      区位条件从自然和社会经济两大方面分析:A地为新疆,地处我国内陆地区,远离海洋,受海洋水汽影响小,降水稀少,晴天多、光照强,因此太阳能丰富。且气候干旱不利于植被生长,植被稀少、荒漠面积广,地广人稀,荒漠土地租金低廉,另外国家大力推行新能源,有政府政策支持,因此有利于建设光伏电站。
      【小问3详解】
      读图可知B地处于太阳能丰富区,C地属于贫乏区,因此B地太阳能资源大于C地。影响两地太阳能资源的主要因素是天气。B地降水少,晴天多,削弱少,太阳能较丰富;C地为四川盆地,盆地地形导致水汽不易扩散,且地处亚热带季风气候区,多阴雨天气,大气对太阳辐射削弱作用强。
      19. 阅读图文材料,完成下列要求。
      下图为地球圈层结构示意图,其中字母表示不同的圈层,数字①②表示两个不连续界面。
      (1)说明地壳与岩石圈的关系,并指出地壳厚度与地势高低的相关性。
      (2)F圈层中的多数生物集中分布在大气圈、____圈和____圈很薄的接触带中,从环境中获取物质和能量。
      (3)试列举图中软流层的特点。
      (4)科学家在D圈层中某地发现了煤炭,据此推测该地沉积时的古地理环境。
      (5)某外海域在地幔发生了一次深源地震,指出地震波向上传播过程中经过的不连续面,并指出在该面的波速变化。
      【答案】(1)岩石圈包括地壳(或地壳位于岩石圈内/地壳属于岩石圈)。
      地壳厚度与地势/海拔高低呈正相关(或地势/海拔越高,地壳越厚,地势/海拔越低,地壳越薄)。
      (2)水 岩石
      (3)温度很高;岩石部分熔融;能缓慢流动;可能是岩浆的发源地。
      (4)森林茂密的湿热环境。
      (5)①莫霍界面(莫霍面)。波速变化:纵波和横波速度突然下降。
      【解析】
      【小问1详解】
      根据所学知识可知,上地幔顶部(C)与地壳(D)都是有坚硬的岩石组成,合成岩石圈。所以岩石圈包括地壳。地壳是地球表面一层由固体岩石组成的坚硬外壳,位于莫霍界面(莫霍面)之上,厚薄不一,海洋地壳薄,大陆地壳厚,一般与地势呈正相关。
      【小问2详解】
      根据所学知识可知,生物圈并不单独占有任何空间,而是分别渗透于大气圈的底部、水圈的全部和岩石圈的上部,生物的绝大部分集中在大气圈、水圈和岩石圈很薄的接触带中,这是生物圈的核心部分。
      【小问3详解】
      读图结合所学知识,上地幔中CB之间有一个软流层,一般软流层温度很高,岩石部分熔融,能缓慢流动,一般认为可能是岩浆的发源地。
      【小问4详解】
      根据所学知识可知,根据地层组成物质的性质和化石特征,可以追溯地层沉积时的环境特征。如果发现了煤炭,说明当时适合森林生长的条件,可推断是森林茂密的湿热环境。
      【小问5详解】
      据图可知,地幔与地壳之间的不连续面①为莫霍界面(莫霍面),地震发生在地幔,因此地震波在向上传播经过莫霍界面(莫霍面)时,纵波和横波的速度都突然下降。

      相关试卷

      辽宁省点石联考2025-2026学年高一上学期10月联考地理试卷(解析版):

      这是一份辽宁省点石联考2025-2026学年高一上学期10月联考地理试卷(解析版),共11页。

      辽宁省点石联考2024-2025学年高三上学期10月月考地理试卷(解析版):

      这是一份辽宁省点石联考2024-2025学年高三上学期10月月考地理试卷(解析版),共10页。试卷主要包含了选择题,非选择题等内容,欢迎下载使用。

      辽宁省点石联考2025-2026学年高一上学期11月期中地理试卷(解析版):

      这是一份辽宁省点石联考2025-2026学年高一上学期11月期中地理试卷(解析版),共12页。试卷主要包含了4万千米,日地距离约为1等内容,欢迎下载使用。

      资料下载及使用帮助
      版权申诉
      • 1.电子资料成功下载后不支持退换,如发现资料有内容错误问题请联系客服,如若属实,我们会补偿您的损失
      • 2.压缩包下载后请先用软件解压,再使用对应软件打开;软件版本较低时请及时更新
      • 3.资料下载成功后可在60天以内免费重复下载
      版权申诉
      若您为此资料的原创作者,认为该资料内容侵犯了您的知识产权,请扫码添加我们的相关工作人员,我们尽可能的保护您的合法权益。
      入驻教习网,可获得资源免费推广曝光,还可获得多重现金奖励,申请 精品资源制作, 工作室入驻。
      版权申诉二维码
      欢迎来到教习网
      • 900万优选资源,让备课更轻松
      • 600万优选试题,支持自由组卷
      • 高质量可编辑,日均更新2000+
      • 百万教师选择,专业更值得信赖
      微信扫码注册
      手机号注册
      手机号码

      手机号格式错误

      手机验证码 获取验证码 获取验证码

      手机验证码已经成功发送,5分钟内有效

      设置密码

      6-20个字符,数字、字母或符号

      注册即视为同意教习网「注册协议」「隐私条款」
      QQ注册
      手机号注册
      微信注册

      注册成功

      返回
      顶部
      学业水平 高考一轮 高考二轮 高考真题 精选专题 初中月考 教师福利
      添加客服微信 获取1对1服务
      微信扫描添加客服
      Baidu
      map