


浙江省宁波三锋联盟2025-2026学年高一上学期11月期中联考生物试卷(含答案)含答案解析
展开 这是一份浙江省宁波三锋联盟2025-2026学年高一上学期11月期中联考生物试卷(含答案)含答案解析,共17页。试卷主要包含了单选题,多选题,解答题等内容,欢迎下载使用。
一、单选题
1.模型是人们为了某种特定目的而对认识对象的一种简化的概括性描述,以下有关生物模型的说法正确的是( )
A.生物膜的流动镶嵌模型属于概念模型
B.电镜下拍到的线粒体结构属于物理模型
C.利用废旧物品制作的真核细胞模型属于概念模型
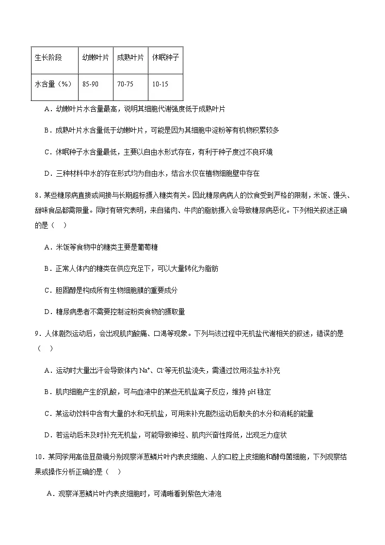
D.根据章节中知识之间的联系构建的知识体系属于概念模型
2.下列关于生命系统结构层次的叙述,正确的是( )
A.生命系统中各生物体均具有组织、器官和系统层次
B.一个大肠杆菌既属于细胞层次,也属于个体层次
C.病毒是最小的生命系统,但其增殖离不开活细胞
D.生物圈是地球上最基本的生命系统和最大的生态系统
3.下列关于细胞学说及其建立过程的叙述,错误的是( )
A.细胞学说揭示了动植物的统一性,阐明了生物界的统一性
B.施莱登和施旺提出“一切动植物都由细胞发育而来,并由细胞和细胞产物所构成”
C.魏尔肖总结出“细胞通过分裂产生新细胞”,是对细胞学说的重要补充
D.细胞学说的建立过程中,科学家们仅通过观察法就得出了核心结论
4.某同学在显微镜下观察到多种细胞,下列对不同细胞特征的分析,能支持“细胞具有统一性”观点的是( )
A.原核细胞具有与真核细胞相似的染色体
B.人的红细胞具有与洋葱表皮细胞相似的大液泡
C.动物细胞与植物细胞的大小相同
D.原核细胞具有与真核细胞相似的细胞质
5.科学家在分析某极端环境(如深海热泉)中生存的古细菌细胞成分时,发现其元素组成与普通陆生生物细胞存在一定差异,但仍具有共性。下列关于该古细菌细胞元素组成的推测,错误的是( )
A.该细胞中一定含有C、H、O、N这四种基本元素
B.该细胞中可能含有某些特殊元素,但仍以大量元素为主
C.该细胞中元素的种类与普通陆生生物细胞基本相同,体现统一性
D.该细胞中某微量元素的含量可能远高于普通细胞,故不再属于微量元素
6.某研究小组对苹果、花生子叶、牛奶三种生物材料分别进行有机物检测,结果如下表(“+”表示阳性反应,“-”表示阴性反应),下列对检测结果的分析,错误的是( )
A.苹果匀浆中还原糖检测呈阳性,可能是因为含有葡萄糖、果糖等还原糖
B.花生子叶切片脂肪检测呈阳性,说明其富含脂肪,可作为检测脂肪的理想材料
C.牛奶蛋白质检测呈阳性,若向牛奶中加入双缩脲试剂,可观察到紫色反应
D.若是苹果匀浆和牛奶中蛋白质检测呈阴性,说明这两种材料中不含蛋白质
7.某研究小组对处于不同生长阶段的小麦植株细胞中的水含量进行检测,结果如下表。下列对检测结果的分析,合理的是( )
A.幼嫩叶片水含量最高,说明其细胞代谢强度低于成熟叶片
B.成熟叶片水含量低于幼嫩叶片,可能是因为其细胞中淀粉等有机物积累较多
C.休眠种子水含量最低,主要以自由水形式存在,有利于种子度过不良环境
D.三种材料中水的存在形式均为自由水,结合水仅在植物细胞壁中存在
8.某些糖尿病直接或间接与长期超标摄入糖类有关。因此糖尿病病人的饮食受到严格的限制,米饭、馒头、甜味食品都需限量。同时有研究表明,来自猪肉、牛肉的脂肪摄入会导致糖尿病恶化。下列相关叙述正确的是( )
A.米饭等食物中的糖类主要是葡萄糖
B.正常人体内的糖类在供应充足下,可以大量转化为脂肪
C.胆固醇是构成所有生物细胞膜的重要成分
D.糖尿病患者不需要控制淀粉类食物的摄取量
9.人体剧烈运动后,会出现肌肉酸痛、口渴等现象。下列与该过程中无机盐代谢相关的叙述,错误的是( )
A.运动时大量出汗会导致体内Na+、Cl-等无机盐流失,需通过饮用淡盐水补充
B.肌肉细胞产生的乳酸,可与血液中的某些无机盐离子反应,维持pH稳定
C.某运动饮料中含有大量的水和无机盐,可用来补充剧烈运动后散失的水分和消耗的能量
D.若运动后未及时补充无机盐,可能导致神经、肌肉兴奋性降低,出现乏力症状
10.某同学用高倍显微镜分别观察洋葱鳞片叶内表皮细胞、人的口腔上皮细胞和酵母菌细胞,下列观察结果或操作分析正确的是( )
A.观察洋葱鳞片叶内表皮细胞时,可清晰看到紫色大液泡
B.观察人的口腔上皮细胞时,需在载玻片中央滴加生理盐水以维持细胞正常形态
C.观察酵母菌细胞时,因酵母菌无细胞核,故无法观察到核膜结构
D.三种细胞均能在高倍镜下清晰观察到叶绿体
11.下图是人体内葡萄糖转化成脂肪的部分过程示意图。下列有关叙述错误的是( )
A.图中X代表的物质是甘油
B.脂肪通常是人体生命活动所需要的主要能源物质
C.长期偏爱高糖膳食的人,图示过程会加强
D.北京鸭的育肥利用了图示转化过程
12.如图为细胞核结构示意图,下列相关叙述错误的是( )
A.a是蛋白质和DNA分子自由进出的通道
B.b与某种RNA的合成以及核糖体的形成有关
C.c可高度螺旋化形成染色体
D.细胞核是细胞代谢和遗传的控制中心
13.细胞壁是一些细胞的最外层结构,下列关于细胞壁的说法正确的是( )
A.植物细胞壁的主要成分是纤维素和脂肪,它具有全透性
B.是否有细胞壁是区别细菌和真菌的重要依据
C.植物细胞在清水中细胞形态不易发生改变是因为其具有细胞壁
D.细胞壁是细胞的边界,它将细胞与外界环境分隔开,控制物质进出细胞
14.下列关于“用高倍显微镜观察黑藻叶绿体和细胞质流动”实验的说法,错误的是( )
A.在高倍镜下可以观察到叶绿体的形态
B.把叶绿体作为细胞质流动的标志物是因为细胞质基质不流动,只有叶绿体可以移动
C.为防止叶绿体失水,在实验过程中临时装片要始终保持有水状态
D.选择黑藻作实验材料的优点是其叶片薄,细胞层数少,利于观察
15.细胞膜是细胞的重要结构,下列关于细胞膜的叙述,正确的是( )
A.细胞膜的主要成分是脂肪和蛋白质
B.细胞膜上的蛋白质均匀的分布在膜表面
C.细胞膜的元素组成是C、H、O、N
D.不是所有的生物都有细胞膜
16.海南黎锦是非物质文化遗产,其染料主要来源于植物。DNA条形码技术可利用DNA条形码序列(细胞内一段特定的DNA序列)准确鉴定出染料植物的种类。下列有关叙述不正确的是( )
A.不同染料植物的DNA均含有元素C、H、O、N、P
B.DNA条形码序列由脱氧核苷酸连接而成
C.染料植物的DNA条形码序列不可能出现在细胞质
D.组成DNA条形码序列的基本单位有四种
17.生物大分子是人体细胞中非常重要的物质,下列有关叙述正确的是( )
A.人体细胞内有多种生物大分子,其中糖原是用来储存能量的
B.生物大分子都能为细胞的生命活动提供能量
C.生物大分子的核心元素是O
D.生物大分子具有多样性,与其单体排列顺序的多样性有关
18.不同细胞的几种生物膜主要成分的相对含量见下表。
下列有关叙述正确的是( )
A.蛋白质和脂质构成生物膜的基本支架
B.高尔基体和内质网之间的信息交流与二者膜上的糖类有关
C.在哺乳动物成熟的红细胞内,其质膜与高尔基体膜之间具有膜融合现象
D.表内所列的生物膜中,线粒体内膜的功能最简单,神经鞘细胞质膜的功能最复杂
19.在浆细胞合成抗体的过程中,首先在核糖体中合成抗体分子,内质网将抗体分子正确装配后,出芽形成囊泡。囊泡通过识别、停靠和融合将抗体分子运入高尔基体,再通过细胞膜分泌出去。下列叙述正确的是( )
A.核糖体出芽形成囊泡的过程与膜的流动性有关
B.内质网中正确装配的抗体分子具有免疫活性
C.此过程需要参与的细胞器有核糖体、内质网、高尔基体、线粒体
D.囊泡可与高尔基体的任意部位发生膜融合
20.下图是某些细胞器的亚显微结构模式图,下列相关叙述正确的是( )
A.具有双层膜结构的细胞器有②③④
B.含有核酸的细胞器有①②③
C.与能量转换有关的细胞器有②③
D.不含有③的生物一定不能进行光合作用
21.生物膜的存在,不仅作为屏障为细胞的生命活动创造了稳定的内环境,而且还承担了物质转运、信息的跨膜传递和能量转换等功能。生物膜上常附着某些与其功能相适应的物质或结构。下列相关叙述正确的是( )
A.内质网和高尔基体膜上附着核糖体,与其加工多肽链的功能相适应
B.细胞膜外侧附着有糖蛋白,与细胞间的信息传递与识别功能相适应
C.线粒体膜上有光合色素,与其进行光合作用的功能相适应
D.叶绿体基质中含有多种酶,与其进行细胞呼吸的功能相适应
22.球状蛋白分子空间结构为外圆中空,其氨基酸侧链亲水基团分布在分子的外侧,而亲脂基团分布在内侧。蛋白质变性后,会出现生物活性丧失及一系列理化性质的变化。下列叙述错误的是( )
A.蛋白质变性可导致一部分肽键断裂
B.根据球状蛋白的结构可知,多数球状蛋白可溶于水
C.变性后生物活性丧失是因为原有的空间结构破坏,变性一般不可逆
D.球状蛋白的合成过程产生水
23.新冠病毒出现后,我国科学家在短时间内完成了其核酸碱基序列的测定,下列有关新冠病毒的叙述正确的是( )
A.新冠病毒有2种核酸
B.新冠病毒的核酸彻底水解后可得到4种产物
C.新冠病毒生命活动所需的能量主要来源于其线粒体
D.新冠病毒的核酸是以碳链为基本骨架的生物大分子
24.血红蛋白是红细胞内运输氧的特殊蛋白质,由珠蛋白和血红素组成。图甲是血红蛋白的空间结构模式图,其含有两条α链和两条β链(α链和β链不同),图乙表示β链一端的氨基酸排列顺序。下列叙述错误的是( )
A.该段多肽链由3种氨基酸组成
B.各种氨基酸的区别在于R基的不同
C.构成蛋白质多样性的原因在于氨基酸的数目、种类、排列顺序及空间结构不同
D.据甲、乙两图可知,1条β链至少含有3个羧基,若2条β链完全相同,则1个血红蛋白分子至少含有8个羧基
二、多选题
25.有关细胞结构和功能的叙述,错误的是( )
A.细胞间的信息交流都依赖细胞膜受体蛋白
B.细胞骨架由蛋白质纤维组成,具有物质运输、能量转化和信息传递等功能
C.线粒体内膜向内折叠,增大了内膜的表面积,有利于酶的附着
D.细胞核是细胞的代谢中心,但并非所有细胞中都有细胞核
三、解答题
26.宁波东钱湖是浙江省最大天然淡水湖,通过清淤工程、植被修复、投放滤食性鱼类等措施,构建了“水域-岸边-山地”相连的游览胜地,其山地森林覆盖率达92.4%,还分布着南宋石雕等历史遗迹。
(1)从生命系统层次角度分析:美丽的东钱湖属于 。
(2)东钱湖水资源曾经受到严重污染,水中单细胞生物大量繁殖,治理后景观又得以恢复。以下是常见的单细胞生物,据图回答下列问题:
①与A、B相比,C、D在结构上的最显著特点是 。
②在上述细胞中,它们有相似的细胞结构,且都以 作为遗传物质,这体现了细胞之间的 。
③上图中能进行光合作用的是 (填字母),能完成此生理过程的物质基础是因为其细胞内含有 和 ,因而它是一类 (填“自养”或“异养”)型生物。此类细胞的DNA主要存在于 中。
(3)为了解治理后的水质恢复状况,研究人员常借助显微镜观察水体中活体微生物的种类和数量,如图所示是在显微镜下观察到的不同视野,若将视野1转为视野2,正确的操作步骤是______。
①转动粗准焦螺旋②调节光圈③转动细准焦螺旋④转动转换器⑤移动标本
A.①→②→③→④B.⑤→④→②→③
C.②→①→⑤→④D.④→⑤→③→②
27.油菜花的种子在成熟过程中其营养物质会发生不同的变化,某科学小组做了相关实验,其实验结果如下:
请根据上图结果分析,回答下列问题:
(1)植物细胞中的淀粉具有 的作用,实验中一般用 鉴定;脂肪水解的终产物是 ;油菜种子细胞中含量最多的化合物是 。
(2)据上图可知,在种子成熟过程中,可溶性糖类的含量 (填“增加”或“不变”或“减少”),是因为 ,糖类比脂肪具有更多的 元素。
(3)农民播种种子时,油菜种子与富含淀粉的小麦种子相比,需要浅播的是 (填“油菜种子”或“小麦种子”;种子在萌发、生长(长出嫩叶)的过程中,其干重的变化是 。
28.哺乳动物成熟红细胞是研究膜结构功能的常用材料,请根据你所学的知识,回答下列问题:
(1)科学家对细胞膜结构模型的探索经历了漫长的过程。在1895年欧文顿用500多种化学物质对植物细胞的通透性进行了实验。根据他的研究,下列物质中更容易穿过细胞膜的是_____(多选)。
A.葡萄糖B.脂肪酸C.胆固醇D.核苷酸
(2)在1972年辛格和尼科尔森提出了细胞膜的 模型,内容中指出细胞膜的基本支架是 。科学家探索过程中应用了 (填“提出假说”或“不完全归纳法”)这一科学方法。
(3)各种生物膜的结构和化学成分相似但功能差别较大,原因是膜上 的种类和数量存在差异。精子和卵细胞结合的过程体现了细胞膜的 功能。
(4)成熟红细胞经低渗处理,细胞吸水膨胀后涨破。这个过程体现了细胞膜具有 的结构特点,具有该结构特点的原因是 。破裂后仍保持原有基本形态和大小的细胞膜结构,在生物学上称为“血影”。研究人员用不同试剂分别处理血影,结果如下表所示(“+”表示有,“-”表示无)。由表中结果推测,对维持血影形态起重要作用的蛋白质是 (填字母)。
29.蛋白质是生命活动的承担者,不同蛋白质具有不同的生理功能,请根据你所学的知识,回答下列问题:
(1)当人体血糖升高时,人体的胰岛B细胞会分泌胰岛素(某种蛋白质类激素),其结构示意图如下,它含有A链和B链两条肽链,其中A链含有21个氨基酸,B链含有30个氨基酸,假设这些氨基酸的平均相对分子质量为128,则该激素中含有 个肽键,该激素的相对分子质量约为 ,它的生理作用体现了蛋白质能够 机体生命活动,若某些病人无法自身合成该激素,需要 (填“口服”或“注射”或“口服和注射”)补充。
注:形成胰岛素的二硫键(—S—S—)是由两个氨基酸(半胱氨酸)的巯基(—SH)脱去两个氢原子形成的共价键。
(2)构成蛋白质的基本单位有很多种,其多样性取决于 ,氨基酸在核糖体通过 反应合成多肽。
(3)蛋白质遇 试剂后会呈紫色,用分光光度计可对颜色变化进行定量分析。下表数据为某同学实验后的结果,由实验结果可知,牛奶、鸡蛋和鸭肉中蛋白质含量由多到少的排序是 。
注:吸光度值越大,说明溶液颜色越深
(4)众所周知,蛋白质的结构(下图示蛋白质的四级结构)决定了它的功能。
注:①Lys—赖氨酸;Gly—甘氨酸;Leu—亮氨酸;Val—缬氨酸:Ala—丙氨酸:His—组氨酸。
②亚基:并非所有蛋白质都有上述四级结构,在具有四级结构的蛋白质分子中,每条具有三级结构的多肽链单位称为亚基。
下列有关蛋白质结构的叙述,正确的是______(单选)。
A.蛋白质不同肽链之间通过肽键连接
B.蛋白质变性时其一级结构未受到破坏
C.每种蛋白质都含有21种氨基酸
D.所有蛋白质都必须拥有稳定的四级结构才能保持生物活性
30.下图A、B为动物、植物细胞亚显微结构模式图,图C为分离细胞器的过程图。请据图回答下列问题:
(1)图A与图B相比,特有的不含磷脂的细胞器有 (填序号)。
(2)图B细胞的边界是[ ] ;A、B细胞中都有但是功能存在差异的细胞器是[ ] 。若细胞B是紫色洋葱鳞片叶细胞的一部分,则色素主要存在于细胞器 (填名称)中,不应该有的细胞器是 (填名称)。
(3)由图C可知沉淀物P3、P4所代表的细胞结构分别是 、 ,P3所代表的细胞结构的功能是 。据图分析,图C中磨碎的细胞是 (填字母A或B),这种分离细胞器的方法叫 。
参考答案
1.D
2.B
3.D
4.D
5.D
6.D
7.B
8.B
9.C
10.B
11.B
12.A
13.C
14.B
15.D
16.C
17.A
18.B
19.C
20.C
21.B
22.A
23.D
24.C
25.AD
26.(1)生态系统
(2) 无以核膜为界限的细胞核 DNA 统一性 D 藻蓝素 叶绿素 自养 拟核
(3)B
27.(1) 储存能量 碘液 甘油和脂肪酸 水
(2) 减少 可溶性糖大量转化为脂肪 O
(3) 油菜种子 先减少后增加
28.(1)BC
(2) 流动镶嵌 磷脂双分子层 提出假说
(3) 蛋白质 进行细胞间的信息交流
(4) (一定的)流动性 磷脂分子可以侧向移动,蛋白质中大多也能运动 EF
29.(1) 49 5640 调节 注射
(2) R基 脱水缩合
(3) 双缩脲 鸡蛋>牛奶>鸭肉(鸡蛋、牛奶、鸭肉)
(4)B
30.(1)⑬
(2) ①细胞膜 ⑤高尔基体 液泡 叶绿体
(3) 线粒体 核糖体 有氧呼吸/细胞呼吸/呼吸作用的主要场所 B 差速离心检测物质
苹果匀浆
花生子叶切片
牛奶
还原糖
+
-
-
脂肪
-
+
-
蛋白质
-
-
+
生长阶段
幼嫩叶片
成熟叶片
休眠种子
水含量(%)
85-90
70-75
10-15
生物膜
膜主要成分
红细胞质膜
神经鞘细胞质膜
高尔基体膜
内质网膜
线粒体内膜
蛋白质(%)
49
18
64
62
78
脂质(%)
43
79
26
28
22
糖类(%)
8
3
10
10
少
实验处理
蛋白质种类
处理后血影的形态
A
B
C
D
E
F
试剂甲处理后
+
+
+
+
-
-
变得不规则
试剂乙处理后
-
-
+
+
+
+
仍能保持
物质试剂及结果
牛奶(试管编号)
鸡蛋(试管编号)
鸭肉(试管编号)
1
2
3
4
5
6
7
8
9
稀释液含量
1mL
1mL
1mL
1mL
1mL
1mL
1mL
1mL
1mL
试剂a
4mL
4mL
4mL
4mL
4mL
4mL
4mL
4mL
4mL
吸光度值(平均值)
0.418
0.519
0.258
相关试卷 更多
- 1.电子资料成功下载后不支持退换,如发现资料有内容错误问题请联系客服,如若属实,我们会补偿您的损失
- 2.压缩包下载后请先用软件解压,再使用对应软件打开;软件版本较低时请及时更新
- 3.资料下载成功后可在60天以内免费重复下载
免费领取教师福利 
.png)




