





安徽省鼎尖名校大联考2025-2026学年高二上学期11月期中考试生物B试卷(Word版附解析)
展开 这是一份安徽省鼎尖名校大联考2025-2026学年高二上学期11月期中考试生物B试卷(Word版附解析),文件包含安徽省鼎尖名校大联考2025-2026学年高二上学期11月期中考试生物B试题原卷版docx、安徽省鼎尖名校大联考2025-2026学年高二上学期11月期中考试生物B试题Word版含解析docx等2份试卷配套教学资源,其中试卷共25页, 欢迎下载使用。
满分:100 分;考试时间:75 分钟
注意事项:
1.答题前,考生先将自己的姓名、准考证号码填写清楚,将条形码准确粘贴在考生信息条形
码粘贴区。
2.选择题必须使用 2B 铅笔填涂;非选择题必须使用 0.5 毫米黑色字迹签字笔书写,字体工
整、笔迹清晰。
3.请按照题号顺序在答题卡各题目的答题区域内作答,超出答题区域书写的答案无效;在草
稿纸、试卷上答题无效。
4.作图可先使用铅笔画出,确定后必须用黑色字迹的签字笔描黑。
5.保持卡面清洁,不要折叠,不要弄破、弄皱,不准使用涂改液、修正带、刮纸刀。
一、选择题:共 15 小题,每小题 3 分,共 45 分。在每小题给出的四个选项中,只有一项符
合题目要求。
1. 镰状细胞贫血是一种常染色体隐性遗传病,病因是β-珠蛋白基因中一个碱基对发生替换,导致血红蛋白
结构异常,红细胞在缺氧时易扭曲成镰刀状。该突变基因携带者在疟疾高发区具有生存优势。下列相关叙
述正确的是( )
A. 该病表明基因突变具有随机性和不定向性的特点
B. 该突变基因通过改变血红蛋白的氨基酸序列直接控制性状
C. 碱基对的替换不会改变基因中碱基的数量,属于隐性突变
D. 该突变基因携带者在疟疾高发区具有生存优势,说明突变是有利的
2. 中国科学院水生生物研究所团队利用 CRISPR/Cas9 基因编辑技术将某金鱼品种甲的龙睛基因和品种乙的
白化基因转移到卵细胞中,借助人工雌核生殖技术,即在保留精子激活卵子发育能力的前提下用物理手段
灭活精子 DNA 活性,通过抑制第二极体的排出或阻止第一次卵裂,让卵子发育成新个体,成功培育出白化
龙睛金鱼新品种。下列关于该过程的叙述,正确的是( )
A. 若将控制隐性白化性状的基因转移至卵细胞后,受体一般不表现出白化性状
B. 人工雌核生殖技术可使卵子在不与精子融合前提下发育成新个体,则新个体与母本遗传物质完全相同
C. 通过 CRISPR/Cas9 基因编辑技术实现龙睛性状定向转移,属于基因突变,为进化提供原材料
D. 该过程通过基因编辑直接改造性状,促使新个体获得新性状,属于诱变育种
第 1页/共 8页
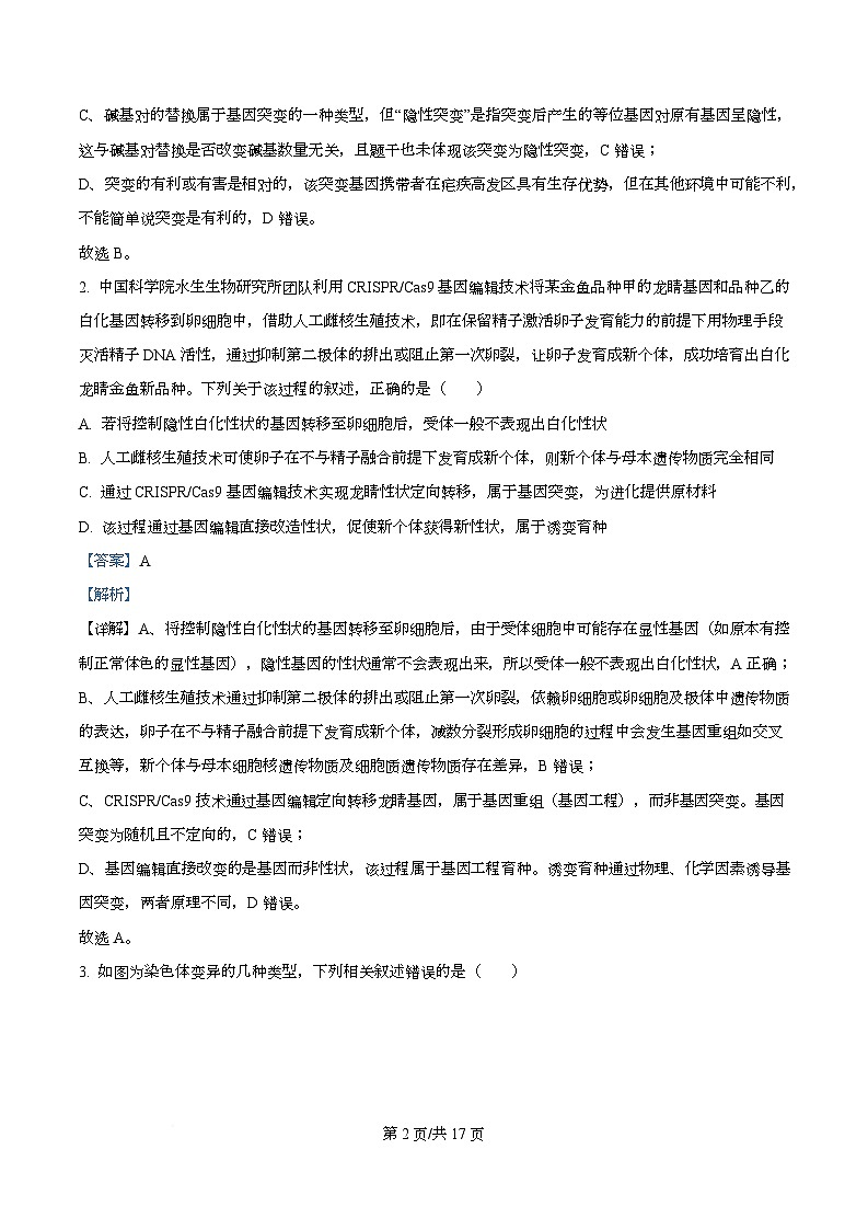
3. 如图为染色体变异的几种类型,下列相关叙述错误的是( )
A. 图 a 所示变异类型可导致染色体上基因的排列顺序发生改变
B. 图 b 所示变异类型可能出现在减数分裂或有丝分裂过程中
C. 图 c 所示变异类型若发生在人的体细胞中,不会导致个体患遗传病
D. 上述三种染色体变异类型都属于可遗传变异
4. 如图为有关甲遗传病和乙遗传病的某家族遗传系谱图,其中Ⅱ₄不携带甲病的致病基因。下列相关叙述正
确的是( )
A. 甲病为伴 X 染色体上显性遗传病,乙病为常染色体隐性遗传病
B. 为调查甲病和乙病的发病率,需统计家系中其他成员的患病情况
C. 若Ⅱ3 和Ⅱ4 生了一个患甲病的 XXY 患者,则其成因与联会过程异常无关
D. 遗传咨询、产前诊断能有效地检测和治疗遗传病,可帮助Ⅱ1 生出健康孩子
5. 中国科学家在广西慈竹坨洞获得了一块距今 2.2 万年的古大熊猫化石。将该化石中提取到的线粒体 DNA
通过测序分析和比较,发现古大熊猫与现代大熊猫的相关 DNA 序列高度相似,其编码的蛋白质有 18 个氨
基酸的差异。下列叙述正确的是( )
A. 线粒体 DNA 的差异源于基因突变,与自然选择无关
B. 该化石证据直接证明大熊猫种群基因频率发生了定向变异和进化
C. 古大熊猫与现代大熊猫的 DNA 序列高度相似,说明它们属于同一物种
D. 蛋白质氨基酸差异的原因是碱基序列的改变,为生物进化提供了原材料
第 2页/共 8页
6. 家蚕是 ZW 型生物,正常幼虫体表覆盖白色蜡粉(不透明),油蚕突变体幼虫体壁透明,可看见内部 丝
腺和脂肪体,是由 Z 染色体上 b 基因控制的。若种群中雌性与雄性比例为 1:1,油蚕基因 Zb 的频率为 q,
正常基因 ZB 的频率为 p。下列叙述正确的是( )
A. 雌性油蚕个体的基因型为 ZW,在种群中其频率为 q
B. 种群中的油蚕表型频率为 q2
C. 只考虑该对基因,种群随机交配后,子代的基因型有 6 种
D. 若雄性油蚕与雌性正常蚕杂交,子代雌性全部为油蚕,雄性全部为正常蚕
7. 在非洲某野生动物保护区,科研人员发现一只由斑马(2n=44)和驴(2n=62)杂交产下的斑驴兽,但斑
驴兽通常高度不育。下列关于生殖隔离和物种形成的叙述,正确的是( )
A. 斑驴兽体细胞中含有 53 条染色体,属于单倍体
B. 斑驴兽的存在表明其细胞中染色体组在减数分裂时可正常联会
C. 斑驴兽不育意味着斑马和驴之间存在生殖隔离,阻碍了基因交流
D. 若斑驴兽经过多代选育后恢复育性,它将成为一个新物种
8. 某生物兴趣小组为研究某细菌耐药性的大小,用镊子分别夹取 5 张含不同抗生素的纸片放在培养同种细
菌的平板中央,相同且适宜的条件下培养一段时间后,观察比较抑菌圈平均直径的大小。下列说法正确的
是( )
青霉素 头孢唑林 头孢他啶 四环素
第一代抑菌圈平均直径(cm) 0.95 1.17 0.28 1.31
第二代抑菌圈平均直径(cm) 0.74 0.76 0.25 0.70
抑菌圈缩小百分比 22 35 11 47
A. 与第一代相比,第二代各培养基中的抑菌圈都有缩小,表明细菌都出现了定向变异
B. 对抑菌圈内的疑似耐药菌株连续培养,若抑菌圈增大,表明该抗药性变异可稳定遗传
C. 第二代中含头孢唑林的培养基中抑菌圈平均直径最大,说明细菌对该抗生素的抗药性最强
D. 第二代中含四环素的培养基中抑菌圈缩小比例最大,说明细菌对该抗生素的抗药性增强最明显
9. 热射病属于重症中暑,是由高温引起体温调节中枢功能障碍的严重急症,严重时会危及生命。下列关于
热射病病症与稳态关系的描述,正确的是( )
A. 出现意识模糊,可能是高温导致神经系统功能失调的结果
第 3页/共 8页
B. 体温升至 40℃以上,说明机体体温调节稳态未被打破
C. 皮肤干燥无汗,是机体通过减少散热维持体温稳态的正常反应
D. 以上病症均与内环境理化性质稳态无关
10. 脑脊液主要由脑室的脉络丛上皮细胞和脑室管膜细胞分泌形成,少量由脑毛细血管和软脑膜血管内的血
浆通过管壁渗出产生。血—脑脊液屏障主要是指脉络丛上皮细胞间通过紧密连接形成一种特殊的物理屏障,
能阻住血浆中大分子物质等进入脑脊液,它能选择性允许某些必要的物质通过特定转运机制进入大脑,以
维持脑脊液成分的相对稳定。下列相关叙述正确的是( )
A. 血浆中的蛋白质可大量通过血—脑脊液屏障进入脑脊液,维持相应功能
B. 脑脊液中 葡萄糖主要通过血—脑脊液屏障从血浆获取,为脑细胞供能
C. 血浆渗透压升高时,血—脑脊液屏障能阻止脑脊液中的水分子进入血浆
D. 血—脑脊液屏障允许大部分离子通过,以保证血浆和脑脊液的离子成分完全相同
11. 糖尿病患者常出现多食、多饮、多尿、体重减轻等症状,下列与糖尿病患者内环境稳态相关 叙述,错
误的是( )
A. 因不能有效摄取葡萄糖,细胞能量供应不足,使机体产生饥饿感引起多食
B. 血浆中葡萄糖浓度较高,使细胞外液渗透压升高,大脑皮层兴奋使人多饮
C. 原尿中葡萄糖含量高使原尿渗透压升高,肾小管重吸收的水量减少而多尿
D 细胞分解脂肪和蛋白质以维持能量供应,体重虽有所减轻却不影响内环境稳态
12. 某兴趣小组发现:给狗喂食时,狗会自然分泌唾液;若在每次喂食前先摇铃,多次结合后,仅摇铃而不
喂食,狗也会分泌唾液;若之后长期只摇铃不喂食,狗分泌唾液的反应会逐渐减弱直至消失。一段时间后,
再次摇铃后开始喂食,很快狗听到铃声后开始分泌唾液。下列分析错误的是( )
A. 与非条件刺激在时间上接近出现,是无关刺激成为条件刺激的关键
B. 若仅摇铃不喂食,唾液分泌减少,说明摇铃建立的条件反射可消退
C. 条件反射建立后还需要条件刺激的强化,其神经调节中枢主要在大脑皮层
D. 条件反射消退后,通过再次配对条件刺激和非条件刺激,可重新习得条件反射
13. 针灸是我国传统医学的重要疗法,研究发现针灸足三里可激活迷走神经—肾上腺抗炎通路,其过程如图
所示,延髓位于脑干的最下部。下列关于该调节过程的叙述,正确的是( )
第 4页/共 8页
A. 图中足三里处的肌肉细胞是该反射弧中的感受器
B. 图中反射的控制中枢位于脑干,大脑皮层可对其进行调控
C. 刺激 Prkr2 感觉神经元引起肾上腺素分泌,可以减少反射延搁
D. 该通路中效应器是迷走神经的传出神经末梢及其支配的肾上腺皮质
14. 癫痫是一种由于大脑神经元异常放电而导致的神经系统疾病,临床上常用某药物抑制癫痫发作,这类药
物的作用机制与神经递质及其受体有关。下列相关叙述正确的是( )
A. 癫痫发作时兴奋在神经元间双向传递,阻断任一传递方向都可抑制癫痫发作
B. 某药物可能会激活突触后膜受体对抑制性神经递质的敏感性来抑制癫痫发作
C. 某药物可能 通过促进突触前膜释放兴奋性神经递质来抑制癫痫发作
D. 提高钠离子通道活性的药物能促进钠离子内流,也能缓解癫痫症状
15. 根据是否需要有意识控制呼吸的深度和频率,呼吸运动可分为随意呼吸运动和自主呼吸运动两种,是由
分布在大脑皮层中央前回、脑干、脊髓等不同部位的各级呼吸中枢相互配合控制的。下列相关叙述正确的
是( )
A. 说话过程中的呼吸是由脊髓中呼吸中枢直接控制呼吸节律的自主呼吸运动
B. 睡眠过程中的呼吸是由脑干支配呼吸肌控制呼吸频率和深度的随意呼吸运动
C. 中央前回通过脑干向脊髓传递调节呼吸的指令,体现了神经系统的分级调节
D. 体内 CO2 排出过多引起呼吸性碱中毒时,通过调节呼吸运动加深加快可缓解
二、非选择题:共 5 小题,共 55 分。
16. 小麦的高产与低产、不抗病与抗病是独立遗传的两对相对性状。某农业科研团队以纯合高产不抗病小麦
(AAbb)和纯合低产抗病小麦(aaBB)为亲本,拟采用以下四种育种方法培育稳定遗传的高产抗病(A_B_
)小麦新品种。请根据遗传学原理和育种技术特点,回答下列问题:
第 5页/共 8页
(1)方法①得到的 F2 中高产抗病的比例为_______,若从 F2 中随机选取一株高产抗病个体,能稳定遗传的
概率为_____。
(2)方法②通过花药离体培养获得的单倍体幼苗基因型有______种,常用秋水仙素处理单倍体幼苗,使
其______(填“染色体恢复到二倍体”或“染色体数目加倍”)后才能获得稳定遗传的植株。
(3)方法③多采用物理或者化学方法处理,与方法①相比,其显著优点是______(答出一点即可)。若成
功培育出 AABB 个体,其出现的原因可能是_______(答出一点即可)。
(4)方法④用秋水仙素处理 F1 后获得的植株染色体组数为______,其基因型为_______。方法④获得的新
品种与亲本是否是同一物种?并说明理由。______。
17. 某地雀种群原本生活在甲岛,由于地质变化原因,迁移到乙岛和丙岛生活。基因 A(黑色)、a(白色)、
a1(灰色)是控制体色的复等位基因,迁移 3 年后和迁移 20 年后乙岛、丙岛相关数据统计如图所示。回答
下列问题:
(1)甲岛种群迁移到乙岛和丙岛后,三个岛屿的种群间由于_______导致基因不能交流。据此能否判断出
现了新物种?并说明理由_______。
(2)根据图中数据判断,迁移 3 年后、20 年后乙岛是否发生了进化?_______。生物进化本质上是_______、
第 6页/共 8页
________协同进化的过程。
(3)迁移 3 年后丙岛中地雀基因 A 的频率是_________;迁移 20 年后,丙岛上出现了新的等位基因 a1,体
现了基因突变具有________,对生物进化的意义是________。
18. 援藏技术人员初到青藏高原时常出现头痛乏力、呼吸急促、心跳加快等症状,下图为人体动脉血氧分压
与肺泡通气量(基本通气量为 1)之间的关系图。回答下列问题:
(1)外界环境通过________与人体中细胞进行物质交换,该过程需要体内多个系统的参与,如营养物质需
通过________运输到肺泡细胞内。
(2)据图分析,援藏技术人员进入高原时,动脉血氧分压会________,肺泡通气量明显________,过度通
气可使血液中 CO2 分压______。当氧分压较低时,机体无氧呼吸产生乳酸增多,血浆 pH 仍能维持相对稳
定的原因是________。
(3)援藏技术人员可提前服用特定药物以缓解高原反应,如红景天能促使肾脏分泌促红细胞生成素,从而
加速造血干细胞分化为红细胞。这一措施的生理意义在于______。若轻度高原反应未及时缓解,可能引发
严重并发症甚至死亡,这表明________。
19. 研究人员利用电压钳技术改变枪乌贼神经纤维膜电位,记录离子进出细胞引发的膜电流变化情况,图 a
为对照组,图 b 和图 c 分别为通道阻断剂 TTX、TEA 处理组,实验结果如图所示。回答下列问题:
(1)未受到刺激时,因离子外流,枪乌贼神经纤维膜内电位表现为_______;该离子外流的原因是_______
。
(2)受到刺激时,兴奋在枪乌贼神经纤维上以_______形式传导,通过突触传递到肌肉细胞或某腺体细胞
第 7页/共 8页
后,会引起_______。
(3)据实验结果分析,钠通道、钾通道分别介导_______、_______(填“内向”或“外向”)电流,理由是______。
(4)相同刺激条件下,随着外界溶液中 Na+浓度降低,该神经纤维产生的动作电位幅度随之_______,简要
分析原因是_________。
20. 为响应“体重管理年”,很多人通过严格控制饮食进行节食减肥。节食一段时间后,体重有所下降时,下
丘脑兴奋,饥饿感增强,体重容易回弹,调节过程如图所示。回答下列问题:
(1)节食一段时间后,血糖浓度下降刺激感受器产生兴奋,经传入神经传至______(填“大脑皮层”或“下丘
脑”)摄食中枢,使人饥饿感增强,产生进食欲望的过程______(填“属于”或“不属于”)反射,原因是______
。
(2)有些人通过刷短视频,转移注意力缓解饥饿。该过程中突触前膜释放某神经递质会______摄食中枢的
兴奋传递。若该神经递质分解酶活性异常,会导致摄食中枢______。这种拒绝食物的行为属于______(填“条
件反射”或“非条件反射”),原因是_______。
(3)人体进食过程中会分泌多种与饱腹感、饥饿感相关的激素,如人吃饱后,白色脂肪组织分泌的瘦素能
够使人产生饱腹感信号,通过抑制食欲减少食物摄入的过程体现了_______调节。有研究发现,吃饭速度快
的人群患肥胖症的风险比吃饭慢的人群高很多。推测可知吃饭速度慢的人,进食过程中充分咀嚼食物,有
利于科学健康减肥,依据是______(答两点即可)。
第 8页/共 8页
相关试卷
这是一份安徽省鼎尖名校大联考2025-2026学年高二上学期11月期中考试生物B试卷(Word版附解析),文件包含安徽省鼎尖名校大联考2025-2026学年高二上学期11月期中考试生物B试题原卷版docx、安徽省鼎尖名校大联考2025-2026学年高二上学期11月期中考试生物B试题Word版含解析docx等2份试卷配套教学资源,其中试卷共25页, 欢迎下载使用。
这是一份安徽省鼎尖名校大联考2025-2026学年上学期高二11月期中考试生物试卷B卷(含答案),共11页。
这是一份安徽省鼎尖名校大联考2025-2026学年高二上学期11月期中考试生物(A卷)试题(Word版附解析),文件包含安徽省鼎尖名校大联考2025-2026学年高二上学期11月期中考试生物A试题Word版含解析docx、安徽省鼎尖名校大联考2025-2026学年高二上学期11月期中考试生物A试题Word版无答案docx等2份试卷配套教学资源,其中试卷共25页, 欢迎下载使用。
相关试卷 更多
- 1.电子资料成功下载后不支持退换,如发现资料有内容错误问题请联系客服,如若属实,我们会补偿您的损失
- 2.压缩包下载后请先用软件解压,再使用对应软件打开;软件版本较低时请及时更新
- 3.资料下载成功后可在60天以内免费重复下载
免费领取教师福利 




.png)




