





重庆市第八中学2025-2026学年高二上学期期中考试生物试卷(Word版附解析)
展开 这是一份重庆市第八中学2025-2026学年高二上学期期中考试生物试卷(Word版附解析),文件包含重庆市第八中学2025-2026学年高二上学期期中考试生物试题原卷版docx、重庆市第八中学2025-2026学年高二上学期期中考试生物试题Word版含解析docx等2份试卷配套教学资源,其中试卷共33页, 欢迎下载使用。
一、选择题(1-15 每小题 2 分,16-20 每小题 3 分,共 45 分)
1. 生物个体内的稳态是机体进行正常生命活动的必要条件。下列相关说法正确的是( )
A. 内环境 稳态就是指内环境的各种理化性质处于相对稳定的状态
B. 内环境稳定主要依赖神经调节和体液调节共同作用而实现
C. 肺泡表面潮湿且伸缩性大,有利于气体交换维持内环境稳定
D. 草履虫可通过内环境与外界环境进行物质交换,从而实现稳态
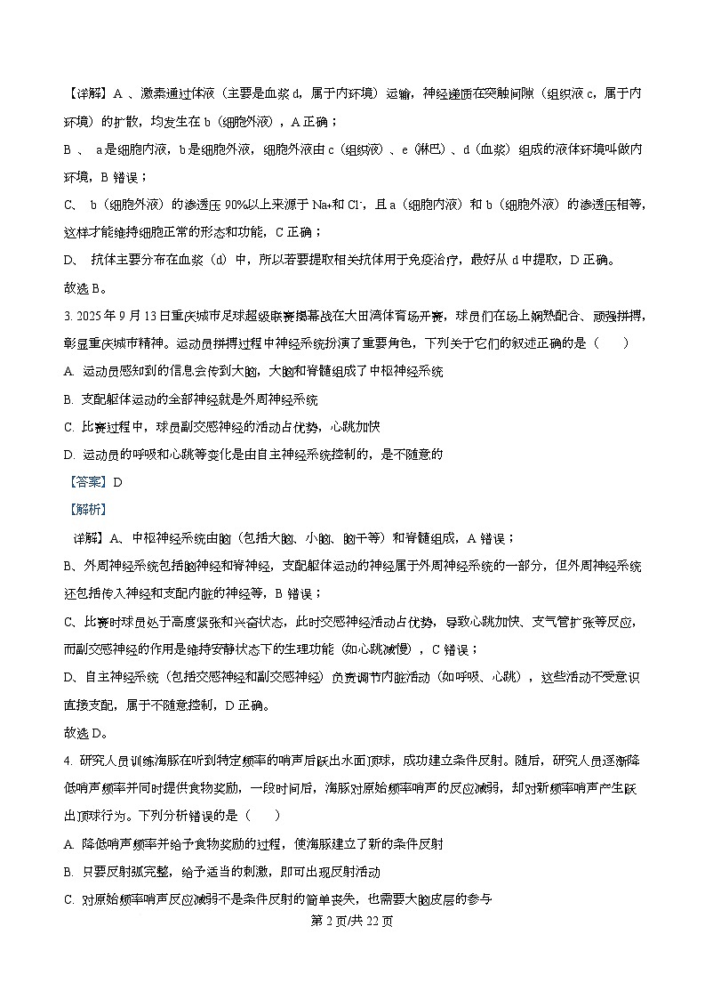
2. 如图为正常人体中各种体液组成的示意图,图示面积的大小可代表相应体液的相对含量大小。下列相关
叙述错误的是( )
A. 激素的运输、神经递质在突触间隙的扩散均发生在 b 中
B. a 是细胞内液,由 a 构成的液体环境叫做内环境
C. b 的渗透压 90%以上来源于 Na+和 Cl-,且 a 和 b 的渗透压相等
D. 若要提取相关抗体用于免疫治疗,则最好从 d 中提取
3. 2025 年 9 月 13 日重庆城市足球超级联赛揭幕战在大田湾体育场开赛,球员们在场上娴熟配合、顽强拼搏,
彰显重庆城市精神。运动员拼搏过程中神经系统扮演了重要角色,下列关于它们的叙述正确的是( )
A. 运动员感知到的信息会传到大脑,大脑和脊髓组成了中枢神经系统
B. 支配躯体运动的全部神经就是外周神经系统
C. 比赛过程中,球员副交感神经 活动占优势,心跳加快
D. 运动员的呼吸和心跳等变化是由自主神经系统控制的,是不随意的
4. 研究人员训练海豚在听到特定频率的哨声后跃出水面顶球,成功建立条件反射。随后,研究人员逐渐降
低哨声频率并同时提供食物奖励,一段时间后,海豚对原始频率哨声的反应减弱,却对新频率哨声产生跃
出顶球行为。下列分析错误的是( )
A. 降低哨声频率并给予食物奖励的过程,使海豚建立了新的条件反射
第 1页/共 11页
B. 只要反射弧完整,给予适当的刺激,即可出现反射活动
C. 对原始频率哨声反应减弱不是条件反射的简单丧失,也需要大脑皮层的参与
D. 条件反射的建立和消退过程,大大提高了动物应对复杂环境变化的能力
5. 图 1 表示神经纤维在静息和兴奋状态下 K+跨膜运输的过程,其中甲为某种载体蛋白,乙为通道蛋白,该
通道蛋白是横跨细胞膜的亲水性通道。图2表示兴奋在神经纤维上的传导过程。下列有关分析错误的是(
)
A. 图 2②处细胞膜对 Na+的通透性增加,④处细胞膜主要对 K+有通透性
B. 图 2③处膜内为正电位,Na+浓度膜外大于膜内
C. 图 1M 侧为神经细胞膜的外侧,N 侧为内侧
D. 若将神经纤维放于较高浓度海水中进行试验,图 2 中③处值将会变大
6. 轻微触碰人体时,一般不会产生痛觉,其生理机制为:兴奋经触觉神经元传向脊髓抑制性神经元,促使
后者释放神经递质 GABA。GABA 作用于痛觉神经元,引起其细胞膜上 Cl-通道开放,Cl-内流,进而不产生
痛觉。而带状疱疹病毒感染后,会使痛觉神经元上 Cl-转运蛋白(单向转运 Cl-)的表达量改变,造成 Cl-转
运量变化,导致细胞内 Cl-浓度升高。此时若有轻触刺激引发 GABA 作用于痛觉神经元,Cl-会经 Cl-通道外
流,产生强烈痛觉。下列说法正确的是( )
A. 轻微触碰不会引起触觉神经元产生动作电位
B. 感染带状疱疹病毒后,Cl-转运蛋白数量减少
C. Cl-通道和 Cl-转运蛋白在运输 Cl-的过程中都会与 Cl-结合
D. GABA 作用于痛觉神经元引起 Cl-内流不改变膜两侧电位
第 2页/共 11页
7. 腰麻常用于孕妇无痛分娩。进行腹部或下肢手术时,医生通常会将局部麻醉药物经过腰椎间隙注入人体
脊髓周围的脑脊液中,阻断脊神经的功能,从而引起相应支配区域的麻醉作用,这个过程称为腰麻。下列
说法错误的是( )
A. 神经系统通过脊髓对躯体活动和内脏活动进行分级调节
B. 排尿反射发生时,兴奋在神经纤维上的传导是单向的
C. 腰麻过程中,脊髓中的排尿反射中枢被抑制但大脑仍能控制排尿
D. 腰麻过程中,交感神经和副交感神经的反射活动可能受影响
8. “我和我的祖国,一刻也不能分割……”这首歌曲的旋律常激发人们的爱国情感。下列相关叙述正确的是
( )
A. 听到歌曲后心潮澎湃,这一过程不需要大脑皮层参与
B. 演唱时涉及语言、学习、记忆、情绪等人脑特有 高级功能
C. 理解歌词含义和跟唱分别由大脑皮层不同区域参与,它们相互独立
D. 跟唱时调节呼吸频率的过程需要脑干的参与
9. 图中甲、乙、丙是神经系统对内分泌系统功能的调节途径。下列相关叙述正确的是( )
A. 三种激素分子的分泌调节均属于分级调节
B. 激素 a、b、c 分别是胰岛素、抗利尿激素和肾上腺素
C. 激素 a、b、c 分泌后通过体液定向运输至靶细胞
D. 中枢神经系统可通过激素作用于内分泌腺
10. 原发性甲减是由于甲状腺本身病变引起的甲状腺激素分泌减少,继发性甲减主要指由于下丘脑或垂体的
病变引起的甲状腺激素分泌减少。为了初步诊断甲、乙、丙三人甲减的原因(单一器官病变),做了如下实
验:分别给甲、乙、丙三人及一健康人注射适量且等量的 TRH,并在注射前 30min 和注射后 30min 时分别
测量四人血液中 TSH 的相对含量,结果如下表。下列叙述错误的是( )
第 3页/共 11页
健康人 甲 乙 丙
注射前 8 1 0.5 20
TSH 相对含量
注射后 30 30 0.5 43
A. 甲减患者往往会出现神经系统兴奋性降低,代谢减慢等症状
B. 甲和乙患有继发性甲减,丙患有原发性甲减
C. 三个患者中,只有甲可以通过注射 TSH 进行治疗
D. 下丘脑、垂体、甲状腺之间存在分级调控,可放大激素的调节效应
11. G1、G2 是某组织细胞膜表面的两种受体蛋白,肾上腺素、胰高血糖素能分别和 G1、G2 结合,从而激
活腺苷酸环化酶,并通过一系列信号转导通路使磷酸化酶活化,催化糖原水解为葡萄糖,升高血糖浓度。
下列叙述正确的是( )
A. 磷酸化酶活化受阻会导致糖原积累,血糖升高
B. G1、G2 可能是肌肉组织细胞膜表面的两种受体蛋白
C. 医学实验中可口服肾上腺素和胰高血糖素辅助调节血糖
D. 下丘脑可通过交感神经使胰岛细胞分泌胰高血糖素
12. 如图是健康小鼠从温度为 T1 的环境进入 T2 的环境后,机体散热量随时间变化的模式图。下列有关分析
错误的是( )
A. T2 低于 T1,低温刺激冷觉感受器产生兴奋并传至大脑皮层产生冷觉
B. t1-t2 变化原因是皮肤温度与环境温差增大导致辐射、传导、对流散热增加
C. t2-t3 交感神经兴奋导致皮肤毛细血管收缩,减少散热
D. t3 之后由于产热和散热达到了新的平衡,小鼠耗氧量与 t1 前持平
13. 中国研究团队在《自然-科学》发表论文,报告了世界首个将基因编辑猪肺移植人体的案例。该供体猪
经过基因编辑,敲除猪的 GGTA1、B4GALNT2 和 CMAH 基因,并引入人类的 CD55、CD46 和 TBM 基因,
第 4页/共 11页
移植肺维持功能长达 9 天。下列叙述错误的是( )
A. 在器官移植过程,可以使用免疫抑制剂降低免疫排斥反应
B. 与猪相比,灵长类动物体内隐藏的、可导致人类疾病的病毒更少
C. 猪的 GGTAI、B4GALNT2 和 CMAH 基因可能是抗原决定基因
D. 人类的 CD55、CD46 和 TBM 基因在猪肺组织细胞的表达,可能有助于减少免疫细胞对猪肺的排斥反应
14. mRNA 疫苗是目前最新的疫苗生产技术。如图为 mRNA 疫苗的作用机理,细胞 A~F 代表不同的免疫细
胞,物质 X 和物质 Y 是免疫活性物质。下列正确的是( )
A. ④过程说明细胞 A 有类似于树突状细胞的功能,将抗原呈递给辅助性 T 细胞
B. 细胞 A、细胞 B、细胞 C、细胞 D、细胞 E、细胞 F 对抗原具有识别能力
C. 物质 X 为细胞因子,在免疫反应中可直接促进靶细胞裂解
D. 物质 Y 为抗体,在二次免疫过程中由记忆细胞分泌
15. 艾滋病(AIDS)是由人类免疫缺陷病毒(HIV)引起的,对人类健康和社会危害严重。图为利用试纸检
测 HIV 的示意图。待测样品沿试纸先移动到结合垫,然后结合垫中的相关物质会继续向吸水垫方向移动,
若胶体金在 T 线和 C 线处大量聚集时肉眼可见红色条纹。下列相关叙述错误的是( )
注:样品垫(滴加待测样品的区域)、结合垫(含胶体金标记的抗 HIV 抗体 1 和胶体金标记的鼠 IgG)、T
线(抗 HIV 抗体 2 固定在此处,不可移动)、C 线(抗鼠 IgG 抗体固定在此处,不可移动)。
第 5页/共 11页
A. HIV 的遗传物质是 RNA,侵入宿主细胞后可将自身 RNA 整合至宿主基因组
B. HIV 主要侵染辅助性 T 细胞,该细胞可在体液免疫和细胞免疫中发挥作用
C. 若 T 线和 C 线均显红色,可初步判定样品中有 HIV
D. T 线处若显现红色,原因是“抗 HIV 抗体 2”与“HIV-含胶体金标记的抗 HIV 抗体 I 复合物”结合,使胶体
金聚集在 T 线而显示红色
16. 类风湿关节炎等自身免疫病严重危害人类健康。科研人员以小鼠为实验材料进行实验时发现,Ash11 分
子可以阻止炎症性自身免疫病 发生、发展,其机理是通过一系列机制抑制 MAPK(参与细胞信号转导)
和 NF-kB(一种重要的转录调节因子)炎症信号通路及白细胞介素-6(一种免疫活性物质)基因的表达。下
列说法正确的是( )
A. 自身免疫病不会对自身组织和器官造成损伤
B. 自身免疫病的发病率较低,患者自体造血干细胞移植是一种很有前景的治疗方法
C. 白细胞介素-6 有利于炎症性自身免疫病的发生,不属于免疫系统的组成成分
D. 利用 Ash11 治疗自身免疫病主要是通过调控基因的表达过程实现的
17. 对于基因频率相对稳定的种群,可通过基因频率推导群体中特定基因型的概率分布。假设处于遗传平衡
人群中某种人类遗传病的基因频率为 a(0
相关试卷
这是一份重庆市第八中学2025-2026学年高二上学期期中考试生物试卷(Word版附解析),文件包含重庆市第八中学2025-2026学年高二上学期期中考试生物试题原卷版docx、重庆市第八中学2025-2026学年高二上学期期中考试生物试题Word版含解析docx等2份试卷配套教学资源,其中试卷共33页, 欢迎下载使用。
这是一份重庆市第八中学2024-2025学年高二上学期期末考试生物试卷(Word版附解析),文件包含重庆市第八中学2024-2025学年高二上学期期末考试生物试题原卷版docx、重庆市第八中学2024-2025学年高二上学期期末考试生物试题Word版含解析docx等2份试卷配套教学资源,其中试卷共40页, 欢迎下载使用。
这是一份重庆市第八中学2025-2026学年高一上学期期中生物试卷(Word版附解析),文件包含重庆市第八中学2025-2026学年高一上学期期中生物试卷原卷版docx、重庆市第八中学2025-2026学年高一上学期期中生物试卷Word版含解析docx等2份试卷配套教学资源,其中试卷共35页, 欢迎下载使用。
相关试卷 更多
- 1.电子资料成功下载后不支持退换,如发现资料有内容错误问题请联系客服,如若属实,我们会补偿您的损失
- 2.压缩包下载后请先用软件解压,再使用对应软件打开;软件版本较低时请及时更新
- 3.资料下载成功后可在60天以内免费重复下载
免费领取教师福利 





