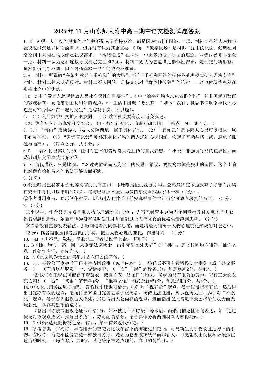
搜索
      上传资料 赚现金

      山东师范大学附属中学2025-2026学年高三上学期11月期中考试语文试卷(Word版附解析)

      • 1.36 MB
      • 2025-12-03 11:17:53
      • 31
      • 0
      • 教习网3275309
      加入资料篮
      立即下载
      查看完整配套(共2份)
      包含资料(2份) 收起列表
      试卷
      山东师范大学附属中学2025-2026学年高三上学期期中考试语文试题.docx
      预览
      答案
      山东师大附中2025年11月高三语文试题答案.pdf
      预览
      正在预览:山东师范大学附属中学2025-2026学年高三上学期期中考试语文试题.docx
      山东师范大学附属中学2025-2026学年高三上学期期中考试语文试题第1页
      高清全屏预览
      1/8
      山东师范大学附属中学2025-2026学年高三上学期期中考试语文试题第2页
      高清全屏预览
      2/8
      山东师范大学附属中学2025-2026学年高三上学期期中考试语文试题第3页
      高清全屏预览
      3/8
      山东师大附中2025年11月高三语文试题答案第1页
      高清全屏预览
      1/4
      山东师大附中2025年11月高三语文试题答案第2页
      高清全屏预览
      2/4
      还剩5页未读, 继续阅读

      山东师范大学附属中学2025-2026学年高三上学期11月期中考试语文试卷(Word版附解析)

      展开

      这是一份山东师范大学附属中学2025-2026学年高三上学期11月期中考试语文试卷(Word版附解析),文件包含山东师范大学附属中学2025-2026学年高三上学期期中考试语文试题docx、山东师大附中2025年11月高三语文试题答案pdf等2份试卷配套教学资源,其中试卷共12页, 欢迎下载使用。
      语 文
      注意事项:
      1.答卷前,考生务必将自己的姓名、考生号等填写在答题卡和试卷指定位置。
      2.回答选择题时,选出每小题答案后,用铅笔把答题卡上对应题目的答案标号涂黑。如需改动,用橡皮擦干净后,再选涂其他答案标号。回答非选择题时,将答案写在答题卡上。写在本试卷上无效。
      3.考试结束后,将本试卷和答题卡一并交回。
      一、阅读(71分)
      ( 一 )阅读I (本题共5小题,19分)
      阅读下面的文字,完成1~5题。
      材料一:
      现如今,人与人之间的联系并不取决于彼此的距离,而是取决于可以使用的交流技术。网络技术帮助我们连接远方的人们,更为准确地说,是连接很多来自远方的人。但奇怪的是,我们也变得更加孤独。我们总向别人吹嘘网上有多少好友,然而没有人可以让我们吐露内心的秘密,或在遇到紧急情况时求助。
      互联网所形成的连接并没有把我们联系得更紧密,却让人沉迷其中而无法自拔。我们一旦忘记把手机放在什么地方,就变得焦虑不安。人们确保手机必须时刻在身上,仿佛那是自己的护身符。饭桌上,家庭成员很孤独地待在一起,每个人都低着头看着自己的手机。我们和网络相处的时间越来越多,而与现实生活中的人们打交道的时间越来越少。
      网络环境和跟真实的人打交道相比,是截然不同的。一个人感到无聊,很容易就能和一些新朋友联系上;一个人匆忙地阅读一长串消息,并学会如何抓住“亮点”——夸张的标题往往能吸引注意力;游戏里面的动作总是被精简到一个从惊恐到安全、然后反复的模式。生活在网络环境中,没有所谓的“空闲时间”,人们即使在休憩或在旅行中,也难以找到独处的状态,安静让他们变得烦躁不安。
      我相信我们已经到达了一个反思的转折点,必须采取一些行动。我们可以从重拾一些过去认为是美德的行为开始。比如和朋友面对面聊天,无论在吃饭、锻炼还是在休息时,都不使用手机。诚然,手机和网络的多任务处理模式已在某种意义上重构我们的大脑,我们一旦试图专心起来,就得和自己作斗争。但是无论这有多么困难,都是时候让我们再次审视“独处、审慎、活在当下”的价值了。我们值得拥有更美好的未来,只要记得提醒自己,我们才是能够决定怎样利用科技的人。
      (摘编白雪莉·特克尔《群体性孤独》)
      材料二:
      麻省理工学院社会学教授雪莉·特克尔用一部专著《群体性孤独》向社会发出了灵魂拷问。《群体性孤独》观察到人们在日常生活中越来越依赖数字技术,忽视了真实世界的社会关系。尽管与他人保持着联系,其交往却是浅层的,人们从在线联系中感受到的不是关爱和亲近,而是孤独和隔离。遗憾的是,特克尔的出发点存在偏误,她直接把人们数字社交导致群体性孤独当作事实,并依据过去的社会交往模式把“低头族”的行为判断为病态,而不是优先探讨沉浸于数字世界是否真的带来了群体性孤独。
      数字技术赋能的连接泛在给社会带来了可见的变化,比如,生活中出现的“低头族”。这种现象作为普遍存在的事实(a),怎么可以被简单地诊断为社会病态呢?以“除夕夜团圆饭,人们都在低头看手机”为例,可以提出的问题是:身体同场是人所必需的吗?(所谓身体同场,指人们相聚在同一个物理空间。)如果答案为“否”,那便意味着还存在其他满足人类群体性需求的形态。进一步的问题还可以是:依赖于身体同场的群体性是人的自然属性还是社会属性?如果是自然属性的,那就是天性,是不可以改变的;如果是社会性的,那就是社会习惯,是可以改变的。
      在日常生活中,多数时候人都处在与他人身体同场的相处场景里,以至于人们把身体同场当作了社交的默认状态。但一个不容忽略的事实(b)是:在没有手机而只能凭书信联络的年代,人际连接也可以在身体不在一起时发生。身体与社交的分离让人们思考:释放社交天性是否一定需要身体同场?随着“互联网世代”逐步登上历史舞台,依托于网络技术开展数字社交,已成为人际交往的主流形态。既然人与人在网络中交往(即数字同场)也能满足人们的群体性需求,这就意味着释放社交天性的必要条件既不是身体,也不是数字,而是同场。
      事实(c)上,没有人忽视释放人类社交天性的重要性。但特克尔误读了人类正在发生的社交革命。在特克尔那里,依赖于身体同场的群体性被设定为人的自然属性,由此推出身体异场就会让人产生孤独和隔离感。这明显忽略了数字同场也意味着群体性的事实(d)。人们之所以忽视一家人吃团圆饭的身体同场,而只顾着看自己的手机,不正是因为数字同场的存在吗?人们之所以感到孤独,与身体同场或异场无关,而是因为可以与之互动共情的人并不在场。互动共情的前提是心灵同场,即心灵之间可以沟通与交流;而心灵同场不必依赖于身体的同场,也可以通过其他路径实现。
      群体性孤独与其说是刻画了数字技术给人类心灵带来的负面影响,还不如说是呈现了特克尔以及相当一部分人在数字社交中的焦虑。其中,最大的假设谬误可能是把现实世界与虚拟世界完全分割、对立起来。当然,数字技术的一切都还在快速发展中,对此有不同的观察、观点,原本无可厚非。但只有把发展中的现象放在更加长远的历史和更加广泛的事实里,才能真正理解现象的本质,这也是学术之于社会的应有之义。
      (摘编自邱泽奇《重构关系:数字社交的本质》)
      1.下列对材料相关内容理解和分析,正确的一项是(3分)
      A.人们利用网络能够结识很多远方的人,但是又不得不在维持彼此友谊上,投入了比真实社交更多的时间。
      B.材料一、二都认识到数字技术对社交的影响,但前者强调真实社交更为重要,后者则强调数字社交更为重要。
      C.材料二中的“数字同场”与材料一中的“网络连接”内涵基本一致,但两则材料对其社交价值的判断截然相反。
      D.无论是因数字交往而导致的群体性孤独还是身体同场而存在的孤独均是因为缺少与之互动共情的人。
      2.根据材料内容,下列说法不正确的一项是(3分)
      A.材料一认为,手机和网络在某种意义上重构我们的大脑。对此,材料二并不认同,认为这反映特克尔在数字社交中的焦虑。
      B.材料二观点认为,特克尔对“低头族”的批评,源于她将身体同场视为释放社交天性的唯一必要条件。
      C.材料二以书信时代人际连接无需身体同场为例,通过逻辑推演,区分自然属性与社会属性,构建起具有说服力的论证体系。
      D.在材料二看来,特克尔关于群体性孤独的论述存在事实认识错误,也因为缺乏更宽广的学术视野而难以洞察现象的本质。
      3.事实指可以被观测和验证的客观存在;观点则指个人的主观看法、判断或信念。材料二中提及的几个“事实”中,实际上属于“观点”的一项是(3分)
      A.a和bB.c和dC.a和cD.b和d
      4.作为“互联网世代”,应当怎样更好地开展数字社交?老师组织同学们进行讨论。请你结合两则材料,列出自己的发言要点。(4分)
      5.请结合材料二的观点,分析诗句“海内存知己,天涯若比邻”的内涵。(6分)
      (二)阅读II(本题共4小题,16分)
      阅读下面的文字,完成6~9题。
      发 现 [俄]契诃夫
      公鸡扒开一个粪堆,
      找到了一颗珍珠。……
      ——克雷洛夫
      五等文官巴赫罗木金在写字台旁边坐着,心情郁悒。
      今天傍晚的舞会上,他遇到了二十多年前他爱过的一个女人。这个太太当初是出色的美人,对她钟情是很容易的,就像揭邻人的短处一样容易。巴赫罗木金记得特别清楚的是她的大眼睛,仿佛她的眼底铺着柔和的天蓝色丝绒。他还记得她一头金黄而又带点栗色的长发,像田野上成熟的黑麦,迎着大风起伏不定。……当初那个美人高不可攀,神态严峻,难得微笑,不过,一旦微笑,“①她就能用笑容把一支正在熄灭的蜡烛重又点燃。……”然而现在,她成了一个干瘦、唠叨的老太婆。
      “真是岂有此理!”他暗想,信手用铅笔在纸上画着,“任什么凶恶的意志也不能像大自然这样糟蹋人。……”
      他想了很久,突然跳起来,②像被蛇咬了一口似的。
      “上帝啊!这可是件稀罕事!我居然会画画?!”
      在他信笔涂抹的那张纸上,在粗糙的线条当中,出现了一个美丽的女人头像,就是以前他爱过的那个女人。这幅画画得不很到家,然而那慵困而又严峻的目光、那柔和的面部轮廓、那蓬松起伏的浓发,却十分传神。……
      “多么出人意外!我居然会画画!我活了五十二年,从没想到过有什么才能,可是到了老年,突然,才华出现了!简直不能想象!”
      巴赫罗木金不相信自己了,就拿起铅笔,在美丽的头像旁边画了个老太婆的头像。这一次,犹如画那个年轻的女人一样,又画得很传神。
      “奇怪!”他耸了耸肩膀,“很不错嘛,见鬼!如何?可见我是个画家!可见我很有天赋!从前我怎么会不知道呢?真是怪事!”
      即使在旧坎肩里找到一笔钱,即使有消息说他升了四等文官,也不会像现在发现自己有创造能力那样又惊又喜。他伏在桌上足足忙了一个钟头,画头像,画树木,画马……
      “了不起!”他赞叹道,“只要再学会技巧,就十全十美了。”
      这时候,听差走进来,端着一张小桌,上面放着晚餐。他吃下一只松鸡,喝下两大杯勃艮第后,浑身软绵绵的。……他回想这五十二年来一次也没想到过自己会有什么才能。不错,对艺术的美,他一生都是倾心的。他年轻的时候,唱过歌,画过布景。……而且,直到老年,他都在不断看书,把好诗抄录下来。……他素来善于说俏皮话,谈吐不凡,批评中肯。……显然,天才之火是有的,然而被各种俗务埋没了。
      “什么事情都可能发生,”他想,“说不定我还能写诗,写小说呢!真的,如果我在青年时代,发现自己的才能,当了画家或者诗人,那会是什么样的局面?”
      他的想象力为他描出另外一种生活,跟其他千百万人的生活截然不同。它同一般俗人的生活根本不能相比。
      “人们不给他们官阶和勋章,这做得对……”他想,“他们是不受官阶和勋章约束的。……而且只有出类拔萃的人物才能评断他们的活动。”
      这时候他顺带想起遥远的过去的一件事。……他母亲是个性情乖僻的女人,有一次她跟他一块儿走路,在楼梯上遇到一个醉醺醺、不像样子的男人,她竟然吻一下他的手。
      “妈妈,你为什么要这样做?”
      “这是个诗人!”
      她做得对。……如果她吻将军或者枢密官的手,那就是谄媚逢迎,对一个有教养的女人来说,再也没有比这更糟的事了,可是吻诗人或者画家的手,那却是理所当然的。
      “那是一种不寻常的自由生活啊……”巴赫罗木金暗想,往他的床跟前走去,“还有他们的荣誉和名望呢?不管我在机关的工作多么出人头地,也不管我当什么官,③我的名望越不出这个蚂蚁窝。……他们可就完全不同了。……诗人或者画家,心平气和地睡觉也罢,喝得酩酊大醉也罢,反正连他们自己也不知道,在城里和乡下,总有人背诵他们的诗,观赏他们的画。……谁不知道他们的姓名,谁就是无知……”
      巴赫罗木金浑身软得一点力气也没有,就往床上一坐,对听差点一下头。……听差走到他跟前,小心地脱掉他身上的一件件衣服。
      “嗯,是啊……那真是一种不平凡的生活。……铁路是人们早晚会忘掉的,然而菲狄亚斯和荷马,人们却会永远记住。……特烈基亚科夫斯基写得糟透了,可是就连他也被人们记住了。……唉唉!……好冷啊!……倘或我现在是个画家,那会怎么样?”
      听差正给他换上睡衣,他就趁此机会在脑子里描绘出一幅画面。……这时候他, 画家或者诗人,正在黑夜里一步步走回家去。……有才能的人往往没有马车,那么只好步行。……他,这个可怜的人,就一步步走着,身上穿着褪色的大衣,说不定脚上连套靴也没得穿。……公寓门口的看门人在打盹,这个粗鲁的畜生开了门,看也没看他一眼。……在那边,在社会人士当中,诗人或画家的名字受到尊崇,然而那种尊崇却没给他带来什么好处:看门人没有因而客气些,仆人也没有和气些,家人更没有宽容些。……他的名字受到尊崇,可是他本人却遭到白眼。……如今他筋疲力尽,饥肠辘辘,终于走进他又黑又闷的房间里。……他想吃点什么,喝点什么,可是,没有松鸡,没有勃艮第。……他困倦极了,可是他的床又硬又凉。……他得亲手给自己倒水,亲手给自己脱衣服……光着脚在冰凉的地板上走来走去。……最后他不住地颤抖,昏昏睡去,知道他没有雪茄,没有马车……知道他书桌的中间抽屉里没有安娜勋章和斯坦尼斯拉夫勋章,下边抽屉里也没有支票簿。……
      巴赫罗木金摇摇头,在弹簧床垫上躺下,盖上鸭绒被子。
      “去他的!”他躺得舒舒服服,快要睡着了,“去他……的吧。……幸好我年轻时没有……没有发现我的才能。……”
      ④听差吹熄灯火,踮起脚走出去了。
      (有删改)
      6.下列对文本相关内容的理解,不正确的一项是 (3分)
      A.小说写巴赫罗木金偶遇曾爱过的女人却不接着写他们的故事,而是借此让他发现自己的才华并生成新的情节,构思出人意料却又在情理之中。
      B.小说描写听差服侍巴赫罗木金脱衣就寝的过程,与主人公脑中想像的艺术家的生活形成对比,从而揭示他内心世界的变化。
      C.小说情节围绕巴赫罗木金某个晚上的心理活动展开,将主人公的回忆、想象和现实境遇糅为一体,场景集中,开阖自然。
      D.小说以讽刺笔法描写了主人公的“叶公好龙”,意在告诫读者,若不付出实际行动,任何对艺术的爱好都只是虚伪的自我安慰。
      7.下列对文中画线句的分析与鉴赏,不正确的一项是(3分)
      A.句子①用夸张手法,表现那个太太当年笑容迷人,能让认为她高不可攀的人也会再生爱恋之情。
      B.句子②用比喻手法,写出他发现自己在无意画出旧情人头像时对于自己突具绘画才能的震惊。
      C.句子③用借代手法,用意在于表达他发现了自己艺术才华后,对过去忙碌而无为生活的反思。
      D.句子④用细节描写,以小见大,反映了当时俄罗斯社会等级森严、官员生活奢侈安逸的现实。
      8.小说题记引自俄国作家克雷洛夫的寓言诗《公鸡和珍珠》,请根据小说内容,推断公鸡面对珍珠的态度,并简析作者以此为题记的用意。(4分)
      9.契诃夫主张,“好和坏都不要叫出声来”,即作者不要直接对笔下的人或事发表看法,应让读者自己根据作品内容去思考、评判。试结合巴赫罗木金发现自己才华后的心理活动,谈谈作者是如何实践这一主张的。(6分)
      (三)阅读Ⅲ(本题共5小题,21分)
      阅读下面的文言文,完成10~14。
      材料一:
      景公疥且疟,期年不已,召会谴、梁丘据、晏子而问焉,曰:“寡人之病病矣,使史固与祝佗巡山川宗庙,牺牲珪璧,莫不备具,数其常多先君桓公,桓公一则寡人再。病不已滋甚予欲杀二子者以说于上帝其可乎?”会谴、梁丘据曰:“可。”晏子不对。
      公曰:“晏子何如?”晏子曰:“君以祝为有益乎?”公曰:“然。”晏子免冠曰:“若以为有益,则诅亦有损也。君疏辅而远拂,忠臣拥塞,谏言不出。臣闻之,近臣嘿,远臣瘠,众口铄金。今自聊、摄以东,姑、尤以西者,此其人民众矣,百姓之咎怨诽谤、诅君于上帝者多矣。一国诅,两人祝,虽善祝者不能胜也。且夫祝直言情,则谤吾君也;隐匿过,则欺上帝也。上帝神,则不可欺;上帝不神,祝亦无益。愿君察之也。不然,刑无罪,夏商所以灭也。”
      公曰:“善解予惑,加冠!”命会谴毋治齐国之政,梁丘据毋治宾客之事,兼属之乎晏子。晏子辞,不得命,受相退,把政。改月而君病悛。
      (节选自《晏子春秋·内篇谏上》)
      材料二:
      齐景公游于牛山之上,而北望齐,曰:“美哉国乎!郁郁蓁蓁,使古无死者,则寡人将去此而何之?”俯而泣沾襟。国子、高子曰:“然。臣赖君之赐,疏食恶肉可得而食也,驽马柴车可得而乘也,且犹不欲死,况君乎!”俯泣。晏子曰:“乐哉!今日婴之游也。见怯君一,而谀臣二。使古而无死者,则太公至今犹存,吾君方今将被蓑笠而立乎畎亩之中,惟事之恤,何暇念死乎!”景公惭,而举觞自罚,因罚二臣。
      (节选自《韩诗外传》)
      10.文中画波浪线的部分有三处需要断句,请用铅笔将答题卡上相应位置的答案标号涂黑,每涂对一处给1分,涂黑超过三处不给分。(3分)
      病不A已B滋C甚D予欲杀E二子者F以说G于上帝H其可乎
      11.下列对材料中加点的词语及相关内容的解说,不正确的一项是(3分)
      A.期,音jī,一周年,与《归去来兮辞》“帝乡不可期”的“期”字读音、意义均不同。
      B.拂,违背,与《孟子》“入则无法家拂士,出则无敌国外患者”的“拂”意义用法不同。
      C.刑,处罚,与《齐桓晋文之事》“刑于寡妻,至于兄弟”中的“刑”字意义不相同。
      D.悛,停止。病悛,疾病停止,即病愈,与成语“怙恶不悛”的“悛”字意义不相同。
      12.下列对材料有关内容的概述,不正确的一项是(3分)
      A.为求病愈,齐景公献出了大量玉器,且祭祀的次数多于桓公。
      B.晏子内心并不认为祝祷会有益于景公,反对景公滥杀祝祷者。
      C.齐景公牛山之泣,既有对生的留恋,也有对富贵生活的不舍。
      D.会谴、高子等人的言行,衬托出晏子刚直、理性的形象特点。
      13.把文中画横线的句子翻译成现代汉语。(8分)
      (1)命会谴毋治齐国之政,梁丘据毋治宾客之事,兼属之乎晏子。
      (2)吾君方今将被蓑笠而立乎畎亩之中,惟事之恤,何暇念死乎!
      14.晏子在论证齐景公“祝有益”及“不欲死”观点之误时,采用了相同的逻辑推理方式,请结合两则材料简要分析。(4分)
      (四)阅IV (本题共2小题,9分)
      阅读下面这首词,完成15~16题。
      初见杏花
      梅尧臣
      不待春风遍,烟林独早开。
      浅红欺醉粉,肯信有江梅?
      和梅圣俞杏花
      欧阳修
      谁道梅花早,残年岂是春?
      何如艳风日,独自占芳辰。
      15.下列对这两首诗的理解和赏析,不正确的一项是(3分)
      A.梅诗前两句点出杏花开放的时间和环境,诗人于早春时节雾气萦绕的树林见到刚刚开放的杏花。
      B.欧诗以“艳风日 ”与“残年 ”进行对照,强调杏花在明媚春光中独占芳辰的优越境遇。
      C.梅诗“浅红欺醉粉”运用拟人,欧诗“残年岂是春”运用反问,均表达了对梅花的贬低之意。
      D.欧诗首句与梅诗尾句构成诗意上的呼应,两诗都将杏花与梅花进行比较,都突出早春杏花之美。
      16.这两首诗借花来表达不同的哲理。请结合相关内容简要分析。(6分)
      (五)名篇名句默写(本题共1小题,6分)
      17.补写出下列句子中的空缺部分。(6分)
      (1)当今社会应当选拔德才兼备的人才,营造诚信和谐的社会
      风气,正如《礼运》所言“ , ”。
      漫步于秋色浓郁的枫树林,小雅同学为即将与友人远别
      而黯然神伤,自然而然想起《长亭送别([正宫][端正好])》中“ ? ”两句。
      (3)与右图内容相契合的古诗文名句 ,可以是 :
      “ , ”
      二、语言文字运用
      阅读下面的文字,完成18~22题。(本题共5小题,19分)
      深度探索(DeepSeek)所带来的震撼与惊喜,像新春的焰火般耀眼。在逆全球化浪潮涌动、科技搏弈日趋白热化的今天,深度探索的这场突围给我们很多启示。
      毋庸讳言, 甲 :一边是西方对中国科技产业封锁不断加码,另一边是人工智能、量子计算等新赛道竞争白热化。深度探索的破局,像一束强光穿透迷雾——其自研架构以较低成本训练出千亿参数大模型,直接挑战了“算力霸权”,其在中文理解准确率方面更展现出碾压西方大模型的优势。这一创新的战略价值,在芯片进口依存度和工业软件外资占比双高的背景下愈发凸显。深度探索没有沿着西方的道路走,而是( ① ),在细分领域撕开裂口,这证明:今天的中国企业不再仅仅是简单的跟随与复制,封锁线不能禁锢真正的创新者。
      无论深度探索未来成就几何, 乙 :其一,技术创新不是一定要延着西方国家的轨迹( ② ),后发者亦可定义技术框架;其二,不是所有创新人才都必须在西方教育和创新体系下才能“羽化”,中国本土人才在实践中的成长更有价值;其三,博大的东方文明叠代衍生的创新文化从未过时——前路未明时,执着探索;面对危机时,众志成诚,并肩作战;一朝破局时,“天下大同”的开源共享——这些恰恰是今天凝聚前沿创新伟力的精髓。
      “ 丙 ”,深度探索的崛起恰是中国创新生态进化的缩影。开放专业语料、提供算力补贴、百亿级应用场景……这些让国产大模型发展获得独特养份。更深远的变化已在悄然生长——当国内研究者斩获国际顶会最佳论文,当中国成为全球第二大开源贡献国,一个更具包容性的创新体系已然破土。
      深度探索的突围犹如一面棱镜,折射出这个时代的深层逻辑:科技自立自强已成为民族复兴的必答题,我们要有“虽千万人吾往矣”的信念,以( ③ )的胆识奋力突破,自信笃定前行,方能在惊涛骇浪中挺立潮头。
      道阻且长,但每一次突破都在接近终点。而今,创新的点点星火汇聚成璀灿的星河。希望之浪潮呼啸涌起, A , B ,东方大国必将驶向科技强国的星辰大海。
      18.请在文中括号内填入恰当的成语。(3分)
      19.请在甲、乙、丙横线处补写恰当的语句(其中丙处要求补入恰当的两句古诗),使整段文字语意完整连贯,内容贴切,逻辑严密,每处不超过16个字(不含标点)。(6分)
      20.第一、三段有多处错别字,请找出三处并加以改正。(3分)
      21.文中画波浪线句子中的“羽化”指什么?加引号有什么作用?(3分)
      22.请仿照文中画横线的句子,分别以“信心”和“奋斗”为话题,在文中A、B两处另写两个句子。要求:修辞手法、字数与原句相同,句式与原句大体相似,语意连贯,内容贴合语境。(4分)
      三、写作(60分)
      23.阅读下面的材料,根据要求写作。
      有人说,分歧比共识更有意义。对此,你是否认同?
      以上材料引发了你怎样的联想与思考?请写一篇文章。
      要求:选准角度,确定立意,明确文体,自拟标题;不要套作,不得抄袭;不得泄露个人信息;不少于800字。

      相关试卷

      山东师范大学附属中学2025-2026学年高三上学期11月期中考试语文试卷(Word版附解析):

      这是一份山东师范大学附属中学2025-2026学年高三上学期11月期中考试语文试卷(Word版附解析),文件包含山东师范大学附属中学2025-2026学年高三上学期期中考试语文试题docx、山东师大附中2025年11月高三语文试题答案pdf等2份试卷配套教学资源,其中试卷共12页, 欢迎下载使用。

      山东师范大学附属中学2024-2025学年高二上学期11月阶段性检测语文试卷(Word版附答案):

      这是一份山东师范大学附属中学2024-2025学年高二上学期11月阶段性检测语文试卷(Word版附答案),共10页。试卷主要包含了现代文阅读,古代诗文阅读,语言文字运用,作文等内容,欢迎下载使用。

      山东省实验中学2025-2026学年高三上学期11月期中考试语文试卷(Word版附解析):

      这是一份山东省实验中学2025-2026学年高三上学期11月期中考试语文试卷(Word版附解析),文件包含山东省实验中学2025-2026学年高三上学期11月期中考试语文试题Word版含解析docx、山东省实验中学2025-2026学年高三上学期11月期中考试语文试题Word版无答案docx等2份试卷配套教学资源,其中试卷共30页, 欢迎下载使用。

      资料下载及使用帮助
      版权申诉
      • 1.电子资料成功下载后不支持退换,如发现资料有内容错误问题请联系客服,如若属实,我们会补偿您的损失
      • 2.压缩包下载后请先用软件解压,再使用对应软件打开;软件版本较低时请及时更新
      • 3.资料下载成功后可在60天以内免费重复下载
      版权申诉
      若您为此资料的原创作者,认为该资料内容侵犯了您的知识产权,请扫码添加我们的相关工作人员,我们尽可能的保护您的合法权益。
      入驻教习网,可获得资源免费推广曝光,还可获得多重现金奖励,申请 精品资源制作, 工作室入驻。
      版权申诉二维码
      期中专区
      • 精品推荐
      • 所属专辑9份
      欢迎来到教习网
      • 900万优选资源,让备课更轻松
      • 600万优选试题,支持自由组卷
      • 高质量可编辑,日均更新2000+
      • 百万教师选择,专业更值得信赖
      微信扫码注册
      手机号注册
      手机号码

      手机号格式错误

      手机验证码 获取验证码 获取验证码

      手机验证码已经成功发送,5分钟内有效

      设置密码

      6-20个字符,数字、字母或符号

      注册即视为同意教习网「注册协议」「隐私条款」
      QQ注册
      手机号注册
      微信注册

      注册成功

      返回
      顶部
      学业水平 高考一轮 高考二轮 高考真题 精选专题 初中月考 教师福利
      添加客服微信 获取1对1服务
      微信扫描添加客服
      Baidu
      map