搜索
      上传资料 赚现金

      《第三章 光现象:2 探究光的反射定律》教学设计(表格版)-2025-2026学年北师大版(北京)(2024)物理八年级全一册

      • 24.69 KB
      • 2025-12-02 11:46:14
      • 56
      • 0
      • 教习网4197375
      加入资料篮
      立即下载
      《第三章 光现象:2 探究光的反射定律》教学设计(表格版)-2025-2026学年北师大版(北京)(2024)物理八年级全一册第1页
      高清全屏预览
      1/8
      《第三章 光现象:2 探究光的反射定律》教学设计(表格版)-2025-2026学年北师大版(北京)(2024)物理八年级全一册第2页
      高清全屏预览
      2/8
      《第三章 光现象:2 探究光的反射定律》教学设计(表格版)-2025-2026学年北师大版(北京)(2024)物理八年级全一册第3页
      高清全屏预览
      3/8
      还剩5页未读, 继续阅读

      北师大版(北京)(2024)八年级全一册(2024)第三章 光现象第二节 探究光的反射定律表格教案

      展开

      这是一份北师大版(北京)(2024)八年级全一册(2024)第三章 光现象第二节 探究光的反射定律表格教案,共8页。教案主要包含了15分钟,12分钟,答案解析,光的反射定律等内容,欢迎下载使用。
      学科
      初中物理
      年级册别
      八年级
      共1课时
      教材
      北师大版《义务教育教科书·物理八年级全一册》
      授课类型
      新授课
      第1课时
      教材分析
      教材分析
      本课是“第三章 光现象”中的核心内容之一,聚焦于光的反射规律的探究过程。教材以哈密50兆瓦熔盐塔式光热发电站为真实情境导入,通过模拟实验引导学生从生活现象中提出科学问题,逐步建立“入射角与反射角相等”“三线共面”“光线可逆”等关键概念。教学内容结构清晰,层层递进,体现了“提出问题—猜想假设—设计实验—收集数据—分析论证—交流评估”的完整科学探究流程。该节内容不仅是后续学习平面镜成像、凸透镜成像的基础,也是培养学生科学思维与实验能力的重要载体。
      学情分析
      八年级学生已具备初步的光学感性认识,如知道光沿直线传播、能识别影子形成原理,但对“方向如何测量”“角度关系如何确定”等抽象概念理解模糊。他们好奇心强,乐于动手操作,但逻辑推理能力和变量控制意识较弱。部分学生在实验中易忽略法线的作用,混淆入射角与反射角的位置关系。因此,在教学中需借助可视化工具(如水雾、激光束)强化空间感知,通过任务驱动和小组协作降低认知负荷,引导学生从“观察现象”走向“建构规律”,突破“三线共面”这一难点。
      课时教学目标
      物理观念
      1. 能准确说出入射点、入射光线、反射光线、法线、入射角、反射角的概念,并能在图示中正确标注。
      2. 能基于实验数据归纳出光的反射定律:反射角等于入射角,反射光线、入射光线与法线在同一平面内,且分居法线两侧。
      科学思维
      1. 能在真实情境中提出“反射光线与入射光线有何关系”的探究问题,并依据已有知识进行合理猜想。
      2. 能设计对照实验方案,通过改变入射角多次测量,运用表格记录并分析数据,发展归纳推理能力。
      科学探究
      1. 能独立完成“探究光的反射定律”实验,规范使用激光笔、量角器、小镜子等器材,确保光路清晰可见。
      2. 能通过“侧面观察法”验证“三线共面”关系,提升实验设计与观察能力。
      科学态度与责任
      1. 能在小组合作中主动承担角色,如实记录实验数据,体现严谨求实的科学态度。
      2. 能联系光热电站、自然采光系统等实际应用,体会物理知识在解决现实问题中的价值,增强环保意识。
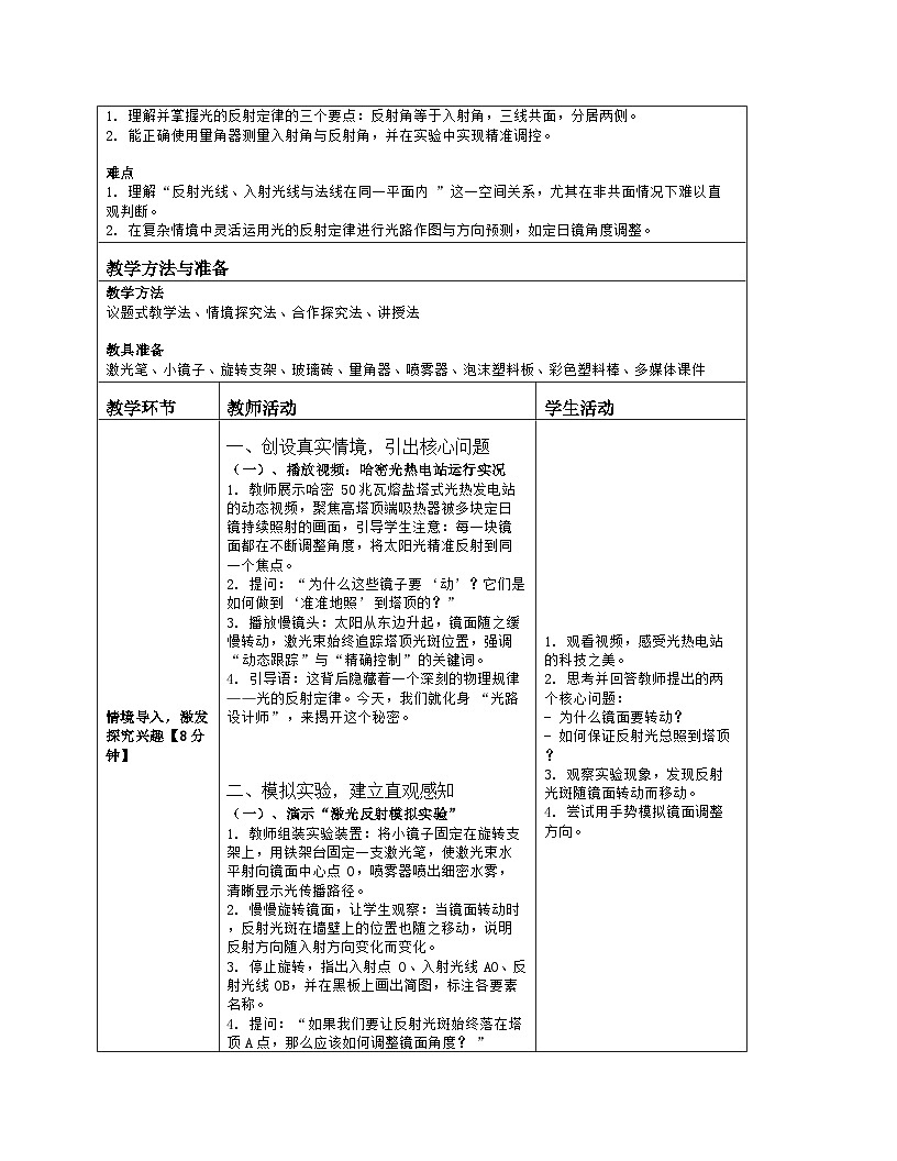
      教学重点、难点
      重点
      1. 理解并掌握光的反射定律的三个要点:反射角等于入射角,三线共面,分居两侧。
      2. 能正确使用量角器测量入射角与反射角,并在实验中实现精准调控。
      难点
      1. 理解“反射光线、入射光线与法线在同一平面内”这一空间关系,尤其在非共面情况下难以直观判断。
      2. 在复杂情境中灵活运用光的反射定律进行光路作图与方向预测,如定日镜角度调整。
      教学方法与准备
      教学方法
      议题式教学法、情境探究法、合作探究法、讲授法
      教具准备
      激光笔、小镜子、旋转支架、玻璃砖、量角器、喷雾器、泡沫塑料板、彩色塑料棒、多媒体课件
      教学环节
      教师活动
      学生活动
      情境导入,激发探究兴趣【8分钟】
      一、创设真实情境,引出核心问题
      (一)、播放视频:哈密光热电站运行实况
      1. 教师展示哈密50兆瓦熔盐塔式光热发电站的动态视频,聚焦高塔顶端吸热器被多块定日镜持续照射的画面,引导学生注意:每一块镜面都在不断调整角度,将太阳光精准反射到同一个焦点。
      2. 提问:“为什么这些镜子要‘动’?它们是如何做到‘准准地照’到塔顶的?”
      3. 播放慢镜头:太阳从东边升起,镜面随之缓慢转动,激光束始终追踪塔顶光斑位置,强调“动态跟踪”与“精确控制”的关键词。
      4. 引导语:这背后隐藏着一个深刻的物理规律——光的反射定律。今天,我们就化身“光路设计师”,来揭开这个秘密。
      二、模拟实验,建立直观感知
      (一)、演示“激光反射模拟实验”
      1. 教师组装实验装置:将小镜子固定在旋转支架上,用铁架台固定一支激光笔,使激光束水平射向镜面中心点O,喷雾器喷出细密水雾,清晰显示光传播路径。
      2. 慢慢旋转镜面,让学生观察:当镜面转动时,反射光斑在墙壁上的位置也随之移动,说明反射方向随入射方向变化而变化。
      3. 停止旋转,指出入射点O、入射光线AO、反射光线OB,并在黑板上画出简图,标注各要素名称。
      4. 提问:“如果我们要让反射光斑始终落在塔顶A点,那么应该如何调整镜面角度?”
      5. 鼓励学生尝试用手势比划可能的方向,激发思考。
      6. 进一步追问:“我们怎样才能‘定量’描述这种方向的变化?是不是需要一个‘标准’?”
      7. 展示图3.2-3:提问“测量方向是否也需要标准方向?”引导学生意识到必须建立参照系。
      1. 观看视频,感受光热电站的科技之美。
      2. 思考并回答教师提出的两个核心问题:
      - 为什么镜面要转动?
      - 如何保证反射光总照到塔顶?
      3. 观察实验现象,发现反射光斑随镜面转动而移动。
      4. 尝试用手势模拟镜面调整方向。
      评价任务
      情境理解:☆☆☆
      问题提出:☆☆☆
      现象观察:☆☆☆
      设计意图
      以国家级重大工程为真实背景,构建“问题链”驱动课堂,让学生在震撼中产生探究欲望;通过可视化的激光实验,将抽象的“光传播路径”具象化,帮助学生建立“入射—反射”的空间模型,为后续定义“角”与“面”奠定基础。
      探究新知,建构反射规律【15分钟】
      一、定义关键概念,建立研究框架
      (一)、引入法线概念,明确测量基准
      1. 教师在黑板上画出镜面,过入射点O画一条垂直于镜面的直线ON,命名为“法线”。
      2. 强调:法线是确定方向的标准线,就像地图上的经线纬线一样,是测量“角”的起点。
      3. 用红色粉笔标出入射光线与法线的夹角∠AON,称为“入射角”;用蓝色粉笔标出反射光线与法线的夹角∠BON,称为“反射角”。
      4. 提问:“入射角和反射角分别位于法线的哪一侧?”
      5. 引导学生观察图3.2-5,确认:入射角在法线左侧,反射角在右侧,即“分居两侧”。
      6. 强调:入射角和反射角都是与法线的夹角,不是与镜面的夹角,避免常见错误。
      二、提出探究问题,设计实验方案
      (一)、小组讨论,提出猜想与假设
      1. 教师提问:“根据刚才的实验现象,你认为反射角和入射角之间可能存在什么关系?”
      2. 分组讨论,每组派代表发言,可能的回答包括:
      - 反射角大于入射角;
      - 反射角小于入射角;
      - 反射角等于入射角。
      3. 教师不立即评判,而是说:“我们的猜想是否成立?需要实验来验证。”
      4. 出示实验器材清单:两支激光笔、小镜子、玻璃砖、量角器、泡沫塑料板、塑料棒。
      5. 提出三个关键问题,引导学生设计实验:
      (1)如何测量入射角?→ 使用量角器,一边贴法线,一边对齐入射光线。
      (2)如何测量反射角?→ 同理,对齐反射光线与法线。
      (3)如何改变入射角?→ 旋转镜面或调整激光笔角度,建议至少改变三次(如30°、45°、60°)。
      6. 指导学生填写表3.2-1的表格结构,明确记录项目:
      - 第一行:入射角(°)
      - 第二行:反射角(°)
      1. 跟随教师画图,理解法线、入射角、反射角的定义。
      2. 小组讨论,提出关于反射角与入射角关系的三种猜想。
      3. 针对三个问题展开讨论,共同设计实验步骤。
      4. 每组选出一名记录员,准备填写实验数据表。
      评价任务
      概念理解:☆☆☆
      猜想合理:☆☆☆
      方案可行:☆☆☆
      设计意图
      通过“法线”作为坐标轴,将抽象的方向关系转化为可度量的角度,实现从“感性观察”到“理性建模”的跨越;通过小组合作设计实验,培养学生的科学规划能力与团队协作精神,为后续动手实践做好充分准备。
      实验探究,验证反射定律【12分钟】
      一、分组实验,获取第一手数据
      (一)、实施实验,记录实验数据
      1. 教师分发实验材料,强调安全事项:激光笔不可直射眼睛,使用低功率型号。
      2. 每组按设计方案操作:固定激光笔,调整镜面角度,使入射角分别为30°、45°、60°。
      3. 每次调整后,用喷雾器制造水雾,清晰显示入射光与反射光路径。
      4. 用量角器测量入射角与反射角,由记录员填入表3.2-1。
      5. 教师巡视指导,重点关注:
      - 量角器是否紧贴法线;
      - 入射光线与反射光线是否都从入射点出发;
      - 是否存在读数误差,及时纠正。
      6. 鼓励学生在实验过程中观察:当入射角增大时,反射角是否也同步增大?
      7. 引导学生发现:无论入射角是多少,反射角总是等于入射角。
      二、验证“三线共面”关系
      (一)、侧面观察实验
      1. 教师提问:“我们只知道反射角等于入射角,但这是否意味着三条线一定在同一平面?”
      2. 指导学生进行如下操作:
      - 保持入射光线与法线在某一平面内;
      - 从侧面(垂直于该平面的方向)观察反射光线是否能被遮挡。
      3. 每组尝试改变入射光线所在平面(如上下倾斜),重复观察。
      4. 教师总结:“只要反射光线能被法线和入射光线同时挡住,就说明三者共面。”
      5. 展示图3.2-8,解释实验原理。
      6. 引导学生思考:“如果三条线不在同一平面,会发生什么?”
      7. 提出反例:图3.2-9中,若仅满足反射角等于入射角,但不在同一平面,则不是真实反射光线。
      1. 小组合作,按计划进行实验操作。
      2. 一人负责固定激光笔,一人调节镜面,一人测量角度,一人记录数据。
      3. 每次实验后,检查光路是否清晰,数据是否准确。
      4. 从侧面观察反射光线,判断是否能被法线与入射光线遮挡。
      5. 记录实验现象,准备汇报。
      评价任务
      数据准确:☆☆☆
      操作规范:☆☆☆
      观察到位:☆☆☆
      设计意图
      通过动手实验,让学生亲身经历“数据采集—规律发现—结论验证”的完整过程,深化对“反射角=入射角”的理解;通过“侧面观察法”突破空间想象障碍,直观验证“三线共面”,实现从“经验判断”到“证据支持”的转变。
      归纳总结,深化规律理解【5分钟】
      一、归纳光的反射定律
      (一)、提炼核心结论
      1. 教师引导学生回顾所有实验结果,提问:“综合以上实验,你能完整说出光的反射定律吗?”
      2. 学生尝试表述,教师补充完善:
      - 反射角等于入射角;
      - 反射光线、入射光线与法线在同一平面内;
      - 反射光线和入射光线分别位于法线两侧。
      3. 教师板书完整定律,并用红笔圈出关键词:
      “相等”“共面”“分居两侧”。
      4. 强调:这是自然界普遍遵循的基本规律,适用于所有光滑表面。
      二、拓展延伸:光路可逆性
      (一)、演示“逆向实验”
      1. 教师让激光笔逆着原反射光线方向射向镜面,观察反射光是否沿原入射光线方向返回。
      2. 提问:“这说明了什么?”
      3. 学生回答:“光在反射过程中路径可以反过来。”
      4. 教师总结:“这就是‘光路可逆’现象,是反射定律的自然推论。”
      5. 举例说明:医生用额镜照明时,光线路径就是可逆的。
      1. 跟随教师一起复述光的反射定律。
      2. 重点记忆“三要素”:相等、共面、分居。
      3. 观察逆向实验,理解“光路可逆”的含义。
      4. 举例说明生活中光路可逆的应用。
      评价任务
      定律完整:☆☆☆
      理解深刻:☆☆☆
      应用迁移:☆☆☆
      设计意图
      通过归纳与提炼,将零散的实验结论升华为系统的物理规律;通过“光路可逆”拓展,拓宽学生视野,体现物理规律的内在统一性,为后续学习光的折射、成像打下基础。
      应用迁移,解决真实问题【5分钟】
      一、任务驱动:设计定日镜角度
      (一)、解决“太阳位置变化”问题
      1. 教师展示图3.2-10:太阳从位置1移动到位置2,要求学生以O点为入射点,画出此时的入射光线。
      2. 提问:“如何确定镜面应如何摆放?”
      3. 引导学生分步操作:
      - 先画出入射光线(从太阳指向镜面);
      - 再画出法线(垂直于镜面);
      - 最后根据“反射角=入射角”画出反射光线,使其指向塔顶A点。
      4. 教师示范:用量角器测量入射角,再在法线另一侧画出相同角度的反射角。
      5. 强调:镜面必须与法线垂直,才能保证反射光准确到达目标。
      二、生活链接:分析光污染现象
      (一)、提出开放性任务
      1. 教师展示图3.2-16:手电筒照射白墙与小镜子。
      2. 提问:“是镜子亮还是白墙亮?为什么?”
      3. 引导学生思考:白墙发生漫反射,光向四面八方散开,从各个角度看都亮;而镜子发生镜面反射,只有特定方向能看到强光。
      4. 鼓励学生结合反射定律解释雨后路面更暗的原因:
      - 干燥路面粗糙,发生漫反射,光向各处散射;
      - 雨后路面有水膜,变得光滑,发生镜面反射,光集中反射回光源方向,人眼接收不到,所以看起来暗。
      5. 布置课后实践任务:调查社区光污染情况,提出治理建议。
      1. 在练习纸上画出太阳在位置2时的入射光线与反射光线。
      2. 用量角器确定镜面位置,完成光路图。
      3. 分析手电筒照射镜子与白墙的亮度差异,解释原因。
      4. 思考雨后路面变暗的物理机制,尝试用所学知识解释。
      评价任务
      作图准确:☆☆☆
      解释合理:☆☆☆
      迁移创新:☆☆☆
      设计意图
      以“光路设计师”身份完成真实任务,实现从理论到实践的转化;通过分析光污染、路面亮度等生活现象,引导学生关注社会问题,体现物理学习的社会价值,落实“科学态度与责任”素养。
      作业设计
      一、基础巩固
      1. 如图所示,一束光线以30°的入射角射向平面镜,请你画出反射光线,并标明反射角的大小。
      (图略:入射光线与法线夹角30°,要求学生在法线另一侧画出反射光线,角度也为30°)
      2. 判断下列说法是否正确,正确的打“√”,错误的打“×”:
      (1)反射角总是等于入射角。( )
      (2)反射光线、入射光线和法线不在同一平面内。( )
      (3)当入射角为0°时,反射角也为0°。( )
      (4)光路可逆性只在镜面反射中成立。( )
      3. 在图3.2-15甲中,已知入射光线AO,作出其反射光线。
      (图略:要求学生先画法线,再根据反射角=入射角画反射光线)
      二、能力提升
      4. 如图3.2-17所示,激光器固定不动,光电屏也固定不动。当液面上升时,反射光斑在光电屏上的位置将如何移动?请说明理由。
      (提示:液面升高,相当于镜面位置上升,法线方向改变,导致反射角变化)
      5. 请用光的反射定律解释:为什么夜晚开车时,对面车辆的远光灯会让人目眩?
      (提示:远光灯发出的平行光经车窗玻璃发生镜面反射,直接进入驾驶员眼睛)
      【答案解析】
      一、基础巩固
      1. 反射角为30°,反射光线与法线夹角也为30°,位于法线另一侧。
      2. (1)√ (2)× (3)√ (4)×
      3. 作图:过入射点作法线,再在法线另一侧画出与入射角相等的反射角,连接入射点与反射点即为反射光线。
      二、能力提升
      4. 当液面上升时,反射光斑将向左移动。因为液面升高,相当于反射面抬高,法线方向改变,反射角减小,反射光线偏左。
      5. 远光灯发出的平行光照射到前挡风玻璃上,发生镜面反射,反射光集中在某个方向,恰好进入对方驾驶员的眼睛,造成强烈眩光,影响视线。
      板书设计
      【光的反射定律】
      1. 概念:
      - 入射点:光线与镜面的交点(O)
      - 入射光线:AO
      - 反射光线:OB
      - 法线:过O点垂直于镜面的直线(ON)
      - 入射角:∠AON
      - 反射角:∠BON
      2. 定律:
      - 反射角 = 入射角(相等)
      - 反射光线、入射光线、法线共面(共面)
      - 反射光线与入射光线分居法线两侧(分居)
      3. 特殊情况:
      - 入射角为0° → 反射角也为0°,光线原路返回(光路可逆)
      4. 应用:
      - 定日镜:太阳光 → 镜面反射 → 塔顶
      - 自然采光:光管多次反射传输至室内
      教学反思
      成功之处
      1. 以国家重大工程为情境导入,极大激发了学生的学习兴趣,课堂参与度高。
      2. 实验设计紧扣“三要素”,通过“侧面观察法”有效突破“三线共面”的空间难点。
      3. 任务驱动贯穿始终,“光路设计师”角色赋予学习意义,学生能将知识迁移到真实问题中。
      不足之处
      1. 部分小组在使用量角器时存在读数偏差,需加强测量技能培训。
      2. 个别学生对“法线”概念理解仍不牢固,误将镜面当作参考线。
      3. 课后实践任务缺乏具体指导,部分学生可能难以完成。

      相关教案

      北师大版(北京)(2024)八年级全一册(2024)第三章 光现象第二节 探究光的反射定律表格教案:

      这是一份北师大版(北京)(2024)八年级全一册(2024)第三章 光现象第二节 探究光的反射定律表格教案,共8页。教案主要包含了15分钟,12分钟,答案解析,光的反射定律等内容,欢迎下载使用。

      北师大版(北京)(2024)八年级全一册(2024)第三章 光现象第五节 探究光的折射特点表格教案:

      这是一份北师大版(北京)(2024)八年级全一册(2024)第三章 光现象第五节 探究光的折射特点表格教案,共7页。教案主要包含了20分钟,10分钟,答案解析,规律总结,生活应用等内容,欢迎下载使用。

      初中物理北师大版(北京)(2024)八年级全一册(2024)第一节 光的传播表格教案设计:

      这是一份初中物理北师大版(北京)(2024)八年级全一册(2024)第一节 光的传播表格教案设计,共10页。教案主要包含了15分钟,10分钟,答案解析,光的传播等内容,欢迎下载使用。

      资料下载及使用帮助
      版权申诉
      • 1.电子资料成功下载后不支持退换,如发现资料有内容错误问题请联系客服,如若属实,我们会补偿您的损失
      • 2.压缩包下载后请先用软件解压,再使用对应软件打开;软件版本较低时请及时更新
      • 3.资料下载成功后可在60天以内免费重复下载
      版权申诉
      若您为此资料的原创作者,认为该资料内容侵犯了您的知识产权,请扫码添加我们的相关工作人员,我们尽可能的保护您的合法权益。
      入驻教习网,可获得资源免费推广曝光,还可获得多重现金奖励,申请 精品资源制作, 工作室入驻。
      版权申诉二维码
      初中物理北师大版(北京)(2024)八年级全一册(2024)电子课本 新教材

      第二节 探究光的反射定律

      版本: 北师大版(北京)(2024)

      年级: 八年级全一册(2024)

      切换课文
      • 同课精品
      • 所属专辑47份
      欢迎来到教习网
      • 900万优选资源,让备课更轻松
      • 600万优选试题,支持自由组卷
      • 高质量可编辑,日均更新2000+
      • 百万教师选择,专业更值得信赖
      微信扫码注册
      手机号注册
      手机号码

      手机号格式错误

      手机验证码 获取验证码 获取验证码

      手机验证码已经成功发送,5分钟内有效

      设置密码

      6-20个字符,数字、字母或符号

      注册即视为同意教习网「注册协议」「隐私条款」
      QQ注册
      手机号注册
      微信注册

      注册成功

      返回
      顶部
      中考一轮 精选专题 初中月考 教师福利
      添加客服微信 获取1对1服务
      微信扫描添加客服
      Baidu
      map