当前压缩包共包含下列2份文件,点击文件名可预览资料内容

1/6

2/6

3/6

1/4

2/4
还剩3页未读, 继续阅读
2025-2026学年(上)高三年级上学期11月天一小高考(二)(山西小高考一)化学试题及答案
展开 这是一份2025-2026学年(上)高三年级上学期11月天一小高考(二)(山西小高考一)化学试题及答案,文件包含化学-高三天一小高考二☆详细答案pdf、化学-2025-2026学年上高三年级天一小高考二山西小高考一pdf等2份试卷配套教学资源,其中试卷共10页, 欢迎下载使用。
相关试卷
2025-2026学年(上)高三年级上学期11月天一小高考(二)(山西小高考一)化学试题及答案:
这是一份2025-2026学年(上)高三年级上学期11月天一小高考(二)(山西小高考一)化学试题及答案,文件包含化学-高三天一小高考二☆详细答案pdf、化学-2025-2026学年上高三年级天一小高考二山西小高考一pdf等2份试卷配套教学资源,其中试卷共10页, 欢迎下载使用。
山西省2025-2026学年(上)高三年级上学期11月天一小高考(一)化学试题(含答案):
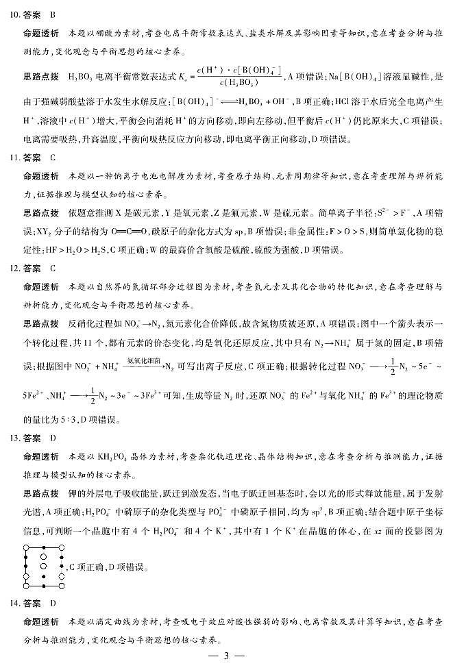
这是一份山西省2025-2026学年(上)高三年级上学期11月天一小高考(一)化学试题(含答案),文件包含山西天一小高考2026届高三上学期11月期中化学试题pdf、化学答案-2025-2026学年上高三年级天一小高考一pdf等2份试卷配套教学资源,其中试卷共10页, 欢迎下载使用。
2025-2026学年(上)高三年级上学期11月天一小高考(二)化学试题及答案:
这是一份2025-2026学年(上)高三年级上学期11月天一小高考(二)化学试题及答案,文件包含化学DA天一大联考·2025-2026学年上高三年级天一小高考二pdf、化学2025-2026学年上高三年级天一小高考二pdf等2份试卷配套教学资源,其中试卷共9页, 欢迎下载使用。
相关试卷 更多
资料下载及使用帮助
版权申诉
- 1.电子资料成功下载后不支持退换,如发现资料有内容错误问题请联系客服,如若属实,我们会补偿您的损失
- 2.压缩包下载后请先用软件解压,再使用对应软件打开;软件版本较低时请及时更新
- 3.资料下载成功后可在60天以内免费重复下载
版权申诉
免费领取教师福利 







