





安徽省淮南市第二中学2025-2026学年高一上学期11月期中生物试题(Word版附解析)
展开 这是一份安徽省淮南市第二中学2025-2026学年高一上学期11月期中生物试题(Word版附解析),文件包含安徽省淮南市二中2025-2026学年高一上学期期中考试生物学试卷原卷版docx、安徽省淮南市二中2025-2026学年高一上学期期中考试生物学试卷Word版含解析docx等2份试卷配套教学资源,其中试卷共33页, 欢迎下载使用。
注意事项:
1.答题前,务必在答题卷规定位置填写自己的姓名、班级、准考证号(智学号);
2.在答题卷上答题时,选择题必须用2B铅笔将对应题号的答案涂黑,非选择题必须用0.5mm黑色墨水签字笔在指定区域作答,超出规定区域作答无效;
3.考试结束只需提交答题卷,试题卷由学生自己保存。
第Ⅰ卷
一、选择题:本大题共20个小题,每小题2分,在每小题所给四个选项中,只有一项是符合题意的。
1. 细胞学说的建立者主要是两位科学家——施莱登和施旺,下列有关细胞学说的叙述,错误的是( )
A. 施莱登运用不完全归纳法,得出了植物体都是由细胞构成的结论
B. 施旺认为动物体由细胞构成,动物的个体发育过程从受精卵开始
C. 耐格里观察植物分生区细胞,发现新细胞的产生是细胞分裂的结果
D. 细胞学说揭示了所有生物具有统一性,从而阐明了生物界的统一性
【答案】D
【解析】
【详解】A、施莱登通过观察部分植物组织,运用不完全归纳法得出植物体由细胞构成,A正确;
B、施旺将细胞学说扩展到动物领域,认为动物体由细胞构成,提出动物个体发育始于受精卵,B正确;
C、耐格里通过观察植物分生区细胞,发现新细胞由细胞分裂产生,补充了细胞学说,C正确;
D、细胞学说仅揭示动植物结构的统一性,未涵盖所有生物(如病毒,没有细胞结构),D错误。
故选D。
2. “林莺啼到无声处,青草池塘独听蛙”描绘出暮春时节的景色,体现诗人的闲情雅致。下列叙述正确的是( )
A. 某种青草和某种蛙含有的生命系统结构层次完全相同
B. 诗句中描述的一个池塘属于生态系统结构层次
C. 一个池塘里所有的鱼构成了一个种群结构层次
D. 诗句中描述的所有的林莺、青草、青蛙构成群落层次
【答案】B
【解析】
【详解】A、青草属于植物,其生命系统层次为细胞→组织→器官→个体→种群→群落→生态系统→生物圈;蛙属于动物,层次为细胞→组织→器官→系统→个体→种群→群落→生态系统→生物圈。植物无“系统”层次,而动物有,因此两者的结构层次不完全相同,A错误;
B、生态系统由生物群落和非生物环境组成。诗句中的池塘包含青草、蛙等生物及水、空气等非生物成分,属于生态系统层次,B正确;
C、种群是同种生物所有个体的总和,池塘中的鱼可能包含多个物种,无法构成种群,C错误;
D、群落是同一区域中所有生物的集合,而诗句仅提到林莺、青草、青蛙,未包含其他生物(如微生物、其他动植物等),D错误。
故选B。
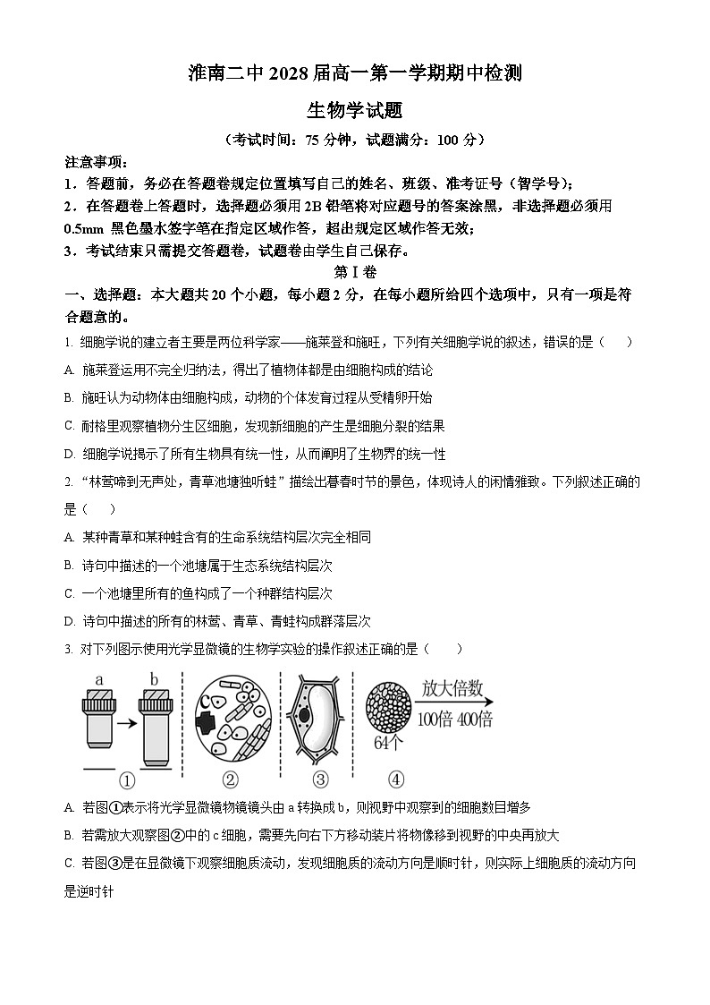
3. 对下列图示使用光学显微镜的生物学实验的操作叙述正确的是( )
A. 若图①表示将光学显微镜物镜镜头由a转换成b,则视野中观察到的细胞数目增多
B. 若需放大观察图②中的c细胞,需要先向右下方移动装片将物像移到视野的中央再放大
C. 若图③是在显微镜下观察细胞质流动,发现细胞质的流动方向是顺时针,则实际上细胞质的流动方向是逆时针
D. 若图④放大100倍的视野中有64个分生组织细胞,改成放大400倍,则视野中可观察到4个分生组织细胞
【答案】D
【解析】
【分析】1、显微镜成像的特点:显微镜成像是倒立的虚像,即上下相反,左右相反,物像的移动方向与标本的移动方向相反,故显微镜下所成的像是倒立放大的虚像,若在视野中看到细胞质顺时针流动,则实际上细胞质就是顺时针流动。
2、由低倍镜换用高倍镜进行观察的步骤是:移动玻片标本使要观察的某一物像到达视野中央→转动转换器选择高倍镜对准通光孔→调节光圈,换用较大光圈使视野较为明亮→转动细准焦螺旋使物像更加清晰。
【详解】A、由图1观察可知,a、b表示物镜与装片之间的距离,距离越近放大倍数越大,则b的放大倍数大于a,若图①表示将显微镜镜头由a转换成b,是低倍镜转换为高倍镜,则视野中观察到的细胞数目减少,细胞变大,A错误;
B、c细胞位于视野的左方,若需放大观察图②中的c细胞,则需要先将玻片向左方移动,使物像位于视野中央,再换上高倍物镜,调节光圈增加视野亮度,转动细准焦螺旋使视野变清晰,B错误;
C、显微镜下所成的像是倒立放大的虚像,视野中看到的细胞质流动方向与实际细胞质流动方向相同,若图③是在显微镜下观察细胞质流动,发现细胞质的流动方向是顺时针,则实际上细胞质的流动方向是顺时针,C错误;
D、若图④是在显微镜下目镜为10×,物镜为10×,视野中被相连的64个分生组织细胞所充满,目镜不变,物镜换成40×时,放大倍数为原来的4倍,则视野中可检测到分生组织细胞数为64÷42=4个,D正确。
故选D。
4. 下列有关生物的叙述,正确的是( )
A. 黑藻、小球藻、发菜都有细胞壁,都含有DNA
B. 酵母菌、蓝细菌都不含叶绿体,都是异养生物
C. 蘑菇、大肠杆菌都是真核生物,都有核糖体
D. 霉菌、酵母菌都是真菌,绿藻、黑藻都是原核生物,都能进行光合作用
【答案】A
【解析】
【详解】A、黑藻为高等植物(真核生物),细胞壁成分为纤维素和果胶;小球藻为真核藻类(绿藻门),有细胞壁;发菜属于蓝细菌(原核生物),细胞壁成分为肽聚糖。三者均含有细胞壁,且遗传物质均为DNA,A正确;
B、酵母菌为异养生物(无叶绿体),但蓝细菌含有叶绿素和藻蓝素,能进行光合作用,属于自养生物,B错误;
C、蘑菇为真核生物(真菌),大肠杆菌为原核生物,C错误;
D、绿藻(如衣藻)和黑藻(如水鳖科黑藻)均为真核生物,D错误。
故选A。
5. 无土栽培技术已经被广泛应用。某蔬菜的无土栽培营养液的成分如表所示,下列说法错误的是( )
A. 表格中含有8种大量元素
B. MgSO4的含量关系到该植物的光合作用
C. Ca3(PO4)2中的元素可能参与了细胞膜的构成
D. 表格中的某些无机盐可能参与维持植物细胞液的酸碱平衡
【答案】A
【解析】
【分析】细胞中元素分为大量元素和微量元素,化合物分为有机物和无机物。无机物包括水和无机盐。
【详解】A、 营养液成分中N、H、O、Ca、P、K、C、S、Mg都属于大量元素,共有9种大量元素,A错误;
B、 Mg是叶绿素的组成成分,而叶绿素与光合作用有关,故MgSO4的含量关系到该植物的光合作用,B正确;
C、 细胞膜的主要成分是蛋白质和脂质,脂质中含量最多的是磷脂,磷脂中含有P,因此Ca3(PO4)2中的P元素可参与细胞膜的构成,C正确;
D、 某些无机盐具有维持细胞酸碱平衡的作用,如K2CO3、Ca3(PO4)2,D正确。
故选A。
6. 香蕉果实成熟过程中,果实中的贮藏物(主要是糖类)不断代谢转化,香蕉逐渐变甜(有甜味的多数是单糖、二糖),下图A中Ⅰ、Ⅱ两条曲线分别表示香蕉果实成熟过程中两种物质含量的变化趋势。现取等量成熟到第X天和第Y天的香蕉果肉进行研磨,分别加入等量的蒸馏水制成两种提取液,然后在a、b试管中各加入5mL第X天的提取液。在c、d试管中各加入5mL第Y天的提取液(图B)。下列说法正确的是( )
A. 图A中Ⅰ、Ⅱ曲线所表示的物质的组成元素不相同
B. 在b、d试管中各加入等量斐林试剂摇匀后,即可观察到两支试管均呈砖红色,d试管颜色较深
C. 图A中表示还原糖含量变化的曲线是Ⅰ,表示淀粉含量变化的曲线Ⅱ
D. 在a、c试管中各加入等量碘液摇匀后,可观察到两支试管均呈蓝色,与a试管相比,c管的颜色较浅
【答案】D
【解析】
【分析】在香蕉果实成熟过程中,香蕉逐渐变甜,发生了淀粉转化为还原糖。分析图A曲线可知,Ⅰ是香蕉成熟过程中淀粉含量的变化,Ⅱ是还原糖的变化;分析题图B可知,a、c是检测淀粉的含量,b、d是检测还原糖的含量。
【详解】A、图A中Ⅰ、Ⅱ曲线所表示的物质分别是淀粉和还原糖,都属于糖类,都是由C、H、O组成的,A错误;
B、斐林试剂可用于鉴定还原糖,摇匀后还需水浴加热才能观察到砖红色沉淀,B错误;
C、在香蕉果实成熟过程中,香蕉逐渐变甜,说明淀粉含量逐渐减少,还原糖含量逐渐增加,图A中Ⅰ、Ⅱ曲线所表示的物质分别是淀粉和还原糖,C错误;
D、与a管相比c管内的淀粉含量下降,所以加入等量碘液后,两管均呈蓝色,但是c管颜色较浅,D正确。
故选D。
7. 如图为植物在气温逐渐降低过程中体内相关生理指标变化曲线。下列叙述正确的是( )
A. 随着温度下降,植物细胞中自由水/结合水比值变大,细胞代谢速率加快
B. 自由水与结合水的比例处于动态变化中,有利于生物体适应环境的变化
C. 9-12月期间,植物总含水量下降是因为植物根系在低温下停止吸收水分
D. 结合水含量增加是植物主动适应低温环境的结果,其含量越高植物抗寒能力越弱
【答案】B
【解析】
【详解】A、由图可知,随着温度下降,自由水含量下降,结合水含量上升,自由水与结合水比值减小,细胞代谢速率减慢,A错误;
B、自由水与结合水的比例处于动态变化中,当环境发生变化时,这种比例变化有利于生物体适应环境的变化,B正确;
C、植物体内总含水量下降是因为植物根系在低温下吸收水分减少,而不是停止吸收水分,C错误;
D、结合水含量增加是植物主动适应低温环境的结果,结合水含量越高,植物抗寒能力越强,D错误。
故选B。
8. “焦边”是由缺钾引起的植物叶片边缘出现枯黄色的现象。某同学欲探究钾对植物叶片生长情况的影响,配制了两种培养液进行实验,培养液主要成分的配方如下表所示。以下说法错误的是( )
A. 甲乙两组应该使用生长状况相同的同种植物
B. 该实验不能证明镁是合成叶绿素的必需元素
C. 乙组实验结果可以证明缺钾会导致植物出现“焦边”现象
D. 可以增加一组实验,即在缺钾培养液中加入钾,观察植物叶片生长是否恢复正常
【答案】C
【解析】
【分析】根据对照原则分析,本实验中甲组是对照组,乙组是实验组。结合表格中两组的元素组成差异,可分析得出结论。设置实验的过程中也应该遵循无关变量相同且适宜的原则。
【详解】A、在设置实验的过程中应该遵循无关变量相同且适宜的原则,故甲乙两组应该使用生长状况相同的同种植物,A正确;
B、该实验的自变量为是否含钾,缺钾会使植物叶片边缘出现枯黄色,但不能得出镁是合成叶绿素的必需元素的结论,要证明该结论,需要测量叶绿素的含量,B正确;
C、乙组不含钾而出现“焦边”现象,需与甲组对照,同时再添加一组在缺钾培养液中加入钾的实验,才可以证明缺钾会导致植物出现“焦边”现象,C错误;
D、可以增加一组二次对照实验,即在缺素培养液中加入钾,观察植物叶片生长是否恢复正常,增强实验的说服力,D正确。
故选C。
9. 无论是植物细胞还是动物细胞都含有多种糖类。下列叙述正确的是( )
A. 草食类动物有发达的消化器官可直接消化纤维素
B. 甘蔗植株中只有蔗糖,蔗糖属于二糖
C. 人体血糖浓度较低时,糖原均可分解成葡萄糖补充血糖
D. 动植物细胞中共有的糖类有葡萄糖,其是“生命的燃料”
【答案】D
【解析】
【分析】蔗糖是由于1分子葡萄糖和1分子果糖组成,麦芽糖是由2分子葡萄糖组成,二者属于二糖,葡萄糖是细胞的重要能源物质,因此核糖、脱氧核糖、葡萄糖是动植物细胞共有的单糖。
【详解】A、即使草食类动物有发达的消化器官,也需借助某些微生物的作用才能分解纤维素,A错误;
B、甘蔗富含蔗糖,但甘蔗中除了蔗糖还有其他种类的糖,B错误;
C、肝糖原可以分解成葡萄糖补充血糖,但肌糖原不能分解补充血糖,C错误;
D、在多种糖类中,动植物细胞共有的是葡萄糖,其是“生命的燃料”,D正确。
故选D。
10. 人细胞中脂质的组成及相关特点如图所示。甲、乙、丙、丁为相关物质,下列说法错误的( )
A. 若甲为脂肪,则图中的“?”处为储能、保温、缓冲和减压等
B. 图中的其他元素为N、P
C. 若丙为胆固醇,则其是构成动、植物细胞膜的主要成分
D. 若丁为性激素,则其可促进人和动物生殖器官的发育及生殖细胞的形成
【答案】C
【解析】
【分析】组成脂质的元素主要是C、H、O,有些脂质还含有P和N。常见的脂质有脂肪、磷脂和固醇。
【详解】A、若甲为脂肪,脂肪具有储能、保温、缓冲和减压等功能,A正确;
B、 乙的功能是生物膜的基本骨架,为磷脂分子,磷脂的组成元素为C、H、O、N、P,其他元素是N、P,B正确;
C、若丙为胆固醇, 胆固醇是构成动物细胞膜的重要成分,植物细胞膜中不含胆固醇,C错误;
D、 若丁为性激素,性激素可促进人和动物生殖器官的发育及生殖细胞的形成,D正确。
故选C。
11. 瘦素是由人体脂肪细胞分泌的一种蛋白质类激素,能控制人的食欲。其结构如图1所示,数字代表氨基酸序号,计算质量变化时考虑形成-S-S-时脱去的2个H。图2是其局部结构简式。下列相关叙述正确的有几项( )
(1)若只改变图2片段中氨基酸的排列顺序,则瘦素的功能不会发生改变
(2)肥胖患者可通过口服或注射瘦素的方式进行减肥
(3)若氨基酸的平均相对分子质量为n,则瘦素的相对分子质量为167n-2988
(4)图2片段中含有3种氨基酸
A. 0项B. 1项C. 2项D. 3项
【答案】B
【解析】
【详解】(1)蛋白质的结构决定其功能,而蛋白质的结构与氨基酸的种类、数目和排列顺序及蛋白质的空间等有关,若只改变图2片段中氨基酸的排列顺序,则瘦素的功能会发生改变,(1)错误;
(2)瘦素是由人体脂肪细胞分泌的一种蛋白质类激素,能控制人的食欲,可见瘦素的化学本质为蛋白质,口服将会被蛋白酶水解而失去作用,(2)错误;
(3)若氨基酸的平均相对分子质量为n,则瘦素的相对分子质量为167n-18×(167-1)-2×1=167n-2990,(3)错误;
(4)图2片段中②④⑥⑧R基,共含有3种氨基酸,(4)正确。
故选B。
12. 图1表示某种核苷酸的结构,图2表示一条核苷酸长链的部分结构。下列叙述正确的是( )
A. 将图2分子初步水解和彻底水解后都能得到6种水解产物
B. 图2中标号4为核苷酸,包括胞嘧啶脱氧核苷酸或胞嘧啶核糖核苷酸
C. 在人体细胞中由A、C、T 3 种碱基参与构成的核苷酸共有3种
D. 图1的名称是腺嘌呤核糖核苷酸,是构成RNA的原料
【答案】D
【解析】
【分析】图1表示腺嘌呤核糖核苷酸,图2表示一条核苷酸长链的部分结构,1是磷酸,2是脱氧核糖,3是胞嘧啶,4是胞嘧啶脱氧核苷酸,5表示一条脱氧核苷酸长链。
【详解】A、由图2可知,图2表示为脱氧核苷酸长链,其初步水解的产物为4种脱氧核苷酸,其彻底水解为6种产物,分别为脱氧核糖、磷酸、A、C、T 、G,A错误;
B、图2中含有T,则表示DNA,则标号4为胞嘧啶脱氧核苷酸,B错误;
C、人体细胞中含有DNA和RNA两种核酸。 含A、C、T碱基的核苷酸种类分析:A、C是DNA和RNA共有的碱基,所以A、C分别能参与构成2种核苷酸(腺嘌呤脱氧核苷酸、腺嘌呤核糖核苷酸;胞嘧啶脱氧核苷酸、胞嘧啶核糖核苷酸);T是DNA特有的碱基,只能参与构成胸腺嘧啶脱氧核苷酸。因此,由A、C、T 3种碱基参与构成的核苷酸共有5种,C错误;
D、图1中五碳糖是核糖,含氮碱基是腺嘌呤。所以图1的名称是腺嘌呤核糖核苷酸,是构成RNA的原料,D正确。
故选D。
13. 某同学构建的与生物大分子有关的概念图如下。下列有关说法正确的是( )
A. 若C具有信息传递、运输、催化等功能,则C多糖
B. 若B为脱氧核苷酸,则C 只存在于线粒体、叶绿体和细胞核中
C. 脂肪、RNA等生物大分子都由许多单体连接而成
D. 生物大分子都以碳链为基本骨架,其结构与功能相适应
【答案】D
【解析】
【分析】生物大分子:指的是作为生物体内主要活性成分的各种分子量达到上万或更多的有机分子。常见的生物大分子包括:蛋白质、核酸、糖类中的多糖。
【详解】A、若C具有信息传递、运输、催化等功能,则C为蛋白质,A错误;
B、若B为脱氧核苷酸,则C 为DNA,对于真核细胞来说,DNA存在于线粒体、叶绿体和细胞核中,原核细胞中的DNA存在于拟核中,B错误;
C、脂肪不是生物大分子,C错误;
D、生物大分子是由许多单体连接成的多聚体,单体都以碳链为基本骨架,其结构与功能相适应,D正确。
故选D。
14. 多细胞生物体内的细胞可进行细胞间的信息交流,保证细胞之间功能的协调。如图是细胞间进行信息交流的示意图,下列说法正确的是( )
A. 受精作用、激素分子传递信息的方式分别与图1、图2相对应
B. 信息分子可借助于血液循环定向运输到靶细胞
C. 相邻细胞间的信息传递都需要通过受体完成
D. 若图2中②为受体,其化学组成可能是糖蛋白
【答案】D
【解析】
【分析】在多细胞生物体内,各个细胞都不是孤立存在的,它们之间必须保持功能的协调,才能使生物体健康地生存。这种协调性的实现不仅依赖于物质和能量的交换,也有赖于信息的交流。细胞间信息交流的方式多种多样,如内分泌细胞分泌的激素(如胰岛素),随血液到达全身各处,与靶细胞的细胞膜表面的受体结合,将信息传递给靶细胞;相邻两个细胞的细胞膜直接接触,信息可以从一个细胞传递给另一个细胞;相邻两个细胞之间形成通道,携带信息的物质通过通道进入另一个细胞。
【详解】A、激素分子通过血液和体液运输,与细胞上的受体结合传递信息,与图1相对应,受精作用是通过精子和卵细胞的直接接触完成信息传递,与图2相对应,A错误;
B、激素这种信息分子可借助于血液循环运输到全身各处,并作用于靶细胞,运输是不定向的,但作用对象是定向的,B错误;
C、信息分子的传递可以通过细胞间形成的通道完成,如高等植物细胞之间通过胞间连丝相互连接,也有信息交流的作用,此过程不需要受体就可以完成,C错误;
D、若图2中②为受体,其化学组成可能是糖蛋白,有识别和传递信息的作用,D正确。
故选D。
15. 下图是细胞膜的结构模式图,下列相关说法正确的是( )
A. ③是磷脂分子的头部,具有疏水性
B. 细胞膜表面存在糖蛋白和糖脂,称为糖被
C. 若图示为动物细胞膜,则B面为细胞内侧,A面为细胞外侧
D. 新冠病毒通过识别人细胞膜上的①侵入细胞,说明细胞膜有细胞间信息交流的功能
【答案】C
【解析】
【详解】A、③是磷脂分子的头部,具有亲水性,④是磷脂的尾部,具有疏水性,A错误;
B、细胞膜的外表面存在糖类分子,它和蛋白质分子结合形成的糖蛋白,或与脂质结合形成的糖脂,这些糖类分子叫作糖被,B错误;
C、在动物细胞膜中,糖蛋白只分布在细胞膜的外侧,A面有糖蛋白,所以A面为细胞外侧,B面为细胞内侧,C正确;
D、新冠病毒通过识别人细胞膜上的①(糖蛋白)侵入细胞,这说明糖蛋白具有识别功能,但这不是细胞间的信息交流,因为病毒无细胞结构,D错误。
故选C。
16. 荧光漂白恢复技术在细胞生物学中具有重要的应用价值,其包括三个步骤:绿色荧光染料与膜上的蛋白质结合,使细胞膜上呈现一定强度的绿色→激光照射膜上某绿色荧光区,使该区域内标记的荧光分子不可逆的淬灭(漂白)→检测淬灭部位荧光再现速率。实验过程如图甲所示,结果如图乙所示。下列说法错误的是
A. 被激光照射淬灭部位的细胞膜失去了流动性
B. 淬灭部位荧光再现速率会受温度的影响
C. 若不用激光照射淬灭,而是细胞膜两部分分别被绿色和红色荧光材料标记,则一段时间后两种颜色的荧光会均匀分布
D. F2后若再进行一次激光照射淬灭,一段时间后检测的淬灭部位的荧光强度会更低
【答案】A
【解析】
【分析】细胞膜主要由蛋白质、脂质和少量糖类组成。磷脂双分子层构成细胞膜的基本骨架。细胞膜的结构特点:具有流动性(膜的结构成分不是静止的,而是动态的)。细胞膜的功能特点:具有选择透过性。
【详解】A. 被激光照射淬灭部位过段时间荧光再现,表面其细胞膜没有失去了流动性,A错误;
B. 细胞膜的流动性受温度影响,故淬灭部位荧光再现速率会受温度的影响,B正确;
C. 若不用激光照射淬灭,而是细胞膜的两部分分别被绿色和红色荧光材料标记,因为细胞膜有流动性,故一段时间后两种颜色的荧光会均匀分布,C正确;
D. F2后若再进行一次激光照射淬灭,荧光蛋白数量减少,混合均匀后荧光强度会更低,D正确。
故选A。
17. 图A是将菠菜叶肉细胞进行差速离心的过程,图B是细胞中部分结构的图示,下列叙述正确的是( )
A. 图AP2、P3、P4中均含图B中⑥结构
B. 图A的P2中含图B中④,④是进行光合作用的场所
C. 图A的P1中细胞壁的形成与图B中③、⑤有关
D. 进行有氧呼吸的主要场所是图B中的②,且存在于图A中的S1、S2、S3中
【答案】B
【解析】
【分析】分析图A,磨碎菠菜叶肉细胞,S1~S4、P1~P4中含有的细胞器等如下:P1含有细胞核、细胞壁碎片,S1包含各种细胞器;S1细胞器包括离心后得到P2叶绿体、S2其它细胞器,S2其它细胞器又离心得到P3线粒体和S3除叶绿体和线粒体之外的细胞器,S3再离心得到P4核糖体和S4除叶绿体、线粒体、核糖体之外的细胞器。
分析图B,①是高尔基体,②是线粒体,③是内质网,④是叶绿体,⑤是核糖体,⑥是细胞膜。
【详解】A、图B中⑥结构为细胞膜结构,根据图A可知,P1中含有细胞壁及核物质沉淀等,P2中含有叶绿体,P3中含有线粒体,P4中含有核糖体,因此P2、P3、P4中均不含⑥细胞膜,A错误;
B、图B中④是叶绿体,叶绿体是进行光合作用的场所,P2中含有叶绿体,B正确;
C、P1包括细胞核、细胞壁碎片,植物细胞的细胞壁成分是纤维素和果胶,因此P1中细胞壁的形成与图B中①高尔基体有关,C错误;
D、进行有氧呼吸的主要场所是图B中的②线粒体,图A中S1包含各种细胞器、S2是除了叶绿体以外的其它细胞器、S3是除叶绿体和线粒体之外的细胞器、P3线粒体,因此图B中的②线粒体存在于图A中的S1、S2、P3中,D错误。
故选B。
18. 细胞作为基本的生命系统,其结构复杂而精巧。下列相关叙述正确的是( )
A. 溶酶体合成多种水解酶,得以分解衰老、损伤的细胞器
B. 蓝细菌具有多种膜结构细胞器,可将细胞质分割成许多功能化区域
C. 变形虫中的细胞骨架锚定并支撑许多细胞器,并与细胞的运动有关
D. 洋葱表皮细胞在清水中不会涨破,主要是因为细胞膜能控制物质进出
【答案】C
【解析】
【分析】细胞骨架是真核细胞中维持细胞形态、保持细胞内部结构有序性的网架结构。细胞骨架由蛋白质纤维组成,细胞骨架包括微丝、微管和中间纤维。细胞骨架与细胞运动、分裂、分化以及物质运输、能量转换、信息传递等生命活动密切相关。
【详解】A、溶酶体含有多种水解酶,得以分解衰老、损伤的细胞器,A错误 ;
B、蓝细菌细胞为原核细胞,不具有含膜结构的细胞器,B错误;
C、变形虫细胞中的细胞骨架锚定并支撑许多细胞器,并与细胞的运动有关,C正确;
D、洋葱表皮细胞在清水中不会涨破,主要是因为细胞壁具有支持保护作用,D错误。
故选C。
19. 图1为细胞中生物膜系统的概念图,C~F为具膜细胞器(C、D均为双层膜结构),①②代表分泌蛋白的转移途径。图2为人体细胞的甲、乙、丙三种细胞器中的三类有机物的含量示意图。下列叙述错误的是( )
A. 图1中A上具有核孔,其数量可作为细胞代谢旺盛程度的指标
B. 图1中的C和D中都具有少量的核酸,二者在植物叶肉细胞中可同时存在
C. 图1中的F是高尔基体,在分泌蛋白过程中其膜面积基本不变
D. 图2中的甲对应图1中的C和D,乙可能是内质网、高尔基体或溶酶体
【答案】D
【解析】
【详解】A、根据生物膜系统的组成以及A具有双层膜可知,A是核膜,核膜上具有核孔,核孔数量可作为细胞代谢旺盛程度的指标,A正确;
B、C是线粒体,D是叶绿体,它们都含有少量的DNA和RNA,二者在植物叶肉细胞中可同时存在,B正确;
C、图1中的F是高尔基体,在分泌蛋白过程中其膜面积基本不变,C正确;
D、图 2 中的甲含核酸,人体细胞中只有线粒体(图 1 的 C)含核酸,而叶绿体(图 1 的 D)不存在于人体细胞中,因此甲仅对应图 1 的 C;乙含蛋白质和脂质(具膜、无核酸),可能是内质网、高尔基体或溶酶体,D错误。
故选D。
20. 伞藻由“帽”、“柄”和“假根”三部分组成,细胞核位于假根中,科学家利用伞形帽和菊花形帽两种伞藻进行了下图的嫁接实验。根据图示分析下列叙述正确的是( )
A. 伞柄和假根中都有细胞质,但细胞质中没有遗传物质DNA
B. 伞藻是单细胞生物,切下的“帽”可在适宜条件下长时间存活
C. 该实验说明伞藻“帽”的形状是由细胞核控制的
D. 若要进一步验证细胞核的功能,还应进行核移植实验
【答案】D
【解析】
【分析】1、在伞藻的嫁接实验中,伞藻的帽型与假根中细胞核的类型是一致的,说明伞藻的伞帽形态可能由细胞核决定;
2、在伞藻的核移植实验中,将菊花形的伞藻的细胞核移植到伞帽是帽形的去掉伞帽的伞藻中,长出的伞帽是菊花形,由此可以说明细胞核控制伞帽的形态,即细胞核具有控制生物的性状的功能。
【详解】A、DNA主要存在细胞核,在线粒体和叶绿体内也有少量DNA,因此细胞质中也有少量的遗传物质DNA,A错误;
B、完整的细胞是细胞代谢的结构基础,切下的“帽”不可以在适宜营养条件下长时间存活,因为缺少细胞核的控制作用,B错误;
C、图示伞藻嫁接实验中,虽然“帽”的形状与具有细胞核的假根一致,但不能说明伞藻“帽”的形状是由细胞核控制的,因为假根中还有细胞质,若要进一步验证细胞核的功能,还应进行核移植实验,C错误;
D、由于假根中除了有细胞核外,还有其他结构,因此若要证明伞藻的形态结构取决于细胞核,还应设置伞藻核移植实验,D正确。
故选D。
第Ⅱ卷
二、填空题:本大题共5个小题。
21. “冰轮飞上琼瑶阙,散作金波水面浮。”作为中国五大淡水湖之一,安徽巢湖植被茂盛,树上栖息着各种小鸟,水中有各种虾类、鱼类等生物,土壤中有各种细菌和真菌。从生命系统的结构层次分析回答下列问题:
(1)巢湖中这些生物在形态上看来千姿百态,但在结构上都是由________构成的。
(2)假如你身处安徽巢湖的湖边,看到一行白鹭飞上天空,情景非常美丽,该行白鹭属于种群吗?________。其中的一只白鹭属于________。
(3)安徽巢湖属于生命系统结构层次中的________。
(4)柳树是安徽巢湖的主要树种,柳树与鱼相比,其生命系统的结构层次中不具有________。
(5)安徽巢湖所有的鲫鱼构成一个________。
【答案】(1)细胞 (2) ①. 不属于 ②. 个体
(3)生态系统 (4)系统
(5)种群
【解析】
【分析】生命系统的结构层次包括:①细胞:细胞是生物体结构和功能的基本单位;②组织:由形态相似、结构和功能相同的一群细胞和细胞间质联合在一起构成;③器官:不同的组织按照一定的次序结合在一起;④系统:能够共同完成一种或几种生理功能的多个器官按照一定的次序组合在一起;⑤个体:由不同的器官或系统协调配合共同完成复杂的生命活动的生物;⑥种群:在一定的自然区域内,同种生物的所有个体是一个种群;⑦群 落:在一定的自然区域内,所有的种群组成一个群落;⑧生态系统:生物群落与他的无机环境相互形成的统一整体;⑨生物圈:由地球上所有的生物和这些生物生活的无机环境共同组成。
【小问1详解】
除病毒外,所有生物的结构和功能的基本单位都是细胞。因此,巢湖中这些生物在结构上都由细胞构成。
【小问2详解】
种群是指一定区域内同种生物的所有个体。一行白鹭不是该区域内所有的白鹭个体,因此不属于种群。 一只白鹭是一个独立的生命个体,属于个体层次。
【小问3详解】
生态系统是指生物群落与它无机环境相互作用而形成的统一整体。安徽巢湖包含了湖中所有生物(群落),以及水、土壤、阳光等无机环境,因此属于生态系统层次。
【小问4详解】
柳树是植物,其生命系统的结构层次为细胞→组织→器官→个体→种群→群落→生态系统→生物圈;鱼是动物,其生命系统的结构层次为细胞→组织→器官→系统→个体→种群→群落→生态系统→生物圈。因此,柳树与鱼相比,不具有系统层次。
【小问5详解】
一定区域内同种生物的所有个体构成种群。安徽巢湖所有的鲫鱼属于同种生物的所有个体,因此构成一个种群。
22. Ⅰ.通常情况下,正常人的尿液中没有葡萄糖。当一次性食用大量糖时,尿液中是否可能有葡萄糖存在?某课外活动小组利用对照的方法来设计实验方案进行鉴定。
实验材料:葡萄糖溶液,斐林试剂,待测尿液,正常尿液,试管,试管夹,酒精灯。
第一步:取3支洁净的相同的试管,分别编号为1、2、3;其中3号试管为实验研究试管。
第二步:分别向3支试管内加入等量的相应的液体。1号加2mL葡萄糖;2号加_____;3号加_______。
第三步:向3支试管内分别加入__________________(要求写出操作步骤)。
第四步:观察并分析实验结果。
(1)1号试管的现象是出现_________________________;
(2)2号试管不出现上述现象;
(3)3号试管若实验现象与1号试管相同,说明尿液中含有葡萄糖;
若3号试管实验现象与1号试管不相同,说明尿液中不含有葡萄糖。
Ⅱ.通常情况下,正常人的尿液中没有葡萄糖,那正常人的尿液中是否有蛋白质?为弄清这一问题,另一课外活动小组进行了如下探究,请回答相关问题。
鉴定尿液有无蛋白质时,常用的试剂是__________。若有蛋白质存在,则相应的现象是___________。从以下各项中选择合适的步骤序号并排序:______________。
①向试管中注入2 mL正常人尿液
②将0.1g/mL的NaOH溶液和0.05g/mL的CuSO4溶液混合,振荡摇匀,观察现象
③加入4滴0.01g/mL的CuSO4溶液,振荡摇匀,观察现象
④加0.1g/mL的NaOH溶液1mL,振荡摇匀,观察现象
⑤50-65℃水浴
⑥30℃水浴
【答案】 ①. 2 mL正常尿液 ②. 2 mL待测尿液 ③. 加入新配制的斐林试剂1mL,温水浴2分钟 ④. 出现砖红色沉淀 ⑤. 双缩脲试剂 ⑥. 溶液变紫 ⑦. ①④③
【解析】
【详解】I.对照实验的设计应遵循单一变量原则,根据实验目的可知,本实验的自变量是试管中是否含有葡萄糖,由第二步的操作可知,分别向3支试管内加入等量的相应的液体,1号加2mL葡萄糖作为对照组;2号加2 mL正常尿液,3号加2 mL待测尿液作为实验组。
第三步:葡萄糖是可溶性的还原糖,与斐林试剂在水浴加热的条件下反应可生成砖红色沉淀,故向3支试管内分别加入加入新配制的斐林试剂1mL,温水浴2分钟。
第四步:观察并分析实验结果,(1)1号试管内含有葡萄糖,与斐林试剂在水浴加热的条件下反应可生成砖红色沉淀;(2)2号试管内没有葡萄糖,不出现上述现象;(3)3号试管若实验现象与1号试管相同,说明尿液中含有葡萄糖。
Ⅱ.蛋白质能与双缩脲试剂反应生成紫色物质,检测正常人的尿液中是否有蛋白质时,可进行如下操作:①向试管中注入2 mL正常人尿液→④加0.1g/mL的NaOH溶液1mL,振荡摇匀→③加入4滴0.01g/mL的CuSO4溶液,振荡摇匀,观察现象;若试管中出现紫色,则说明正常人尿液中含有蛋白质,否则不含蛋白质。
【考点定位】还原糖与蛋白质的检测
【名师点睛】易误提醒:
(1)易忽略斐林试剂本身的颜色。
非还原糖(如蔗糖)+斐林试剂水浴加热后的现象不是无色而是浅蓝色[Cu(OH)2的颜色]。
(2)易混淆双缩脲试剂和斐林试剂的使用。
混合后加入——斐林试剂,且现配现用;分别加入——双缩脲试剂(先加A液,后加B液,且B液不能过量)。
(3)易写错“斐”和“脲”字。
“斐林试剂”中的“斐”不可错写成“非”,双缩脲试剂中“脲”不可错写成“尿”。
23. 下图分别为生物体内的生物大分子的部分结构模式图,请据图回答问题:
(1)甲图中的三种物质都是由许多单糖连接而成的,其中属于植物细胞中的储能物质的是________。
(2)乙图化合物的基本组成单位是________,即图中字母所示的结构,各基本单位之间是通过______(填“①”“②”或“③”)连接起来的。若乙图是某生物大分子部分结构且含有尿嘧啶,该生物大分子是________(填中文名称)。
(3)图2片段是由______种氨基酸________而成的,含有______个肽键。
(4)如图血红蛋白分子中有574个氨基酸合成的四条肽链,其中α、β链各2条,图1是其四级结构示意图,图2是图1中β链氨基端的氨基酸序列。所有肽链盘曲过程中形成了三个二硫键(二硫键的形成过程可表示为:—SH+—SH→—S—S—+2H),若组成图中蛋白质分子的氨基酸的平均相对分子质量是m,则该蛋白质的分子质量为________。若两条β肽链完全相同,据两图可知,一个血红蛋白分子至少含有______个羧基,至少含有______个氨基。
【答案】(1)淀粉
(2) ①. 核苷酸 ②. ② ③. 核糖核酸
(3) ①. 3##三 ②. 脱水缩合 ③. 3
(4) ①. 574m-10266 ②. 8##八 ③. 6##六
【解析】
【分析】1、氨基酸分子互相结合的方式是:一个氨基酸分子的羧基(—COOH)和另一个氨基酸分子的氨基(—NH2)相连接,同时脱去一分子的水,这种结合方式叫做脱水缩合。由两个氨基酸分子缩合而成的化合物,叫做二肽。
2、蛋白质结构多样性的直接原因:构成蛋白质的氨基酸的种类、数目、排列顺序和多肽盘曲折叠形成的方式以及其形成的空间结构有关。
【小问1详解】
图甲表示多糖,多糖由许多单糖(葡萄糖)连接而成,其中属于植物细胞中的储能物质的是淀粉。
【小问2详解】
乙表示核酸,核酸的组成单位是核苷酸,核苷酸之间通过②磷酸二酯键连接而成。由于尿嘧啶是RNA的特有碱基,所以若乙图化合物含有尿嘧啶,则乙图表示的化合物是核糖核酸。
【小问3详解】
图2中含有三个肽键(③⑤⑦),连接四个氨基酸,对应的R基分别为②④⑥⑧,其中⑥⑧相同,所以图2片段由三种、四个氨基酸脱水缩合而成。
【小问4详解】
根据题意,构成该血红蛋白的氨基酸数为574个,氨基酸的平均相对分子质量为m,脱水数=574-4=570 个,二硫键数3个,所以该蛋白质的分子质量为574m-(570×18+3×2)=574m-10266。图2表示图1中β链中有2个氨基酸中的R基含有羧基,1个氨基酸中的R基含有氨基,因此该β链中至少含有3个羧基,2个氨基,若两条β肽链完全相同,则2条β链中的羧基至少是6个,氨基4个,2条α链至少含有羧基2 个,氨基2个,因此一个血红蛋白分子至少含有8个羧基,6个氨基。
24. 细胞内的各种生物膜在结构上既有明确的分工,又有紧密的联系 下图为溶酶体发生过程和“消化”错误折叠蛋白质和受损细胞器的过程,其中泛素是一种多肽,作用机制如下图所示。请结合图示过程回答下列问题。
(1)图中的吞噬泡来源于_____(填名称),具有_____层磷脂分子。
(2)泛素的合成场所是_____,细胞器a、b膜结构的主要成分是_____。
(3)通过图示机制进行调控,其中的生物膜结构在溶酶体中可被彻底降解并释放出_____、磷脂(甘油、脂肪酸、磷酸及其他衍生物)和单糖等物质。
(4)细胞通过图示过程对细胞内部结构和成分进行调控,其意义是_____(请选填下列字母)
a降解产物可被细胞重新利用,可节约物质进入细胞消耗的能量
b减少细胞内功能异常的蛋白质和细胞器,避免它们对细胞生命活动产生干扰
c加快新陈代谢,促进物质排出细胞
(5)生物膜的研究具有广泛的应用价值,如可以模拟细胞膜的_____功能对海水进行淡化处理。
【答案】(1) ①. 内质网 ②. 4
(2) ①. 核糖体 ②. 脂质(磷脂分子)和蛋白质分子
(3)氨基酸 (4)ab
(5)控制物质进出细胞
【解析】
【分析】细胞膜的主要组成成分是蛋白质和脂质,其次还有少量糖类。细胞膜的功能:①将细胞与外界环境分开;②控制物质进出细胞;③进行细胞间的信息交流。
【小问1详解】
根据图可知,b是内质网,吞噬泡来源于内质网,具有两层膜即4层磷脂分子。
【小问2详解】
根据题图可知,泛素是一种多肽,泛素的合成场所是核糖体。细胞器a是高尔基体,细胞器b是内质网,它们膜结构的主要成分是磷脂分子和蛋白质分子。
【小问3详解】
溶酶体是细胞的“消化车间”,内含多种水解酶,能分解蛋白质以及衰老、损伤的细胞器。生物膜主要由脂质、蛋白质组成,还含有少量糖类,故生物膜结构在溶酶体中可被降解并释放出氨基酸、磷脂(甘油、磷酸及其他衍生物)和单糖等物质。
【小问4详解】
细胞通过上述过程对蛋白质和细胞器的质量进行精密调控,其意义是降解产物可被细胞重新利用,可节约物质进入细胞消耗的能量;减少细胞内功能异常的蛋白质和细胞器,避免它们对细胞生命活动产生干扰,但不会加快新陈代谢,促进物质排出细胞外,a、b正确,c错误。
故选ab。
【小问5详解】
生物膜在结构上具有流动性,在功能上具有选择透过性,根据这一特性,对海水进行淡化处理,模拟的是细胞膜控制物质进出细胞的功能。
25. 亲核蛋白是指在细胞质内合成后,需要或能够进入细胞核内发挥功能的一类蛋白质。亲核蛋白一般都含有特殊的氨基酸序列,这些内含的特殊短肽保证了整个蛋白质能够被转运到细胞核内。这段具有“定向定位”作用的序列被命名为核定位序列或核定位信号(简称:NLS)。下图为研究亲核蛋白入核的实验过程及结果,请回答有关问题:
(1)根据题意分析,胰岛素_______(填“属于”或“不属于”)亲核蛋白,亲核蛋白的合成场所是________(填“细胞质基质中游离”或“附着在内质网上”)的核糖体。图中用放射性物质标记亲核蛋白并对其示踪的方法称为________。
(2)根据图中结果判断,该亲核蛋白的NLS序列应位于________(“头部”、“尾部”或“头部和尾部”)。
(3)由于在电镜下胶体金颗粒清晰可辨,所以用胶体金吸附相应片段后便于在电镜下检测这些片段的转移路径。根据实验四的电镜检测结果可知,亲核蛋白是通过________进入细胞核的。
【答案】(1) ①. 不属于 ②. 细胞质基质中游离 ③. 同位素标记法
(2)尾部 (3)核孔
【解析】
【分析】细胞核包括核膜、染色质、核仁。核膜上的核孔的功能是实现核质之间频繁的物质交换和信息交流。根据题意和图示分析可知:尾部以及含有尾部的亲核蛋白整体都可以进入细胞核,而单独的头部不能进入细胞核,因此可知亲核蛋白能否进入细胞核由尾部决定。
【小问1详解】
胰岛素是分泌蛋白,所以该蛋白质不属于亲核蛋白;亲核蛋白在细胞核内发挥功能,推出其由细胞质基质中游离的核糖体形成。用放射性物质标记亲核蛋白并对其示踪的方法称为同位素标记法。
【小问2详解】
图中实验一为对照组,实验二和实验三是实验组,通过对照,可知只要保留亲核蛋白的尾部,亲核蛋白就能进入细胞核,故NLS位于亲核蛋白的尾部。
【小问3详解】
由实验四可知,亲核蛋白是通过核孔进入了细胞核。NH4NO3
Ca3(PO4)2
K2CO3
FeSO4
MgSO4
H2O
1.0g
1.5g
0.8g
0.3g
0.25g
1000mL
组别
培养液类别
培养液所含主要成分的质量浓度/(mg·L-1)
KNO3
CaCl2·2H2O
MgSO4·7H2O
(NH4)2SO4
甲组
完全培养液
25000
150
250
134
乙组
缺钾培养液
0
150
250
134
相关试卷 更多
- 1.电子资料成功下载后不支持退换,如发现资料有内容错误问题请联系客服,如若属实,我们会补偿您的损失
- 2.压缩包下载后请先用软件解压,再使用对应软件打开;软件版本较低时请及时更新
- 3.资料下载成功后可在60天以内免费重复下载
免费领取教师福利 
.png)




