





安徽省皖南八校2025-2026学年高二上学期11月期中考试生物试卷(Word版附解析)
展开 这是一份安徽省皖南八校2025-2026学年高二上学期11月期中考试生物试卷(Word版附解析),文件包含安徽省皖南八校2025-2026学年高二上学期11月期中生物试题Word版含解析docx、安徽省皖南八校2025-2026学年高二上学期11月期中生物试题Word版无答案docx等2份试卷配套教学资源,其中试卷共27页, 欢迎下载使用。
1.本试卷分选择题和非选择题两部分。满分100分,考试时间75分钟。
2.考生作答时,请将答案答在答题卡上。选择题每小题选出答案后,用2B铅笔把答题卡上对应题目的答案标号涂黑;非选择题请用直径0.5毫米黑色墨水签字笔在答题卡上各题的答题区域内作答,超出答题区域书写的答案无效,在试题卷、草稿纸上作答无效。
3.本卷命题范围:人教版选择性必修1第1章~第4章。
一、选择题:本大题共15小题,每小题3分,共45分。在每小题给出的四个选项中,只有一项是符合题目要求的。
1. 某家庭的晚餐食谱如下:玉米、白米粥、咸鸭蛋、苹果。这些食物进入人体消化系统后产生的物质具有不同的去路。下列说法正确的是( )
A. 玉米富含纤维素,纤维素能够被人体直接吸收后进入内环境中
B. 白米粥中的淀粉在内环境中被水解为葡萄糖
C. 咸鸭蛋中富含Na+和Cl-,细胞外液渗透压的90%以上来源于Na+和Cl-
D. 苹果富含维生素,维生素不属于内环境的成分
【答案】C
【解析】
【详解】A、纤维素属于多糖,但人体缺乏分解纤维素的酶,无法将其水解,故不能被直接吸收进入内环境,A错误;
B、淀粉的消化需在消化道(如口腔、小肠)中进行,而内环境是细胞外液,消化道属于外界环境,B错误;
C、细胞外液渗透压的90%以上由Na+和Cl-维持,咸鸭蛋中的Na+和Cl-可影响渗透压,C正确;
D、维生素被吸收后进入血浆(内环境的一部分),属于内环境成分,D错误。
故选C。
2. 某奶牛场为提高产奶量,给奶牛饲喂了大量的某种精饲料,造成奶牛产酸过多,引起内环境pH下降且难以恢复至正常值。下列说法正确的是( )
A. 人体的内环境主要包括血液、淋巴液和组织液
B. 机体调节内环境的能力是有限的
C. 多给奶牛补充碱性食物则会使pH慢慢升高
D. 丙酮酸在内环境中转化成乳酸会导致奶牛血浆pH的明显下降
【答案】B
【解析】
【详解】A、人体的内环境主要包括血浆、淋巴液和组织液,而血液包含血细胞和血浆,并非内环境的全部,A错误;
B、奶牛因饲喂饲料导致内环境 pH 下降且难以恢复,说明机体调节内环境的能力是有限的,当外界干扰超过调节限度时,稳态会被破坏,B正确;
C、内环境存在缓冲物质(如碳酸氢根、磷酸氢根等),即使补充碱性食物,缓冲物质会维持pH相对稳定,不会使pH“慢慢升高”(超出正常范围),C错误;
D、丙酮酸转化为乳酸的过程发生在细胞质基质中,而非内环境(如血浆),D错误。
故选B。
3. 脑水肿与脑脊液增多有关,其发病机制之一是脑外伤时毛细血管通透性增高。进一步研究发现,脑水肿一般均与水通道蛋白AQP-4、血管活性物质NO有关,二者与脑组织含水量的相关性如图1、图2所示。下列叙述错误的是( )
A. 脑水肿会使脑细胞的内环境中一些化学成分的含量发生变化
B. 脑水肿可能与蛋白质从血浆进入脑脊液,使脑脊液渗透压增大有关
C. 脑组织中AQP-4表达水平升高是诱发脑水肿的重要机制
D. 降低AQP-4的表达水平或抑制NO的合成均有利于治疗脑水肿
【答案】D
【解析】
【分析】1、体液是由细胞内液和细胞外液组成,细胞内液是指细胞内的液体;细胞外液包括血浆、组织液、淋巴(液)等,也称为内环境。2、内环境稳态是指正常机体通过调节作用,使各个器官、系统协调活动,共同维持内环境的相对稳定状态。内环境稳态是机体进行正常生命活动的必要条件,内环境是细胞与外界环境进行物质交换的媒介。
【详解】A、根据题意“脑水肿与脑脊液增多有关,其发病机制之一是脑外伤时毛细血管通透性增高”可知,脑水肿会使脑细胞的内环境中一些化学成分的含量发生变化,A正确;
B、脑水肿的发病机制之一是脑外伤时毛细血管通透性增高,则蛋白质从血浆进入脑脊液,导致脑脊液渗透压增大,B正确;
C、据图1可知,脑组织含水量与AQP-4的表达水平呈正相关,脑组织中AQP-4表达水平升高是诱发脑水肿的重要机制,C正确;
D、降低AQP-4的表达水平或促进NO的合成有利于治疗脑水肿,D错误。
故选D。
4. 研究发现,刺激自主神经系统的交感神经可抑制未孕动物的子宫平滑肌,但是对有孕动物却相反。下列说法正确的是( )
A. 自主神经系统是支配躯体运动、内脏和血管等的神经
B. 自主神经系统包括传入神经和传出神经
C. 同一交感神经对同一器官的作用效果不同可能与受体有关
D. 自主神经系统发挥作用时完全不受中枢神经系统的控制
【答案】C
【解析】
【详解】A、自主神经系统属于传出神经,负责调节内脏、血管和腺体的活动,而支配躯体运动的神经属于躯体神经系统,A错误;
B、自主神经系统仅包括传出神经(交感神经和副交感神经),传入神经属于感觉神经,不属于自主神经系统,B错误;
C、同一交感神经释放的递质相同,但不同细胞上的受体类型可能不同,导致作用效果差异,C正确;
D、自主神经系统受中枢神经系统(如大脑)调控,D错误。
故选C。
5. 反复的温和刺激后产生的短时间内突触后反应减弱或缩短的现象,称为习惯化。海兔缩腮反射的停止与恢复便是一种典型的习惯化体现,其相关机制如下图所示。下列说法正确的是( )
A. 习惯化的产生是兴奋性神经递质转变为抑制性神经递质的过程
B. 缩腮反射的效应器是传出神经末梢
C. 可采取措施抑制Ca2+内流以去除习惯化
D. 通过给予感受器一个强刺激有可能会去除习惯化
【答案】D
【解析】
【详解】A、据图判断,习惯化的产生是兴奋性神经递质的释放量逐渐减少的过程,A错误;
B、效应器是指传出神经末梢及其支配的肌肉或者腺体,故缩腮反射的效应器是传出神经末梢及其支配的腮,B错误;
C、由图可知,促进Ca2+内流可以去除习惯化,C错误;
D、题干表明反复温和的刺激导致神经递质释放减少从而引起习惯化,则强刺激会增加神经递质的释放量有可能会使习惯化消失,D正确。
故选D。
6. 人的神经元的轴突可以非常长,例如支配人足部肌肉的轴突的长度可以超过1m。一个神经元的结构如图所示,下列叙述错误的是( )
A. 神经元的细胞核位于细胞体中
B. 轴突延伸数米,有利于神经元发挥信号长距离传导的功能
C. 轴突外表大都套有一层髓鞘,构成神经纤维
D. 树突增大了神经细胞的膜面积,主要有利于酶附着以提高代谢速率
【答案】D
【解析】
【分析】神经元是神经系统功能的基本单位,神经元的基本结构包括细胞体和突起两部分,突起包括轴突和树突。
【详解】A、神经元是一类特殊的细胞,由细胞体和突起两部分组成,细胞核在细胞体里,突起包括轴突和树突两种,A正确;
B、轴突延伸数米,有利于神经元发挥信号长距离传导的功能,体现了结构与功能的适应性,B正确;
C、轴突外表大都套有一层髓鞘,构成神经纤维,C正确;
D、树突增大了神经细胞的膜面积,有利于接受来自突触前膜的神经递质,而不是利于酶的附着,D错误。
故选D。
7. 如图表示的是大脑皮层与躯体运动的关系,下列相关分析错误的是( )
A. 皮层代表区的位置与躯体各部分的关系都是倒置的
B. 皮层代表区范围的大小与躯体的大小无关,与躯体运动的精细程度有关
C. 对躯体运动的调节支配具有交叉支配的特征
D. 人和哺乳动物的大脑皮层中都具有控制躯体运动的神经中枢
【答案】A
【解析】
【分析】大脑表面分布的各种生命活动功能区,即为神经中枢,大脑皮层是调节人体生理活动的最高级中枢,比较重要的中枢有:位于中央前回的躯体运动中枢(管理身体对侧骨骼肌的运动)、躯体感觉中枢(与身体对侧皮肤、肌肉等处接受刺激而使人产生感觉有关)、语言中枢(与说话、书写、阅读和理解语言有关,是人类特有的神经中枢)、视觉中枢(与产生视觉有关)、听觉中枢(与产生听觉有关)。
【详解】A、皮层代表区的位置与躯体各部分的关系是倒置的,但面部表情等区域是正立的,并非都是倒置的,A错误;
B、皮层代表区范围的大小与躯体运动的精细程度有关,例如手指运动精细,其在大脑皮层的代表区范围较大,而与躯体的大小无关,B正确;
C、躯体运动的调节支配具有交叉支配的特征,即左侧大脑皮层控制右侧躯体运动,右侧大脑皮层控制左侧躯体运动,C正确;
D、人和哺乳动物的大脑皮层中都具有控制躯体运动的神经中枢,这是基本特征,D正确。
故选A。
8. 阿尔茨海默病是一种老年期较为常见的神经系统退行性疾病,临床上以记忆障碍、失语、失认以及人格和行为改变等为特征,下列有关说法错误的是( )
A. 阿尔茨海默病患者丧失的语言功能是人脑特有的高级功能
B. 阿尔茨海默病患者丧失的主要是短时记忆,长时记忆为永久性记忆不会遗忘
C. 阿尔茨海默病患者出现失语症状,可能与大脑左半球相关区域细胞损伤有关
D. 阿尔茨海默病患者看不懂文字、听不懂讲话,说明大脑皮层V、H区受损
【答案】B
【解析】
【详解】A、语言功能是人脑特有的高级功能,由大脑皮层的语言区控制,A正确;
B、短时记忆通过反复强化可转化为长时记忆,但长时记忆并非永久性记忆,仍可能因疾病或时间推移而遗忘,B错误;
C、大脑左半球的语言区(如S区、H区等)负责语言功能,失语症状与此区域损伤相关,C正确;
D、V区为视觉性语言中枢,受损导致无法阅读;H区为听觉性语言中枢,受损导致无法听懂语言,D正确。
故选B。
9. 内分泌系统是机体整体功能的重要调节系统。下列相关叙述错误的是( )
A. 内分泌系统由相对独立的内分泌腺以及兼有内分泌功能的细胞共同构成
B. 若幼儿体内生长激素分泌过少可能会患侏儒症
C. 肾上腺素和醛固酮都是由肾上腺分泌的,但分泌的部位不同
D. 下丘脑既是中枢神经系统又是内分泌腺,下丘脑中的神经细胞都具有内分泌功能
【答案】D
【解析】
【详解】A、内分泌系统由内分泌腺(如甲状腺、肾上腺)和兼有内分泌细胞(如胰岛细胞)组成,A正确;
B、生长激素由垂体分泌,幼年分泌不足会导致侏儒症(身材矮小但智力正常),B正确;
C、肾上腺分为皮质和髓质,醛固酮由皮质分泌,肾上腺素由髓质分泌,分泌部位不同,C正确;
D、下丘脑是中枢神经系统一部分,也是内分泌调节中枢,但并非所有下丘脑神经细胞都具有内分泌功能,只有部分神经分泌细胞可分泌激素(如抗利尿激素、促甲状腺激素释放激素),D错误。
故选D。
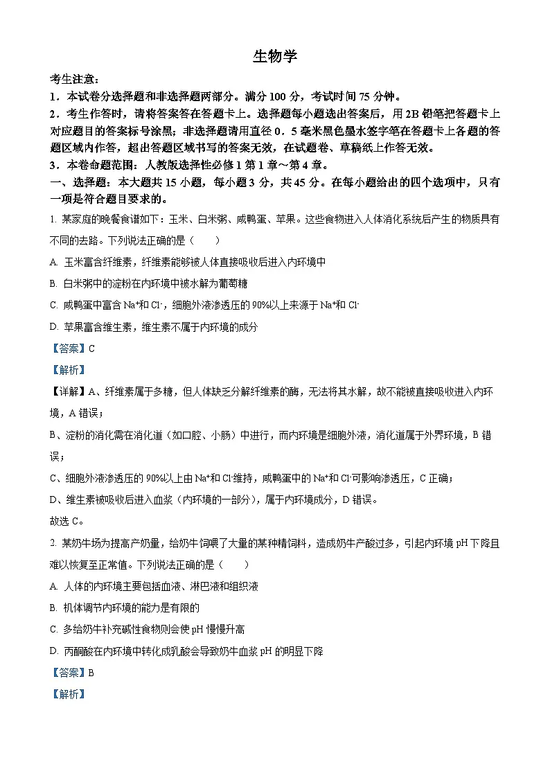
10. 下表是医院内分泌科对三名甲状腺病人抽血化验结果。三名患者中两个被诊断为甲亢,但甲亢病因不同,一名被诊断为甲减。其中TPOAb是与甲状腺特异性结合的自身抗体。据表判断,下列说法正确的是( )
A. T4和TSH的受体均在靶细胞的细胞膜上
B. B为甲减患者,T4含量低促进垂体分泌较多的TSH
C. A个体患甲亢的原因可能是碘元素摄入过多
D. C个体的甲亢可能是一种自身免疫病
【答案】D
【解析】
【详解】A、甲状腺激素(T4)为脂溶性激素,其受体位于细胞内,而TSH为蛋白质类激素,其受体在靶细胞膜上,A错误;
B、患者B的T4低于参考值,TSH升高,符合原发性甲减的特征,但T4含量低对垂体的负反馈抑制作用减弱导致TSH分泌增加,而非直接“促进”,B错误;
C、患者A的T4和TSH均高于正常,可能因垂体病变导致TSH过量分泌,而非碘摄入过多(碘过量通常抑制甲状腺功能),C错误;
D、患者C的T4高、TSH极低,且TPOAb异常升高,提示自身抗体攻击甲状腺,导致甲状腺激素分泌过多,符合自身免疫病引起的甲亢(如Graves病),D正确。
故选D。
11. 下图为胰液分泌调节的部分过程。相关叙述正确的是( )
A 沃泰默通过相关实验发现了促胰液素
B. 图示生理过程中涉及的信号分子有促胰液素、神经递质、胰液
C. 传出神经末梢与胰腺相关细胞是通过突触相联系的
D. 小肠黏膜细胞在盐酸刺激下产生的促胰液素具有催化功能
【答案】C
【解析】
【详解】A、沃泰默通过实验得出的结论是胃酸促使胰腺分泌胰液是十分顽固的神经反射,不是他发现的促胰液素,A错误;
B、促胰液素和神经递质是信号分子,胰液不是信号分子,B错误;
C、传出神经末梢与胰腺相关细胞构成效应器,二者之间是通过突触联系的,C正确;
D、促胰液素是激素,没有催化作用,D错误。
故选C。
12. 2025年诺贝尔生理学或医学奖颁发给了发现调节性T细胞(Treg细胞)的三位科学家。下图是调节性T细胞的作用机制。已知该细胞内FOXP3基因的持续表达可以促进造血干细胞分化形成调节性T细胞。下列说法正确的是( )
A. 细胞毒性T细胞也可以表达FOXP3基因
B. 进行器官移植时可以输入适量的Treg细胞
C. Treg细胞通过高表达出B7抑制细胞毒性T细胞
D. 输入CTLA-4的抗体会促进肿瘤细胞免疫逃逸
【答案】B
【解析】
【详解】A、细胞毒性T细胞不表达FOXP3基因,调节性T细胞表达该基因,A错误;
B、器官移植时会出现免疫排斥,Treg细胞可以在一定程度上抑制细胞毒性T细胞的功能,降低免疫排斥反应,故进行器官移植时可以输入适量的Treg细胞,B正确;
C、据图分析,Treg细胞通过高表达CTLA-4,与B7结合,从而阻断激活细胞毒性T细胞的第二个信号,抑制细胞毒性T细胞的功能,C错误;
D、CTLA-4的抗体与Treg细胞结合,抑制Treg细胞的功能,导致细胞毒性T细胞发挥较强作用,降低肿瘤细胞免疫逃逸可能性,D错误。
故选B。
13. 正常免疫系统中,Th1和Th2细胞处于动态平衡。过敏性鼻炎患者体内通常表现出Th2细胞的过度活化,导致浆细胞分泌过多的抗体IgE。研究发现,益生菌可以调节细胞因子的产生,影响Th1和Th2细胞的平衡,从而改善患者的过敏症状。下列叙述正确的是( )
A. 抗体、细胞因子等免疫活性物质均由免疫细胞产生
B. 过敏反应中,浆细胞识别过敏原后以胞吐的方式分泌IgE
C. 过敏性鼻炎患者的过敏症状是由机体内免疫自稳功能过强导致的
D. 益生菌可能通过抑制Th2细胞的活化,减轻过敏症状
【答案】D
【解析】
【详解】A、抗体由浆细胞产生,细胞因子由T细胞等免疫细胞分泌,但免疫活性物质如溶菌酶也可由非免疫细胞(如唾液腺细胞)产生,A错误;
B、浆细胞不能识别抗原(包括过敏原),识别过敏原的是B细胞,浆细胞通过胞吐分泌抗体,B错误;
C、过敏反应是免疫系统的防御功能过强引起的,而免疫自稳功能异常会导致自身免疫病,C错误;
D、题干指出Th2过度活化导致IgE过多,益生菌通过调节Th1/Th2平衡,抑制Th2活化可减少IgE分泌,从而缓解过敏,D正确。
故选D。
14. 下列关于免疫系统的组成与功能,叙述错误的是( )
A. 免疫细胞来源于骨髓中的造血干细胞,包括B细胞、树突状细胞、巨噬细胞等
B. 白细胞介素、干扰素、肿瘤坏死因子都是细胞因子,属于免疫活性物质
C. 骨髓、胸腺、脾等是免疫细胞生成、成熟或集中分布的场所
D. 体液中的吞噬细胞和唾液中的溶菌酶构成了保卫人体的第二道防线
【答案】D
【解析】
【分析】免疫系统包括免疫器官、免疫细胞和免疫活性物质;免疫器官:骨髓、胸腺、脾、淋巴结、扁桃体等。免疫细胞:吞噬细胞和淋巴细胞。免疫活性物质:抗体(由浆细胞分泌)、细胞因子(由T细胞分泌)、溶菌酶等。
【详解】A、各种免疫细胞,如B细胞、树突状细胞、巨噬细胞等都来源于骨髓中的造血干细胞的细胞分化,A正确;
B、免疫活性物质是由免疫细胞或者其他细胞产生的发挥免疫作用的物质,如白细胞介素、干扰素、肿瘤坏死因子等,B正确;
C、骨髓、胸腺、脾脏,扁桃体、淋巴结都是免疫器官,免疫器官是免疫细胞生成、成熟或集中分布的场所,C正确;
D、唾液中溶菌酶的杀菌作用属于人体的第一道防线,D错误。
故选D。
15. 某同学在流感开始大规模流行前接种了流感疫苗,可是没过一两个月,她患流感了,而她听说接种过一次麻疹疫苗,终生就不会得麻疹了。下列说法正确的是( )
A. 疫苗必须用完整的病原体制成
B. 流感病毒容易发生变异,因此注射过流感疫苗后,也可能会再次患上流感
C. 接种麻疹疫苗后,体内经过特异性免疫反应产生抗体和记忆细胞,其中抗体终生存在并对该病毒起作用
D. 疫苗是人类发明的对抗传染病的有效武器,目前疫苗只应用在传染病领域
【答案】B
【解析】
【详解】A、疫苗并非必须使用完整病原体,它可以采用多种形式,如减毒活疫苗(如麻疹疫苗)、灭活疫苗、亚单位疫苗(如某些流感疫苗,只包含病毒的部分抗原)或核酸疫苗等。例如,流感疫苗常使用灭活病毒或亚单位成分,而非完整病原体,A错误;
B、流感病毒遗传物质RNA,容易发生变异,因此注射过流感疫苗后,也可能会再次患上流感,B正确;
C、接种麻疹疫苗后,体内经过特异性免疫反应产生抗体和记忆细胞,其中记忆细胞终生存在并能识别该病毒,C错误;
D、疫苗是人类发明的对抗传染病的有效武器,目前疫苗研制和应用已扩展到许多非传染病领域,D错误。
故选B。
二、非选择题:本大题共5小题,共55分。
16. 细胞作为一个开放系统,可以直接与内环境进行物质交换(如图乙所示,图中箭头表示液体流动方向),也可以间接通过内环境与外界环境进行物质交换(如图甲所示),从而维持正常的生命活动。据图回答下列问题:
(1)图甲中的a、b、c分别对应图乙中的____(填编号),它们三者成分之间,最主要的差别在于____。
(2)图甲中,人体通过内环境与外界环境进行物质交换过程中,需要体内各个系统的参与,如:消化系统、呼吸系统、[A] ______、[B] ______。(填系统名称)
(3)人和动物吃的食物代谢后会产生一些酸性或碱性物质,但是内环境的pH仍能维持在一定范围内,是因为内环境中有很多缓冲对,其中最重要的是______;内环境稳态的主要调节机制是____。
(4)若图乙代表的是人体肝脏组织的局部结构模式图,其中CO2含量最高的是______(填编号);饥饿时,A端血糖含量______(填“高于”“等于”或“低于”)B端,原因是____。
【答案】(1) ①. ④③①(顺序不可调换) ②. a血浆含有蛋白质较高
(2) ①. 循环系统 ②. 泌尿系统
(3) ①. HCO3-/H2CO3 ②. 神经-体液-免疫调节网络
(4) ①. ② ②. 低于 ③. 饥饿时,血糖含量低,胰岛A细胞分泌胰高血糖素,促进肝糖原分解为葡萄糖和非糖物质转化为葡萄糖进入血液,因此A端血糖含量低于B端
【解析】
【分析】分析题图甲:a是血浆,b是组织液,c是淋巴液,B是泌尿系统。分析图乙:①是淋巴液,②是细胞内液,③是组织液,④是血浆,⑤是红细胞。
【小问1详解】
图甲中的a、b、c分别是血浆、组织液、淋巴液;图乙中①是淋巴液,③是组织液,④是血浆,因此对应的是④③①,血浆、组织液、淋巴液三者成分之间,最主要的差别在于a血浆含有蛋白质比较高。
【小问2详解】
图甲中,人体通过内环境与外界环境进行物质交换过程中,需要体内各个系统的参与,如:消化系统、呼吸系统、[A]循环系统、[B]泌尿系统。
【小问3详解】
内环境的pH能维持在一定范围内,是因为内环境中有很多缓冲对,其中最重要的是HCO3-/H2CO3;内环境稳态的主要调节机制是神经-体液-免疫调节网络。
【小问4详解】
CO2在细胞内产生,通过自由扩散从细胞内液扩散进入组织液,再扩散到血浆,自由扩散顺浓度梯度进行,所以CO2含量最高的是细胞内液对应图中②。饥饿时,血糖含量低,胰岛A细胞分泌胰高血糖素,促进肝糖原分解为葡萄糖和非糖物质转化为葡萄糖进入血液,因此A端血糖含量低于B端。
17. 机体通过调节产热和散热过程来维持体温恒定。研究表明,下丘脑的视前区热敏神经元的热敏感受阈的高低决定体温高低,生理学上把这个阈值称为体温调定点。回答下列问题:
(1)体温上升初期,人体甲状腺激素分泌增多,正常状态下甲状腺激素的分泌受到自主神经系统和垂体的直接调控,由此判断作用于甲状腺细胞的信息分子有_______。甲状腺激素分泌的调节,是通过下丘脑—垂体—甲状腺轴来进行的,这种调节方式的意义是________,有利于精细调控,从而维持机体的稳态。
(2)图1中,在致热源作用下,调节中枢调定点上移,在发热过程中,即便保暖也可能会发生骨骼肌不自主战栗,这一反射活动的效应器是_______。通过调节暂时达到新的平衡,此时个体产热量_______(填“大于”、“小于”或“等于”)散热量。
(3)流感病毒侵染导致的发热、疼痛、鼻塞等现象与内环境中的前列腺素含量提高有关,其作用机理如图2所示,其中异丁苯丙酸为常见的解热镇痛药物成分,“+”表示促进,“-”表示抑制。
①研究发现前列腺素导致痛觉敏感度提高,主要原因是前列腺素能降低神经细胞K+通道活性,K+外流_______,神经元更容易兴奋,产生动作电位所需的刺激强度_______,从而引起痛觉敏感度提高。
②体温调定点是下丘脑体温调节中枢预设的一个温度值,患者体内前列腺素通过提高体温调定点,引起体温上升,根据上述信息,结合图示分析异丁苯丙酸退烧的机理是_______。
【答案】(1) ①. 神经递质和促甲状腺激素 ②. 可以放大激素的调节效应,形成多级反馈调节
(2) ①. 传出神经末稍及其支配的骨骼肌 ②. 等于
(3) ①. 减少 ②. 降低 ③. 异丁苯丙酸抑制环氧合酶的活性,使人体内的前列腺素含量下降,下丘脑中的体温调定点恢复正常
【解析】
【分析】人体体温调节:(1)体温调节中枢:下丘脑;(2)机理:产热和散热保持动态平衡;(3)寒冷环境下:①增加产热的 途 径:骨骼肌战栗、立毛肌收缩、甲状腺激素和肾上腺素分泌增加;②减少散热的 途 径:毛细血管收缩、汗腺分泌减少。(4)炎热环境下:主要通过增加散热来维持体温相对稳定,增加散热的 途 径主要有汗液分泌增加、皮肤血管舒张。
【小问1详解】
因为正常状态下甲状腺激素的分泌受到自主神经系统和垂体的直接调控,自主神经系统通过神经递质作用于甲状腺细胞,垂体通过促甲状腺激素作用于甲状腺细胞,所以作用于甲状腺细胞的信息分子有神经递质和促甲状腺激素。下丘脑 - 垂体 - 甲状腺轴的调节方式属于分级调节,这种调节方式的意义是可以放大激素的调节效应,有利于精细调控,从而维持机体的稳态。
【小问2详解】
骨骼肌不自主战栗这一反射活动中,效应器是传出神经末稍及其支配的骨骼肌。在发热过程中,体温上升,说明此时个体产热量大于散热量,通过调节暂时达到新的平衡。
【小问3详解】
①前列腺素能降低神经细胞K+通道活性,K+外流减少,神经元的静息电位绝对值减小,神经元更容易兴奋,产生动作电位所需的刺激强度减小,从而引起痛觉敏感度提高。
②由图 2 可知,异丁苯丙酸能抑制环氧合酶的活性,减少前列腺素的合成,进而降低体温调定点,使体温下降,达到退烧的目的。
18. 回返性抑制是指中枢神经元兴奋时,传出冲动沿轴突发出的同时,又经轴突侧支回返性地兴奋抑制性中间神经元,后者又抑制该神经元及中枢内其他神经元的活动,典型的如闰绍细胞,其作用机理如下图。回答下列问题:
(1)图中有_______个突触。运动神经元1兴奋后引起的其后的______种结构产生兴奋,这些兴奋的细胞膜外电位变化是_______。
(2)破伤风毒素是由破伤风杆菌产生的一种可抑制闰绍细胞功能的一种物质。推测机体感染破伤风杆菌后,肌肉可能会出现______现象。研究发现,破伤风患者对光线、声音刺激反应明显,轻微说话声音即可诱发全身不适,其原因是______。
(3)已知破伤风毒素通过作用于突触而抑制闰绍细胞的功能,请设计实验证明破伤风毒素通过抑制闰绍细胞释放神经递质而发挥作用的。实验思路:______________;预期实验结果:_________。
【答案】(1) ①. 4 ②. 2 ③. 由正电位变负电位
(2) ①. 抽搐 ②. 破伤风毒素阻断神经中枢中闰绍细胞的抑制作用,导致神经系统对肌肉的约束失效,肌肉处于过度敏感、易被激活的状态
(3) ①. 取两组生理状况相同的神经—肌肉标本,一组添加破伤风毒素,一组不做处理,检测闰绍细胞产生的神经递质的含量 ②. 添加破伤风毒素的一组中,闰绍细胞产生的神经递质比较少
【解析】
【分析】1、兴奋在神经元之间需要通过突触结构进行传递,突触包括突触前膜、突触间隙、突触后膜,其具体的传递过程为:兴奋以电流的形式传导到轴突末梢时,突触小泡释放递质(化学信号),递质作用于突触后膜,引起突触后膜产生膜电位(电信号),从而将兴奋传递到下一个神经元。
2、由于神经递质只存在于突触前膜的突触小泡中,只能由突触前膜释放,然后作用于突触后膜上,因此神经元之间兴奋的传递只能是单方向的。例如,从一个神经元的轴突传到下一个神经元的细胞体或树突。在特定情况下,突触释放的神经递质,也能使肌肉收缩和某些腺体分泌。
【小问1详解】
图中突触包括 “运动神经元1(轴突侧支)与闰绍细胞的突触”、“闰绍细胞与运动神经元2的突触”、“闰绍细胞与运动神经元1的突触”,运动神经元1和肌肉细胞的突触,共4个。运动神经元1兴奋后,会使闰绍细胞和肌肉(即2种结构)产生兴奋;兴奋时细胞膜外电位由正电位变为负电位。
【小问2详解】
闰绍细胞的功能是抑制运动神经元,若其功能被破伤风毒素抑制,运动神经元持续兴奋,肌肉会出现抽搐现象。患者对轻微刺激反应强烈,是因为破伤风毒素阻断神经中枢中闰绍细胞的抑制作用,导致神经系统对肌肉的约束失效,肌肉处于过度敏感、易被激活的状态。
【小问3详解】
实验的核心是验证 “破伤风毒素抑制闰绍细胞释放神经递质”。通过设置有无破伤风毒素的两组对照,检测突触间隙神经递质含量,若加破伤风毒素组含量更低,则可证明其作用机制。因此实验思路:取两组生理状况相同的神经—肌肉标本,一组添加破伤风毒素,一组不做处理,检测闰绍细胞产生的神经递质的含量。预期实验结果:添加破伤风毒素的一组中,闰绍细胞产生的神经递质比较少。
19. 血糖平衡是人体内环境稳态的重要组成部分,有多种信号分子参与血糖平衡的调节,其中胰岛素和细胞因子作用的部分生理过程如图1所示。根据图示信息,回答下列问题:
(1)正常人体空腹血糖浓度约为______mml/L。据图1分析,胰岛素能降低血糖浓度原因是通过_____。
(2)糖尿病的类型有多种,一般人们将由环境引起的胰岛B细胞受损,胰岛素分泌不足定义为1型糖尿病;遗传、环境、生活方式改变等多因子引起的组织细胞对胰岛素敏感性下降(胰岛素不能正常与受体结合等)称为2型糖尿病。图1中的细胞因子与膜受体结合,影响组织细胞基因表达,过量细胞因子导致的糖尿病属于______(填“1型”或“2型”)糖尿病。γ-氨基丁酸对细胞因子通过NF-κB信号转导通路形成的______(填“正”或“负”)反馈效应起到______(填“促进”或“抑制”)作用。
(3)临床发现,某些糖尿病患者机体会积极地维持高水平的血糖浓度。研究人员以小鼠开展实验,发现这与下丘脑中的P神经元有关。已知改造的乙酰胆碱受体(hM3D)不能与乙酰胆碱结合,但药物CNO能与其结合,使神经元兴奋。研究者构造了在P神经元中特异性表达hM3D基因的转基因小鼠(可表达改造的hM3D),探究P神经元的兴奋对胰岛分泌功能的影响,实验结果如图2所示:
该实验甲组的处理应为______。由实验结果可知,糖尿病患者机体会积极地维持高水平的血糖浓度与________有关。
【答案】(1) ①. 3.9~6.1 ②. 促进IRS磷酸化,增加细胞膜上葡萄糖转运蛋白的数量,从而促进组织细胞摄取葡萄糖
(2) ①. 2型 ②. 正 ③. 抑制
(3) ①. hM3D小鼠+生理盐水 ②. P神经元兴奋后抑制胰岛素的分泌
【解析】
【分析】胰岛素是已知的唯一能降低血糖的激素。血糖浓度升高时,高浓度血糖刺激胰岛B细胞分泌胰岛素;胰岛素具有促进细胞对葡萄糖的摄取、利用和储存,抑制非糖物质转化成葡萄糖,使血糖浓度降低。
【小问1详解】
正常人体空腹血糖浓度约为3.9~6.1 mml/L。从图1看,胰岛素与胰岛素受体结合后,促进IRS磷酸化,使得细胞膜上葡萄糖转运蛋白数量增加,能促进组织细胞摄取(吸收)葡萄糖,从而降低血糖浓度。
【小问2详解】
图中细胞因子与受体结合影响组织细胞基因表达,使组织细胞对胰岛素敏感性下降,符合2型糖尿病特征,所以过量细胞因子导致的糖尿病属于2型糖尿病。 细胞因子通过 NF-κB 信号通路促进自身基因表达,形成正反馈效应,γ-氨基丁酸通过SIRT抑制NF-κB的活性,对该正反馈效应起到抑制作用。
【小问3详解】
实验目的是探究P神经元兴奋对胰岛分泌功能的影响,甲组是对照组,乙组是野生型小鼠+CNO(使神经元兴奋) ,丙组是hM3D小鼠+CNO,所以甲组应是 hM3D小鼠+生理盐水 ,排除药物CNO对hM3D小鼠自身的影响。从图2结果看,CNO处理使P神经元兴奋后,血清胰岛素含量降低,血清胰高血糖素含量升高,说明糖尿病患者机体维持高水平血糖浓度与P神经元兴奋后抑制胰岛素的分泌有关。
20. 2022年1月~2024年11月期间,安徽省滁州市第一人民医院对感染HPV(人乳头瘤病毒)的6185位女性进行检测发现,在检测出的28种HPV分型中,二价、四价、九价疫苗保护的分型比例分别是15.76%、21.08%、57.03%。回答下列问题:
(1)HPV是一种DNA病毒,具有不同分型的根本原因是______。HPV疫苗进入人体后,它会被________(答出一种)等抗原呈递细胞摄取和处理,并最终诱导B细胞分化为浆细胞分泌抗体,其中,激活B细胞的两个信号是_________。
(2)HPV较易引发宫颈癌,宫颈癌患者的辅助性T细胞的数量明显减少,这会导致患者的________(填“体液免疫”“细胞免疫”或“体液免疫和细胞免疫”)能力下降。已知HPV的价数越高,可以预防的HPV类型越多,研究发现,注射九价疫苗的个体产生的抗体比注射四价疫苗的个体产生的抗体多,其原因是_____。
(3)为了研究同一HPV引发的肿瘤是否具有相同的抗原性,科学小组展开了研究。用同一种HPV感染甲、乙两组遗传背景相同的小鼠若干只,引发两组小鼠得肿瘤,并用完全相同的丙组健康小鼠作对照,适宜环境下饲养一段时间,去除部分甲组和乙组小鼠的肿瘤(体外培养肿瘤细胞)后进一步处理如下:
组①:去除肿瘤的部分甲组小鼠+来自甲的肿瘤细胞;
组②:去除肿瘤的部分乙组小鼠+______。
组②的处理是_______。请在图中绘制出组①甲组小鼠、组②乙组小鼠、③甲组小鼠(未取肿瘤,未补充肿瘤细胞)、④乙组小鼠(未取肿瘤,未补充肿瘤细胞)的肿瘤大小,以说明同一HPV引发的肿瘤具有相同的抗原特性______。
【答案】(1) ①. DNA上碱基的排列顺序不同 ②. 树突状细胞(或B细胞) ③. 抗原与B细胞直接接触、辅助性T细胞表面的特定分子发生变化并与B细胞接触
(2) ①. 体液免疫和细胞免疫 ②. 九价疫苗抗原种类多,可以刺激机体产生更多的抗体
(3) ①. 来自甲的肿瘤细胞 ②.
【解析】
【分析】疫苗相当于抗原,进入机体后会引发体液免疫和细胞免疫。体液免疫会产生相应的浆细胞和记忆细胞,再由浆细胞产生相应的抗体;病毒侵入细胞后会引起机体发生特异性免疫中的细胞免疫,产生相应的记忆细胞和细胞毒性T细胞,细胞毒性T细胞与被病毒侵入的靶细胞结合,使得靶细胞裂解释放病毒。
【小问1详解】
HPV不同分型的根本原因是基因(DNA)的碱基排列顺序不同,HPV 疫苗作为抗原,会被树突状细胞(或B细胞)等抗原呈递细胞摄取和处理。 激活B细胞的两个信号:抗原与B胞直接接触、辅助性T细胞表面的特定分子发生变化并与B细胞接触。
【小问2详解】
辅助性T细胞参与体液免疫和细胞免疫,其数量减少会导致两者能力均下降。九价疫苗包含的HPV抗原类型更多,能刺激机体产生更多的浆细胞,能产生更多的抗体。
【小问3详解】
为研究同一HPV引发的肿瘤是否具有相同的抗原性,组②的处理是去除肿瘤的部分乙组小鼠 + 来自甲的肿瘤细胞(保证实验的单一变量,探究乙组小鼠对甲组肿瘤细胞的免疫反应)。根据二次免疫和初次免疫的特点可知,甲组和乙组小鼠体内含有记忆T细胞,记忆T细胞在识别到同种癌细胞再次进入后,该细胞能迅速增殖和分化为细胞毒性T细胞。细胞毒性T细胞可以特异性识别癌细胞携带的分子标签,即抗原,进而和癌细胞结合并裂解相关细胞。若HPV引发的癌细胞具有相同的抗原性,则来自甲的肿瘤细胞和来自乙的肿瘤细胞相同,携带相同的抗原分子,可以被乙组小鼠的记忆细胞识别发生免疫反应,故②的实验结果和①相同,两组体内肿瘤的大小相同,且小鼠体内的肿瘤情况远低于③甲组和④乙组小鼠。 图示如下:患者
甲状腺素T4(参考值69.97~152.52)
促甲状腺激素TSH(参考值0.27~4.20)
TPOAb(参考值0~34)
A
180.5
25.2
25
B
34
10.0
15
C
166.63
0.001
972
相关试卷
这是一份安徽省皖南八校2025-2026学年高二上学期11月期中考试生物试卷(Word版附解析),文件包含安徽省皖南八校2025-2026学年高二上学期11月期中生物试题Word版含解析docx、安徽省皖南八校2025-2026学年高二上学期11月期中生物试题Word版无答案docx等2份试卷配套教学资源,其中试卷共27页, 欢迎下载使用。
这是一份安徽省皖南八校2025-2026学年高二上学期11月期中考试生物试卷(含答案),共8页。
这是一份安徽省皖南八校2025-2026学年高二上学期11月期中生物试卷(学生版),共10页。试卷主要包含了本试卷分选择题和非选择题两部分,本卷命题范围等内容,欢迎下载使用。
相关试卷 更多
- 1.电子资料成功下载后不支持退换,如发现资料有内容错误问题请联系客服,如若属实,我们会补偿您的损失
- 2.压缩包下载后请先用软件解压,再使用对应软件打开;软件版本较低时请及时更新
- 3.资料下载成功后可在60天以内免费重复下载
免费领取教师福利 









