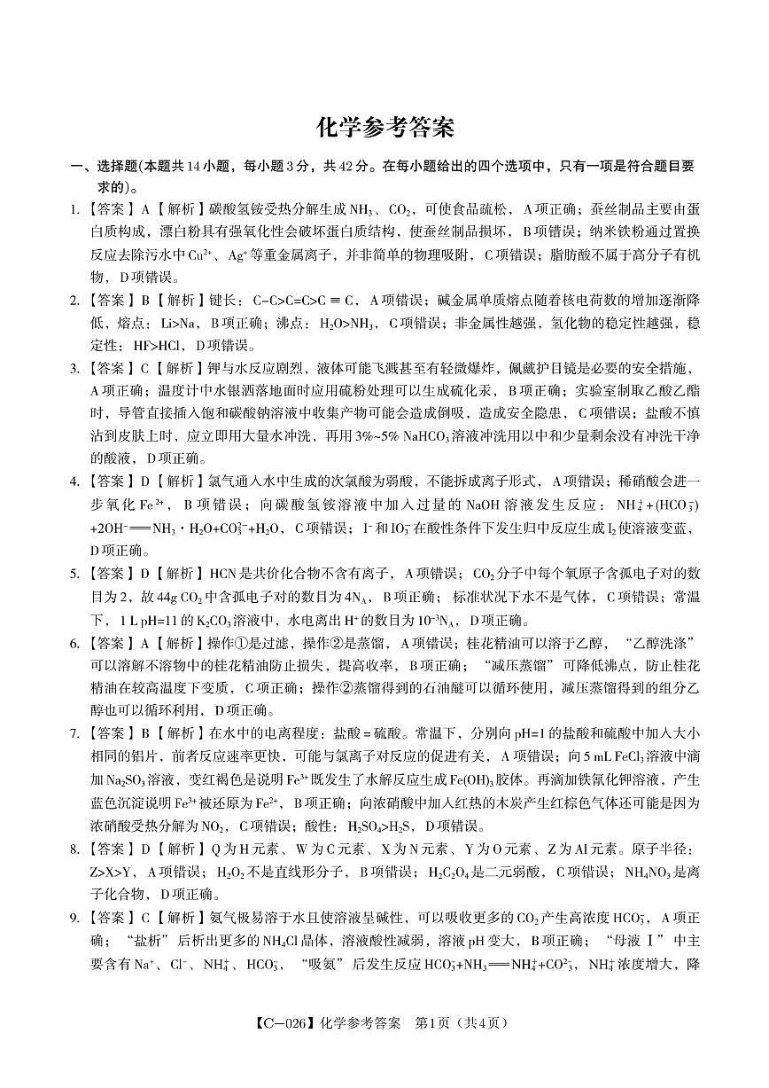
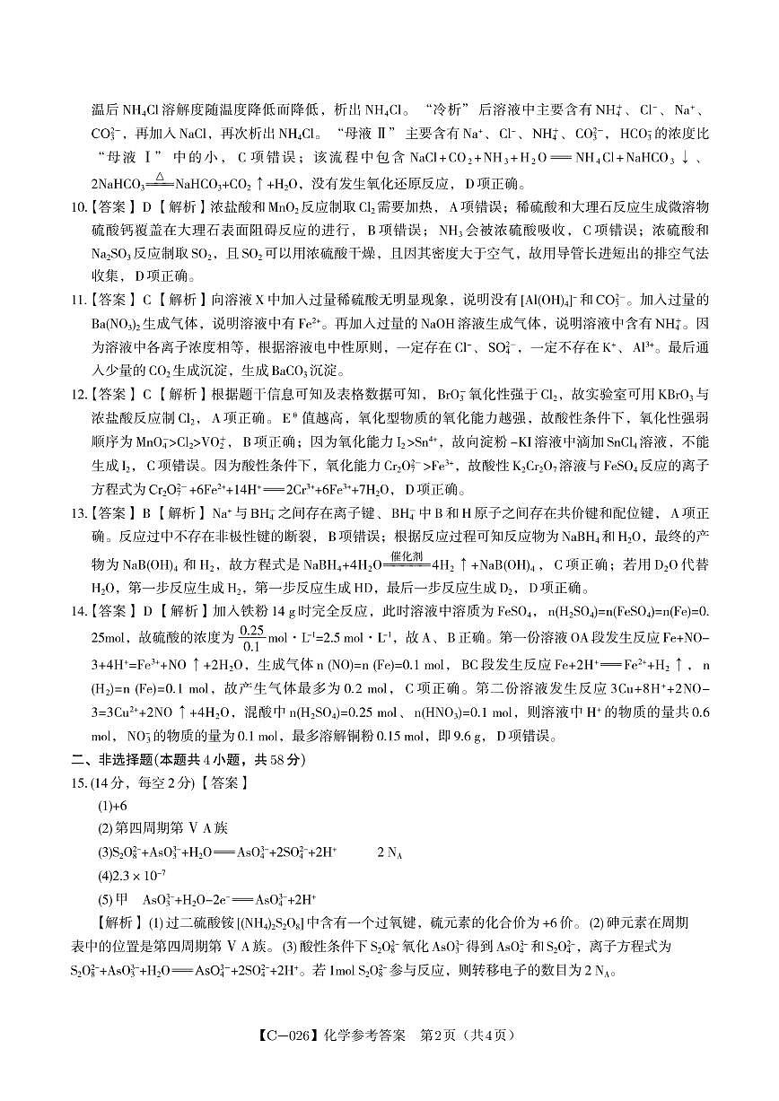
若您为此资料的原创作者,认为该资料内容侵犯了您的知识产权,请扫码添加我们的相关工作人员,我们尽可能的保护您的合法权益。
当前压缩包共包含下列2份文件,点击文件名可预览资料内容

1/6

2/6

3/6

1/4

2/4
还剩3页未读, 继续阅读
安徽省皖江名校联盟2025-2026学年高三上学期期中联考试题 化学 PDF版含解析
展开 这是一份安徽省皖江名校联盟2025-2026学年高三上学期期中联考试题 化学 PDF版含解析,文件包含化学试题·2025年11月高三期中联考pdf、化学答案·2025年11月高三期中联考pdf等2份试卷配套教学资源,其中试卷共10页, 欢迎下载使用。
相关试卷
安徽省皖江名校联盟2025-2026学年高三上学期期中联考试题 化学 PDF版含解析:
这是一份安徽省皖江名校联盟2025-2026学年高三上学期期中联考试题 化学 PDF版含解析,文件包含化学试题·2025年11月高三期中联考pdf、化学答案·2025年11月高三期中联考pdf等2份试卷配套教学资源,其中试卷共10页, 欢迎下载使用。
安徽省皖江名校联盟2025-2026学年高三上学期期中联考化学试卷(PDF版附解析):
这是一份安徽省皖江名校联盟2025-2026学年高三上学期期中联考化学试卷(PDF版附解析),文件包含化学试题·2025年11月高三期中联考pdf、化学答案·2025年11月高三期中联考pdf等2份试卷配套教学资源,其中试卷共10页, 欢迎下载使用。
安徽省皖江名校联盟2025-2026学年高三上学期期中联考化学试卷(含答案):
这是一份安徽省皖江名校联盟2025-2026学年高三上学期期中联考化学试卷(含答案),共10页。
相关试卷 更多
资料下载及使用帮助
版权申诉
- 1.电子资料成功下载后不支持退换,如发现资料有内容错误问题请联系客服,如若属实,我们会补偿您的损失
- 2.压缩包下载后请先用软件解压,再使用对应软件打开;软件版本较低时请及时更新
- 3.资料下载成功后可在60天以内免费重复下载
版权申诉
免费领取教师福利 




.png)




