搜索
      上传资料 赚现金

      最新版高考物理【一轮复习】精品讲义练习资料 (40)

      • 428.67 KB
      • 2025-11-25 15:38:37
      • 20
      • 0
      • 实事求是运
      加入资料篮
      立即下载
      最新版高考物理【一轮复习】精品讲义练习资料 (40)第1页
      1/18
      最新版高考物理【一轮复习】精品讲义练习资料 (40)第2页
      2/18
      最新版高考物理【一轮复习】精品讲义练习资料 (40)第3页
      3/18
      还剩15页未读, 继续阅读

      最新版高考物理【一轮复习】精品讲义练习资料 (40)

      展开

      这是一份最新版高考物理【一轮复习】精品讲义练习资料 (40),共18页。试卷主要包含了波的叠加,波的干涉等内容,欢迎下载使用。
      一、波的叠加
      几列波相遇时能够保持各自的运动特征,继续传播,在它们重叠的区域里,介质的质点同时参与这几列波引起的振动,质点的位移等于这几列波单独传播时引起的位移的矢量和.
      二、波的干涉
      1.定义
      频率相同、相位差恒定、振动方向相同的两列波叠加时,某些区域的振动总是加强,某些区域的振动总是减弱,这种现象叫波的干涉.
      2.稳定干涉条件
      (1)两列波的频率必须相同.
      (2)两个波源的相位差必须保持不变.
      3.干涉的普遍性
      一切波在一定条件下都能够发生干涉,干涉是波特有的现象.
      技巧点拨
      一、波的叠加
      1.波的独立传播特性:几列波相遇时各自的波长、频率等运动特征,不受其他波的影响.
      2.波的叠加原理:在几列波重叠的区域里,介质的质点同时参与这几列波引起的振动,质点的位移等于这几列波单独传播时引起的位移的矢量和.
      二、波的干涉
      对波的干涉的理解
      1.发生干涉的条件:(1)两列波的频率相同;(2)相位差恒定.
      2.产生稳定干涉图样的两列波的振幅越接近,干涉图样越明显.
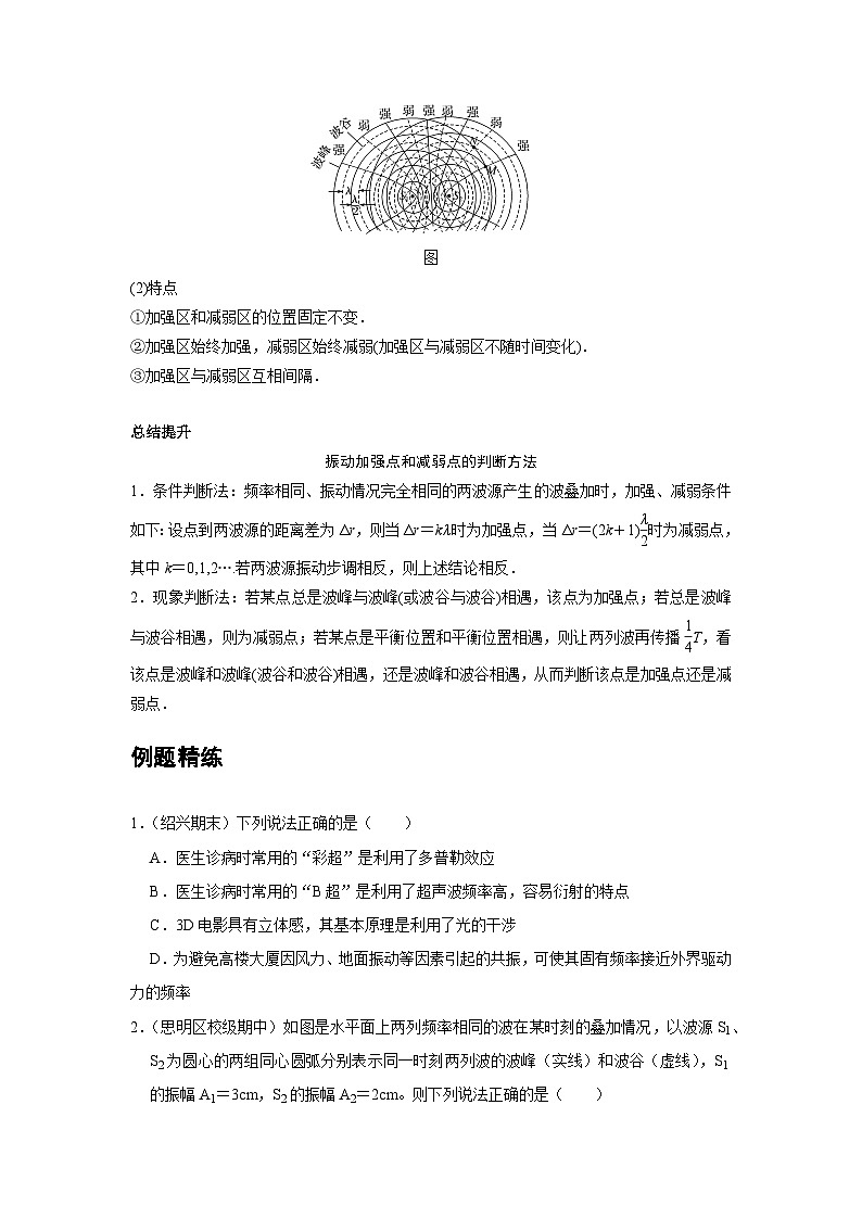
      3.干涉图样及其特点
      (1)干涉图样:如图所示.

      (2)特点
      ①加强区和减弱区的位置固定不变.
      ②加强区始终加强,减弱区始终减弱(加强区与减弱区不随时间变化).
      ③加强区与减弱区互相间隔.
      总结提升
      振动加强点和减弱点的判断方法
      1.条件判断法:频率相同、振动情况完全相同的两波源产生的波叠加时,加强、减弱条件如下:设点到两波源的距离差为Δr,则当Δr=kλ时为加强点,当Δr=(2k+1)eq \f(λ,2)时为减弱点,其中k=0,1,2….若两波源振动步调相反,则上述结论相反.
      2.现象判断法:若某点总是波峰与波峰(或波谷与波谷)相遇,该点为加强点;若总是波峰与波谷相遇,则为减弱点;若某点是平衡位置和平衡位置相遇,则让两列波再传播eq \f(1,4)T,看该点是波峰和波峰(波谷和波谷)相遇,还是波峰和波谷相遇,从而判断该点是加强点还是减弱点.
      例题精练
      1.(绍兴期末)下列说法正确的是( )
      A.医生诊病时常用的“彩超”是利用了多普勒效应
      B.医生诊病时常用的“B超”是利用了超声波频率高,容易衍射的特点
      C.3D电影具有立体感,其基本原理是利用了光的干涉
      D.为避免高楼大厦因风力、地面振动等因素引起的共振,可使其固有频率接近外界驱动力的频率
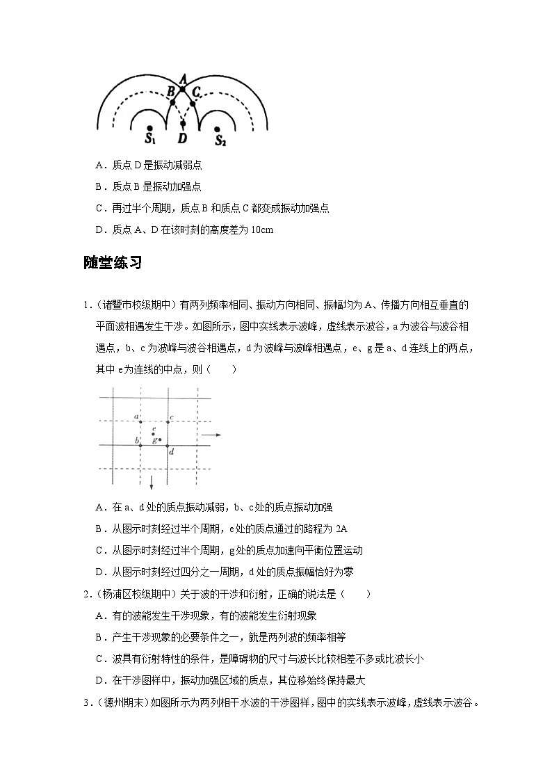
      2.(思明区校级期中)如图是水平面上两列频率相同的波在某时刻的叠加情况,以波源S1、S2为圆心的两组同心圆弧分别表示同一时刻两列波的波峰(实线)和波谷(虚线),S1的振幅A1=3cm,S2的振幅A2=2cm。则下列说法正确的是( )
      A.质点D是振动减弱点
      B.质点B是振动加强点
      C.再过半个周期,质点B和质点C都变成振动加强点
      D.质点A、D在该时刻的高度差为10cm
      随堂练习
      1.(诸暨市校级期中)有两列频率相同、振动方向相同、振幅均为A、传播方向相互垂直的平面波相遇发生干涉。如图所示,图中实线表示波峰,虚线表示波谷,a为波谷与波谷相遇点,b、c为波峰与波谷相遇点,d为波峰与波峰相遇点,e、g是a、d连线上的两点,其中e为连线的中点,则( )
      A.在a、d处的质点振动减弱,b、c处的质点振动加强
      B.从图示时刻经过半个周期,e处的质点通过的路程为2A
      C.从图示时刻经过半个周期,g处的质点加速向平衡位置运动
      D.从图示时刻经过四分之一周期,d处的质点振幅恰好为零
      2.(杨浦区校级期中)关于波的干涉和衍射,正确的说法是( )
      A.有的波能发生干涉现象,有的波能发生衍射现象
      B.产生干涉现象的必要条件之一,就是两列波的频率相等
      C.波具有衍射特性的条件,是障碍物的尺寸与波长比较相差不多或比波长小
      D.在干涉图样中,振动加强区域的质点,其位移始终保持最大
      3.(德州期末)如图所示为两列相干水波的干涉图样,图中的实线表示波峰,虚线表示波谷。已知两列波的振幅均为5cm,C点是BE连线的中点,下列说法中正确的是( )
      A.再过半个周期,A点变为减弱点
      B.图示时刻C点正处于平衡位置且向下运动
      C.D点保持静止不动
      D.图示时刻A、B两点的竖直高度差为10cm
      4.(怀柔区模拟)2020年2月,中国科学家通过冷冻电镜捕捉到新冠病毒表面S蛋白与人体细胞表面ACE2蛋白的结合过程,首次揭开了新冠病毒入侵人体的神秘面纱。电子显微镜是冷冻电镜中的关键部分,它与光学显微镜相比具有更高的分辨率,其原因是电子的物质波波长远小于可见光波长。在电子显微镜中,电子束相当于光束,通过由电场或磁场构成的电子透镜实现会聚和发散作用。其中的一种电子透镜由两个金属圆环M、N组成,其结构如图甲所示,图乙为图甲的截面示意图。显微镜工作时,两圆环的电势φN>φM,图乙中虚线表示两圆环之间的等势面(相邻等势面间电势差相等)。现有一束电子经电压U加速后,沿着平行于两金属圆环轴线的方向进入金属圆环M,根据题目信息和所学知识,下列推断正确的是( )
      A.电子比可见光的波动性强,衍射更为明显
      B.增大电子的加速电压U,可提升该显微镜的分辨率
      C.该电子透镜对入射的电子束能起到发散作用
      D.电子在穿越电子透镜的过程中速度不断减小
      综合练习
      一.选择题(共15小题)
      1.(双城区校级期末)如图所示,S1、S2是两个步调完全相同的相干波源,其中实线表示波峰,虚线表示波谷。若两列波的振幅均保持5cm不变,关于图中所标的a、b、c、d四点,下列说法中正确的是( )
      A.b点振动始终加强,c点振动始终减弱
      B.图示时刻质点c的位移为零
      C.d点始终保持静止不动
      D.a点振动介于加强点和减弱点之间
      2.(成都期中)如图所示是两完全相同的波源形成的干涉图样(部分),其中实线和虚线分别表示波峰和波谷,a、b、c、d为波峰、波谷的交点,ad连线与bc连线交于e点(图中未画出),波源振幅为A。下列说法正确的是( )
      A.质点a振动加强,此时位移为零
      B.质点b振动加强,此时位移为A
      C.质点e振动加强,振幅为2A
      D.从此刻起,经过半个周期时间,质点c回到平衡位置
      3.(大理市校级期中)运动电子束穿过某一薄晶体时能产生明显的衍射现象,那么下列说法正确的是( )
      A.电子束的运动速度越快,产生的衍射现象越明显
      B.电子束的运动速度越慢,产生的衍射现象越明显
      C.产生衍射现象的明显程度与电子束的运动速度无关
      D.以上说法都不对
      4.(海口期中)下列现象中属于声波的衍射现象的有( )
      A.隔着墙壁听到别人说话声
      B.雨天雷声轰鸣
      C.山谷中听到回声
      D.在室外演讲更费力
      5.(德州期末)如图所示,在两列相干简谐横波的叠加区域中,实线表示波峰,虚线表示波谷。设两列波的振幅均为0.1m,波速为2m/s,波长为0.2m,E、F两点分别是AB、BC连线的中点,下列说法正确的是( )
      A.A与C始终处于波峰
      B.此时图中F正经过平衡位置且向下运动
      C.E经过0.2s的路程为1.6m
      D.A与D的竖直高度差始终为0.2m
      6.(诸暨市校级期中)如图所示表示两列相干水波的叠加情况,图中的实线表示波峰,虚线表示波谷。设两列波的振幅均为5cm,且在图示的范围内振幅不变,波速和波长分别为1m/s和0.5m。C点是BE连线的中点,下列说法正确的是( )
      A.C、E两点都保持静止不动
      B.图示时刻A、B两点的竖直高度差为10cm
      C.图示时刻C点正处在平衡位置且向下运动
      D.从图示的时刻起经0.25s后,B点路程为20cm
      7.(北仑区校级期中)如图所示,S1、S2是两个相干波源,它们振动同步且振幅相同。实线和虚线分别表示在某一时刻它们所发出的波的波峰和波谷。关于图中所标的a、b、c、d四点,下列说法中正确的有( )
      A.a质点的位移始终为零,b、c质点的位移始终最大
      B.a质点振动最弱,b、c、d质点振动都最强
      C.a质点振动最弱,b、c质点振动最强,d质点振动既不是最强也不是最弱
      D.再过后的时刻a、b、c三个质点都将处于各自的平衡位置,因此振动最弱
      8.(丰台区期末)波的干涉和衍射都是波特有的现象。图甲为水波的衍射实验,挡板M是固定的,挡板N可以上下移动。图乙为两列频率相同的横波相遇时某一时刻的情况,实线表示波峰,虚线表示波谷。下列说法正确的是( )
      A.甲图中不管挡板N处于什么位置,水波都能发生明显的衍射现象
      B.乙图中M点为振动加强点
      C.乙图中N点为振动加强点
      D.乙图中M点的位移不可能为零
      9.(肥城市模拟)两列振动情况完全相同的水波某时刻的波峰和波谷位置如图所示,实线表示波峰,虚线表示波谷,相邻实线与虚线间的距离为0.2m,波速为1m/s,两列波的振幅均为1cm,C点是相邻实线与虚线间的中点,则( )
      A.图示时刻A、B两点的竖直高度差为2cm
      B.图示时刻C点正处于平衡位置且向水面下运动
      C.经0.2s,A点偏离平衡位置的位移为﹣2cm
      D.F点到两波源的路程差为零
      10.(贡井区校级期中)如图,波长相同的两列水波于某时刻的叠加情况,图中的实线和虚线分别表示波峰和波谷,此时( )
      A.a、b连线中点速度为零
      B.a、b连线中点振动加强
      C.再经过周期,a、b两点振动减弱
      D.再经过周期,c、d两点振动加强
      11.(广陵区校级模拟)下列说法中正确的是( )
      A.医院中用于体检的“B超”利用了电磁波的反射原理
      B.在干涉图样中,振动加强区域的质点,其位移始终保持最大;振动减弱区域的质点,其位移始终保持最小
      C.在“用单摆测重力加速度”的实验中,测量n次全振动的总时间时,计时的起始位置应选在小球运动到最低点时为宜
      D.光有偏振现象,电磁波没有偏振现象
      12.(常熟市期中)如图所示,实线和虚线分别表示振幅、频率均相同的两列波的波峰和波谷。此刻,M点是波峰与波峰相遇点,下列说法中正确的是( )
      A.M点始终处在波峰位置
      B.P、N两点始终处在平衡位置
      C.O点距离两个波源的位移差为半波长的奇数倍
      D.从该时刻起,经过二分之一周期,M点所在位置变成振动减弱区
      13.(沙河口区校级月考)如图所示,S1、S2是两个步调完全相同的相干波源,其中实线表示波峰,虚线表示波谷。若两列波的振幅均保持5cm不变,关于图中所标的a、b、c、d四点,下列说法中正确的是( )
      A.d点始终保持静止不动
      B.图示时刻c点的位移不为零,a点振动介于加强点和减弱点之间
      C.b点振动始终加强,c点振动始终减弱
      D.图示时刻,b、c两点的竖直高度差为10cm
      14.(辽宁期中)下列关于振动和波的说法,正确的是( )
      A.声波在空气中传播时,空气中各点有不相同的振动频率
      B.水波在水面上传播时,水面上各点沿波传播方向移动
      C.声波容易绕过障碍物传播是因为声波波长较长,容易发生衍射
      D.当两列波发生干涉时,如果两列波波峰在某质点相遇,则该质点位移始终最大
      15.(宝山区二模)如图所示,S1、S2是位于水面的两个振动情况完全相同的波源,振幅为A,P、M、N三点均位于S1、S2连线的中垂线上,且PM=MN.某时刻P是两列波的波峰相遇点,N恰是两列波的波谷相遇点,则( )
      A.P、N两点间的距离为半个波长
      B.M点位移的最大值为2A
      C.P点的位移始终是2A
      D.N点为振动减弱点
      二.多选题(共15小题)
      16.(思明区校级期中)如图所示,水平面上的同一区域介质内,甲、乙两列机械波独立传播,传播方向互相垂直,波的颏率均为2Hz,图中显示了某时刻两列波的波峰与波谷情况,实线为波峰,虚线为波谷。甲波的振幅为5cm,乙波的振幅为10cm。质点2、3、4共线且等距离。下列说法中正确的是( )
      A.质点2的振幅为5cm
      B.图示时刻,质点2、4的竖直高度差为30cm
      C.图示时刻,质点3正处于平衡位置且向上运动
      D.从图示的时刻起经0.25s质点5通过的路程为10cm
      17.(嵊州市模拟)如图所示,一水平长绳上系着一个弹簧和小球组成的固有频率为3Hz的振动系统。某时刻位于长绳两端的振源P、Q分别在长绳上形成的两个波形及传播方向如图所示,振幅都为A。两列波先后通过弹簧上端处后观察到小球出现了两次振动,第一次振动起振方向向上,振动不显著,第二次则产生了较强烈的振动,则( )
      A.振源P产生的波先到达弹簧处
      B.振源Q产生的波在长绳中传播的速度快
      C.振源Q产生的波在长绳中的波速接近7.2m/s
      D.两列波不可能产生干涉,但相遇时绳子上会出现振动位移2A的点
      18.(温州期中)如图所示,波源O垂直于纸面做简谐运动,所激发的横波在均匀介质中向四周传播,图中虚线表示两个波面。t=0时,离O点5m的A点开始振动,且向上振动;t=ls时,离O点10m的B点也开始振动,此时A点回到平衡位置向下运动。则下列判断正确的是( )
      A.该波的波速一定为5m/s
      B.该波的波长一定为2m
      C.波源开始振动时振动方向向下
      D.t=1s时,AB连线上可能有3个点处于最大位移
      19.(孝感期中)如图为水面上两列频率相同的波在某时刻的叠加情况,以波源s1、s2为圆心的两组同心圆弧分别表示同一时刻两列波的波峰(实线)和波谷(虚线),s1的振幅A1=4cm,s2的振幅A2=3cm,则下列说法正确的是( )
      A.A、D连线上的所有质点一定都是振动加强点
      B.质点A、D在该时刻的高度差为14cm
      C.再过半个周期,质点B、C是振动加强点
      D.质点D的位移不可能为零
      20.(浙江二模)如图为某一种声波消音器的原理示意图。噪声由D1管道输入,经过空气腔室S,由D2管道输出。当某一频率为f的声波从声源传到空气腔室左侧的S1面时,恰好与右侧S2面反射回来的同频率的声波相消时,消音的效果最好。已知声波在空气腔室中传播的速度为v,下列说法正确的是( )
      A.该消音器是根据波的干涉原理设计的
      B.该消音器是根据波的多普勒效应设计的
      C.空气腔室长度l与声音频率f的关系满足l=(n=1,2,3……)时,消音效果最好
      D.空气腔室长度l与声音频率f的关系满足l=(n=1,2,3……)时,消音效果最好
      21.(安徽模拟)在同一介质中两列简谐横波沿x轴以相同速度0.4m/s相向传播,波源分别位于(﹣0.2m,0)和(1.2m,0)处,振幅均为2cm。t=0时刻波的图像如图所示,此时(0.2m,0)、(0.8m,0)的两个质点E、F刚好开始振动,B、C、D的平衡位置坐标分别为(0.4m,0)、(0.5m,0)、(0.6m,0),以下说法正确的是( )
      A.t=0.75s两列波恰好在C点相遇
      B.两列波叠加能够发生干涉现象
      C.两列波叠加后B点的位移始终为4cm
      D.两列波叠加后D点的位移始终为0
      E.两列波叠加后C点振动周期为0.5s
      22.(沙坪坝区校级月考)下列说法中正确的是( )
      A.不是所有的波都具有干涉、衍射现象
      B.简谐运动的回复力是按作用效果命名的
      C.机械波在传播时,质点在一个周期内沿波的传播方向移动一个波长
      D.在同一地点,单摆做简谐运动的周期的平方与其摆长成正比
      23.(围场县校级模拟)5G,即第五代移动通信技术,采用3300﹣5000MHz频段,相比于现有的4G(即第四代移动通信技术,1880﹣2635MHz频段)技术而言,具有极大的带宽。关于5G信号,下列说法正确的是( )
      A.5G信号既可以实现无线通信,也可以通过光缆、电缆传输
      B.5G信号在真空中传播时,其传播方向与电场强度、磁感应强度方向均垂直
      C.5G信号可以由电磁振荡产生,若波源的电磁振荡停止,空间的5G信号随即消失
      D.5G信号与4G信号相比在真空中传播速度更快
      E.5G信号与4G信号相比更不容易越过障碍物发生明显衍射现象
      24.(上月考)下列关于振动和波动的说法,正确的是( )
      A.声波在空气中传播时,空气中各点有相同的振动频率
      B.水波在水面上传播时,水面上各点沿波传播方向移动
      C.声波容易绕过障碍物传播是因为声波波长较长,容易发生衍射
      D.当两列波发生干涉时,如果两列波波峰在某点相遇,则该质点位移始终最大
      E.为了增大干涉条纹间距,可将蓝光换成红光
      25.(昭化区校级期中)如图所示,S1、S2是两个相干波源,它们振动同步且振幅相同。实线和虚线分别表示在某一时刻它们所发出的波的波峰和波谷。关于图中所标的a、b、c、d四点,下列说法中正确的是( )
      A.该时刻a质点振动最弱,b、c质点振动最强,d质点振动既不是最强也不是最弱
      B.该时刻a质点振动最弱,b、c、d质点振动都最强
      C.再过后的时刻a、b、c三个质点都处于各自的平衡位置。
      D.a质点的振动始终是最弱的,b、c、d质点的振动始终是最强的
      26.(和平区校级期中)下列说法正确的是( )
      A.对于波长一定的波,孔越大越容易通过,衍射现象越明显
      B.蝙蝠可以发出并接收超声波来确定昆虫的位置
      C.两个完全相同的波源形成稳定的干涉,某点到两波源距离之差为波长的奇数倍,该点为振动减弱点
      D.向人体发射的频率已知的超声波被血管中的血流反射后又被仪器接收,测出反射波的频率变化就能知道血流速度,是利用了多普勒效应
      27.(扬州一模)下列说法中正确的是( )
      A.摆钟偏快时可增加摆长进行校准
      B.做简谐运动的物体,其振动能量与振动的频率有关
      C.“隔墙有耳”现象是指声波发生了干涉现象
      D.光经过大头针尖儿时,针尖边缘轮廓会模糊不清,这是光的衍射现象
      28.(昌江区校级期中)如图所示,实线与虚线分别表示振幅(A)、频率(f)均相同的两列波的波峰和波谷,此刻,M是波峰与波峰相遇点,下列说法正确的( )
      A.P、N两质点始终处在平衡位置
      B.OM连线中点是振动加强点,该时刻质点正通过平衡位置向上运动
      C.随着时间的推移,质点M将向O点处移动
      D.从该时刻起,经过四分之一周期,质点M到达平衡位置,此时位移为零
      29.(南阳期末)将一根沿南北方向放置的水平长绳的南端向西抖动一下,北端向东抖动一下,就分别有1、2两个半波在绳上相向传播如图所示。仔细观察发现,两个半波相遇后彼此穿过,仍然保持各自的运动特征,继续传播,就像没有跟另一列波相遇一样。若1、2两个半波形状完全相同,当它们完全重叠时,下列说法正确的是( )
      A.重叠部分各点偏平衡位置的位移均为0
      B.重叠部分各点的加速度均为0
      C.重叠部分各点的速度均为0
      D.重叠部分各点中,中点位置速度最大
      30.(聊城期末)如图所示,实线与虚线分别表示振幅频率均相同的两列波的波峰和波谷,两列波的振幅均为A.此刻,M是波峰与波峰相遇点;下列说法中正确的是( )
      A.该时刻位于O点的质点正处于平衡位置
      B.位于P、N两点的质点始终处在平衡位置
      C.从该时刻起,经过四分之一周期,位于M点的质点和位于O点的质点都到达平衡位置
      D.OM连线的中点是振动加强的点,其振幅为2A
      三.填空题(共8小题)
      31.(徐汇区二模)如图为飞机降落时采用无线电波信号进行导航的原理示意图。两天线对称地固定于飞机跑道两侧,发射出的两束无线电波振动情况完全相同。若飞机降落过程中接收到的信号始终保持最强,则表明飞机已对准跑道。该导航原理利用了波的 的特性;请解释这一导航原理: 。
      32.(全国二模)利用发波水槽可以观察波的干涉现象。如图所示,S1、S2是两个振动情况完全相同的波源,它们发出两列波长均为λ、周期均为T的简谐横波,图中虚线和实线分别代表某时刻这两列波的波谷和波峰。
      (1)表中最后一格应是 λ;
      (2)图中A、B、P、N、Q这几个点中,始终为振动减弱点的是 点,在同一条振动加强线上的点是 点。
      33.(松江区期末)如图所示,S是水面波的波源,S1、S2是挡板上两个能够打开或闭合的狭缝(SS1=SS2,狭缝的宽度比波长小得多)。如果S1、S2都打开,则水面波在挡板右侧发生 现象;如果S1打开,S2闭合,水面波通过狭缝S1发生 现象。
      34.(嘉定区期末)在“观察水波的干涉现象”实验中得到某时刻的干涉图样,如图所示。实线和虚线分别表示两列波各自传播时的波峰和波谷,若两列波的振幅都是5cm,在a、b、c三点中,振动始终减弱的点是 ;a、c两点的最大高度差为 cm。
      35.(西城区校级期中)如图所示,水面上M、N两点为两个振源,两个振源同时开始振动,起振动方向也相同,在水面上形成了两列波。两列波在水面上叠加时,形成了某些区域的振幅加大,某些区域的振幅减小的稳定图样,则两列波的频率 (填“相等”或“不相等”),在M、N连线的重垂线上有点A,A点是振动 (填“加强点”或“减弱点”)。
      36.(江苏三模)两振动情况相同的波源S1、S2的振动频率f=680Hz,在同一均匀介质中的传播速度v=340m/s。介质中一点P到波源S1的距离为0.3m,两列波在P点引起的振动总是加强的,则P点到波源S2的距离为 m;若两波源振动情况始终相反,相遇时 (选填“能”或“不能”)形成干涉图样。
      37.(崇明区一模)如图所示是两个相干波源发出的水波,实线表示波峰,虚线表示波谷。已知两列波的振幅都为10cm,C点为AB连线的中点。图中A、B、C、D、E五个点中,振动减弱的点是 ,A点的振幅为 cm。
      38.(青浦区二模)如图所示,实线表示两个相干波源S1、S2发出的波的波峰位置,则图中的 点为振动加强的位置,图中的 点为振动减弱的位置。
      四.计算题(共2小题)
      39.在某种种介质中,S1、S2处有相距3m的两个波源,沿垂直纸面方向做简谐振动,其周期分别为T1=0.8s和T2=0.2s,振幅分别为A1=3cm和A2=1cm,在该介质中形成的简谐波的波速为v=5m/s。S处有一质点,它到S1的距离为4m,且SS1⊥S1S2,在t=0时刻,两波源同时开始垂直纸面向外振动,试求:
      (1)t=0时刻振动传到S处的时间差;
      (2)t=6s时,s处质点离开平衡位置的位移大小。
      40.(海口期中)图为某一报告厅主席台的平面图,AB是讲台,S1、S2是与讲台上话筒等高的喇叭,它们之间的相互位置和尺寸如图所示。报告者的声音放大后经喇叭传回话筒再次放大时可能会产生啸叫。为了避免啸叫,话筒最好摆放在讲台上适当的位置,在这些位置上两个喇叭传来的声音因干涉而相消。已知空气中声速为340m/s,若报告人声音的频率为136Hz,问
      (1)声波的波长是多少?
      (2)讲台上的O点和B点是加强点还是减弱点?
      (3)讲台上因干涉而相消的位置有多少个和讲台上因干涉而加强的位置有多少个?
      质点
      P
      Q
      M
      N
      到S1的距离

      3.5λ

      2.5λ
      到S2的距离

      2.5λ

      相关试卷 更多

      资料下载及使用帮助
      版权申诉
      • 1.电子资料成功下载后不支持退换,如发现资料有内容错误问题请联系客服,如若属实,我们会补偿您的损失
      • 2.压缩包下载后请先用软件解压,再使用对应软件打开;软件版本较低时请及时更新
      • 3.资料下载成功后可在60天以内免费重复下载
      版权申诉
      若您为此资料的原创作者,认为该资料内容侵犯了您的知识产权,请扫码添加我们的相关工作人员,我们尽可能的保护您的合法权益。
      入驻教习网,可获得资源免费推广曝光,还可获得多重现金奖励,申请 精品资源制作, 工作室入驻。
      版权申诉二维码
      欢迎来到教习网
      • 900万优选资源,让备课更轻松
      • 600万优选试题,支持自由组卷
      • 高质量可编辑,日均更新2000+
      • 百万教师选择,专业更值得信赖
      微信扫码注册
      手机号注册
      手机号码

      手机号格式错误

      手机验证码 获取验证码 获取验证码

      手机验证码已经成功发送,5分钟内有效

      设置密码

      6-20个字符,数字、字母或符号

      注册即视为同意教习网「注册协议」「隐私条款」
      QQ注册
      手机号注册
      微信注册

      注册成功

      返回
      顶部
      学业水平 高考一轮 高考二轮 高考真题 精选专题 初中月考 教师福利
      添加客服微信 获取1对1服务
      微信扫描添加客服
      Baidu
      map