


所属成套资源:最新版高考物理【一轮复习】精品讲义练习资料合集
最新版高考物理【一轮复习】精品讲义练习资料 (35)
展开 这是一份最新版高考物理【一轮复习】精品讲义练习资料 (35),共15页。试卷主要包含了波的反射,波的折射,波的衍射等内容,欢迎下载使用。
一、波的反射
1.反射现象:波遇到介质界面(如水遇到挡板)时会返回原介质继续传播的现象.
2.反射规律:反射线、法线与入射线在同一平面内,反射线与入射线分居法线两侧,反射角等于入射角.
二、波的折射
1.波的折射:光从一种介质进入另一种介质时会发生折射,同样,其他波从一种介质进入另一种介质时也发生折射.
2.水波的折射:水波在深度不同的水域传播时,在交界处发生折射.
三、波的衍射
1.波的衍射:波绕过障碍物继续传播的现象.
2.发生明显衍射现象的条件:只有缝、孔的宽度或障碍物的尺寸跟波长相差不多,或者比波长更小时,才能观察到明显的衍射现象.
3.波的衍射的普遍性:一切波都能发生衍射,衍射是波特有的现象.
技巧点拨
一、波的反射和折射
1.波的反射遵从反射定律,即入射线、反射线及法线位于同一平面内,入射线、反射线分别位于法线的两侧,反射角等于入射角.
2.波的频率是由振源决定的,介质中各个质点的振动都是受迫振动,因此不论是反射还是折射,波的频率是不改变的.
3.波速是由介质决定的,波反射时是在同一介质中传播,因此波速不变,波折射时是在不同介质中传播,因此波速改变.
4.波长是由频率和波速共同决定的,即在波的反射中,由于波的频率和波速均不变,根据公式λ=eq \f(v,f)可知波长不改变;在波的折射中,当进入新的介质中波速增大时,由λ=eq \f(v,f)可知波长变大,反之变小.
总结提升
回声测距的三种情况
1.当声源不动时,声波遇到了障碍物后会返回继续传播,反射波与入射波在同一介质中传播速度相同,因此,入射波和反射波在传播距离一样的情况下用的时间相等,设经时间t听到回声,则声源到障碍物的距离为s=v声·eq \f(t,2).
2.当声源以速度v向静止的障碍物运动或障碍物以速度v向静止的声源运动时,声源发声时障碍物到声源的距离为s=(v声+v)·eq \f(t,2).
3.当声源以速度v远离静止的障碍物或障碍物以速度v远离静止的声源时,声源发声时障碍物到声源的距离为s=(v声-v)·eq \f(t,2).
二、波的衍射
1.衍射是波特有的现象,一切波都可以发生衍射.衍射只有“明显”与“不明显”之分,障碍物或小孔的尺寸跟波长差不多,或比波长小是产生明显衍射的条件.
2.声波波长较长,一般在1.7 cm~17 m.
3.波的直线传播只是在衍射不明显时的近似情况.
例题精练
1.(泰安四模)关于波的衍射、干涉,下列说法正确的是( )
A.超声波定位利用了波的衍射
B.“闻其声不见其人”中的“闻其声”是声波发生明显衍射的结果
C.两列波叠加时一定可以观察到稳定的干涉图样
D.两列波发生稳定干涉时,介质中某点的振动可能时而加强时而减弱
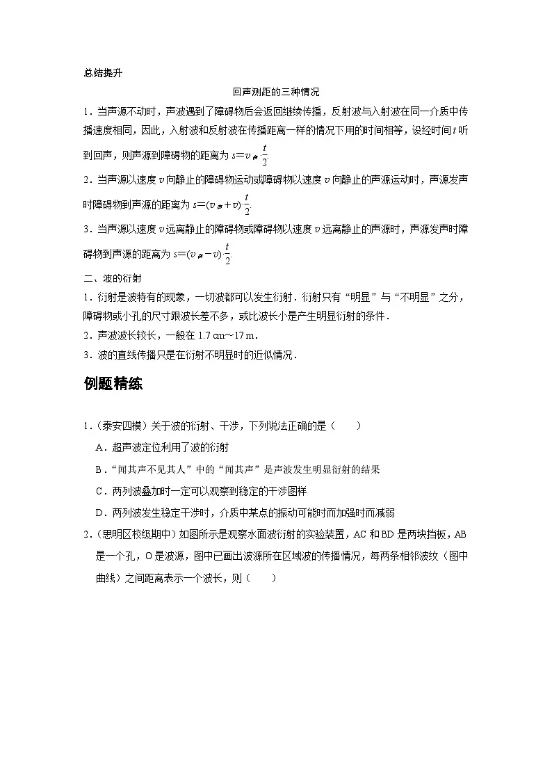
2.(思明区校级期中)如图所示是观察水面波衍射的实验装置,AC和BD是两块挡板,AB是一个孔,O是波源,图中已画出波源所在区域波的传播情况,每两条相邻波纹(图中曲线)之间距离表示一个波长,则( )
A.水面波经过孔后波速会改变
B.水面波经过孔后波纹间距离可能变大
C.若波源频率增大,衍射现象更明显
D.如果将孔扩大,可能观察不到明显的衍射现象
随堂练习
1.(金山区校级期中)两波源Ⅰ、Ⅱ在水槽中形成的波形如图所示,其中实线为波峰,虚线为波谷,则( )
A.a是振动始终加强的点
B.b是振动始终加强的点
C.a和b都是振动始终加强的点
D.a和b都不是振动始终加强的点
2.(思明区校级期中)如图所示是水波遇到小孔后的图像,图中每两条实线间的距离表示一个波长,其中正确的图像是( )
A.B.
C.D.
3.(威海期末)下列现象属于波的衍射的是( )
A.“闻其声而不见其人”
B.闪电过后雷声轰鸣不绝
C.围绕振动的音叉转一圈会听到忽强忽弱的声音
D.鸣笛的火车向着我们急驶而来时,我们听到汽笛声的音调变高
4.(金山区期末)发波水槽中产生一列水波,用一支圆珠笔插入水中,如图所示,笔对波的传播( )
A.有影响,水波发生明显衍射现象
B.有影响,水波不发生明显衍射现象
C.无影响,水波发生明显衍射现象
D.无影响,水波不发生明显衍射现象
综合练习
一.选择题(共15小题)
1.(威海期末)下列现象属于波的衍射的是( )
A.“闻其声而不见其人”
B.闪电过后雷声轰鸣不绝
C.围绕振动的音叉转一圈会听到忽强忽弱的声音
D.鸣笛的火车向着我们急驶而来时,我们听到汽笛声的音调变高
2.(金山区期末)发波水槽中产生一列水波,用一支圆珠笔插入水中,如图所示,笔对波的传播( )
A.有影响,水波发生明显衍射现象
B.有影响,水波不发生明显衍射现象
C.无影响,水波发生明显衍射现象
D.无影响,水波不发生明显衍射现象
3.(双塔区校级期末)在水波槽的衍射实验中,若打击水面的振子振动频率是5Hz,水波在水槽中的传播速度为0.05m/s,为观察到显著的衍射现象,小孔直径d应为( )
A.d=100cmB.d=5mC.d>1mD.d<1cm
4.(临沂期末)小河中有一个实心桥墩P,A为靠近桥墩浮在水面上的一片树叶,俯视如图所示,小河水面平静.现在S处以某一频率拍打水面,使形成的水波能带动树叶A振动起来,可以采用的方法是( )
A.提高拍打水面的频率
B.降低拍打水面的频率
C.无论怎样拍打,A都不会振动起来
D.无需拍打,A也会振动起来
5.(莒县期中)关于机械波的特性,下列判定正确的是( )
A.机械波从一种介质进入(不垂直)另一种介质时,会发生折射现象
B.当波源与观察者相互远离时,波源的频率会减小
C.只有狭缝宽度与波长相差不多或比波长小的情况下,才发生衍射现象
D.两列波在相遇区域,某些区域振动总是加强,某些区域振动总是减弱
6.(诸暨市校级期中)如图所示是观察水面波衍射的实验装置。AC和BD是两块挡板,AB是一个孔,O是波源。图中已画出波源所在区域波的传播情况,每两条相邻波纹(图中曲线)之间的距离表示一个波长,则关于波经过孔之后的传播情况,下列描述中正确的是( )
A.此时能明显观察到波的衍射现象
B.频率不变,则AB孔越大,挡板后面的相邻波纹间距越大
C.频率不变,将孔扩大,可观察到更明显的衍射现象
D.孔的大小不变,使波源频率增大,可观察到更明显的衍射现象
7.(宝山区校级月考)如图所示,S为波源,M、N是两块挡板,其中M板固定,N板可左右移动,两板中间有一狭缝,此时观察不到A点振动,为了使A点能发生振动,可采用的方法是( )
A.增大波源的频率B.增大波源的振幅
C.将波源S向左移D.将N板向左移
8.(黄冈期末)如图所示为两列频率相同、相位差恒定的横波相遇时某一时刻的情况,实线表示波峰,虚线表示波谷。M、N、P、Q是两列波相遇区域的四点,下列说法正确的是( )
A.M点为振动减弱点B.N点为振动减弱点
C.P点始终处于波谷D.Q点始终处于波峰
9.(威海期末)交通警察向行进中的车辆发射频率已知的超声波,同时测量反射波的频率,根据反射波频率变化的多少就能知道车辆的速度,其工作原理利用的是( )
A.波的干涉B.波的衍射C.波的折射D.多普勒效应
10.(天津期末)如图所示是利用水波槽观察到的水波衍射图象,从图象可知( )
A.B侧波是衍射波
B.减小挡板间距离,衍射波的波长不变
C.A侧波速比B侧波速大
D.增大挡板间距离,衍射现象将更明显
11.(浙江期中)如图所示,S1、S2为水波槽中的两个波源,它们分别激起两列水波,图中实线表示波峰,虚线表示波谷。已知两列波的波长分别为λ1、λ2,且λ1<λ2,图示时刻a点为两列波的波峰与波峰相遇,则以下叙述中正确的是( )
A.a点的振动始终加强
B.a点的振动始终减弱
C.因为λ1<λ2,所以a点的振动不遵守波的叠加原理
D.a点的振动遵守波的叠加原理
12.(长宁区二模)以线状白炽灯为光源,通过狭缝观察该光源,可以看到( )
A.黑白相间的条纹,这是光的干涉
B.黑白相间的条纹,这是光的衍射
C.彩色的条纹,这是光的干涉
D.彩色的条纹,这是光的衍射
13.(启东市月考)下列说法中正确的是( )
A.树枝在风的作用下运动是简谐运动
B.波长比孔的宽度小得越多,波的衍射越明显
C.只要是两列波叠加,都能产生稳定的干涉图样
D.当观察者和波源间存在相对运动时不一定能观察到多普勒效应现象
14.(洛龙区校级月考)有一障碍物的高度为10m,下列那一列波衍射最明显( )
A.波长为40m的波
B.波长为8m的波
C.频率为40Hz的声波
D.频率为5000MHz的电磁波
15.(海淀区校级期中)如图所示是观察水面波衍射的实验装置,AC和BD是两块挡板,AB是一个小孔,O是波源,图中已画出波源所在区域波的传播情况,每两条相邻波纹(图中曲线)之间的距离表示一个波长,则波经过小孔之后的传播情况,下列的描述中正确的是( )
A.此时不能明显观察到波的衍射现象
B.挡板前后波纹距离相等
C.如果将孔AB扩大,衍射现象会变的更显著
D.如果孔的大小不变,使波源振动频率增大,能更明显观察到衍射现象
二.多选题(共15小题)
16.(信阳期末)如图所示,是水平面上两列频率相同的简谐波在某时刻的叠加情况。两列波振幅均为A=5cm,波的传播方向如箭头方向所示,实线与虚线分别表示波峰和波谷。此刻,M是波峰与波峰相遇点,下列说法中正确的是( )
A.N、P两处质点此刻位移为0
B.P、Q两处质点在该时刻的竖直高度差为10cm
C.M、Q连线中点处的质点是振动减弱点
D.从该时刻起,经过四分之一周期,位于M点的质点到达平衡位置,此时位移为零
17.(海淀区校级期末)2019年央视春晚深圳分会场首次成功实现4K超高清内容的5G网络传输。2020年我国将全面进入5G万物互联的商用网络新时代。所谓5G是指第五代通信技术,采用3300~5000MHZ频段的无线电波。现行的第四代移动通信技术4G,其频段范围是1880~2635MHZ,5G相比4G技术而言,其数据传输速度提升了数十倍,容量更大,时延大幅度缩短到1毫秒以内,为产业革命提供技术支撑。根据以上内容结合所学知识,判断下列说法正确的是( )
A.4G和5G信号都能发生偏振现象
B.4G信号和5G信号相遇能产生干涉现象
C.4G信号比5G信号更容易发生衍射现象
D.4G信号比5G信号在真空中的传播速度更小
18.(南阳期中)如图所示,是完全相同的波源S1、S2产生的两列简谐波在介质中叠加,实线表示波峰,虚线表示波谷,C为BD连线的中点。已知两列波的振幅均为A,则( )
A.质点B的振幅为2A,质点C始终静止
B.从图示时刻起再经过半个周期,质点D将成为振动最弱点
C.从图示时刻起再经过半个周期,质点C通过的路程为4A
D.从图示时刻起再经过四分之一周期,质点B和质点D的速度等大反向
19.(鹿泉区校级月考)如图表示两列同频率相干水波在t=0时刻的叠加情况,图中实线表示波峰,虚线表示波谷,已知两列波的振幅均为2cm(且在图中所示范围内振幅不变),波速为2m/s,波长为0.4m,E点为BD连线和AC连线的交点。下列叙述正确的是( )
A.A、C两点都是振动减弱点
B.振动加强的点只有B、E、D
C.直线BD上的所有点都是振动加强的
D.B、D两点在该时刻的竖直高度差为4cm
20.(郑州二模)如图所示,水平面上的同一区域介质内,甲、乙两列机械波独立传播,传播方向互相垂直,波的频率均为2Hz.图中显示了某时刻两列波的波峰与波谷的情况,实线为波峰,虚线为波谷。甲波的振幅为5cm,乙波的振幅为10cm。质点2、3、4共线且等距离。下列说法正确的是( )
A.质点1的振动周期为0.5s
B.质点2的振幅为5cm
C.图示时刻质点2、4的竖直高度差为30cm
D.图示时刻质点3正处于平衡位置且向上运动
E.从图示的时刻起经0.25s,质点5能通过的路程为10cm
21.(江苏二模)如图所示,用橡胶锤敲击音叉,关于音叉的振动及其发出的声波,下列说法正确的有( )
A.在空气中传播的声波是纵波
B.声波在空气中传播的速度随波频率增大而增大
C.音叉周围空间声音强弱的区域相互间隔
D.换用木锤敲击,音叉发出声音的音调变高
22.(浙江模拟)下列四幅图分别对应四种说法,其中正确的是( )
A.图A中,若匀速拉动木板的速度较大,则由图象测得简谐运动的周期不变
B.由图B可知,系统的固有频率为f0
C.图C中频率相同的两列波叠加,使某些区域的振动加强,某些区域的振动减弱,这种现象叫做波的干涉,只有频率相同的横波才能发生干涉
D.图D中泊松亮斑是小孔衍射形成的图样
23.(海原县校级月考)关于波的衍射,下列说法中正确的是( )
A.衍射是一切波的特性
B.波长比孔的宽度大得越多,衍射现象越不明显
C.发生波的衍射时必须有两个波源
D.波的衍射也是由于波的叠加产生的
24.(4月份模拟)关于机械振动、机械波,下列说法正确的是( )
A.在竖直方向上做受迫振动的弹簧振子,稳定后其振动频率等于驱动力的频率
B.做简谐运动的单摆,其质量越大,振动频率越大
C.在简谐运动中,介质中的质点在周期内的路程一定是一个振幅
D.只有频率相同的两列波在相遇区域才可能形成稳定的干涉图样
E.简谐横波在介质中的传播速度由介质本身的性质决定
25.(兴宁市校级期末)下列关于两列波相遇时叠加的说法中正确的是( )
A.相遇之后,振幅小的一列波将减弱,振幅大的一列波将加强
B.相遇之后,两列波的振动情况与相遇前完全相同
C.在相遇区域,任一点的总位移等于两列波分别在该点引起的位移的矢量和
D.几个人在同一房间说话,相互间听得清楚,这说明声波在相遇时互不干扰
E.相遇之后,振动加强区域内质点的位移始终最大
26.(全国卷Ⅱ模拟)有两列频率相同、振动方向相同、振幅均为A、传播方向互相垂直的平面波相遇发生干涉。如图所示,图中实线表示波峰,虚线表示波谷,a为波谷与波谷相遇点,b、c为波峰与波谷相遇点,d为波峰与波峰相遇点,e、g是a、d连线上的两点,其中e为连线的中点,则( )
A.a、d处的质点振动加强,b、c处的质点振动减弱
B.从图示时刻经过半个周期,e处质点通过的路程为4A
C.从图示时刻经过半个周期,g处质点加速向平衡位置运动
D.从图示时刻经过四分之一周期,d处的质点振幅恰好为零
E.从图示时刻经过半个周期,b处质点通过的路程为2A
27.(工农区校级期中)如图表示两个相干波源S1、S2产生的波在同一种均匀介质中相遇。图中实线表示某时刻的波峰,虚线表示的是波谷,下列说法正确的是( )
A.a、c两点的振动加强,b、d两点的振动减弱
B.a点位移始终处于最大位置
C.经适当的时间后,加强点和减弱点的位置互换
D.经半个周期后,原来位于波峰的点将位于波谷,原来位于波谷的点将位于波峰
28.(南城县校级月考)下列说法正确的是( )
A.在干涉现象中,振动加强点的位移总比减弱点的位移要大
B.单摆在周期性外力作用下做受迫振动,其振动周期与单摆的摆长无关
C.火车鸣笛向我们驶来,我们听到的笛声频率比声源发声的频率高
D.当水波通过障碍物时,若障碍的尺寸与波长差不多,或比波长大的多时,将发生明显的衍射现象
29.(浙江模拟)某同学在水槽中做水波干涉实验时拍了一张黑白照片,两振源的步调一致,A、B两处是“白”的,C处是“黑”的下列说法正确的是( )
A.A、B两点振幅相同
B.C处的小纸片会飘到水槽边缘
C.A点到两波源的距离差是波长的整数倍
D.B点位移始终小于A点
30.(安徽期末)如图所示,在x轴上有两个沿竖直方向振动的波源S1、S2(图中未画出)在两波源之间有a、b两个点,二者间距为2m。已知a点振动始终减弱且振幅为2cm,b点振动始终加强且振幅为8cm,观察发现b点连续出现两次波峰间隔时间为2s,假设a、b之间没有振动加强点和减弱点。则下列判断正确的是( )
A.两波源S1、S2振动周期一定相同,且周期为2s
B.两波源S1、S2在介质中产生的机械波的波长为4m
C.波源S1振幅可能是5cm
D.两波源S1、S2在介质中产生的机械波的波速为4m/s
E.两波源S1、S2在任意时刻的振动方向一定相同
三.填空题(共10小题)
31.(龙岩期末)消除噪声污染是当前环境保护的一个重要课题。如图所示的消声器可以用来消除高速气流产生的噪声。波长为0.6m的噪声声波沿水平管道自左向右传播,此声波到达A处时,分成两束波,这两束波在B处相遇,若A、B两点间弯管与直管的长度差为某些特定值时,消声器对该声波达到了良好的消声效果,则这些特定值中的最小值为 m,消声器是波的 现象在生产中的应用。
32.(金山区校级期中)如图,P为障碍物,A为靠近桥墩浮在水面的叶片,波源S连续振动,形成水波,此时叶片A静止不动。为使水波能带动叶片振动,可用的方法是波源频率 或者障碍物的尺寸 (填增大、减小、不改变)。
33.(徐汇区校级期中)夏天里在一次闪电过后,有时雷声轰鸣不绝,这是声波的 现象;“闻其声而不见其人”这是声波的 现象。
34.(宝山区校级月考)如图所示,S1和S2是两个相干的波源,其振幅均为A,波长为λ。图中实线和虚线分别表示两波形成的波峰和波谷,则在a、b、c三点中,振动减弱点是 ;经过四分之一周期,b点通过的路程为 。
35.(浦东新区校级期中)“隔墙有耳”说明声波可以绕过障碍物,这是声波在传播过程中发生了 现象;两列波在介质中相遇一定会发生 现象。
36.(徐汇区校级期末)“只闻其声,不见其人”这一现象是声波的 现象;北京天坛的回音壁是利用声波的 现象。
37.(浦东新区校级期中)如图所示的图样为波的 现象,为使得现象更明显,可适当 (选填“增大或减小”)波源的频率。
38.(杨浦区校级期中)如图所示是两列相干波的干涉图样,实线表示波峰,虚线表示波谷,两列波的振幅都为0.1m,波速和波长分别为1m/s和0.2m,C点为AB连线的中点。则图示时刻C点的振动方向 (选填“向上”或“向下”),从图示时刻再经过0.25s时,A点经过的路程为 m。
39.(扶余县校级月考)声波能产生许多物理现象,写出下列实例中所对应的物理现象的名称,隔着矮墙“闻其声,不见其人”属于 ,绕着正在发声的音叉,能听到声音或强或弱属于 .
40.(闸北区二模)如图所示,水槽内有一振源,振动时产生的水波通过一个小缝隙发生衍射现象,为了使衍射现象更明显,可采用的方法是使小缝隙的宽度 ;或者是使振源的振动频率 .(选填“增大”或“减小”)
四.计算题(共1小题)
41.在水波槽的衍射实验中,若打击水面的振子振动频率是5Hz,水波在水槽中的传播速度为0.05m/s,为观察到显著的衍射现象,小孔直径d应为多少?
相关试卷 更多
- 1.电子资料成功下载后不支持退换,如发现资料有内容错误问题请联系客服,如若属实,我们会补偿您的损失
- 2.压缩包下载后请先用软件解压,再使用对应软件打开;软件版本较低时请及时更新
- 3.资料下载成功后可在60天以内免费重复下载
免费领取教师福利 








