





2025年高考江苏卷生物高考真题(原卷版+解析版)
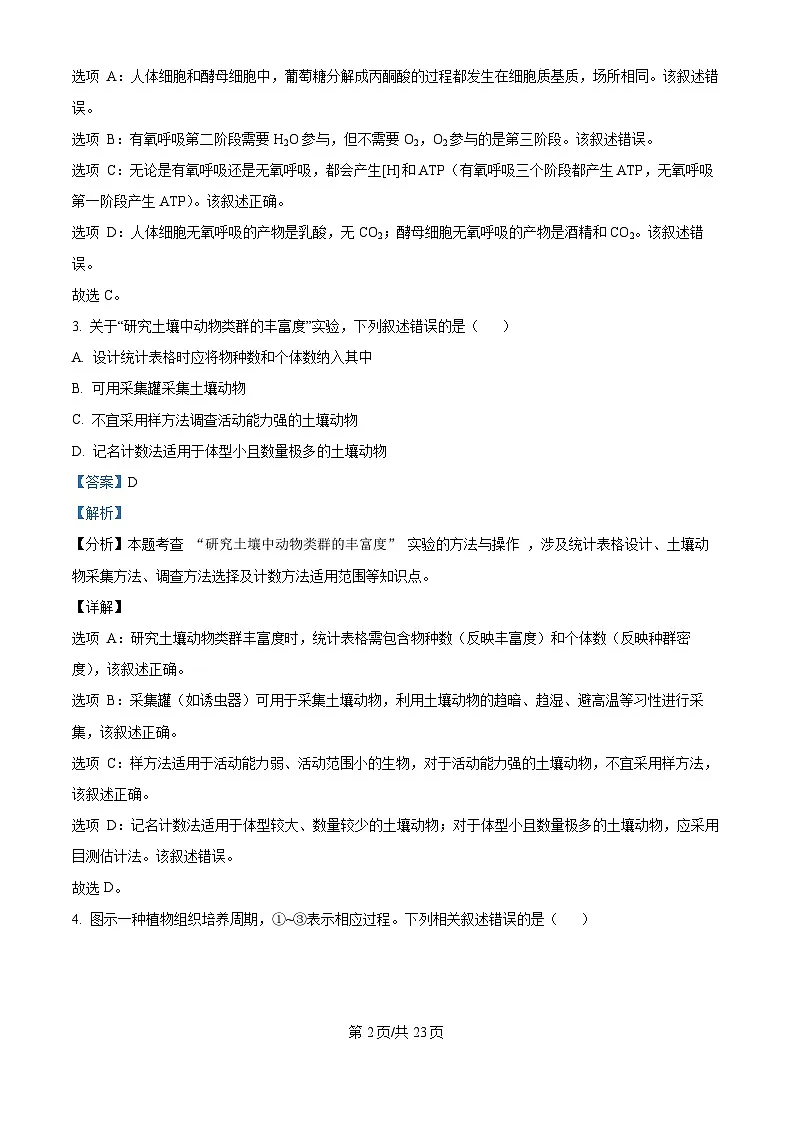
展开2025年普通高中学业水平选择性考试(江苏卷)生物学本试卷共100分,考试时间75分钟。一、单项选择题:共15题,每题2分,共30分。每题只有一个选项最符合题意。1. 关于蛋白质、磷脂和淀粉,下列叙述正确的是( )A. 三者组成元素都有C、H、O、NB. 蛋白质和磷脂是构成生物膜的主要成分C. 蛋白质和淀粉都是细胞内的主要储能物质D. 磷脂和淀粉都是生物大分子【答案】B【解析】【分析】本题考查蛋白质、磷脂和淀粉的组成元素、功能及生物大分子的判断,涉及生物膜的成分、细胞内储能物质等知识点。【详解】选项 A:蛋白质的组成元素有C、H、O、N(有的含S等),磷脂的组成元素有C、H、O、N、P,淀粉的组成元素只有C、H、O,无N。该叙述错误。选项 B:生物膜的主要成分是蛋白质和磷脂,此外还有少量糖类。该叙述正确。选项 C:淀粉是植物细胞内的主要储能物质,蛋白质是生命活动的主要承担者,一般不作为储能物质。该叙述错误。选项 D:淀粉是生物大分子,磷脂是小分子物质,不属于生物大分子。该叙述错误。故选B。2. 关于人体细胞和酵母细胞呼吸作用的比较分析,下列叙述正确的是( )A. 细胞内葡萄糖分解成丙酮酸的场所不同B. 有氧呼吸第二阶段都有O2和H2O参与C. 呼吸作用都能产生[H]和ATPD. 无氧呼吸的产物都有【答案】C【解析】【分析】本题考查人体细胞和酵母细胞呼吸作用的过程、场所及产物,涉及有氧呼吸和无氧呼吸的阶段特征、物质变化等知识点。【详解】选项 A:人体细胞和酵母细胞中,葡萄糖分解成丙酮酸的过程都发生在细胞质基质,场所相同。该叙述错误。选项 B:有氧呼吸第二阶段需要H2O参与,但不需要O2,O2参与的是第三阶段。该叙述错误。选项 C:无论是有氧呼吸还是无氧呼吸,都会产生[H]和ATP(有氧呼吸三个阶段都产生ATP,无氧呼吸第一阶段产生ATP)。该叙述正确。选项 D:人体细胞无氧呼吸的产物是乳酸,无CO2;酵母细胞无氧呼吸的产物是酒精和CO2。该叙述错误。故选C。3. 关于“研究土壤中动物类群的丰富度”实验,下列叙述错误的是( )A. 设计统计表格时应将物种数和个体数纳入其中B. 可用采集罐采集土壤动物C. 不宜采用样方法调查活动能力强的土壤动物D. 记名计数法适用于体型小且数量极多的土壤动物【答案】D【解析】【分析】本题考查 “研究土壤中动物类群的丰富度” 实验的方法与操作 ,涉及统计表格设计、土壤动物采集方法、调查方法选择及计数方法适用范围等知识点。【详解】选项 A:研究土壤动物类群丰富度时,统计表格需包含物种数(反映丰富度)和个体数(反映种群密度),该叙述正确。选项 B:采集罐(如诱虫器)可用于采集土壤动物,利用土壤动物的趋暗、趋湿、避高温等习性进行采集,该叙述正确。选项 C:样方法适用于活动能力弱、活动范围小的生物,对于活动能力强的土壤动物,不宜采用样方法,该叙述正确。选项 D:记名计数法适用于体型较大、数量较少的土壤动物;对于体型小且数量极多的土壤动物,应采用目测估计法。该叙述错误。故选D。4. 图示一种植物组织培养周期,①~③表示相应过程。下列相关叙述错误的是( )A. 过程①发生了细胞的脱分化和有丝分裂B. 过程②经细胞的再分化形成不同种类的细胞C. 过程②③所用培养基的成分、浓度相同D. 培养基中糖类既能作为碳源,又与维持渗透压有关【答案】C【解析】【分析】本题考查植物组织培养的过程及培养基的特点,涉及脱分化、再分化的细胞变化,以及不同培养阶段培养基的成分差异等知识点。【详解】选项 A:过程①是脱分化,细胞由分化状态变为未分化的愈伤组织,该过程伴随有丝分裂。该叙述正确。选项 B:过程②是再分化,愈伤组织分化形成不同种类的细胞(如胚状体的细胞)。该叙述正确。选项 C:过程②(再分化形成胚状体)和过程③(胚状体发育为试管苗)所用培养基的成分、浓度不同,如植物激素的比例会有差异。该叙述错误。选项 D:培养基中的糖类可作为碳源供细胞利用,同时也能维持培养基的渗透压。该叙述正确。故选C。5. 江苏某地运用生态修复工程技术,将废弃矿区建设成为中国最美的乡村湿地之一。下列相关叙述错误的是( )A. 先从非生物因素入手,改善地貌条件、治理水体污染、修建引水工程B. 构建适合本地、结构良好的植被体系,提高生产者的生物量C. 生态修复工程调整了生态系统的营养结构D. 建设合理景观,综合提高其经济、生态等生物多样性的直接价值【答案】D【解析】【分析】本题考查生态修复工程的原理及生物多样性的价值,涉及生态系统的非生物因素改善、植被构建对营养结构的影响,以及生物多样性直接价值的内涵等知识点。【详解】选项 A:生态修复时,先改善地貌、治理水污染、修建引水工程等非生物因素,为生物生存创造条件,该叙述正确。选项 B:构建本地植被体系,可提高生产者生物量,增强生态系统的物质和能量流动,该叙述正确。选项 C:生态修复工程中,植被和生物类群的变化会调整生态系统的营养结构(食物链、食物网),该叙述正确。选项 D:建设合理景观,提高的是经济价值(直接价值)和生态价值(间接价值,如调节气候、保持水土等),而非 “生物多样性的直接价值” 这一表述不准确,且生态价值属于间接价值。该叙述错误。故选D。6. 某同学利用红叶李果实制作果醋,图示其操作的简易流程。下列相关叙述正确的是( )A. 果酒、果醋发酵所需菌种的细胞结构相同B. 过程①中添加适量果胶酶,有利于提高出汁率C. 过程②中,为使菌种充分吸收营养物质,需每日多次开盖搅拌D. 过程③发酵时会产生大量气泡,需拧松瓶盖放气【答案】B【解析】【分析】本题考查果酒和果醋的发酵工艺,涉及发酵菌种的细胞结构、果胶酶的作用、发酵过程的操作要点等知识点。【详解】选项 A:果酒发酵的菌种是酵母菌(真核生物,有细胞核),果醋发酵的菌种是醋酸菌(原核生物,无细胞核),二者细胞结构不同。该叙述错误。选项 B:果胶酶能分解果胶,瓦解植物细胞的细胞壁及胞间层,因此过程①中添加适量果胶酶有利于提高出汁率。该叙述正确。选项 C:过程②是果酒发酵,酵母菌无氧呼吸产生酒精,开盖搅拌会引入氧气,影响酒精发酵。该叙述错误。选项 D:过程③是果醋发酵,醋酸菌有氧呼吸不产生大量气泡(无气体生成),无需拧松瓶盖放气。该叙述错误。故选B。7. 梅花鹿和马鹿杂交后代生命力强、茸质好,但自然杂交很难完成,人工授精能解决此难题。胚胎工程技术的应用,可提高繁殖率,增加鹿场经济效益。下列相关叙述合理的是( )A. 采集的精液无需固定、稀释,即可用血细胞计数板检测精子密度B. 人工授精时,采集的精液经获能处理后才能输入雌性生殖道C. 超数排卵处理时,常用含促性腺激素的促排卵剂D. 母体子宫对胚胎的免疫耐受性低下是胚胎移植的生理学基础【答案】C【解析】【分析】本题考查胚胎工程及人工授精的技术要点,涉及精液处理、超数排卵、胚胎移植的生理学基础等知识点。【详解】选项 A:用血细胞计数板检测精子密度前,采集的精液需进行固定、稀释处理,否则无法准确计数。该叙述错误。选项 B:人工授精时,精子可在雌性动物生殖道内获能,无需提前进行获能处理。该叙述错误。选项 C:胚胎工程中,超数排卵通过注射促性腺激素(如FSH和LH)促进卵泡发育和排卵该叙述正确。选项 D:母体子宫对胚胎的免疫耐受性高(而非低下),这是胚胎移植的生理学基础之一。该叙述错误。故选C。8. 为探究淀粉酶是否具有专一性,有同学设计了实验方案,主要步骤如表。下列相关叙述合理的是( )A. 丙组步骤②应加入2mL蔗糖酶溶液B. 两次水浴加热的主要目的都是提高酶活性C. 根据乙组的实验结果可判断淀粉溶液中是否含有还原糖D. 甲、丙组的预期实验结果都出现砖红色沉淀【答案】C【解析】【分析】本题考查酶专一性的实验探究,涉及实验设计的变量控制、斐林试剂的作用及实验结果的分析。【详解】选项 A:探究淀粉酶的专一性,丙组步骤②应加入 2mL 淀粉酶溶液(保证酶相同,底物不同),而非蔗糖酶溶液。该叙述错误。选项 B:第一次 60℃水浴加热是为了提高淀粉酶活性,促进反应进行;第二次 60℃水浴加热是为了使斐林试剂与还原糖反应显色,二者目的不同。该叙述错误。选项 C:乙组加入淀粉溶液和蒸馏水,若斐林试剂不出现砖红色沉淀,说明淀粉溶液中不含还原糖;若出现,则含还原糖。因此可根据乙组结果判断淀粉溶液中是否含还原糖。该叙述正确。选项 D:甲组中淀粉酶催化淀粉水解产生还原糖,会出现砖红色沉淀;丙组中淀粉酶不能催化蔗糖水解,无还原糖,不会出现砖红色沉淀。该叙述错误。故选C。9. 图示小肠上皮组织,a~c表示3类不同功能的细胞。下列相关叙述错误的是( )A. a类干细胞分裂产生的子细胞都继续分化成b类或c类细胞B. 压力应激引起a类干细胞质膜通透性改变,可促使干细胞衰老C. c类细胞凋亡和坏死,对细胞外液的影响不同D. 3类不同功能的细胞都表达细胞骨架基因【答案】A【解析】【分析】本题考查细胞的分化、衰老、凋亡及基因表达,涉及干细胞的分裂分化、细胞衰老的诱因、细胞凋亡与坏死的区别及管家基因的表达。【详解】选项 A:a 类干细胞分裂产生的子细胞,一部分会继续分化成 b 类或 c 类细胞,另一部分会保持干细胞的特性(自我更新),并非都继续分化。该叙述错误。选项 B:压力应激可引起 a 类干细胞质膜通透性改变,进而影响细胞内环境,促使干细胞衰老。该叙述正确。选项 C:c 类细胞凋亡是程序性死亡,对细胞外液影响小;细胞坏死是细胞破裂,会释放细胞内容物,对细胞外液影响大。二者对细胞外液的影响不同。该叙述正确。选项 D:细胞骨架基因属于管家基因,在所有细胞中都表达,因此 3 类不同功能的细胞都表达细胞骨架基因。该叙述正确。故选A。10. 脂肪细胞分泌的生物活性蛋白Leptin可使兴奋性递质5-羟色胺的合成和释放减少,阻碍神经元之间的兴奋传递,如图所示。下列相关叙述错误的是( )A. 脂肪细胞通过释放Leptin使5-羟色胺的合成减少属于体液调节B. Leptin直接影响突触前膜和突触后膜的静息电位C. Leptin与突触前膜受体结合,影响兴奋在突触处的传递D. 5-羟色胺与突触后膜受体结合减少,导致内流减少【答案】B【解析】【分析】本题考查神经调节与体液调节的结合,涉及体液调节的判断、神经递质的作用及突触传递的机制。【详解】选项 A:脂肪细胞分泌的 Leptin 通过体液运输作用于突触前膜,使 5 - 羟色胺合成减少,属于体液调节。该叙述正确。选项 B:Leptin 作用于突触前膜受体,影响 5 - 羟色胺的合成和释放,并非直接影响突触前膜和突触后膜的静息电位。该叙述错误。选项 C:Leptin 与突触前膜受体结合,减少 5 - 羟色胺的合成和释放,从而影响兴奋在突触处的传递。该叙述正确。选项 D:5 - 羟色胺是兴奋性递质,与突触后膜受体结合减少,会导致Na+内流减少,使突触后神经元难以产生兴奋。该叙述正确。故选B。11. 从种植草莓的土壤中分离致病菌,简易流程如下:制备土壤悬液、分离、纯化、鉴定。下列相关叙述正确的是( )A. 制备的培养基可用紫外线照射进行灭菌B. 将土样加入无菌水混匀,梯度稀释后取悬液加入平板并涂布C. 连续划线时,接上次划线的起始端开始划线D. 鉴定后的致病菌,可接种在斜面培养基上,并在室温下长期保存【答案】B【解析】【分析】本题考查微生物的分离、纯化与保存,涉及培养基灭菌方法、接种操作及菌种保存条件。【详解】选项 A:培养基灭菌常用高压蒸汽灭菌法,紫外线照射仅能对表面进行消毒,无法彻底灭菌。该叙述错误。选项 B:将土样加入无菌水混匀,梯度稀释后取悬液加入平板并涂布,可实现微生物的分离。该叙述正确。选项 C:连续划线时,应从上一次划线的末端开始划线,以保证菌种逐渐稀释。该叙述错误。选项 D:斜面培养基保存菌种需在低温(如 4℃)下短期保存,长期保存需用甘油管藏法。该叙述错误。故选B。12. 用秋水仙素处理大花葱(2n=16),将其根尖制成有丝分裂装片,图示2个细胞分裂相。下列相关叙述正确的是( )A. 解离时间越长,越有利于获得图甲所示的分裂相B. 取解离后的根尖,置于载玻片上,滴加清水并压片C. 图乙是有丝分裂后期的细胞分裂相D. 由于秋水仙素的诱导,图甲和图乙细胞的染色体数目都加倍【答案】C【解析】【分析】本题考查有丝分裂装片制作及秋水仙素的作用,涉及解离操作、细胞分裂时期判断及染色体数目变化。【详解】选项 A:解离操作若耗时过久,会导致细胞过度酥软,细胞膜完整性遭到破坏,细胞内部结构受损,无法观察到图甲中清晰的细胞分裂形态,因此 A 表述错误。选项 B:根尖经解离处理后,需先进行漂洗步骤,彻底去除残留的解离液,避免其持续影响细胞结构,之后再将根尖放置在载玻片上,滴加清水并进行压片操作,原选项未提及漂洗步骤,故 B 表述错误。选项 C:图乙中的细胞呈现着丝粒分裂的特征,原本连接的姐妹染色单体分离为独立子染色体,且向细胞两极移动,这与有丝分裂后期的典型行为完全吻合,因此 C 表述正确。选项 D:图甲细胞并非处于有丝分裂后期,其染色体数目明显超过 16 条,这是秋水仙素抑制纺锤体形成后,诱导染色体数目加倍的结果;而图乙细胞处于正常有丝分裂后期,染色体数目加倍是着丝粒分裂导致的,并非秋水仙素诱导所致,故 D 表述错误。故选C。13. 关于人体的内环境与稳态,下列叙述错误的是( )A. 血浆浓度升高时,肾上腺皮质分泌醛固酮增加,抑制肾小管对的重吸收B. 血浆浓度升高时,与结合,分解成和,排出体外C. 寒冷刺激时,肾上腺素、甲状腺激素分泌增加,细胞代谢增强,产热增加D. 体内失水过多时,抗利尿激素释放量增加,促进肾小管、集合管对水的重吸收【答案】A【解析】【分析】本题考查人体的内环境与稳态调节,涉及水盐平衡调节、酸碱平衡调节、体温调节的机制。【详解】选项 A:血浆Na+浓度升高时,肾上腺皮质分泌的醛固酮减少,从而抑制肾小管对Na+的重吸收(醛固酮的作用是促进肾小管对Na+的重吸收,当Na+浓度过高时,醛固酮分泌减少以降低Na+浓度)。该叙述错误。选项 B:血浆H+浓度升高时,HCO3−与H+结合形成H2CO3,H2CO3分解成CO2和H2O,CO2通过呼吸排出体外,从而维持血浆 pH 稳定。该叙述正确。选项 C:寒冷刺激时,肾上腺素、甲状腺激素分泌增加,二者均可促进细胞代谢,使产热增加,维持体温稳定。该叙述正确。选项 D:体内失水过多时,细胞外液渗透压升高,抗利尿激素释放量增加,促进肾小管、集合管对水的重吸收,减少尿量,维持水盐平衡。该叙述正确。故选A。14. 图示二倍体植物形成2n异常配子的过程,下列相关叙述错误的是( )A. 甲细胞中发生过染色体交叉互换B. 乙细胞中不含有同源染色体C. 丙细胞含有两个染色体组D. 2n配子是由于减数第一次分裂异常产生的【答案】D【解析】【分析】本题考查减数分裂异常与染色体数目变异,涉及染色体交叉互换、同源染色体判断、染色体组识别及异常配子的形成原因。【详解】选项 A:甲细胞中染色体存在交叉互换的痕迹(同源染色体的非姐妹染色单体间发生片段交换),该叙述正确。选项 B:乙细胞处于减数第二次分裂阶段,此时细胞中不含有同源染色体(同源染色体在减数第一次分裂后期已分离),该叙述正确。选项 C:该植物为二倍体,正常配子含一个染色体组,而丙细胞最终形成2n配子,说明丙细胞含有两个染色体组,该叙述正确。选项 D:从图示过程看,2n配子的形成是由于减数第二次分裂异常(姐妹染色单体未正常分离),而非减数第一次分裂异常,该叙述错误。故选D。15. 甲基化读取蛋白Y识别甲基化修饰的mRNA,引起基因表达效应改变,如图所示。下列相关叙述正确的是( )A. 甲基化通过抑制转录过程调控基因表达B. 图中甲基化的碱基位于脱氧核糖核苷酸链上C. 蛋白Y可结合甲基化的mRNA并抑制表达D. 若图中DNA的碱基甲基化也可引起表观遗传效应【答案】D【解析】【分析】本题考查表观遗传与基因表达调控,涉及甲基化对转录、翻译过程的影响,以及表观遗传的分子基础。【详解】选项 A:从图示可知,甲基化发生在 mRNA 水平,影响的是翻译过程(如 mRNA 降解或表达抑制),而非转录过程。该叙述错误。选项 B:图中甲基化的碱基位于 mRNA 上,mRNA 的基本单位是核糖核苷酸,因此甲基化的碱基位于核糖核苷酸链上,而非脱氧核糖核苷酸链。该叙述错误。选项 C:蛋白 Y 结合甲基化的 mRNA 后,并未抑制表达,反而使 mRNA 表达(产生肽链);而未结合蛋白 Y 的甲基化 mRNA 发生降解。该叙述错误。选项 D:表观遗传的机制之一是 DNA 甲基化,若图中 DNA 的碱基发生甲基化,也会引起基因表达模式的改变,从而产生表观遗传效应。该叙述正确。故选D。二、多项选择题:共4题,每题3分,共12分。每题有不止一个选项符合题意。每题全选对者得3分,选对但不全的得1分,错选或不答的得0分。16. 研究小组开展了Cl-胁迫下,添加脱落酸(ABA)对植物根系应激反应的实验,机理如图所示。下列相关叙述错误的有( )A. Cl-通过自由扩散进入植物细胞B. 转运蛋白甲、乙的结构和功能相同C. ABA进入细胞核促进相关基因的表达D. 细胞质膜发挥了物质运输、信息交流的功能【答案】ABC【解析】【考点】本题考查物质跨膜运输、细胞膜的功能及植物激素的作用机制,涉及离子的运输方式、转运蛋白的特性、脱落酸的信号传递,属于“细胞的结构与功能”“植物生命活动的调节” 模块的内容。【详解】选项 A:Cl−通过转运蛋白甲进入细胞,属于协助扩散或主动运输,并非自由扩散(自由扩散不需要载体)。该叙述错误。选项 B:转运蛋白甲负责Cl−进入细胞,转运蛋白乙负责Cl−排出细胞,二者结构和功能不同。该叙述错误。选项 C:ABA 是信号分子,与细胞膜上的受体结合传递信号,不进入细胞核,而是通过信号通路促进相关基因表达。该叙述错误。选项 D:细胞质膜通过转运蛋白完成Cl−的运输(物质运输功能),通过 ABA 受体传递信号(信息交流功能)。该叙述正确。故选ABC。17. 某岛屿上分布一种特有的爬行动物,以多种候鸟为食,候鸟主要栖息在灌丛和稀树草地。图示该爬行动物在不同生境下的年龄组成,下列相关叙述正确的有( )A. 该爬行动物种群的年龄结构呈稳定型B. 岛屿上植被和该爬行动物的分布均具有明显的垂直结构C. 岛屿生态系统的部分能量随候鸟的迁徙等途径流出D. 栖息在不同生境中的候鸟存在生态位分化【答案】CD【解析】【考点】本题考查种群的年龄组成、群落的空间结构、生态系统的能量流动及生态位,属于“群落与生态系统” 模块的综合考查。【详解】选项 A:该爬行动物在不同生境的年龄组成差异大(如灌丛生境中幼年、成年数量多,老年少,呈增长型),并非稳定型。该叙述错误。选项 B:垂直结构是群落的特征,单个种群(该爬行动物)不具有垂直结构。该叙述错误。选项 C:候鸟为该爬行动物的食物,候鸟迁徙会带走其体内的能量,因此岛屿生态系统的部分能量会随候鸟迁徒流出。该叙述正确。选项 D:不同生境的候鸟栖息环境不同,资源利用方式存在差异,因此存在生态位分化(避免种间竞争)。该叙述正确。故选CD。18. 图示部分竹子的进化发展史,其中A~D和H代表不同的染色体组。下列相关叙述正确的有( )A. 新热带木本竹与温带木本竹杂交,是六倍体B. 竹子的染色体数目变异是可遗传的C. 四种类群的竹子共同组成进化的基本单位D. 竹子化石研究其进化提供直接证据【答案】BD【解析】【考点】本题考查染色体数目变异、可遗传变异、进化的基本单位及生物进化的证据,属于“遗传与进化” 模块的内容。【详解】选项 A:新热带木本竹的染色体组为BBCC(四倍体),温带木本竹的染色体组为CCDD(四倍体),二者杂交后F1的染色体组为BCCD,是四倍体,并非六倍体。该叙述错误。选项 B:竹子的染色体数目变异(染色体组数目改变)属于可遗传变异,可通过生殖细胞传递给后代。该叙述正确。选项 C:进化的基本单位是种群,四种类型的竹子属于不同种群(或物种),不能共同组成进化的基本单位。该叙述错误。选项 D:化石是研究生物进化的直接证据,竹子化石可直接反映其进化历程。该叙述正确。故选BD。19. 图示人体正常基因A突变为致病基因a及HindⅢ切割位点。AluⅠ限制酶识别序列及切割位点为,下列相关叙述正确的有( )A. 基因A突变为a是一种碱基增添的突变B. 用两种限制酶分别酶切A基因后,形成的末端类型不同C. 用两种限制酶分别酶切a基因后,产生的片段大小一致D. 产前诊断时,该致病基因可选用HindⅢ限制酶开展酶切鉴定【答案】BD【解析】【考点】本题考查基因突变的类型、限制酶的切割特点及基因诊断,属于“遗传与进化”“现代生物科技专题” 模块的内容。【详解】选项 A:基因 A 突变为 a 是碱基对的替换(AAGCTT变为AAGCTG),并非碱基增添。该叙述错误。选项 B:HindⅢ 切割产生黏性末端(识别序列为AAGCTT,切割后产生互补黏性末端),AluⅠ 切割产生平末端(识别序列为AGCT,切割后末端平整),二者末端类型不同。该叙述正确。选项 C:a 基因中原有一个 HindⅢ 切割位点因突变消失,用 HindⅢ 切割 a 基因只能得到 2 个片段(长度为 200+400=600bp、末端片段),而用 AluⅠ 切割会产生更多片段,大小不一致。该叙述错误。选项 D:基因 A 含 3 个 HindⅢ 切割位点,切割后产生多个片段;a 基因因突变丢失 1 个 HindⅢ 切割位点,切割后片段数量减少,因此可用 HindⅢ 酶切后通过电泳条带差异鉴定致病基因。该叙述正确。故选BD。三、非选择题:共5题,共58分。除特别说明外,每空1分。20. 真核细胞进化出精细的基因表达调控机制,图示部分调控过程。请回答下列问题:(1)细胞核中,DNA缠绕在组蛋白上形成______。由于核膜的出现,实现了基因的转录和______在时空上的分隔。(2)基因转录时,______酶结合到DNA链上催化合成RNA。加工后转运到细胞质中的RNA,直接参与蛋白质肽链合成的有rRNA、mRNA和______。分泌蛋白的肽链在______完成合成后,还需转运到高尔基体进行加工。(3)转录后加工产生的lncRNA、miRNA参与基因的表达调控。据图分析,lncRNA调控基因表达的主要机制有______miRNA与AGO等蛋白结合形成沉默复合蛋白,引导降解与其配对结合的RNA。据图可知,miRNA发挥的调控作用有______。(4)外源RNA进入细胞后,经加工可形成siRNA引导的沉默复合蛋白,科研人员据此研究防治植物虫害的RNA生物农药。根据RNA的特性及其作用机理,分析RNA农药的优点有____________。【答案】(1)①. 染色质/染色体 ②. 翻译 (2)①. RNA聚合 ②. tRNA ③. 核糖体和内质网##内质网 (3)①. 结合 ②. 与AGO等蛋白结合形成沉默复合蛋白,结合mRNA,阻止其翻译 (4)具有生物安全性、环境友好性、高效性等【解析】考点:本题考查真核细胞的基因表达调控、RNA 的功能及 RNA 干扰技术,属于“遗传的分子基础”“细胞的结构与功能” 模块的综合内容。解析:(1)细胞核中,DNA 缠绕在组蛋白上形成染色质(或染色体)(染色质是 DNA 与蛋白质结合的复合物形式);核膜将细胞核与细胞质分隔,使基因的 转录(细胞核内)和翻译(细胞质内)在时空上分离。(2)基因转录时,RNA 聚合酶结合到 DNA 的启动子区域,催化合成 RNA;直接参与蛋白质肽链合成的RNA 有:rRNA(核糖体组成成分)、mRNA(翻译模板)、tRNA(转运氨基酸);分泌蛋白的肽链在核糖体和内质网(附着核糖体)上合成后,通过内质网转运到高尔基体进行加工。(3)lncRNA 调控基因表达的机制:与 mRNA 结合(图中 lncRNA 与 mRNA 结合,影响其加工或转运);miRNA 的调控作用:与 AGO 等蛋白形成沉默复合蛋白,结合 mRNA 并阻止其翻译(或降解 mRNA)。(4)RNA 农药的优点:生物安全性高(RNA 易降解,不会在生物体内残留);环境友好(对非靶标生物影响小);高效性(特异性干扰害虫的基因表达,快速发挥作用)。21. 科研人员从植物叶绿体中分离类囊体,构建含类囊体的人工细胞,并探究光照等因素对人工细胞功能的影响。请回答下列问题:(1)细胞破碎后,在适宜温度下用低渗溶液处理,涨破______膜,获得类囊体悬液。经离心分离获得类囊体,为保持其活性,需加入______溶液重新悬浮,并保存备用。(2)类囊体浓度用单位体积类囊体悬液中叶绿素的含量表示。吸取5μL类囊体悬液溶于995μL的______溶液中,混匀后,测定出叶绿素浓度为3μg/mL,则类囊体的浓度为______μg/mL。(3)为检测类囊体活性,实验前需对类囊体进行多次洗涤,目的是消除类囊体悬液中原有光反应产物对后续实验结果的影响,这些产物主要有______。(4)已知荧光素PY的强弱与pH大小正相关。图示具有光反应活性的人工细胞,在适宜光照下,荧光强度______(填“变强”“不变”或“变弱”),说明类囊体膜具有的功能有______。(5)在光反应研究的基础上,利用人工细胞开展类似碳反应生成糖类的实验研究,理论上还需要的物质有______。【答案】(1)①. 叶绿体 ②. 等渗 (2)①. 有机溶剂 ②. 600 (3)ATP、NADPH (4)①. 变弱 ②. 吸收(和转化)光能、裂解水分子 (5)CO2、C5【解析】考点:本题考查叶绿体类囊体的结构与功能、光合作用的过程,属于高中生物 “光合作用” 模块的实验探究类内容。解析:(1)类囊体位于叶绿体内部,细胞破碎后用低渗溶液处理可涨破叶绿体膜,释放类囊体;为保持类囊体活性,需用等渗溶液悬浮(避免渗透压变化导致类囊体结构破坏)。(2)叶绿素易溶于有机溶剂,因此需用有机溶剂溶解类囊体悬液以测定叶绿素浓度;计算:稀释后浓度为3 μg/mL,稀释倍数为55+995=200,故原类囊体浓度为3×200=600 μg/mL。(3)光反应的产物是ATP、NADPH([H])和 O₂,多次洗涤可消除这些产物对实验结果的干扰。(4)光照下,类囊体进行光反应,分解水产生 H⁺,使类囊体膜内外 pH 降低,荧光素 PY 的荧光强度变弱;该过程说明类囊体膜具有吸收(转化)光能、裂解水分子的功能。(5)碳反应(暗反应)需要的物质有:CO2(原料)、C5(固定 CO₂的受体),同时还需要光反应提供的 ATP 和 NADPH。22. 人体具有自我防御能力,能抵御病原体的侵袭。干扰素基因刺激因子(STING)是人体免疫功能的关键参与者,细胞中STING转运到高尔基体后,可激活STING信号通路,促进免疫相关基因的表达,如图1所示。请回答下列问题:(1)有病毒入侵时,囊泡将STING转运进入高尔基体,体现囊泡和高尔基体的膜具有______性。到达高尔基体的STING与蛋白激酶TBK1结合形成蛋白复合物,水解______直接提供能量,磷酸化激活干扰素调控因子IRF3。(2)激活的IRF3进入细胞核,促进细胞表达干扰素,抑制病毒增殖,这种免疫类型为______。(3)STING蛋白复合物还可以激活转录因子NFκB,促进细胞表达抗原呈递相关蛋白,进而可将入侵病毒的抗原呈递在细胞表面,有利于T细胞通过______识别到病毒抗原后活化,裂解被病毒感染的靶细胞,这种免疫方式为______。(4)我国科学家研究发现,有些2型糖尿病患者的胰岛B细胞中STING信号通路异常。①健康状态下,胰岛B细胞分泌的胰岛素作用于靶细胞,促进血糖进入细胞进行氧化分解,促进______,与胰岛A细胞分泌的______共同维持血糖稳态。②为探究胰岛B细胞中STING缺失与胰岛B细胞功能异常的关系,研究人员以正常小鼠和胰岛B细胞中STING基因敲除的小鼠为研究对象,分别分离了胰岛B细胞,开展两组实验:一组检测细胞中胰岛素基因的表达量,结果见图2;另一组用高糖溶液刺激,检测培养液中胰岛素的含量,结果见图3。根据图2、图3可得出结论:___________。③依据上述研究,研发治疗血糖异常相关的新药物,还需探明胰岛B细胞中STING信号通路作用的分子机制。为筛选出STING基因敲除小鼠胰岛B细胞中表达量显著变化的基因,研究人员用小鼠开展了实验研究。请选出3个关键步骤,并按照实验流程排序:______(填字母)。a.提取正常组和STING基因敲除组小鼠胰岛B细胞的DNAb.提取正常组和STING基因敲除组小鼠胰岛B细胞的RNAc.逆转录成cDNA后,扩增、测序分析d.PCR扩增,测序分析e.确定差异表达基因,进行实验验证【答案】(1)①. 一定的流动性 ②. ATP (2)非特异性免疫 (3)①. 特异性受体/受体 ②. 细胞免疫 (4)①. 促进血糖进入肝、肌 肉并合成糖原,进入脂肪细胞和肝细胞转变为甘油三酯等 ②. 胰高血糖素 ③. STING缺失不影响胰岛素基因的转录,但抑制胰岛素基因的翻译 ④. bce【解析】考点:本题考查免疫调节、血糖调节及基因表达的实验探究,涉及非特异性免疫、细胞免疫、胰岛素的作用及基因表达差异的检测,属于 “稳态与调节”“现代生物科技” 模块的综合内容。解析:(1)囊泡与高尔基体膜融合,体现膜的流动性;细胞内生命活动的直接能源物质是ATP,因此蛋白复合物水解 ATP 供能。(2)干扰素抑制病毒增殖属于非特异性免疫(是机体先天具有的、不针对特定病原体的免疫方式)。(3)T 细胞通过细胞膜上的受体识别抗原呈递细胞表面的病毒抗原;T 细胞活化后裂解靶细胞的免疫方式为细胞免疫。(4)① 胰岛素的作用包括促进血糖氧化分解、合成糖原和转化为非糖物质;胰岛 A 细胞分泌的胰高血糖素与胰岛素共同维持血糖稳态。② 图 2 显示 STING 基因敲除组胰岛素基因表达量与正常组无显著差异;图 3 显示高糖刺激后,STING 基因敲除组胰岛素分泌量显著低于正常组。结论:STING 缺失不影响胰岛 B 细胞中胰岛素基因的表达,但会抑制高糖刺激下胰岛 B 细胞的胰岛素分泌功能。③ 筛选差异表达基因的流程:提取 RNA(b)→逆转录为 cDNA 并测序(c)→确定差异基因并验证(e)。排序为:b→c→e。23. 川金丝猴是我国特有的珍稀濒危物种,为了更好地保护这一物种,研究者开展了以下研究。请回答下列问题:(1)川金丝猴警戒行为具有监测捕食者和同种个体的功能,这说明生物之间的关系有______。川金丝猴的警戒行为依赖于环境中获取的信息,信息类型有______。川金丝猴根据这些信息及时作出反应,一方面可以降低被捕食风险,另一方面为争夺______获得更多机会。(2)川金丝猴以植食为主,消化道中部分微生物直接参与高纤维食物的消化,这些微生物与川金丝猴构成______关系。(3)研究者为了进一步研究川金丝猴的食性,采集其粪便样本,进行DNA提取、扩增,部分实验过程如下。请完成下表:(4)为分析川金丝猴摄食的植物种类,研究者设计一对引物F和R,能同时扩增出不同种植物叶绿体中的rbeL基因片段,是因为引物F和R的碱基能与rbeL基因的保守序列的碱基______。用引物F和R对4种植物样本甲~丁的叶绿体基因组DNA进行扩增测序,结果如图所示。若对4个样本的扩增产物进行DNA电泳条带分析,能检出的样本是______。研究者用引物F和R对川金丝猴粪便DNA进行扩增并测序,得到的序列有图中的3种序列,据此可确定川金丝猴摄食的植物有______。若要更准确鉴定出川金丝猴摄食的植物,参照叶绿体基因库,还需选用______的保守序列设计引物,对川金丝猴粪便DNA进行扩增、测序分析。注:“·”表示与植物甲对应位置上相同的碱基:“……”表示省略200个碱基(5)依据上述研究,保护川金丝猴可采取的措施有______(填字母)。a.建立川金丝猴生态廊道,促进种群间基因交流 b.保护川金丝猴栖息地的植被和它喜食的植物c.需用标记重捕法定期重捕,以精确监测种群数量 d.主要依赖迁地保护,扩大川金丝猴种群数量【答案】(1)①. 种间关系和种内关系 ②. 物理信息、化学信息、行为信息 ③. 食物和空间等资源 (2)互利共生 (3)①. 上清液 ②. 溶解DNA ③. 4种脱氧核苷酸、耐高温的DNA聚合酶 (4)①. 互补配对 ②. 甲乙丙丁 ③. 丙丁 ④. 染色体DNA (5)ab【解析】考点:本题考查种间关系与信息传递、群落的种间关系、DNA 提取与 PCR 技术、生物保护措施,属于“群落与生态系统”“现代生物科技” 模块的综合内容。解析:(1)警戒行为监测捕食者(种间关系)和同种个体(种内关系),因此生物之间的关系有种间关系和种内关系;生态系统的信息类型包括物理信息、化学信息、行为信息;警戒行为帮助川金丝猴争夺食物和空间等资源。(2)消化道微生物参与高纤维食物消化,同时从川金丝猴处获得生存环境和营养,二者构成互利共生关系(相互依存、彼此有利)。(3)析出 DNA 时,离心后取上清液(DNA 溶解在裂解液的上清中),加入乙醇使 DNA 析出;沉淀中加入纯水的目的是溶解 DNA;PCR 扩增需要的原料是4 种脱氧核苷酸,同时需要耐高温的 DNA 聚合酶。(4)引物与模板结合的原理是碱基互补配对;甲、乙、丙、丁的 rbcL 基因均含引物结合的保守序列,因此电泳能检出的样本是甲乙丙丁;粪便 DNA 扩增序列对应丙、丁的序列,故川金丝猴摄食的植物是丙、丁;为更准确鉴定,需选用染色体 DNA的保守序列设计引物(叶绿体 DNA 仅反映植物类群,染色体 DNA 能区分物种)。(5)a. 建立生态廊道促进基因交流,利于种群繁衍,正确;b. 保护栖息地植被和食物植物,维持其生存环境,正确;c. 标记重捕法不适合频繁捕捉珍稀物种,错误;d. 保护需就地与易地结合,仅依赖就地保护不可行,错误。综上,正确措施是ab。24. 某昆虫眼睛的颜色受独立遗传的两对等位基因控制,黄眼基因B对白眼基因b为显性,基因A存在时,眼色表现为黑色,基因a不影响B和b的作用。现有3组杂交实验,结果如下。请回答下列问题:(1)组别①黑眼个体产生配子的基因组成有______;中黑眼个体基因型有______种。(2)组别②亲本的基因型为______;中黑眼个体随机杂交,后代表型及比例为______。(3)组别③的亲本基因型组合可能有______。(4)已知该昆虫性别决定方式为XO型,XX为雌性,XO为雄性。若X染色体上有一显性基因H,抑制A基因的作用。基因型为和AAbbXHO的亲本杂交,相互交配产生。(ⅰ)中黑眼、黄眼、白眼表型的比例为______;中白眼个体基因型有______种。(ⅱ)白眼雌性个体中,用测交不能区分出的基因型有______。(ⅲ)若要从群体中筛选出100个纯合黑眼雌性个体,理论上的个体数量至少需有______个。【答案】(1) ①. AB、Ab、aB、ab ②. 6 (2) ①. AABB和aaBB ②. 黑眼:黄眼=8:1 (3)AaBB和aaBB、AaBb和aaBB、AaBB和aaBb (4) ① 黑眼:黄眼:白眼=12:15:5 ②. 8 ③. aabbXHX h、aabbX hX h ④. 1600【解析】考点:本题考查基因的自由组合定律、伴性遗传及遗传概率计算,属于“遗传与进化” 模块的综合应用,涉及多对等位基因的杂交分析、伴性基因对性状的调控。解析:(1)组别①中,F2表型比为12:3:1,说明F1黑眼基因型为AaBb,产生的配子基因组成有AB、Ab、aB、ab;F2中黑眼个体的基因型为A_B_和A_bb,共2×2+2×1=6种。(2)组别②中,F2表型比为3:1,说明F1黑眼基因型为AaBB,故亲本基因型为AABB(黑眼)和aaBB(黄眼);F2黑眼个体基因型为1AABB:2AaBB,随机杂交时,a基因频率为3/1,后代黄眼(aaBB)的概率为1/3×1/3=1/9,故表型比为黑眼:黄眼 = 8:1。(3)组别③中F1黑眼:黄眼 = 1:1,说明亲本黑眼含Aa,黄眼含aa,且B基因纯合或杂合,故亲本组合可能为:AaBB×aaBB、AaBb×aaBB、AaBB×aaBb。(4)基因H(X 染色体显性)抑制A的作用,亲本为aaBBXHXh(黄眼雌)和AAbbXO(黑眼雄),F1基因型为AaBbXHXO、AaBbXhXO、AaBbXHO、AaBbXhO。① F2中,黑眼(A_B_且无H)、黄眼(aaB_)、白眼(__bb)的比例为12:15:5;白眼个体基因型有8种(结合H/h的伴性遗传)。② F2白眼雌性中,aabbXHXH、aabbXHXh的测交后代均为白眼,无法区分。③ 纯合黑眼雌性(AABBXhXh)的概率为1/4×1/4×1/4=1/64,筛选 100 个需至少100×64=1600个个体。步骤甲组乙组丙组①加入2mL淀粉溶液加入2mL淀粉溶液加入2mL蔗糖溶液②加入2mL淀粉酶溶液加入2mL蒸馏水?③60℃水浴加热,然后各加入2mL斐林试剂,再60℃水浴加热实验目的简要操作步骤释放DNA在去杂后的样本中加入裂解液析出DNA离心后取①______,加入乙醇②______在沉淀物中加入纯水扩增DNA将③______、引物、样本DNA、含有Mg²⁺缓冲液、超纯水等加入PCR管中,进行PCR
- 1.电子资料成功下载后不支持退换,如发现资料有内容错误问题请联系客服,如若属实,我们会补偿您的损失
- 2.压缩包下载后请先用软件解压,再使用对应软件打开;软件版本较低时请及时更新
- 3.资料下载成功后可在60天以内免费重复下载
免费领取教师福利 
.png)




