搜索
      上传资料 赚现金

      最新版高考物理【一轮复习】精品讲义练习资料合集 (60)

      • 389.71 KB
      • 2025-11-24 11:47:31
      • 15
      • 0
      • 实事求是运
      加入资料篮
      立即下载
      最新版高考物理【一轮复习】精品讲义练习资料合集 (60)第1页
      1/35
      最新版高考物理【一轮复习】精品讲义练习资料合集 (60)第2页
      2/35
      最新版高考物理【一轮复习】精品讲义练习资料合集 (60)第3页
      3/35
      还剩32页未读, 继续阅读

      最新版高考物理【一轮复习】精品讲义练习资料合集 (60)

      展开

      这是一份最新版高考物理【一轮复习】精品讲义练习资料合集 (60),共35页。试卷主要包含了静电平衡,尖端放电,静电屏蔽,静电吸附等内容,欢迎下载使用。
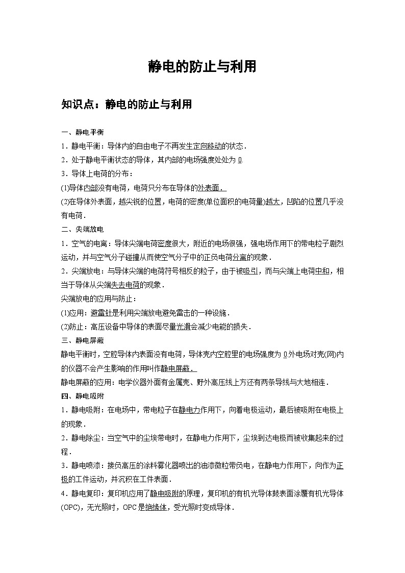
      一、静电平衡
      1.静电平衡:导体内的自由电子不再发生定向移动的状态.
      2.处于静电平衡状态的导体,其内部的电场强度处处为0.
      3.导体上电荷的分布:
      (1)导体内部没有电荷,电荷只分布在导体的外表面.
      (2)在导体外表面,越尖锐的位置,电荷的密度(单位面积的电荷量)越大,凹陷的位置几乎没有电荷.
      二、尖端放电
      1.空气的电离:导体尖端电荷密度很大,附近的电场很强,强电场作用下的带电粒子剧烈运动,并与空气分子碰撞从而使空气分子中的正负电荷分离的现象.
      2.尖端放电:与导体尖端的电荷符号相反的粒子,由于被吸引,而与尖端上电荷中和,相当于导体从尖端失去电荷的现象.
      尖端放电的应用与防止:
      (1)应用:避雷针是利用尖端放电避免雷击的一种设施.
      (2)防止:高压设备中导体的表面尽量光滑会减少电能的损失.
      三、静电屏蔽
      静电平衡时,空腔导体内表面没有电荷,导体壳内空腔里的电场强度为0.外电场对壳(网)内的仪器不会产生影响的作用叫作静电屏蔽.
      静电屏蔽的应用:电学仪器外面有金属壳、野外高压线上方还有两条导线与大地相连.
      四、静电吸附
      1.静电吸附:在电场中,带电粒子在静电力作用下,向着电极运动,最后被吸附在电极上的现象.
      2.静电除尘:当空气中的尘埃带电时,在静电力作用下,尘埃到达电极而被收集起来的过程.
      3.静电喷漆:接负高压的涂料雾化器喷出的油漆微粒带负电,在静电力作用下,向作为正极的工件运动,并沉积在工件表面.
      4.静电复印:复印机应用了静电吸附的原理,复印机的有机光导体鼓表面涂覆有机光导体(OPC),无光照时,OPC是绝缘体,受光照时变成导体.
      技巧点拨
      一、静电平衡
      1.处于静电平衡状态的导体内部场强为零的本质是外电场E0和感应电荷产生的电场E′的合场强为0,即E0=-E′.
      2.孤立的带电导体处于静电平衡状态,内部场强为0的本质是分布在导体外表面的电荷在导体内部的合场强为0.
      3.静电平衡时,导体上的电荷分布规律:
      (1)净电荷只分布在导体外表面,内部没有净电荷.
      (2)感应电荷分布于导体两端,电性相反,电荷量相等,近异远同,如图甲所示.
      (3)净电荷在导体外表面的分布不均匀,一般越是尖锐的地方电荷的分布越密集,如图乙所示.
      甲 乙
      二、尖端放电 静电屏蔽
      1.静电屏蔽的实质
      静电屏蔽的实质是利用了静电感应现象,使金属壳内感应电荷的电场和外加电场矢量和为零,好像是金属壳将外电场“挡”在外面,即所谓的屏蔽作用,其实是壳内两种电场并存,矢量和为零.
      2.静电屏蔽的两种情况
      例题精练
      1.(海淀区二模)如图所示,先用金属网把不带电的验电器罩起来,再使带正电金属球靠近金属网。下列说法中正确的是( )
      A.验电器的金属球带负电
      B.若将金属网接地,箔片会张开
      C.金属网罩和带正电的金属球电势相等
      D.拿掉金属网,验电器的箔片会张开
      【分析】静电屏蔽时,金属网罩内部电场强度为零,拿掉金属网后,由于感应起电,验电器的箔片会张开。
      【解答】解:A、用一个空腔导体把外电场遮住,使其内部不受影响,也不使电器设备对外界产生影响,故用金属网把验电器罩起来,再使带电金属球靠近验电器,金属球不带电,A错误;
      B、根据静电屏蔽可知,用金属网把验电器罩起来,再使带电金属球靠近验电器,金属球不带电,箔片不张开,B错误;
      C、静电屏蔽时,金属网罩内部电场强度为零,故金属网罩和带正电的金属球电势不相等,C错误;
      D、拿掉金属网后,由于感应起电,验电器的箔片会张开,D正确。
      故选:D。
      【点评】本题考查静电屏蔽问题,要记清楚静电屏蔽时,内部电场强度为零。然后理解题意去分析相关问题。
      2.(瑶海区月考)如图所示,在水平放置的光滑挖地金属板中点的正上方,有带正电的点电荷Q,一表面绝缘带正电的金属球(可视为质点,且不能响原电场)自左以速度v0开始在金属板上向右运动,在运动过程中( )
      A.小球做先减速后加速运动
      B.小球做先加速后减速运动
      C.小球受的电场力不做功
      D.电场力对小球先做正功后做负功
      【分析】金属板在点电荷Q的电场中产生静电感应现象,达到静电平衡时,整个金属板是一个等势体,表面是一个等势面,表面的电场线与表面垂直,通过分析小球的受力情况,可确定其运动情况。
      【解答】解:金属板在点电荷Q的电场中达到静电平衡时,整个金属板是一个等势体,表面是一个等势面,则表面的电场线与表面垂直,所以小球所受的电场力与金属板表面垂直,在金属板上向右运动的过程中,电场力方向与位移方向始终垂直,故电场力对小球不做功,根据动能定理得知,小球的动能不变,速度不变,速度方向也不变,所以小球做匀速直线运动,故ABD错误,C正确。
      故选:C。
      【点评】本题关键抓住静电平衡导体的特点:整个导体是一个等势体,表面是一个等势面,电场线与等势面垂直,并能运用这些知识来分析实际问题。
      随堂练习
      1.(滨海新区期末)某同学在研究静电感应时,用带电的金属球靠近不带电的验电器,验电器的金属箔片张开。验电器上感应电荷的分布情况正确的是( )
      A.B.
      C.D.
      【分析】当带电金属球靠近不带电的验电器时,由于电荷间的相互作用,而使电荷发生了移动从而使箔片带电.
      【解答】解:由于同种电荷相互排斥,异种电荷相互吸引,故验电器的上端应带上与小球异号的电荷,而验电器的箔片上将带上与小球同号的电荷;
      因此只有B符合条件,故B正确,ACD错误。
      故选:B。
      【点评】本题根据电荷间的相互作用,应明确同种电荷相互排斥,异种电荷相互吸引.
      2.(海淀区期中)如图所示,将一个半径为r的不带电的金属球放在绝缘支架上,金属球的右侧放置一个电荷量为Q的带正电的点电荷,点电荷到金属球表面的最近距离也为r。由于静电感应在金属球上产生感应电荷。设静电力量为k。则关于金属球内的电场以及感应电荷的分布情况,以下说法中正确的是( )
      A.电荷Q与感应电荷在金属球内任意位置激发的电场场强都是等大且反向的
      B.感应电荷在金属球球心处激发的电场强度E=k,方向向右
      C.感应电荷均匀分布在金属球内部
      D.金展球右侧表面的电势高于左侧表面
      【分析】金属球在点电荷Q的电场中,出现静电感应现象,导致电荷重新分布,最终达到静电平衡,在金属球内部场强处处为零,整个金属球是一个等势体,感应电荷只分布在金属球的外表面。根据电场的叠加原理分析点电荷Q在金属球球心处激发的电场强度大小和方向。
      【解答】解:A、金属球处于静电平衡状态,金属球内部的场强处处为零,则电荷Q与感应电荷在金属球内任意位置激发的电场场强都是等大且反向,故A正确;
      B、感应电荷在金属球球心处激发的电场强度与点电荷Q在金属球球心处激发的电场强度大小相等,则感应电荷在金属球球心处激发的电场强度E=k=,方向向右,故B错误;
      C、感应电荷只分布在金属球外表面,故C错误;
      D、金属球处于静电平衡状态,整个金属球是一个等势体,所以金属球右侧表面的电势等于左侧表面,故D错误;
      故选:A。
      【点评】解决本题的关键是理解并掌握静电平衡导体的特点,知道处于静电感应现象的导体,内部的电场强度处处为零,净电荷全部分布在导体的表面,且整个导体是等势体。
      3.(朝阳区二模)某同学设想了一个奇妙的静电实验。如图所示,在带电体C附近,把原来不带电的绝缘导体A、B相碰一下后分开,然后分别接触一个小电动机的两个接线柱,小电动机便开始转动。接着再把A、B移到C附近,A、B相碰一下分开,再和小电动机两接线柱接触。重复上述步骤,小电动机便能不停地转动。下列说法正确的是( )
      A.小电动机一直转动下去,不会消耗A、B、C和小电动机系统以外的能量
      B.A、B相接触放在C附近时,A的电势高于B的电势
      C.A、B相接触放在C附近时,A内部中心点的场强等于B内部中心点的场强
      D.若不考虑小电动机内电阻的变化,则小电动机的电流与其两端的电压成正比
      【分析】在把AB分开的过程中要克服AB之间的静电力做功,这是把机械能转化为电能的过程;
      将带正电的导体球C靠近两个不带电的导体AB,靠感应起电使物体带电,带电的实质是电荷的移动,总电荷量保持不变。处于静电平衡的导体,电荷只分布在外表面,内部电场强度为零,且是等势体;
      小电动机属于非纯电阻电路,欧姆定律不适用。
      【解答】解:A、上述过程在把AB分开的过程中要克服AB之间的静电力做功,这是把机械能转化为电能,然后再把电能转化为机械能,因此还要外力做功消耗机械能,故A错误;
      B、由于A、B相接触放在C附近,所以A和B的等势体,电势相等,故B错误;
      C、A、B相接触放在C附近时,则AB两端的感应电荷增加,感应电场相应增强,但AB仍然是等势体,内部合场强始终为零,则A内部中心点的场强等于B内部中心点的场强,故C正确。
      D、即使不考虑小电动机内电阻的变化,小电动机属于非纯电阻,则小电动机的电流与其两端的电压不成正比,故D错误。
      故选:C。
      【点评】该题考查物体静电感应起电的实质,及静电平衡状态时,要知道带电体的电荷只分布在外表面,内部电场强度为零,且导体的电势处处相等,注意欧姆定律适用条件,及非纯电阻与纯电阻的区别,同时理解能量的转化与守恒的内容。
      综合练习
      一.选择题(共20小题)
      1.(绥江县校级期末)如图所示,空心导体上方有一靠近的带有正电的带电体。当一个重力不计的正电荷以速度v水平飞入空心导体内时,电荷将做( )
      A.向上偏转的类平抛运动B.向下偏转的类平抛运动
      C.匀速直线运动D.变速直线运动
      【分析】金属是等势体,那么金属容器内壁每个点都是等势的,那么容器内部不可能有电场存在,否则沿着电场线电势会降低,既然容器内部没有电场那么小球就不受电场力。
      【解答】解:金属是等势体,那么金属容器内壁每个点都是等势的,那么容器内部不可能有电场存在,否则沿着电场线电势会降低,既然容器内部没有电场那么小球就不受电场力。上述现象也称静电屏蔽;故电荷不受力做匀速直线运动,故C正确,ABD错误。
      故选:C。
      【点评】严格来讲必须使全封闭容器才能静电屏蔽,但凡带孔的都不能真正静电屏蔽,腔内总会有电场,只不过孔非常小的时候这个电场可以忽略不计。
      2.(泸县校级月考)如图所示,带电小球A附近有用绝缘支架支撑着的金属导体B,当开关S1、S2断开时,导体B左端带有负电荷,右端带有正电荷。下列说法中正确的是( )
      A.闭合开关S1,则导体B左端不再带有电荷
      B.闭合开关S1,则导体B两端不再带有电荷
      C.闭合开关S2,则导体B左端不再带有电荷
      D.闭合开关S2,则导体B右端不再带有电荷
      【分析】带电小球A靠近金属导体B时,由于静电感应,会使金属导体B带电,根据静电感应的现象来分析;
      当开关S1、S2闭合时,导体和大地相连,大地成为远端。
      【解答】解:当开关S1、S2断开时,带电小球A靠近金属导体B时,由于静电感应,导体B左端带有负电荷,右端带有正电荷,
      AB、当闭合开关S1时,由于静电感应的作用,金属导体B右端带的正电荷会被从大地上来的负电荷中和,所以导体B右端不再带有电荷,左端仍带负电荷,故AB错误;
      CD、当闭合开关S2时,由于静电感应的作用,金属导体B右端带的正电荷会被从大地上来的负电荷中和,所以导体B右端不再带有电荷,故C错误,D正确。
      故选:D。
      【点评】本题是对静电感应现象的考查,根本的原因就是电荷之间的基本性质,即同种电荷互相排斥,异种电荷互相吸引。
      3.(浦东新区校级期中)关于静电复印,下列说法中正确的是( )
      A.均匀带电的硒鼓表面,被光照射的部位变成绝缘体,能保持电荷
      B.硒鼓上的“静电潜像”带有的电荷与墨粉带有的电荷种类相反
      C.复印过程中白纸不带电
      D.不带电的硒鼓表面,被光照射的部位带上电荷,形成“静电潜像”
      【分析】复印每一页书稿都要经过充电、曝光、显影、转印等几个步骤,这些步骤是在硒鼓转动一周的过程中依次完成的。
      1.充电:由电源使硒鼓表面带上正电荷;
      2.曝光:利用光学系统将原稿上字迹的像成在硒鼓上,硒鼓上字迹的像实际是没有光照射的地方,保持着正电荷,而其他地方受到了光线照射,正电荷被导走.这样,硒鼓上就留下了字迹的“静电潜像”;
      3.显影:带负电的墨粉被带正电的“静电潜像”吸引,并吸附在潜像上,显出墨粉组成的字迹;
      4.转印:带正电的转印电极使输纸机构送来的白纸带正电.带正电的白纸与硒鼓表面墨粉组成的字迹接触,将带负电的墨粉吸到白纸上。
      此后,吸附了墨粉的纸被送入定影区,墨粉在高温下熔化,浸入纸中,形成牢固的字迹;硒鼓则经过清除表面残留的墨粉、电荷,准备迎接下一页书稿的复印。
      【解答】解:A、静电复印机的中心部件,是一个可以旋转的接地的铝辊,表面镀着一层半导体硒,叫做硒鼓.半导体硒有特殊的光电性质,没有光线照射时是很好的绝缘体,能保持电荷,受到光的照射就立刻变成导体,将所带的电荷导走,此时不带电,故A错误;
      BD、利用光学系统将原稿上字迹的像成在硒鼓上,硒鼓上字迹的像实际是没有光照射的地方,保持着正电荷,而其他地方受到了光线照射,正电荷被导走.这样,硒鼓上就留下了字迹的“静电潜像”;可知静电潜像正电荷,故B正确,D错误;
      C、复印过程中白纸带正电,故C错误。
      故选:B。
      【点评】本题考查静电复印机原理,应明确硒鼓带正电,墨粉带负电.
      4.(河南月考)下列描述的物理现象与物理规律相对应的是( )
      A.在弹性限度内,弹簧的形变量越大,弹簧的弹力就越大,说明弹簧的劲度系数与弹簧的伸长量(或压缩量)以及弹力大小有关
      B.在加油站给摩托车加油时,常用金属桶或金属壶装汽油,这样做是为了消除静电产生的危害
      C.通电导线在磁场中所受安培力的方向可以用安培定则来判断
      D.由于地球的自转,使得同一物体在两极处受到的地球引力大于在赤道处受到的地球引力(假设地球为均匀球体)
      【分析】弹簧的劲度系数由弹簧本身决定,与形变量和弹力大小无关;
      金属桶装汽油,起到静电屏蔽的作用;
      安培力的方向通过左手定则判断;
      同一物体在赤道和两极处受到万有引力大小相等。
      【解答】解:A、弹簧的劲度系数由弹簧本身决定,与形变量和弹力大小无关,故A错误;
      B、加油站中用金属制品盛装汽油,起到静电屏蔽作用,可以把加油过程中产生的静电导走,消除静电危害,故B正确;
      C、通电导线在磁场中所受安培力的方向可以用左手定则来判断,故C错误;
      D、当地球是均匀球体时,同一物体无论放在地球表面的哪一个位置,根据万有引力公式可知,万有引力大小相等,故D错误。
      故选:B。
      【点评】本题考查静电的利用与防止、左手定则和万有引力公式,解题的关键是对课本基础知识的掌握。
      5.(上月考)如图所示,某同学用丝绸摩擦过的玻璃棒去靠近一验电器的金属球(未接触)的过程中,验电器金属箔片的张角逐渐变小。则下列说法正确的是( )
      A.验电器原本带正电
      B.此过程中,自由电子从金属箔片转移到了金属球
      C.玻璃棒带电过程为感应起电
      D.金属箔片张角变小是因为验电器上的电荷消失了
      【分析】电荷规律:同种电荷相互排斥,异种电荷相互吸引;
      用丝绸摩擦过的玻璃棒带正电,毛皮摩擦过的橡胶棒带负电;
      验电器是利用同种电荷相互排斥的原理工作的。
      【解答】解:AB、带正电的玻璃棒靠近金属球时,吸引金属箔片上的负电荷到金属球,由金属箔片张角变小,可知验电器原来带负电,故A错误,B正确;
      C、玻璃棒通过与丝绸摩擦而带正电的过程为摩擦起电,故C错误;
      D、金属箔片张角变小,是由于金属箔片上的电荷移动到金属球上,从而导致带电量减少,但验电器上电荷总量保持不变,故D错误。
      故选:B。
      【点评】本题考查了两种电荷及电荷间的作用规律,牢记同种电荷相互排斥,异种电荷相互吸引。
      6.(尖山区校级月考)如图所示在绝缘支架上的导体A和导体B按图中方式接触放置,原先AB都不带电,先让开关K1,K2均断开,现在将一个带正电小球C放置在A左侧,以下判断正确的是( )
      A.只闭合K1,则A左端不带电,B右端带负电
      B.只闭合K2,接着移走带电小球,最后将AB分开,A带负电
      C.K1、K2均闭合时,A、B两端均不带电
      D.K1、K2均闭合时,A左端带负电,B左端不带电
      【分析】带电小球A靠近金属导体B时,由于静电感应,会使金属导体B带电,根据静电感应的现象来分析即可。
      【解答】解:A、当闭合开关时K1,由于静电感应的作用,B右端带的正电荷会被从大地上来的负电荷中和,B右端不再带有电荷,A左端带负电,故A错误;
      B、当闭合开关时K2,由于静电感应的作用,B右端带的正电荷会被从大地上来的负电荷中和,所以导体B右端不再带有电荷,A左端带负电,接着移走带电小球,导体AB电荷中和,不再带电,最后将AB分开,不带电,故B错误;
      CD、同理,K1、K2均闭合时,由于静电感应的作用,A左端带负电,B端不带电,故C错误,D正确。
      故选:D。
      【点评】本题是对静电感应现象的考查,根本的原因就是电荷之间的基本性质,即同种电荷互相排斥,异种电荷互相吸引。
      7.(东城区校级期中)如图所示,一个验电器用金属网罩罩住,当加上水平向右的、场强大小为E的匀强电场时,下列说法正确的是( )
      A.验电器的箔片张开
      B.金属网罩内部空间存在向右的匀强电场
      C.金属网罩上的感应电荷在金属网罩内部空间产生的电场方向水平向左
      D.金属网罩内外表面都存在感应电荷
      【分析】静电屏蔽的原理分析,金属内部由于电子可以自由移动,会产生一个与外加电场相反的电场,来抵消在金属网罩内部的电场,以保证平衡,从而使金属网罩上电荷重新分布。
      【解答】解:A、因为在金属内部由于电子可以自由移动,当加上水平向右的、场强大小为E的匀强电场时,金属网罩会产生一个与外加电场相反的电场,来抵消在金属网罩内部的电场,以保证平衡,从而金属网罩上电荷重新分布。就是所谓“静电屏蔽”的原理。此时验电器不会受到影响,故验电器的箔片不张开,故A错误;
      B、金属网罩内部空间合场强为零,不存在电场,故B错误;
      C、金属网罩上的感应电荷会在网罩内部空间产生一个与外加电场相反的电场,即水平向左,故C正确;
      D、金属网罩内表面不存在感应电荷,感应电荷分布在外表面,故D错误。
      故选:C。
      【点评】本题考查了静电屏蔽的原理,解题的关键是理解金属网罩内部场强为零,不存在感应电荷。
      8.(丰城市校级期中)一金属球,原来不带电,现沿球的直径的延长线放置一均匀带电的细杆MN,如图所示,金属球上感应电荷产生的电场在球内直径上a,b,c三点的场强的大小分别为Ea、Eb、Ec,三者相比( )
      A.Ea最大B.Eb最大C.Ec最大D.Ea=Eb=Ec
      【分析】静电平衡后,金属球内的合场强处处为零,则金属球上感应电荷产生的附加电场与带电的细杆MN产生的场强大小相等,方向相反,相互抵消。
      根据带电的细杆MN在abc三点产生的场强大小,判断金属球上感应电荷产生的电场在a、b、c三点的场强大小关系。
      【解答】解:静电平衡后,金属球内的合场强处处为零,金属球上感应电荷产生的附加电场与带电的细杆MN产生的场强大小相等,方向相反,相互抵消。a点离带电的细杆MN最近,带电的细杆MN在a点处产生的场强最大,则金属球上感应电荷在a点处产生的场强最大,即Ea最大,故A正确,BCD错误。
      故选:A。
      【点评】本题静电感应问题,抓住静电平衡导体的特点是关键。常规题。要注意金属球内场强为零是指合场强为零。
      9.(西城区校级期中)为了研究空腔导体内外表面的电荷分布情况,取两个验电器A和B,在B上装一个几乎封闭的空心金属球C(仅在上端开有小孔),D是带有绝缘柄的金属小球,如图所示,实验前他们都不带电,实验时首先将带正电的玻璃棒(图中未画出)与C接触使C带电,以下说法正确的是( )
      A.若将玻璃棒接触C外表面,则B的箔片带负电
      B.若将玻璃棒接触C内表面,则B的箔片不会带电
      C.使D接触C的内表面,然后接触A,操作若干次,观察到A的箔片张角变大
      D.使D接触C的外表面,然后接触A,操作若干次,观察到A的箔片张角变大
      【分析】明确物体带电的三种带电方式及原理:接触带电、感应起电、摩擦带电。注意空腔导体带电时分布在外表面。
      【解答】解:A、若将带正电的玻璃棒接触C外表面,则C以及与C连接的B的箔片都带正电。故A错误;
      B、若将带正电的玻璃棒接触C内表面,则C以及与C连接的B的箔片都带正电。故B错误;
      C、C带电,但电荷分布在外表面,若使D接触C的内表面,D不带电;然后接触A,A不能带电;操作若干次,观察到A的箔片张角不变;故C错误;
      D、若使D接触C的外表面,D带电;然后接触A,则A带电,操作若干次,观察到A的箔片张角变大。故D正确。
      故选:D。
      【点评】在该题中,要理解该实验的目的与实验操作的过程,弄清该操作的过程中采用了接触带电的带电方式,另外要注意空腔导体带电特点。明确实验能证明的结论。
      10.(红岗区校级期中)如图所示,A、B为两个带等量异种电荷的金属球,将两根不带电的金属棒C、D放在两球之间,达到静电平衡后,下列叙述正确的是( )
      A.C棒左端电势大于C棒右端电势
      B.C棒左端电势等于C棒右端电势
      C.若用导线将C棒的x端与D棒的y端连接起来的瞬间,将有从y流向x的电流
      D.若将B球接地,B所带的负电荷全部流入大地
      【分析】处于静电平衡的导体是等势体;
      根据静电平衡可知,C棒处在电场中,其x端感应出负电荷,D棒的y端感应出正电荷。
      若将B球接地,B所带的负电荷一部分流入大地,由于静电感应,B所带的负电荷还将保留一部分。
      【解答】解:AB、金属棒C处于静电平衡状态,本身是等势体,等势相等,故A错误,B正确;
      C、C棒处在电场中,其x端感应出负电荷,D棒的y端感应出正电荷,若用导线将C棒的x端与D棒的y端连接起来的瞬间,将有从y流向x的电子流,电流方向由x到y,故C错误;
      D、若将B球接地,B所带的负电荷一部分流入大地,由于静电感应,B所带的负电荷还将保留一部分。故D错误。
      故选:B。
      【点评】达到静电平衡后,C棒处在电场中,其x端感应出负电荷,D棒的y端感应出正电荷,这是解决本题的关键的地方,对于静电场的特点一定要熟悉。
      11.(爱民区校级期中)如图所示,一个枕形导体位于带正电小球的附近,A、B为导体的左、右端点,C为导体内的一点。若用手接触一下枕形导体的中部,导体将带( )
      A.不带电B.正电C.负电D.不能确定
      【分析】感应起电的实质是在带电体上电荷的作用下,导体上的正负电荷发生了分离,使电荷从导体的一部分转移到了另一部分,用手接触一下枕形导体的中部,大地中电子跑到导体上,将正电荷中和,所以导体将负电。
      【解答】解:由于静电感应,A端带负电,B端带正电。若用手接触一下枕形导体的中部,大地中电子跑到导体上,将正电荷中和,所以导体将负电,故C正确,ABD错误。
      故选:C。
      【点评】此题考查静电平衡中的导体,电场中的处于静电平衡的导体是等势体,导体上电势处处相同。同时要知道负电荷产生的电场特点,以及电势分布的特点。此题属于中档题。
      12.(四川期中)如图所示,有两个带正电的验电器,金属箔片张开一定角度,用导体棒接触图甲验电器顶端小球,将一对金属枕形导体靠近图乙验电器放置。下列描述正确的是( )
      A.图甲中,若发现验电器金属箔片张开角度减小,说明导体棒可能带负电
      B.图甲中,若导体棒不带电,则一定有正电荷转移到导体棒上
      C.图乙中,电子将从A端移至B端
      D.图乙中,若用手接触A端,A端金属箔片将闭合,B端金属箔片保持张开
      【分析】验电器的制作原理是:同种电荷相斥;
      带负电的原因是有多余电子,带正电的原因是缺少电子;
      验电器的张角越大,说明所带的电量越多。
      【解答】解:A、用导体棒接触图甲验电器顶端小球,发现验电器金属箔片张开角度减小,可能是异种电荷中和了一部分,即导体棒可能带负电,故A正确;
      B、图甲中,若导体棒不带电,则电子从导体棒转移到验电器上,故B错误;
      C、图乙中,根据静电感应可知,A端感应负电荷,即电子从B端移至A端,故C错误;
      D、图乙中,用手接触A端,表示接地,则A端金属箔片不变,B端金属箔片将闭合,故D错误。
      故选:A。
      【点评】本题考查了静电现象的解释,知道验电器的原理是利用同种电荷相斥的原理工作的。
      13.(慈溪市月考)某同学设想了一个奇妙的静电实验。如图所示,在带电体C附近,把原来不带电的绝缘导体A、B相碰一下后分开,然后分别接触一个小电动机的两个接线柱,小电动机便开始转动。接着再把A、B移到C附近,A、B相碰一下分开,再和小电动机两接线柱接触。重复上述步骤,小电动机便能不停地转动。下列说法正确的是( )
      A.小电动机一直转动下去,违反了能量守恒定律
      B.A、B相接触放在C附近时,A的电势高于B的电势
      C.A、B相接触放在C附近时,A内部中心点的场强等于B内部中心点的场强
      D.若不考虑小电动机内电阻的变化,则小电动机的电流与其两端的电压成正比
      【分析】在把AB分开的过程中要克服AB之间的静电力做功,这是把机械能转化为电能的过程;
      将带正电的导体球C使两个不带电的导体AB,靠感应起电带电,带电的实质是电荷的移动,总电荷量保持不变。处于静电平衡的导体,电荷只分布在外表面,内部电场强度为零,且是等势体。
      【解答】解:A、上述过程中把AB分开的过程要克服AB之间的静电力做功,这是把机械能转化为电能,然后小电动机再把电能转化为机械能,不违反能量守恒定律,故A错误;
      B、A与B相接触放在C附近时,则AB是等势体,所以A的电势等于B的电势,故B错误;
      C、A与B相接触放在C附近时,AB内部场强均为零,则A内部中心点的场强等于B内部中心点的场强,故C正确;
      D、电动机不是纯电阻电路,欧姆定律不适用,则小电动机的电流与其两端的电压不是成正比关系,故D错误。
      故选:C。
      【点评】该题考查物体静电感应起电的实质,及静电平衡状态时,要知道带电体的电荷只分布在外表面,内部电场强度为零,且导体的电势处处相等,注意欧姆定律适用条件,及非纯电阻与纯电阻的区别,同时理解能量的转化与守恒的内容。
      14.(怀仁市期中)关于静电场,下列表述正确的是( )
      A.元电荷就是电子或者质子
      B.感应起电过程就是导体中产生了电荷
      C.电场线是客观存在的
      D.处于静电平衡状态的导体,内部的场强为零
      【分析】由元电荷的定义进行分析;感应起电是电子从物体的一部分转移到另一个部分;电场线是人们为了更好的描述电场而假想的线;根据静电平衡状态的特点分析。
      【解答】解:A、元电荷的定义:自然界一个电子所带的电量为最小的电荷量为1.60×10﹣19C,我们把这个最小的电荷量定义为元电荷,元电荷指的是一个电子所带的电荷量,不是单个电子,也不是质子,故A错误;
      B、电荷既不能被创造,也不能被消灭,感应起电是电子从物体的一部分转移到另一个部分,故B错误;
      C、电场线是人们为了更好的描述电场而假想的线,实际并不存在,故C错误;
      D、导体在点电荷附近,出现静电感应现象,导致电荷重新分布。因此在导体内部出现感应电荷的电场,该电场与点电荷的电场叠加,只有叠加后电场为零时,电荷才不会再移动。此时导体的内部场强处处为0,这种状态叫静电平衡状态。处于静电平衡状态的整个导体是一个等势体,故D正确。
      故选:D。
      【点评】本题主要考查了关于元电荷、电场线、感应起电以及静电平衡状态等知识点,一定要区分清楚元电荷和点电荷的区别。
      15.(海淀区期中)如图所示,将一个半径为r的不带电的金属球放在绝缘支架上,金属球的右侧放置一个电荷量为Q的带正电的点电荷,点电荷到金属球表面的最近距离也为r。由于静电感应在金属球上产生感应电荷。设静电力量为k。则关于金属球内的电场以及感应电荷的分布情况,以下说法中正确的是( )
      A.电荷Q与感应电荷在金属球内任意位置激发的电场场强都是等大且反向的
      B.感应电荷在金属球球心处激发的电场强度E=k,方向向右
      C.感应电荷均匀分布在金属球内部
      D.金展球右侧表面的电势高于左侧表面
      【分析】金属球在点电荷Q的电场中,出现静电感应现象,导致电荷重新分布,最终达到静电平衡,在金属球内部场强处处为零,整个金属球是一个等势体,感应电荷只分布在金属球的外表面。根据电场的叠加原理分析点电荷Q在金属球球心处激发的电场强度大小和方向。
      【解答】解:A、金属球处于静电平衡状态,金属球内部的场强处处为零,则电荷Q与感应电荷在金属球内任意位置激发的电场场强都是等大且反向,故A正确;
      B、感应电荷在金属球球心处激发的电场强度与点电荷Q在金属球球心处激发的电场强度大小相等,则感应电荷在金属球球心处激发的电场强度E=k=,方向向右,故B错误;
      C、感应电荷只分布在金属球外表面,故C错误;
      D、金属球处于静电平衡状态,整个金属球是一个等势体,所以金属球右侧表面的电势等于左侧表面,故D错误;
      故选:A。
      【点评】解决本题的关键是理解并掌握静电平衡导体的特点,知道处于静电感应现象的导体,内部的电场强度处处为零,净电荷全部分布在导体的表面,且整个导体是等势体。
      16.(海淀区校级期末)某同学设想了一个奇妙的静电实验。如图所示,在带电体C附近,把原来不带电的绝缘导体A、B相碰一下后分开,然后分别接触一个小电动机的两个接线柱,小电动机便开始转动。接着再把A、B移到C附近,A、B相碰一下分开,再和小电动机两接线柱接触。重复上述步骤,小电动机便能不停地转动。下列说法正确的是( )
      A.小电动机一直转动下去,成为永动机
      B.A、B相接触放在C附近时,A的电势高于B的电势
      C.A、B相接触放在C附近时,A内部中心点的场强大于B内部中心点的场强
      D.AB接触放在C附近,由于静电感应,A左端带负电B右端带正电
      【分析】在把AB分开的过程中要克服AB之间的静电力做功,这是把机械能转化为电能的过程;
      将带正电的导体球C靠近两个不带电的导体AB,靠感应起电使物体带电,带电的实质是电荷的移动,总电荷量保持不变。处于静电平衡的导体,电荷只分布在外表面,内部电场强度为零,且是等势体。
      【解答】解:A、上述过程在把AB分开的过程中要克服AB之间的静电力做功,这是把机械能转化为电能,然后再把电能转化为机械能,因此还要外力做功消耗机械能,电动机不可能成为永动机,故A错误;
      B、由于A、B相接触放在C附近,所以A和B的等势体,电势相等,故B错误;
      C、A、B相接触放在C附近时,则AB两端的感应电荷增加,感应电场相应增强,但AB仍然是等势体,内部合场强始终为零,则A内部中心点的场强等于B内部中心点的场强,故C错误。
      D、A、B相接触放在C附近时,由于静电感应,则AB两端A左端带负电B右端带正电,故D正确。
      故选:D。
      【点评】该题考查物体静电感应起电的实质,及静电平衡状态时,要知道带电体的电荷只分布在外表面,内部电场强度为零,且导体的电势处处相等,注意欧姆定律适用条件,及非纯电阻与纯电阻的区别,同时理解能量的转化与守恒的内容。
      17.(朝阳区二模)某同学设想了一个奇妙的静电实验。如图所示,在带电体C附近,把原来不带电的绝缘导体A、B相碰一下后分开,然后分别接触一个小电动机的两个接线柱,小电动机便开始转动。接着再把A、B移到C附近,A、B相碰一下分开,再和小电动机两接线柱接触。重复上述步骤,小电动机便能不停地转动。下列说法正确的是( )
      A.小电动机一直转动下去,不会消耗A、B、C和小电动机系统以外的能量
      B.A、B相接触放在C附近时,A的电势高于B的电势
      C.A、B相接触放在C附近时,A内部中心点的场强等于B内部中心点的场强
      D.若不考虑小电动机内电阻的变化,则小电动机的电流与其两端的电压成正比
      【分析】在把AB分开的过程中要克服AB之间的静电力做功,这是把机械能转化为电能的过程;
      将带正电的导体球C靠近两个不带电的导体AB,靠感应起电使物体带电,带电的实质是电荷的移动,总电荷量保持不变。处于静电平衡的导体,电荷只分布在外表面,内部电场强度为零,且是等势体;
      小电动机属于非纯电阻电路,欧姆定律不适用。
      【解答】解:A、上述过程在把AB分开的过程中要克服AB之间的静电力做功,这是把机械能转化为电能,然后再把电能转化为机械能,因此还要外力做功消耗机械能,故A错误;
      B、由于A、B相接触放在C附近,所以A和B的等势体,电势相等,故B错误;
      C、A、B相接触放在C附近时,则AB两端的感应电荷增加,感应电场相应增强,但AB仍然是等势体,内部合场强始终为零,则A内部中心点的场强等于B内部中心点的场强,故C正确。
      D、即使不考虑小电动机内电阻的变化,小电动机属于非纯电阻,则小电动机的电流与其两端的电压不成正比,故D错误。
      故选:C。
      【点评】该题考查物体静电感应起电的实质,及静电平衡状态时,要知道带电体的电荷只分布在外表面,内部电场强度为零,且导体的电势处处相等,注意欧姆定律适用条件,及非纯电阻与纯电阻的区别,同时理解能量的转化与守恒的内容。
      18.(潍坊模拟)如图所示,导体棒原来不带电,将电荷量为Q的正点电荷放在棒左侧O处,当棒达到静电平衡后,棒上的感应电荷在棒内A点处产生的场强为E1.下列说法正确的是( )
      A.E1的大小与电荷量Q成正比
      B.E1的方向沿OA连线向右
      C.在导体棒内部,离O点越远场强越小
      D.在O点放置电荷量为2Q的点电荷,A点的场强为2E1
      【分析】当棒达到静电平衡后,棒内各点的合场强为零,即感应电荷产生的电场强度与+Q产生的电场强度大小相等、方向相反,根据静电平衡的特点和点电荷场强公式E=k结合求解。
      【解答】解:A、水平导体棒当达到静电平衡后,棒上感应电荷中点A处产生的场强大小与点电荷+Q在该处产生的电场强度大小相等,方向相反。则棒上感应电荷在棒内中点产生的场强大小为:E1=k,r为A到O的距离,可知,E1的大小与电荷量Q成正比,故A正确;
      B、由于A处的合场强为零,所以感应电荷产生的场强方向与点电荷+Q在该处产生的电场强度的方向相反,方向向左,故B错误;
      C、当棒达到静电平衡后,在导体棒内部,各点的场强都等于零,故C错误;
      D、A点的场强为O点处点电荷的场强与棒上感应电荷产生的附加电场的矢量合,达到静电平衡后始终为零,故D错误。
      故选:A。
      【点评】当金属导体处于电场时会出现静电平衡现象,关键要理解并掌握静电平衡的特点。
      19.(迎江区校级期末)如图所示为空腔球形导体(不带电),现将一个带正电的小金属球放入腔内,静电平衡时,图中A、B、C三点的电场强度E和电势φ的关系是( )
      A.EA>EB>EC,φA>φB>φCB.EA=EB>EC,φA=φB>φC
      C.EA=EB=EC,φA=φB=φCD.EA>EB>EC,φA>φC>φB
      【分析】将带正电的小金属球A放入腔中,当静电平衡时,空腔球形导体内壁感应出负电荷,外表面感应出正电荷。整个空腔球形导体是一个等势体,表面是一个等势面。画出电场线的分布,根据电场线越密,场强越大,顺着电场线,电势降低,判断场强和电势的大小。
      【解答】解:当静电平衡时,空腔球形导体内壁感应出负电荷,外表面感应出正电荷,根据常见电场的电场线的分布图可知,A处电场线较密,B处电场线较疏,C处场强为零,则EA>EB>EC;
      根据顺着电场线方向电势降低,整个空腔球形导体是一个等势体,表面是一个等势面,分析可知电势关系是φA>φC>φB,故ABC错误,D正确;
      故选:D。
      【点评】本题抓住处于静电平衡导体的特点是关键。比较场强大小和电势高低常常画电场线,形象直观地判断。
      20.(朝阳区期末)如图所示,设想在真空环境中将带电导体球靠近不带电的导体。若沿虚线1将导体分成左右两部分,这两部分所带电荷量分别为Q左、Q右;若沿虚线2将导体分成左右两部分,这两部分所带电荷量分别为Q'左、Q'右.下列推断正确的是( )
      A.Q左+Q右可能为负
      B.Q左+Q右一定等于Q'左+Q'右
      C.导体内虚线1上各点的场强小于虚线2上各点的场强
      D.导体内虚线1上各点的电势小于虚线2上各点的电势
      【分析】根据静电感应现象,在正点电荷的电场作用下,导体AB自由电荷重新分布,不论沿着哪条虚线切开,都有A带正电,B带负电,且电量总是相等。
      【解答】解:AB、由题意可知,静电感应现象,使得导体的左侧带正电,右侧带负电,根据电荷守恒可知,左侧部分转移的电子数目和右侧部分多余的电子数目是相同的,因此无论从哪一条虚线切开,两部分的电荷量总是相等的,导体整体不带电,所以Q左+Q右一定等于Q'左+Q'右,都等于0,故A错误,B正确;
      C、达到静电平衡的导体内部的场强处处为0,所以导体虚线1上各点的场强等于虚线2上各点的场强,故C错误;
      D、达到静电平衡的导体内部的场强处处为0,导体整体是等势体,所以导体虚线1上各点的电势等于虚线2上各点的电势。故D错误;
      故选:B。
      【点评】考查静电感应的原理,理解带电本质是电子的转移,掌握电荷守恒定律的应用,注意两部分的电量总是相等是解题的突破口。
      二.多选题(共12小题)
      21.(古县校级期末)如图所示,不带电的枕形导体的A、B两端各贴有一对金属箔。当枕形导体的A端靠近一带负电的导体C时( )
      A.A端金属箔张开,B端金属箔闭合
      B.用手触摸枕形导体后(手不移开),A端金属箔仍张开,B端金属箔闭合
      C.用手触摸枕形导体后,将手移开再移走C,两对金属箔均张开
      D.选项A中两对金属箔分别带异种电荷,选项C中两对金属箔带同种电荷
      【分析】根据静电感应可以判断金属导体的感应的电荷的情况,从而可以判断导体带电的情况.
      【解答】解:
      A、金属导体处在负电荷的电场中,由于静电感应现象,枕形导体的左端要感应出正电荷,导体的右端会出现负电荷,所以导体两端的验电箔都张开,且左端带正电,右端带负电,故A错误;
      B、用手触摸枕形导体后,导体B端上电子流到大地上,从而不带电,而A端靠近负电荷,仍带正电,因此A端金箔仍张开,B端金箔闭合,故B正确;
      C、用手触摸枕形导体后,将手和C都移走,由于静电感应,枕形导体带正电,而且A、B两端都带正电,所以两对金箔均张开,故C正确;
      D、选项A中:由于A端带正电,B端带负电,则A端金箔带正电,B端金箔带负电。选项C中A、B两端都带正电,两金箔都带正电,故D正确。
      故选:BCD。
      【点评】本题考查对感应起电的理解能力,关键根据同种电荷相斥,异种电荷相吸分析感应起电的过程.
      22.(河北模拟)已知均匀带电球体在其内部某点产生的电场强度与该点到球心的距离成正比,在其外部产生的电场与一个位于球心、电荷量相等的点电荷产生的电场相同,在球的内外表面,电场强度是连续的,均匀带电球壳在其内部任意一点形成的电场强度为零。现有一半径为R、电荷量为Q的均匀带正电绝缘球体圆心O与点M、N在一条直线上且OM=,ON=2R,静电力常量为k,则( )
      A.O、M、N三点电势相比较,M点电势最高
      B.O、M、N三点电势相比较,O点电势最高
      C.M点的电场强度是N点的电场强度的两倍
      D.M、N点的电场强度大小均为k
      【分析】根据均匀带电球壳在其内部任意一点形成的电场强度为零,分析知道M点的场强等于以O圆心半径R的均匀球体在M点产生的场强,根据点电荷场强公式求解,根据对称性求N点的场强。
      【解答】解:AB、O点的场强为零,则MO间场强方向向左,NO间场强方向向右,所以O点的电势最高,N点的电势最低,故A错误,B正确;
      CD、根据均匀带电球壳在其内部任意一点形成的电场强度为零,知M点的场强等于以O圆心半径R的均匀球体在M点产生的场强,这个球体之外的球壳在M点产生的场强为零,这个球体所带电荷量为 q=Q=
      M点的电场强度大小为 EM=k=,
      N点的电场强度大小为EN===,故C正确,D错误;
      故选:BC。
      【点评】本题是一道信息给予题,首先要认真读题,抓住题中的有效信息是解题的关键,要熟练运用场强的叠加原理分析。
      23.(麻栗坡县校级期末)已知验电器带上正电荷后,验电器上的金箔张开了一定角度,下列说法正确的是( )
      A.如果用另一带电体接触验电器的金属球,金箔张角更大,则可以判定带电体一定带正电
      B.如果用另一带电体接触验电器的金属球,金箔张角变小,则可以判定带电体一定带负电
      C.如果用另一带电体接触验电器的金属球,金箔张角先变小后变大,则可以判定带电体一定带负电
      D.如果用另一导体靠近验电器的金属球,金箔张角变小,则可以判定导体一定带负电
      【分析】验电器上带正电荷后,验电器上的金箔张开一定角度,如果用另一个带电体接触验电器的金属球,金箔张角变大,说明电荷量变大。
      若金箔张角变小,则导体可能带负电,也可能不带电,也可能带电荷量比验电器小的正电,据此分析即可。
      【解答】解:A、验电器上带正电荷后,验电器上的金箔张开一定角度,如果用另一个带电体接触验电器的金属球,金箔张角变大,说明电荷量变大,则带电体一定带正电,故A正确;
      B、如果用另一带电体接触验电器的金属球,金箔张角变小,则带电体可能带负电,也可能带正电,但电荷量比原来小,故B错误;
      C、如果用另一带电体接触验电器的金属球,金箔张角先变大后变小,则可以判定带电体带负电,接触时电荷量先中和后平分,故C正确;
      D、如果用另一导体靠近验电器的金属球,金箔张角变小,则导体可能带负电,也可能不带电,故D错误;
      故选:AC。
      【点评】掌握张角变化的原理,理解电荷的分配方式,接触后中和的含义,明确带电体和导体的区别,难度适中。
      24.(益阳期末)如图,M点有电荷量为Q的负点电荷,在距离点电荷为r处放入厚度为d的平行金属板,N点为金属板内距表面为的点,MN连线与金属板表面垂直。当金属板处于静电平衡时,下列说法正确的是( )
      A.金属板的左侧面感应出正电荷
      B.金属板的左侧面电势较高,右侧面电势较低
      C.感应电荷在N点产生的电场强度,方向沿MN连线向右
      D.感应电荷在N点产生的电场强度,方向沿MN连线向右
      【分析】处于静电平衡状态的导体是等势体,根据电场的叠加原理,结合电场强度公式,即可求出N点的电场强度的大小。
      【解答】解:A、M点有电荷量为Q的负点电荷,根据静电感应的特点可知,靠近M的一侧(左侧)面感应出正电荷,故A正确;
      B、处于静电平衡状态的导体是等势体,所以两侧的电势是相等的,故B错误;
      CD、处于静电平衡状态的导体是等势体,所以在N点,感应电荷产生的电场强度与M产生的电场强度的大小相等,方向相反,根据库仑定律,感应电荷在N点产生的电场强度,方向沿MN连线向右,故C错误,D正确;
      故选:AD。
      【点评】本题要掌握静电平衡导体的特点,运用类比法分析,理解合电场强度求解的方法,掌握矢量合成法则。
      25.(罗甸县期末)如图所示,P是一个带电体,N是一个不带电的金属空腔,在哪种情况中,放在绝缘板上的小纸屑S不会被P吸引( )
      A.B.
      C.D.
      【分析】分析各项中电场的分布,明确纸屑所在位置是否有电场存在,从而明确是否会被吸引,注意明确屏蔽作用是金属材料制成的壳体或网罩,当存在电场时,金属壳被感应带电,导致电荷重新分布,出现感应电场,从而与原来电场相叠加.出现合电场强度为零.起到屏蔽的作用,导致小纸屑不能被吸引.
      【解答】解:A、当负电荷放在金属壳外时,使金属壳上端带正电荷,下端带负电荷,两端出现电压,导致感应电场与外电场相叠加,所以内部电场强度为零。因此绝缘板上的小纸屑(图中S)不会被吸引;故A正确
      B、当负电荷放在金属壳内时,使金属壳内部带正电荷,外部带负电荷,导致出现感应电场。从而使得绝缘板上的小纸屑(图中S)会被吸引;故B错误;
      C、当负电荷放在金属壳内时,由于接地,则使金属壳外不带电,所以外部没有电场,从而使得绝缘板上的小纸屑(图中S)不会被吸引;故C正确;
      D、当负电荷放在金属壳外时,使金属壳上端带正电荷,下端带负电,导致出现感应电场。从而使得绝缘板上的小纸屑(图中S)会被吸引;故D错误。
      本题选择小纸屑S不会被P吸引的,故选:AC
      【点评】绝缘板上的小纸屑(图中S)能否会被吸引,只要判定此处有无电场,若有电场,则会出现感应电荷,从而被吸引.因此通过对负电荷在金属壳的不同位置及接地情况来分析是否有电场,从而判断是否会被吸引.
      26.(会宁县校级期末)如图所示,在水平放置的光滑金属板中心正上方有一带正电的点电荷Q,另一表面绝缘、带正电的金属小球(可视为质点,且不影响原电场)自左以初速度v0在金属板上向右运动,在运动过程中( )
      A.小球先做减速后加速运动
      B.小球做匀速直线运动
      C.小球受到的静电力对小球先做负功,后做正功
      D.小球受到的静电力对小球做功为零
      【分析】金属板在Q的电场中产生静电感应现象,达到静电平衡时,金属板是一个等势体,表面是一个等势面,表面的电场线与表面垂直.分析小球的受力情况,确定其运动情况,判断电场力是否做功.
      【解答】解:A、B金属板在Q的电场中达到静电平衡时,金属板是一个等势体,表面是一个等势面,表面的电场线与表面垂直,小球所受电场力与金属板表面垂直,在金属板上向右运动的过程中,电场力不做功,根据动能定理得知,小球的动能不变,速度不变,所以小球做匀速直线运动。故A错误,B正确。
      C、D由于电场力与小球的速度方向垂直,电场力对小球不做功。故C错误,D正确。
      故选:BD。
      【点评】本题关键抓住静电平衡导体的特点:整体导体是一个等势体,表面是一个等势面.
      27.(海曙区校级期中)如图所示,原来不带电的金属球壳内壁接地,将一带负电的小球放入其中,但不与球壳接触,则( )
      A.球壳内壁不带电
      B.球壳外壁带负电
      C.若先移出负电荷再将接地线去掉,外壳不带电
      D.若先将接地线去掉再移出负电荷,壳外壁带正电
      【分析】由于静电感应,静电平衡后,金属球壳内壁感应出负电荷,金属球壳内壁接地,外表面不带电。若先移出负电荷再将接地线去掉,外壳不带电。若先将接地线去掉再移出负电荷,球壳会感应出正电荷。
      【解答】解:A、小球带负电,由于静电感应,金属球壳内壁感应出正电荷,故A错误;
      B、静电平衡后,由于球壳内壁接地,所以金属球壳与大地是等势体,所以球壳外壁的外表面不带电,故B错误;
      C、若先移出负电荷再将接地线去掉,不再产生静电感应,外壳不带电,故C正确;
      D、金属球壳内壁接地,球壳上的电子跑到地球上,球壳整体带正电,若先将接地线去掉再移出负电荷,正电荷重新分布,正电荷一部分分布在球壳外表面,所以壳外壁带正电,故D正确。
      故选:CD。
      【点评】本题考查对于感应起电的理解能力。抓住静电平衡导体的特点,就能正确解答。
      28.(海淀区校级月考)带正电的空心金属球壳置于绝缘座上,五个原不带电的金属球如图放置,用细轻金属杆将A球与B球相连,C球与大地用导线相连,DE两球用导线相连,且E球置于空心金属球壳内并与其内壁紧紧贴在一起,当系统达到静电平衡时,下列说法正确的是( )
      A.A球带正电,B球带负电,A球电势等于B球电势
      B.C球与大地相连,所以不带电
      C.D球带正电,E球不带电
      D.E球与D球用导线相连,二者均带电
      【分析】达到静电平衡状态时,其电势相等,是一个等势体,其净电荷由于静电斥力作用,尽可能远离,故都分布在导体的外表面上,所以小金属球D带电,而A、B、C也会由于静电感应而带电。
      【解答】解:A、由于静电感应,A球带正电,B球带负电,当达到静电平衡时,A球电势等于B球电势,故A正确。
      B、由于静电感应,C球带负电,但电势和大地的电势相等,为零,故B错误。
      C、D、球D与金属球壳的内壁相连,在金属球壳的外部,会带上与球壳相同的电荷,E球在球壳的内部,与球壳接触后成为球壳内部的一部分,所以E不带电,故C正确,D错误。
      故选:AC。
      【点评】本题分析中要注意要学会找等势体。在这里,由于是等势体,同性电荷相斥,所以外部带正电。
      29.(江苏月考)下列关于静电现象的说法中正确的有( )
      A.摩擦起电说明电荷可以创造
      B.带电小球移至不带电金属球附近,两者相互吸引
      C.处于静电平衡状态的导体,内部电势一定处处为零
      D.接触带有精密电子元件的电路板时,最好先用手接触一下金属水管
      【分析】电荷不能创造;
      带电小球移至不带电金属球附近,发生静电感应现象;
      处于静电平衡状态的导体,内部场强一定处处为零;
      接触带有精密电子元件的电路板时,需要先把身上的静电导走。
      【解答】解:A、摩擦起电只是电荷的转移,不是创造,故A错误;
      B、带电小球移至不带电金属球附近,发生静电感应现象;,不带电金属球的近端带异种电荷,故两者相互吸引,故B正确;
      C、处于静电平衡状态的导体,内部场强一定处处为零,导体为等势体,但电势不一定为零,故C错误;
      D、接触带有精密电子元件的电路板时,需要先把身上的静电导走,比如用手接触一下金属水管,故D正确。
      故选:BD。
      【点评】本题考查静电现象和静电场中的导体,解题的关键是理解处于静电平衡状态的导体,内部场强处处为零,导体为等势体。
      30.(云阳县校级月考)把一个架在绝缘支架上的枕形导体放在正电荷形成的电场中,导体处于静电平衡时,且闭合开关K,将导体和大地(规定大地电势为零)相连。下叙说法正确的是( )
      A.导体内部A、B两点合电场强度均为零
      B.感应电荷在导体内部A、B两点产生的电场强度大小无法比较
      C.导体内部A、B两点电势相等均为零
      D.导体内部A、B两点可能存在电荷
      【分析】枕形导体在点电荷附近,出现静电感应现象,导致电荷重新分布。因此在枕形导体内部出现感应电荷的电场,正好与点电荷的电场叠加,只有叠加后电场为零时,电荷才不会移动。当点电荷移走后,电荷恢复原状。
      处于静电平衡状态的导体是等势体。
      【解答】解:A、枕形导体处于静电平衡状态,内部合场强处处为零,故A正确;
      B、枕形导体内部的场强处处为0.所以感应电荷产生的附加场强的大小与点电荷产生的场强的大小相等,方向相反,点电荷在A处的电场强度大,则EA>EB.故B错误;
      C、导体为等势体,电势处处相等,与大地相连后,电势为零,故C正确;
      D、处于静电平衡状态的导体,电荷分布在外表面,内部没有电荷,故D错误。
      故选:AC。
      【点评】本题关键要理解掌握:处于静电感应现象的导体,内部电场强度处处为零,理解场强处处为零的原因。知道净电荷全部分布在导体表面。且整个导体是等势体。
      31.(永安市校级月考)如图所示验电器A带负电,验电器B不带电,用导体棒连接A、B的瞬间,下列叙述中正确的是( )
      A.有瞬时电流形成,方向由A到B
      B.A、B两端的电势不相等
      C.导体棒内的电场强度不等于零
      D.导体棒内的自由电荷受电场力作用做定向移动
      【分析】金属依靠自由电子的定向移动而导电。根据电场线的方向,分析AB两端电势关系。在金属导体中,电流方向跟自由电子的移动方向相反。
      【解答】解:A、A验电器带负电荷,B不带电,导体棒连接A、B的瞬间,A上的电子经金属棒转移到B,故电子从A→B,电流方向跟自由电子的移动方向相反,所以电流方向是B→A.故A错误;
      B、A、B间电场线方向由B到A,则B端的电势比A端的电势高,故B正确;
      C、导体棒内的自由电子在电场力作用下定向移动,所以棒内的电场强度不等于零,故C正确;
      D、导体棒内的自由电荷受电场力作用做定向移动,从而形成电流,故D正确。
      故选:BCD。
      【点评】解决本题的关键要理解电流形成的原因:导体两端存在电势差,知道金属导体中,电流方向跟自由电子定向移动的方向相反。
      32.(南关区校级月考)如图所示,带电体+Q靠近一个接地空腔导体,空腔里面无电荷。在静电平衡后,下列说法正确的是( )
      A.导体空腔内任意点的场强为零
      B.导体内表面的电荷为零
      C.导体外表面的电荷量为零
      D.若将接地线去掉,空腔导体的电势降低
      【分析】处于静电平衡状态的导体,电荷只分布在导体的外表面上。如果这个导体是中空的,当它达到静电平衡时,内部也将没有电场。这样,导体的外壳就会对它的内部起到“保护”作用,使它的内部不受外部电场的影响,这种现象称为静电屏蔽。
      【解答】解:A、由于静电屏蔽作用,导体的外壳就会对它的内部起到“保护”作用,使它的内部不受外部电场的影响。所以导体腔内任意点的场强为零。故A正确。
      B、C、+Q将大地的负电荷吸引到外表面,因为球壳上的电荷相互排斥,所以只能外表面有电荷。故B正确,C错误。
      D、若将接地线去掉,在其他条件不变的情况下,空腔导体的电势不变。故D错误
      故选:AB。
      【点评】解决本题的关键知道静电平衡时:导体内部场强为零、电荷只分布在导体的外表面、导体是等势体,外表面是一个等势面。
      三.填空题(共4小题)
      33.(平遥县校级月考)如图所示为一空腔球形导体(不带电),现在将一个带正电的小金属球A放入空腔中,当静电平衡时,图中a、b、c三点的场强E大小关系为 Ea>Ec>Eb 和电势φ的关系为 φa>φb>φc 。
      【分析】将带正电的小金属球A放入腔中,当静电平衡时,空腔球形导体内壁感应出负电荷,外表面感应出正电荷。整个空腔球形导体是一个等势体,表面是一个等势面。画出电场线的分布,根据电场线越密,场强越大,顺着电场线,电势降低,判断电势的高低。
      【解答】解:当静电平衡时,空腔球形导体内壁感应出负电荷,外表面感应出正电荷,画出电场线的分布如图。
      由于a处电场线较密,c处电场线较疏,b处场强为零,则Ea>Ec>Eb。
      根据顺着电场线方向电势降低,整个空腔球形导体是一个等势体,表面是一个等势面,分析可知电势关系是φa>φb>φc.
      故答案为:Ea>Ec>Eb;φa>φb>φc。
      【点评】本题抓住处于静电平衡导体的特点是关键。比较场强大小和电势高低常常画电场线,形象直观地判断。
      34.(夏河县校级期中)如图所示,金属板M接高压电源的正极,金属板N接负极.金属板N上有两个等高的金属柱A、B,其中A为尖头,B为圆头.逐渐升高电源电压,当电压达到一定值时,可看到放电现象.先产生放电现象的是 A ,这种放电现象叫做 尖端 放电.
      【分析】根据越尖电场强度越强,容易使空气被电离,从而出现放电现象.
      【解答】解:由图示可知,A为尖头、B为圆头.当金属板M、N接在高压电源上,因末端越尖越容易放电,故A金属柱容易放电,这种放电现象叫做 尖端放电.
      故答案为:A,尖端
      【点评】该题考查尖端放电的知识,牢记:尖端电荷比较密集,形成的电场强度大,容易击穿空气.
      35.(永定区校级月考)如图所示,在带电+Q的带电体附近有两个相互接触的金属导体A和B,均放在绝缘支座上。若先将+Q移走,再把A、B分开,则A 不带 电;若先将A、B分开,再移走+Q,则A 带负 电。
      【分析】将带正电的带电体靠近两个不带电的导体AB,靠感应起电使物体带电,带电的实质是电荷的移动,总电荷量保持不变。
      【解答】解:开始时由于静电感应,A带负电,B带正电;若先移走带正电的带电体,此时导体A和B中的电荷又发生中和,不再带电,再把导体A和B分开,同样不再带电,所以此时A不带电,B不带电。
      若先把导体A和B分开,此时A带负电,B带正电;再移走带正电的带电体,导体A和B上所带的电荷不变,所以此时A带负电,B带正电。
      故答案为:不带;带负
      【点评】解决本题的关键知道摩擦起电、感应起电、接触带电的实质都是电荷的移动,电荷的总量保持不变。
      36.(微山县校级月考)如图所示,绝缘体A带负电,绝缘体B不带电,当A靠近B时,导体B内部CD两点电场强度EC = ED,CD两点间的电势UC = UD(填>,<,=)
      【分析】导体B在A的电场作用下发生了静电感应现象,电荷分布在导体外表面,且为等势体,内部电场强度处处为零,感应起电产生的电荷量遵循电荷守恒定律。
      【解答】解:导体B发生了静电感应,内部电场强度处处为零,即EC=ED,发生静电感应导体,等势体各点的电势相等,故UC=UD。
      故答案为:=,=
      【点评】考查了静电感应现象,感应起电,感应电场的叠加,电荷守恒定律。
      导体外部电场不影响导体内部
      接地导体内部的电场不影响导体外部
      图示
      实现过程
      因场源电荷产生的电场与导体球壳表面上感应电荷在空腔内的合场强为零,达到静电平衡状态,起到屏蔽外电场的作用
      当空腔外部接地时,外表面的感应电荷因接地将传给地球,外部电场消失,起到屏蔽内电场的作用
      最终结论
      导体内空腔不受外界电荷影响
      接地导体空腔外部不受内部电荷影响
      本质
      静电感应与静电平衡,所以做静电屏蔽的材料只能是导体,不能是绝缘体

      相关试卷 更多

      资料下载及使用帮助
      版权申诉
      • 1.电子资料成功下载后不支持退换,如发现资料有内容错误问题请联系客服,如若属实,我们会补偿您的损失
      • 2.压缩包下载后请先用软件解压,再使用对应软件打开;软件版本较低时请及时更新
      • 3.资料下载成功后可在60天以内免费重复下载
      版权申诉
      若您为此资料的原创作者,认为该资料内容侵犯了您的知识产权,请扫码添加我们的相关工作人员,我们尽可能的保护您的合法权益。
      入驻教习网,可获得资源免费推广曝光,还可获得多重现金奖励,申请 精品资源制作, 工作室入驻。
      版权申诉二维码
      欢迎来到教习网
      • 900万优选资源,让备课更轻松
      • 600万优选试题,支持自由组卷
      • 高质量可编辑,日均更新2000+
      • 百万教师选择,专业更值得信赖
      微信扫码注册
      手机号注册
      手机号码

      手机号格式错误

      手机验证码 获取验证码 获取验证码

      手机验证码已经成功发送,5分钟内有效

      设置密码

      6-20个字符,数字、字母或符号

      注册即视为同意教习网「注册协议」「隐私条款」
      QQ注册
      手机号注册
      微信注册

      注册成功

      返回
      顶部
      学业水平 高考一轮 高考二轮 高考真题 精选专题 初中月考 教师福利
      添加客服微信 获取1对1服务
      微信扫描添加客服
      Baidu
      map