搜索
      上传资料 赚现金

      最新版高考物理【一轮复习】精品讲义练习资料合集 (56)

      • 876.93 KB
      • 2025-11-24 11:45:56
      • 13
      • 0
      • 实事求是运
      加入资料篮
      立即下载
      最新版高考物理【一轮复习】精品讲义练习资料合集 (56)第1页
      1/52
      最新版高考物理【一轮复习】精品讲义练习资料合集 (56)第2页
      2/52
      最新版高考物理【一轮复习】精品讲义练习资料合集 (56)第3页
      3/52
      还剩49页未读, 继续阅读

      最新版高考物理【一轮复习】精品讲义练习资料合集 (56)

      展开

      这是一份最新版高考物理【一轮复习】精品讲义练习资料合集 (56),共52页。试卷主要包含了电场,电场强度,点电荷的电场 电场强度的叠加,电场线 匀强电场等内容,欢迎下载使用。
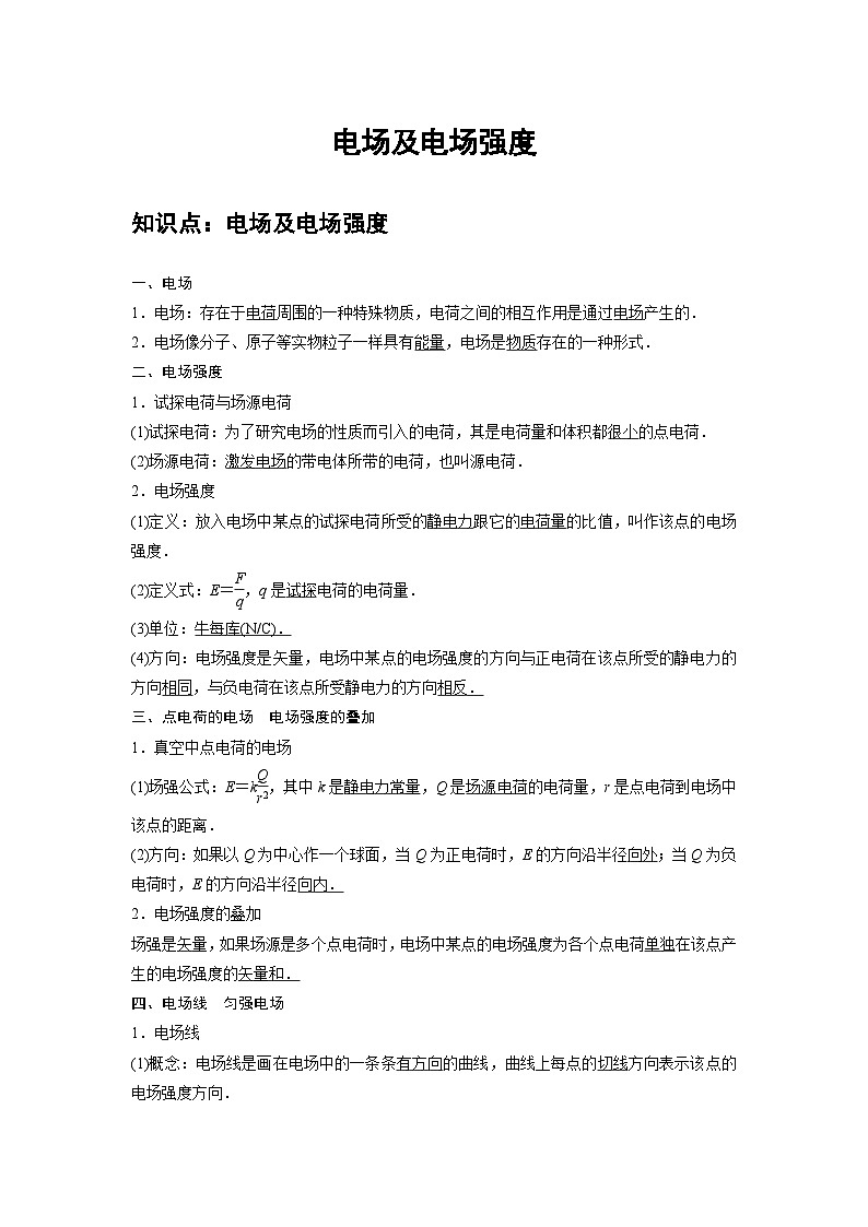
      一、电场
      1.电场:存在于电荷周围的一种特殊物质,电荷之间的相互作用是通过电场产生的.
      2.电场像分子、原子等实物粒子一样具有能量,电场是物质存在的一种形式.
      二、电场强度
      1.试探电荷与场源电荷
      (1)试探电荷:为了研究电场的性质而引入的电荷,其是电荷量和体积都很小的点电荷.
      (2)场源电荷:激发电场的带电体所带的电荷,也叫源电荷.
      2.电场强度
      (1)定义:放入电场中某点的试探电荷所受的静电力跟它的电荷量的比值,叫作该点的电场强度.
      (2)定义式:E=eq \f(F,q),q是试探电荷的电荷量.
      (3)单位:牛每库(N/C).
      (4)方向:电场强度是矢量,电场中某点的电场强度的方向与正电荷在该点所受的静电力的方向相同,与负电荷在该点所受静电力的方向相反.
      三、点电荷的电场 电场强度的叠加
      1.真空中点电荷的电场
      (1)场强公式:E=keq \f(Q,r2),其中k是静电力常量,Q是场源电荷的电荷量,r是点电荷到电场中该点的距离.
      (2)方向:如果以Q为中心作一个球面,当Q为正电荷时,E的方向沿半径向外;当Q为负电荷时,E的方向沿半径向内.
      2.电场强度的叠加
      场强是矢量,如果场源是多个点电荷时,电场中某点的电场强度为各个点电荷单独在该点产生的电场强度的矢量和.
      四、电场线 匀强电场
      1.电场线
      (1)概念:电场线是画在电场中的一条条有方向的曲线,曲线上每点的切线方向表示该点的电场强度方向.
      (2)特点
      ①电场线从正电荷或无限远出发,终止于无限远或负电荷.
      ②电场线在电场中不相交.
      ③在同一电场中,电场强度较大的地方电场线较密,电场强度较小的地方电场线较疏.
      2.匀强电场
      (1)概念:如果电场中各点的电场强度的大小相等、方向相同,这个电场就叫作匀强电场.
      (2)特点:①电场方向处处相同,电场线是平行直线.
      ②场强大小处处相等,电场线疏密程度相等.
      (3)实例:相距很近、带有等量异种电荷的一对平行金属板之间的电场(边缘除外),可以看作匀强电场.
      技巧点拨
      一、电场强度
      1.电场强度的大小和方向都是由电场本身所决定的,与试探电荷无关.
      2.电场强度是矢量,其方向与在该点的正电荷所受静电力的方向相同,与在该点的负电荷所受静电力的方向相反.
      3.公式E=eq \f(F,q)可变形为F=qE:正电荷所受静电力方向与电场强度方向相同,负电荷所受静电力方向与电场强度方向相反.
      二、点电荷的电场 电场强度的叠加
      1.点电荷场强公式:E=keq \f(Q,r2).
      2.E=eq \f(F,q)与E=keq \f(Q,r2)的比较
      3.电场强度是矢量,合成时遵循矢量运算法则(平行四边形定则或三角形定则);对于同一直线上电场强度的合成,可先规定正方向,进而把矢量运算转化成代数运算.
      三、电场线
      1.电场线是为了形象地描述电场而假想的线,实际上是不存在的.
      2.电场线每点的切线方向与该点的电场强度方向相同.
      3.几种特殊的电场线分布,如图所示.
      例题精练
      1.(沙河口区校级月考)如图所示,在某一点电荷Q产生的电场中,有a、b两点。其中a点的场强大小为Ea,方向与ab连线成120°角;b点的场强大小为Eb,方向与ab连线成150°角。则关于a、b两点场强大小,下列说法正确的是( )
      A.Ea=3EbB.C.D.
      【分析】运用几何的方法找出点电荷Q的位置,求出a、b两点到Q的距离之比,由E=求解场强关系。
      【解答】解:将两条电场线反向延长后相交于一点,即为点电荷Q的位置,如图设a、b两点到Q的距离分别为ra和rb,由几何知识得到rb=ra,根据E=可知场强与距离的平方成反比,计算可得Ea=3Eb,故A正确,BCD错误。
      故选:A。
      【点评】本题考查点电荷场强公式,该类型题目要求学生对公式有较深的理解,对公式中的各个物理量代表的物理意义有所了解,该类型题目是计算题的基础。
      2.(广东学业考试)如图所示,在正点电荷形成的电场中,一条电场线上的a、b、c三点,其电场强度大小分别用Ea、Eb、Ec表示,则( )
      A.Ea=Eb=EcB.Ea<Eb<EcC.Eb>Ea>EcD.Ea>Eb>Ec
      【分析】根据点电荷的电场的特点判断各点电场强度的大小关系即可.
      【解答】解:由题,a、b、c是正点电荷一条电场线上的三个点,由电场线的特点:电场线从正电荷出发,所以可以判断出正电荷位于a点的左侧,结合点电荷的电场的特点可知a处的电场强度最大,c处的电场强度最小,故D正确,ABC错误。
      故选:D。
      【点评】本题考查了常见电场的特点,该题中知道电场线从正电荷出发,判断出正电荷位于a的左侧是关键。
      随堂练习
      1.(鼓楼区校级期末)如图所示,实线表示电场线,虚线ABC表示一带电粒子仅在电场力作用下的运动轨迹其中过B点的切线与该处的电场线垂直,下列说法正确的是( )
      A.粒子带正电
      B.粒子在B点的加速度小于它在C点的加速度
      C.粒子在B点时电场力做功的功率为零
      D.粒子从A点运动到C点的过程中电势能先减小后增大
      【分析】带电粒子的轨迹向左下弯曲,则带电粒子所受的电场力沿电场线切线向左下,则知带电粒子带负电,由电场线的疏密可判断场强的大小,再判断电场力的大小;由带电粒子的轨迹可判定电场力的方向,确定电场力做功情况,分析电势能的变化。
      【解答】解:A、带电粒子的轨迹向左下弯曲,则带电粒子所受的电场力沿电场线切线向左下,与电场线的方向相反,则知带电粒子带负电,故A错误;
      B、电场线的疏密表示场强大小,由图知粒子在B点的场强大于C点的场强,则粒子在B点受到的电场力大,所以粒子在B点的加速度大于C点的加速度,故B错误;
      C、由题知粒子过B点的切线与该处的电场线垂直,则粒子受到的电场力方向与粒子在B点速度的方向垂直,所以此刻粒子受到的电场力做功的功率为零,故C正确;
      D、粒子从A到B的过程中,速度方向与电场力方向成钝角,电场力做负功,电势能增加,从B到C的过程,电场力做正功,电势能减小,故D错误。
      故选:C。
      【点评】本题考查了带电粒子在电场中的运动,题型典型,难度中等,考查了学生掌握知识与应用知识的能力。
      2.(仓山区校级期末)某电场的电场线如图所示,A、B两点的电势φA、φB及电场强度EA、EB的关系是( )
      A.φA=φBB.φA<φBC.EA>EBD.EA<EB
      【分析】电场线的疏密表示场强的大小,电场线越密,场强越大.顺着电场线电势降低.由此分析即可.
      【解答】解:由图看出,A处电场线密,场强大,则EA>EB.
      顺着电场线电势降低,则有φA>φB.故ABD错误,C正确;
      故选:C。
      【点评】本题关键要掌握电场线的物理意义:电场线的疏密表示场强的大小、顺着电场线电势降低.
      3.(东丽区模拟)带电粒子仅在电场力作用下,从电场中a点以初速度v0进入电场并沿虚线所示的轨迹运动到b点,如图所示,实线是电场线,关于粒子,下列说法正确的是( )
      A.在a点的电势能小于在b点的电势能
      B.在a点的加速度小于在b点的加速度
      C.在a点的速度小于在b点的速度
      D.电场中a点的电势一定比b点的电势低
      【分析】电场线是从正电荷或者无穷远处发出,到负电荷或无穷远处为止,电场线密的地方电场的强度大,电场线疏的地方电场的强度小,电场力做正功,电势能减小,动能增大;电场力做负功电势能增大。
      【解答】解:AC、由粒子的运动的轨迹可以知道,粒子受电场力的方向应该指向轨迹的内侧,即电场力的方向指向右下方,从a到b电场力的方向与位移方向之间的夹角为锐角,可知电场力做正功,所以带电粒子的电势能减小,动能增大,则速度增大,即带电粒子在a点的电势能大于在b点的电势能,经b点时的动能大于经a点时的动能,所以在b点时的速度比在a点时的速度大,故A错误,C正确;
      B、电场线密的地方电场的强度大,电场线疏的地方电场的强度小,可知Ea<Eb,所以根据a=,可知粒子的加速度在b点时较大,故B错误;
      D、由于不知道粒子的电性,也不能确定电场线的方向,所以无法确定a点的电势和b点的电势大小关系,故D错误;
      故选:C。
      【点评】解决本题的关键是通过轨迹的弯曲方向判断出电场力的方向,根据电场力做功判断出动能的变化和电势能的变化。
      综合练习
      一.选择题(共20小题)
      1.(鸡冠区校级期末)关于电场,下列说法正确的是( )
      A.由E=知,若q减半,则该处电场强度大小变为原来的两倍
      B.电场中某点电场强度的方向就是该点所放电荷受到的电场力的方向
      C.由E=k知,E与Q成正比,而与r2成反比
      D.由E=k知,在以Q为球心,r为半径的球面上,各处电场强度均相同
      【分析】电场强度定义式E=为比值定义式,电场强度大小仅仅与比值有关,与试探电荷的受力情况和带电量无关,规定正电荷所受电场力的方向为该点的场强方向;电场强度是矢量,在判断电场强度是否相同时要注意考虑方向。
      【解答】解:A、电场强度定义式E=为比值定义式,电场强度大小可由F和q的比值求出,但与试探电荷的带电量无关,因此试探电荷q减半,则该处电场强度不变,故A错误;
      B、电场中某点电场强度的方向就是该点所放正电荷受到的电场力的方向,故B错误;
      C、根据电场强度的定义式可推得点电荷周围的电场强度大小E===k,可知E与Q成正比,而与r2成反比,故C正确;
      D.由公式E=k可知,在以Q为球心,r为半径的球面上,各处电场强度大小相等,但方向不同,故D错误。
      故选:C。
      【点评】本题考查电场强度的定义式以及库仑定律,要求学生明确电场强度的相关公式的区别,并能根据实际情况进行运用。
      2.(宝山区期末)下列各图中所画的电场线正确的是( )
      A.B.
      C.D.
      【分析】电场线总是从正电荷出发,终止于负电荷;或从无穷远出发,终止于负电荷;或从正电荷出发,终止于无穷远.
      【解答】解:A、电场线总是从正电荷出发,终止于负电荷;而A是终止于正电荷,故A错误;
      B、电场线总是从正电荷出发,终止于负电荷,而B是从负电荷出发,故B错误;
      C、两个正电荷的电场线分布如图,而不是终止于某一个正电荷,故C错误;
      D、所有的电场线都是电场线总是从正电荷出发,终止于负电荷;或从无穷远出发,终止于负电荷;或从正电荷出发,终止于无穷远,故D正确。
      故选:D。
      【点评】加强基础知识的学习,掌握住常见电场的电场线的特点,即可解决本题.属于基础题目.
      3.(保定二模)规定无穷远处电势为0,电荷量为q的电荷在距离其r的位置处电势φ=,正电荷周围的电势均大于0,负电荷周围的电势均小于0。如图所示,直线上三个位置A、B、C,AB=x,BC=2x。在C位置放一电荷量为+Q的点电荷,在B位置放另一个电荷量为q1的点电荷,如果A处的电势为零,则下列说法中正确的是( )
      A.q1=
      B.q1=﹣
      C.A处的电场强度也为零
      D.A处的电场强度大小为
      【分析】根据距离其r的位置处电势φ=,结合正电荷周围的电势均大于0,负电荷周围的电势均小于0,即可求解q1的点电荷的电量,再依据点电荷的电场强度公式E=,结合正点电荷在某处的电场强度是背离正点电荷,而负点电荷的电场强度方向是指向负点电荷,再根据矢量的合成法则,即可求解。
      【解答】解:AB、根据电荷量为q的电荷在距离其r的位置处电势φ=,则有,C点电荷在A处的电势为:φCA=+,
      同理,B点电荷在A处的电势为:φBA=﹣,
      由于A处的电势为零,因此+﹣=0,解得:q1=﹣,故A错误,B正确;
      CD、根据点电荷的电场强度公式E=,C点电荷在A处的电场强度为:ECA=,方向由C指向A;
      同理,B点电荷在A处的电场强度为:EBA=,方向由A指向B,根据矢量的合成法则,那么A处的电场强度大小为:EA=+=,方向由A指向B,故CD错误;
      故选:B。
      【点评】考查点电荷的电场强度公式与其电势表达式,掌握矢量的合成法则,理解电场强度的矢量性,注意电势是标量,其正负不表示方向。
      4.(梁溪区月考)关于电场强度,下列认识正确的是( )
      A.若在电场中的P点不放试探电荷,则P点的电场强度为0
      B.点电荷的电场强度公式E=k表明,点电荷周围某点电场强度的大小,与该点到场源电荷距离r的二次方成反比
      C.电场强度公式E=表明,电场强度的大小与试探电荷的电荷量q成反比,若q减半,则该处的电场强度变为原来的2倍
      D.匀强电场中电场强度处处相同,所以任何电荷在其中受力都相同
      【分析】电场强度取决于电场本身,与有无试探电荷无关;公式E=k 是点电荷电场的决定式,E=是采用比值法下的定义;正电荷所受电场力的方向与该点场强方向相同,负电荷所受电场力的方向与该点的场强方向相反。
      【解答】解:A.电场强度取决于电场本身,与有无试探电荷无关,故A错误;
      B.点电荷的电场强度公式E=k 表明,点电荷周围某点电场强度的大小,与点电荷的电荷量成正比,与该点到场源电荷距离r的二次方成反比,故B正确;
      C.场强公式E=只是为研究电场的方便,采用比值法下的定义,所以与该点所放试探电荷的电荷量不成正比,故C错误;
      D.电荷在电场中所受电场力F=qE,电荷电场中所受电场力与q、E有关,匀强电场中的电场强度处处相同,电荷的电荷量q不同,电荷在其中受力不同,故D错误。
      故选:B。
      【点评】本题考查电场强度,比较简单,明确电场强度两个公式的区别,熟记电场强度的方向如何规定是本题关键。
      5.(海安市校级期末)一负电荷从电场中A点由静止释放,只受静电力作用,沿电场线运动到B点时,它运动的v﹣t图象如图所示,则A,B两点所在区域的电场分布情况可能是图中的( )
      A.B.
      C.D.
      【分析】v﹣t图象中的斜率表示物体的加速度,所以根据电荷运动过程中v﹣t图象可知电荷的加速度越来越大,则电场力越来越大,电场强度越来越大,根据电场线与电场强度的关系可得出正确结果。
      【解答】解:由v﹣t图象可知,粒子做加速度逐渐增大的加速运动,因此该电荷所受电场力越来越大,电场强度越来越大,电场线密的地方电场强度大,且负电荷受力与电场方向相反,故ABD错误,C正确。
      故选:C。
      【点评】本题结合v﹣t图象,关键要掌握电场强度与电场线,以及电荷受电场力与电场方向之间的关系。
      6.(南京月考)两个固定点电荷M和N在周围空间形成电场,电场线分布如图所示,其中O、P两点为同一电场线上的两个点。若不考虑其他力,下列有关说法中正确的是( )
      A.M一定带正电而N一定带负电
      B.O点的电势一定低于P点的电势
      C.O点的电场强度大小一定小于P点的电场强度大小
      D.引第三个点电荷放入能自由平衡,则一定放在M点左侧且电荷性质与M相同
      【分析】根据电场线的分布情况确定电势高低;根据电场线的疏密盘点电场强度的强弱;根据库仑定律,结合平衡条件,即可分析。
      【解答】解:A、根据电场线的分布情况可知,只知道电场强度的强弱,无法确定电场线的方向,则两个带电体M和N也无法确定,故A错误;
      B、沿着电场线的方向电势是降低的,由于电场线方向不确定,因此无法判定O、P电势高低,故B错误;
      C、根据电场线的疏密表示电场强度的强弱可知,在O、P两点中,O点的电场强度最小,P点的电场强度大于O点,故C正确;
      D、依据库仑定律,即有越近的库仑力越大,依据平衡条件,因此第三个点电荷放入能自由平衡,则一定放在M点左侧,依据同种电荷相斥,异种电荷相吸,则第三点电荷的电性不确定,故D错误;
      故选:C。
      【点评】无论是电场线或是等差等势面,都是密的地方场强大,疏的地方场强小;电势高低的判断方法可以根据电势的定义式来判断,但一般都是按沿电场线方向电势降低来判断。
      7.(南京模拟)某电子透镜两极间的电场线分布如图所示,中间的一条电场线是直线,其它电场线对称分布,电子从O点沿直线OA以某一初速度仅在电场力作用下运动到A点.取O点为坐标原点,沿直线向右为x轴正方向.从O到A运动过程中,关于电子运动速度v和加速度a随时间t的变化、电子的动能Ek和运动轨迹上各点的电势φ随位移x的变化图线中可能正确的是( )
      A.B.
      C.D.
      【分析】电子从O到A可能做加速运动,也可能做减速运动;根据电场线的分布,可确定电场强度的方向与大小,根据电荷在电场中受到的电场力可知加速度大小的变化,依据动能定理,由合力做功来确定动能的变化。
      【解答】解:A、v﹣t图线的斜率表示加速度,从O到A电场强度先增大后减小,则电子受到的电场力先增大后减小,所以加速度也是先增大后减小,不是一直减小,故A错误;
      B、由上分析,可知,电子的加速度先增大后减小,不是先减小后增大,故B错误;
      C、根据动能定理,那么动能的变化等于合力做的功,即△Ek=q•U,由于U=E•△x,由此可知,=qE,因此电子的动能Ek随位移x的变化图线斜率先增大后减小,故C正确;
      D、电场线的疏密表示电场的强弱,由图可知,从O到A电场强度先增大后减小;由于φ﹣x图线的斜率表示电场强度的大小,则从O到A,φ﹣x图线的斜率先增大后减小,图象与之不符,故D错误。
      故选:C。
      【点评】考查电场线的分布体现电场强度的大小与方向,并根据电场线来确定加速度,速度,电场力做功及动能如何变化,注意图象含义的应用。
      8.(香坊区校级月考)如图所示为某示波管内的聚焦电场,实线和虚线分别表示电场线和等势线。两电子分别从a、b两点运动到c点,设电场力对两电子做的功分别为Wa和Wb,a、b两点的电场强度大小分别为Ea和Eb,a、b点的电势分别为φa、φb,则( )
      A.Wa=Wb,Ea>Eb,φa=φbB.Wa≠Wb,Ea>Eb,φa>φb
      C.Wa=Wb,Ea<Eb,φa<φbD.Wa≠Wb,Ea<Eb,φa=φb
      【分析】图中a、b两点在一个等势面上电势相等,根据W=qU判断电场力做功的大小,根据电场线的疏密程度判断电场强度的大小,及沿着电场线方向,电势是降低的。
      【解答】解:图中a、b两点在一个等势面上电势相等,即为φa=φb,
      则ac间的电势差等于bc间的电势差,即为:Uac=Ubc,
      根据W=qU有:Wa=Wb;
      a位置的电场线较密集,c位置电场线较疏,故有:Ea>Eb;
      综上所述,故A正确,BCD错误;
      故选:A。
      【点评】本题关键是明确电场强度的大小看电场线的疏密程度,电场力做功看电势差,要掌握电场的基础知识。
      9.(湖北期中)如图所示,将一个带正电的小球用绝缘细线悬挂在天花板上,将一个原来不带电的枕形金属壳靠近带电小球。当系统处于平衡状态时,下列分析正确的是( )
      A.M端带正电
      B.金属壳内的电场强度大于0
      C.带电小球在N端产生的电场强度为0
      D.细线向左偏转
      【分析】由静电感应分析出M端所带电性,再由静电平衡状态分析出电场强度。
      【解答】解:AD、枕形导体M端感应出正电,N端感应出负电,因小球带正电,受到吸引力向右偏转,故A正确,D错误;
      B、静电平衡时,电荷只分布于外表面,壳内的电场强度处处为零,故B错误;
      C、平衡时导体内部电场强度为零,则带点小球在N端产生的电场强度与感应电荷在N端产生的电场强度等大反向,故带电小球在N端产生的电场强度不为0,故C错误;
      故选:A。
      【点评】本题主要考查了感应起电和静电平衡,解题关键在于感应起电时,导体远端带同种电荷,近端带异种电荷,静电平衡时,电荷只分布于外表面,内部的电场强度处处为零。
      10.(湖北期中)反天刀是生活在尼罗河的一种鱼类,沿着它身体的长度方向分布着电器官,这些器官能在鱼周围产生电场,如图为反天刀周围的电场线分布示意图,A、B、C为电场中的点,下列说法正确的是( )
      A.头部带正电,尾部带负电
      B.A点电场强度小于B点电场强度
      C.负离子运动到A点时,其加速度方向向右
      D.图中从A至C的虚线可能是负离子的运动轨迹
      【分析】根据电场线方向得到头部电荷符号;根据电场线疏密程度得到场强大小关系;负电荷受到的电场力得方向与电场线的方向相反;根据曲线运动的受力特点判断。
      【解答】解:A、电场线从正电荷或无穷远处出发,终止于负电荷或无穷远处,根据电场线由鱼的头部出发,终止于尾部,可知头部带正电,尾部带负电,故A正确;
      B、电场线疏密程度表示电场强度大小,A处电场线比B处密,所以A处电场强度大于B处电场强度,故B错误;
      C、负离子在A点受到的电场力方向与电场线的方向相反,为方向向左,其加速度方向向左,故C错误;
      D、曲线运动中物体受力的方向指向曲线的凹侧,可知图中从A至C的虚线离子受力的方向大体向右,与电场线的方向相同,可知离子带正电,则图中从A至C的虚线不可能是负离子的运动轨迹,故D错误。
      故选:A。
      【点评】根据考查常见电场的特点等,根据电场线的分布判断电场强度、电势、电势能等物理量的变化情况以及运动的轨迹情况是高中物理的重点,在平时要加强训练,以加深对这些知识点理解和应用。
      11.(雨花台区校级期中)如图所示,AB是一个点电荷产生的电场中的一条电场线。在电场线上P处自由释放一个负点电荷q,它沿直线向B点运动。对此现象,下列判断正确的是(重力忽略不计)( )
      A.电荷向B做匀速运幼
      B.电荷向B做加速度越来越小的运动
      C.电荷向B做加速度越来越大的运动
      D.电荷向B做加速运动,加速度的变化情况不能确定
      【分析】负电荷在电场中不可能做匀速直线运动,假设该电场线是由负点电荷产生的或该电场线是由正点电荷产生的,根据场源电荷的位置确定负电荷的运动情况。
      【解答】解:A、点电荷产生的电场是非匀强电场,负电荷在电场中运动时受力不为零,不可能做匀速直线运动,故A错误;
      BCD、如果该电场线是由负点电荷产生的,则负电荷一定在P的右端,电荷向B做加速度越来越小的加速运动;
      如果该电场线是由正点电荷产生的,则正电荷一定在A的左端,电荷向B做加速度越来越大的加速运动,故BC错误、D正确。
      故选:D。
      【点评】本题主要是考查带电粒子在电场中的运动,关键是弄清楚负电荷的受力情况,根据场源电荷的电性分析负电荷的受力情况。
      12.(鼓楼区校级期中)金属板和板前一正点电荷形成的电场线分布如图所示,A、B两点到正电荷的距离相等且A非常靠近金属板上表面,C点靠近正点电荷,则( )
      A.A、C两点的电势相等
      B.C点的电势比B点的低
      C.A、B两点的电场强度相等
      D.C点的电场强度比B点的大
      【分析】根据电场线的疏密判断场强的大小,根据沿着电场线电势逐渐降低判断电势高低.
      【解答】解:AB、沿着电场线电势逐渐降低,由图看出,C点电势比A点电势高,C点的电势比B点电势高,故AB错误;
      C、由图可以看出,A点处电场线比B点处电场线密,故A点的电场强度大于B点的电场强度,故C错误;
      D、由图可以看出,C点处电场线比B点处电场线密,则C点的电场强度大于B点的电场强度,故D正确。
      故选:D。
      【点评】解答本题要掌握电场线的物理意义:电场线的疏密表示场强的大小,顺着电场线电势逐渐降低,难度不大,属于基础题.
      13.(秦淮区校级期中)如图,实线表示电场线,虚线表示带电粒子只受电场力作用下的运动轨迹,则( )
      A.若粒子是从N点运动到M点,则其带负电荷
      B.粒子运动的加速度在M点大于N点
      C.粒子在M点的速度小于在N点的速度
      D.粒子在M点的电势能小于在N点的电势能
      【分析】顺着电场线方向,电势逐渐降低;由轨迹的弯曲方向可判断粒子的电性。根据电场线的疏密判断电场强度的大小,即可判断加速度的大小。根据电场力做功的正负,分析动能变化,判断速率大小;结合电场力做功判断电势能的变化。
      【解答】解:A、由于粒子的轨迹向下弯曲,则知粒子所受的电场力沿电场线的切线方向向下,与电场线的方向大致相同,所以粒子带正电;故A错误;
      B、由图看出,M点的电场线比N点疏,则知M点的电场强度比N点电场强度小,根据加速度a=,所以粒子在M点的加速度小于在N点的加速度,故B错误;
      CD、粒子所受的电场力沿电场线的切线方向向下,则粒子由M到N,电场力做正功,电势能减小,动能增大,速度也增大,故粒子在M点的速度小于在N点的速度,粒子在M点的电势能大于在N点的电势能,故C正确,D错误。
      故选:C。
      【点评】对于曲线运动,根据合力方向指向轨迹的内侧,由轨迹的弯曲方向即可判断合力的方向,由电场力做功的正负可判断电势能、动能的变化。
      14.(鼓楼区校级月考)两个相同的负电荷和一个正电荷附近的电场线分布如图所示,c是两负电荷连线的中点,d点在正电荷的正上方,c、d到正电荷的距离相等,则( )
      A.a点的电势比b点的高
      B.c点的场强比d点的大
      C.c点的场强比d点的小
      D.c点的场强与d点的一样大
      【分析】明确电场线的性质,根据电场线的疏密判断场强的大小;根据顺着电场线电势逐渐降低,由电场线的方向可判断电势的高低。
      【解答】解:A、可以说b点离正电荷近,电势高,a点离负电荷近,电势低,故A错误;
      BCD、两个负电荷在c点的合场强为零,c点只有正电荷产生的电场强度,c、d到正电荷的距离相等,正电荷在两点产生的电场强度相等,在d正电荷产生的场强向上,两个负电荷产生的场强向下,合场强是它们的差值,所以c点的电场强度比d点的大,故B正确,CD错误;
      故选:B。
      【点评】关键要掌握电场线的物理意义:电场线的疏密表示场强的大小,顺着电场线电势逐渐降低,知道等量异种电荷连线的垂直平分线是一个等势面。
      15.(4月份模拟)如图所示,固定的光滑绝缘斜面OM的倾角θ=37°,空间存在着平行于斜面向上的匀强电场,电场强度的大小E=3.0×103N/C。现有一带电量为q=2.0×10﹣3C的带正电的小滑块从O点沿斜面匀速下滑(g取10m/s2,sin37°=0.6,cs37°=0.8),则小滑块的质量m( )
      A.1kgB.2kgC.3kgD.4kg
      【分析】以滑块为研究对象,由共点力平衡条件即可求解。
      【解答】解:以小滑块为研究对象,受力分析如图所示,因为滑块匀速下滑,由平衡条件可得:qE=mgsin37°,解得:m=1kg,故A正确,BCD错误。
      故选:A。
      【点评】本题考查了由电场力参与的共点力平衡条件的应用,解题关键是准确地画出受力分析,题目比较简单。
      16.(天津模拟)如图为某静电除尘装置的示意图。A、B为电极和集尘板上某点连线上的两点。不计烟尘微粒与空气的作用力及重力,下列说法正确的是( )
      A.A、B两点的电场强度大小不同,方向相同
      B.集尘板边缘的电场方向一定与集尘板表面垂直
      C.向集尘板加速靠近的烟尘微粒带负电,且加速度逐渐增大
      D.若带电烟尘微粒由静止开始仅受电场力作用,则一定沿电场线到达集尘板
      【分析】电极和集尘板之间的电场既不是匀强电场,也不同于点电荷的电场,电极带负电,画出电极和集尘板之间的电场线,结合电场线的特点分析即可。
      【解答】解:由图,电极带负电,则集尘板带正电,电极和集尘板之间的电场与点电荷和金属板之间的电场相似,可知图中电极和集尘板之间的电场如图:
      A、结合电极和集尘板之间的电场的特点可知,A、B两点的电场强度大小不同,方向也不相同,故A错误;
      B、结合电极和集尘板之间的电场的特点可知,集尘板边缘的电场方向一定与集尘板表面垂直,故B正确;
      C、结合电极和集尘板之间的电场的特点可知,靠近集尘板处的电场线疏,则电场强度小,所以向集尘板加速靠近的烟尘加速度逐渐减小;集尘板带正电,所以向集尘板加速靠近的烟尘带负电,故C错误;
      D、电极和集尘板之间的电场不是直线,所以带电烟尘微粒受到的电场力的方向是变化的,即使带电烟尘微粒由静止开始仅受电场力作用,也一定不可能沿电场线到达集尘板,故D错误。
      故选:B。
      【点评】该题考查常见电场的电场线以及应用,解答的关键是知道电极和集尘板之间的电场线的特点。
      17.(长宁区二模)如图所示,O是带电量相等的两个正点电荷连线的中点,a、b是两电荷连线中垂线上位于O点上方的任意两点,下列关于a、b两点电场强度和电势的说法中,一定正确的是( )
      A.Ea >EbB.Ea <EbC.φa >φb D.φa <φb
      【分析】根据电场线的疏密分析电场强度的大小,根据沿电场线方向电势降低分析电势的高低。
      【解答】解:等量同种电荷电场线分布如图所示:
      AB、根据电场线的疏密程度表示电场强度的大小可知,从O点向上,电场强度先增大后减小,由于不知道a和b点电场线的疏密,所以无法确定a和b点电场强度的大小,故AB错误;
      CD、根据沿电场线方向电势降低可得:φa <φb,故C错误、D正确。
      故选:D。
      【点评】无论是电场线或是等差等势面,都是密的地方场强大,疏的地方场强小;电势高低的判断方法可以根据电势的定义式来判断,但一般都是按沿电场线方向电势降低来判断。
      18.(广东模拟)某电场中的一条电场线如图甲所示,一电子只在电场力的作用下从A点运动到B点的速度v与时间t的关系图像如图乙所示,则下列分析正确的是( )
      A.该电场线可能是负点电荷的电场线
      B.该电场线可能是正点电荷的电场线
      C.A点的电势比B点的电势低
      D.A点的电场强度比B点的电场强度小
      【分析】由图可知带电粒子速度变化情况,则可明确粒子在两点的加速度大小关系,即可确定电场强度的大小;由功能关系可以确定电势的高低.
      【解答】解:C、电子从A到B的过程中,速度减小,动能减小,则可知电场力做负功,故电势能增加;电子带负电,所以从A到B电势降低,故φA>φB,电场线的方向由A指向B,故C错误;
      D、速度﹣时间图象的斜率等于加速度,则由图可知,电子的加速度逐渐减小,所受电场力逐渐减小,由F=Eq可知,A点的场强大于B点场强,EA>EB,故D错误;
      AB、由以上的分析可知,A点的电势高,电场强度也大,结合点电荷的电场的特点可知,若该电场线是点电荷发出的,点电荷一定在A的左侧,沿电场方向由A指向B,则点电荷为正电荷,故A错误,B正确。
      故选:B。
      【点评】本题根据图象考查对电场的认识,要求学生能从图象中找出加速度的大小及速度的变化,再应用动能定理及牛顿第二定律进行分析判断;同时还需注意,电势能是由电荷及电场共同决定的,故不能忽视了电荷的电性.
      19.(昆山市校级模拟)赤道上某建筑物的避雷针MN上方有雷雨时,避雷针MN附近的等差等势线分布图如图所示,已知避雷针尖端N带正电,下列说法正确的是( )
      A.一个正电荷沿等势线从P移动到Q的过程中,所受电场力为零
      B.若一个正电荷沿等势线从P移动到Q,则其电势能增大
      C.避雷针尖端N放电时,避雷针所受安培力方向向西
      D.若一个正电荷沿某一路径从P经过S等势线上一点移动到Q,则电场力先做正功后做负功
      【分析】电场线是从正电荷出发到负电荷终止的,沿电场线方向电势逐渐降低;正电荷从高电势移到低电势移动,电场力做正功,电势能减小,根据左手定则判断避雷针受到的安培力的方向。
      【解答】解:A、由题,N端带正电,结合电场线与等势面的特点可知,N与PQ之间的电场线的方向垂直于等势面向上,一个正电荷沿等势线从P移动到Q的过程中,所受电场力方向向上,不为零,故A错误;
      B、等势线上各点的电势相等,正电荷沿等势线从P移动到Q,则其电势能不变,故B错误;
      C、N端带正电,避雷针尖端N放电时,流过MN的电流的方向向上,由于地球的磁场在地球表面沿水平方向的分量方向向北,根据左手定则可知避雷针所受安培力方向向西,故C正确;
      D、N端带正电,则图中S等势面的电势高于等势面PQ的电势,则正电荷沿某一路径从P经过S等势线上一点的过程中电势能增大,电场力做负功,从S等势线上一点移动到Q的过程中电势能减小,电场力做正功,即电场力先做负正功后做正功,故D错误。
      故选:C。
      【点评】该题考查常见的电场以及带电粒子在非匀强电场中的运动,一般先判断电场力的方向,进而判断做功的正负。
      20.(兴庆区校级模拟)如图所示,粗细均匀的绝缘棒组成一半径为r的圆形线框,线框上均匀地分布着正电荷,O是线框的圆心,现在线框上A处取下足够短的带电量为q的一小段,将其沿AO连线向右移动到距圆心O点2r的B点处。若线框的其他部分的带电量与电荷分布保持不变,则此时O点的电场强度大小为( )
      A.0B.kC.kD.
      【分析】把线框上的电荷等效成电荷量为q的电荷在O点产生的场强,由点电荷产生的场强的叠加即可判断。
      【解答】解:线框上其它的电荷在O点产生的场强可等效为q电荷在O点产生的场强,故,电场的方向水平向左;
      B点的电荷在O点产生的场强为:E2=,方向水平向左;
      由场强的叠加可知:E=E1+E2=,故ABC错误,D正确。
      故选:D。
      【点评】本题主要考查了点电荷产生的场强的叠加,关键是会把线框上的电荷等效成一点电荷,根据电场叠加原理和对称性进行分析。
      二.多选题(共17小题)
      21.(仓山区校级期末)某电场的电场线分布如图实线所示,一带电粒子在电场力作用下经A点运动到B点运动轨迹如虚线所示。粒子重力不计,下列说法中错误的是( )
      A.若粒子带正电,其电势增大,动能增大
      B.若粒子带正电,其电势减小,动能增大
      C.若粒子带负电,其加速度增大,电势能减小
      D.若粒子带负电,其加速度减小,电势能增大
      【分析】根据带电粒子运动轨迹判定电场力方向,然后根据电场力方向与电场线方向关系判断带电粒子的电性,根据电场力做功判断电势能和动能的变化.
      【解答】解:AB、由粒子的运动轨迹弯曲方向可知,
      带电粒子受电场力大致向右,与轨迹上每一点的切线方向即瞬时速度方向成锐角,则电场力对带电粒子做正功,其电势能减小,动能增大,若粒子带正电,则电场力与电场强度方向相同,依据沿着电场线方向电势降低,则有其电势减小,故A错误,B正确;
      CD、电场线越来越密,电场强度增大,粒子所受的电场力增大,加速度增大,这些结论与粒子的电性无关,由于电场力对带电粒子做正功,其电势能减小,故CD错误。
      本题选择错误的,
      故选:ACD。
      【点评】本题是轨迹问题,解决这类带电粒子在电场中运动问题的关键是根据轨迹判断出电场力方向,利用电场中有关规律求解.
      22.(辽宁模拟)如图所示,用长为L的轻质柔软绝缘细线,拴一质量为m、带电荷量为q的小球(可视为质点),细线的上端固定于O点,装置处在一水平向左的匀强电场中,当小球平衡时细线与竖直方向成60°角。现将电场反向,小球开始运动,且小球在运动过程中电荷量保持不变,细线不可伸长,重力加速度为g,不计空气阻力,则下列说法正确的是( )
      A.小球带正电,电场强度大小为
      B.电场反向后,小球在最低点的最终速度大小为
      C.电场反向后,小球先做匀加速直线运动,然后做圆周运动,最大速度为
      D.电场反向后,小球将做往复运动,能够回到初始位置
      【分析】根据平衡条件分析小球所受电场力的方向,进而判断小球的电性,由平衡条件求解场强E的大小;电场反向后,分析小球的受力,小球沿电场力与重力合力的方向做匀加速直线运动,到最低点时,做圆周运动,当绳子方向与重力与电场力合力方向在一条直线上时,小球有最大速度;根据动能定理计算运动中的最大速度;最低点时,绳子对小球做负功,机械能损失。
      【解答】解:A、由平衡条件知小球受的电场力水平向右,而场强方向向左,故小球带负电,根据平衡条得:Tsin60°=mg Tcs60°=qE,解得:mgtan60°=qE,解得:E=,故A错误;
      BC、电场反向后,小球受向左的电场力大小不变,绳子松弛不再有拉力,则小球沿电场力与重力合力的方向做匀加速直线运动,当小球运动到最低点时绳子恰被拉直,拉直时能量损失,由于重力做功获得的竖直分速度变为0,保留水平方向分速度,该过程中,水平方向上,=2•Lsin60°,解得:v0=,
      小球做圆周运动,当绳子方向与重力与电场力合力方向在一条直线上时,小球有最大速度,即当绳子到达右侧与竖直方向夹角为60°时速度最大,
      分析从最低点运动到右侧最大速度的过程中,根据动能定理:﹣mgL(1﹣cs60°)+qE•Lsin60°=﹣,
      解得:vm=,故BC正确;
      D、由于绳子被拉直时,小球的机械能有损失,所以小球无法回到初始位置,故D错误。
      故选:BC。
      【点评】此题考查了电场力作用下的平衡与功能问题,解题的关键是明确小球的运动情况和受力情况,当小球运动到最低点时绳子恰被拉直,拉直时能量损失。
      23.(黔江区校级模拟)如图所示,菱形ABCD的对角线相交于O点,两个等量异种点电荷分别固定在AC连线上的M点与N点,且OM=ON,则( )
      A.B、D两处电势相等
      B.A、C两处场强大小相等、方向相同
      C.同一个试探电荷放在A、C两处时电势能相等
      D.把一个带正电的试探电荷从A点沿直线移动到B点的过程中电场力先做正功再做负功
      【分析】根据等量异种电荷电场线和等势面分布特点,可以比较A与C,B与D电势、场强关系;进而判断电荷的电势能大小关系;根据力的方向与位移方向的夹角判断电场力做功情况。
      【解答】解:A、如图,根据等量异种电荷等势面分布对称性特点可知,B、D两处电势相等,故A正确;
      B、如图,根据等量异种电荷电场线分布对称性特点可知,A、C场强相同,故B正确;
      C、沿着着电场线方向电势降低,结合等量异种电荷电场线、等势面分布对称性特点可知,A点电势高,故同一个试探电荷放在A、C两处时电势能不相等,故C错误;
      D、把一个带正电的试探电荷从A点沿直线移动到B点的过程中,电场力与位移的方向夹角先大于90°,后小于90°,故电场力先做负功后做正功,故D错误。
      故选:AB。
      【点评】本题考查了等量异种电荷的电场线分布及等势面分布,熟练掌握等量异种电荷的电场线分布及等势面分布特点,利用其对称性是解题的关键。
      24.(山东二模)真空中静止点电荷Q1、Q2所产生的电场线分布如图所示,图中A、B两点关于点电荷Q2水平对称。某带电粒子(仅受电场力作用)在电场中的运动轨迹如图中虚线所示,C、D是轨迹上的两个点。以下说法正确的是( )
      A.A、B两点的场强大小相等
      B.A点的电势大于B点电势
      C.该粒子带正电,在C点的加速度小于D点的加速度
      D.该粒子带负电,在C点的加速度大于D点的加速度
      【分析】电场线密集的地方电场大,电场线稀疏的地方场强小;沿着电场线方向电势逐渐降低;根据粒子的运动轨迹判断粒子所受电场力方向,然后根据电场力方向与电场方向间的关系判断粒子所带电荷的电性;应用牛顿第二定律求出粒子的加速度,然后比较加速度大小。
      【解答】解:A、根据电场线的方向,点电荷Q1带正电,Q2带负电。电场线的疏密表示电场的强弱,所以A处电场较强,故A错误;
      B、在Q2的电场中,A、B两点的电势相等,在Q1的电场中,A点的电势大于B点电势,所以综合来看,A点的电势大于B点电势,故B正确;
      CD、电场力指向凹面,所以该粒子带正电,C点电场线较疏,电场较弱,电场力较小,加速度较小,所以在C点的加速度小于D点的加速度,故C正确,D错误。
      故选:BC。
      【点评】掌握电场线的特点:疏密表示强弱,沿电场线的方向电势降低。根据运动轨迹判定受力方向,然后根据粒子受力方向与电场强度方向间的关系判断粒子带电性质。
      25.(济宁一模)在真空中某点电荷Q的电场中,将带电荷量为q的正试探电荷分别置于a(0,0,r)、b(r,0,0)两点时,试探电荷所受电场力的方向如图所示,Fa、Fb分别在yOz和xOy平面内,Fa与z轴负方向成60°角,Fb与x轴负方向成60°角。已知试探电荷在a点受到的电场力大小为Fa=F,静电力常量为k。下列说法正确的是( )
      A.点电荷Q位于y轴正方向上距O点r处
      B.点电荷Q带正电
      C.a、b、O三点电势关系为φa=φb<φO
      D.点电荷Q带电量为
      【分析】先根据几何关系判断出点电荷Q的位置,Fa、Fb分别在yOz和xOy平面内,可知点电荷Q即在yOz平面内,也在xOy平面内,所以Q一定在坐标轴y上;根据电荷间的相互作用特点判断Q的电荷性质;根据位置关系判断各点电势的高低;由库仑定律计算点电荷Q的电荷量。
      【解答】解:A、Fa和Fb分别在yOz和xOy平面内,可知点电荷Q即在yOz平面内,也在xOy平面内,所以Q一定在坐标轴y上。过a点沿F的方向延长,与y轴交于c点,设Oc之间的距离为y,由几何关系得:
      所以: 故A正确;
      B、试探电荷带正电,根据异性电荷相互吸引的原则,点电荷Q应该带负电,故B错误;
      C、由几何关系可得:Ob=Oa=r,又因为ac与z轴的夹角为60°,所以ac=2r=bc,cO=
      所以a、b、O三点距离点电荷Q的距离关系为ca=cb>cO
      又因为Q是负电荷,根据沿电场线方向电势降低,越靠近负电荷电势越低,所以电势关系为:φa=φb>φc故C错误;
      D.试探电荷电荷量为q,放在a处时距离点电荷的距离为2r,受到的库仑力为F,根据库仑定律可得:解得:故D正确。
      故选:AD。
      【点评】本题考查的是点电荷的电场分布情况以及库仑定律的应用,需要有一定的空间思考能力,注意利用图象解题。
      26.(南岗区校级期末)如图所示,电场中有A、B两点,则下列说法中正确的是( )
      A.电势φA>φB,场强EA>EB
      B.电势φA>φB,场强EA<EB
      C.将+q电荷从A点移到B点电场力做了正功
      D.将﹣q电荷分别放在A、B两点时具有的电势能EPA>EPB
      【分析】电场强度的大小看电场线的疏密程度,电场线越密的地方电场强度越大,电势的高低看电场线的指向,沿着电场线电势一定降低。
      要正确在电场中通过电场线来判断电场强度、电势、电势能大小变化,理解这些概念之间的关系。
      【解答】解:A、电场线越密的地方电场强度越大,所以场强EA<EB,
      沿着电场线电势降低,所以电势∅A>∅B,故A错误,B正确。
      C、将+q电荷从A点移动到B点所受电场力和电场线方向相同,电场力做正功,故C正确。
      D、将﹣q电荷分别放在A、B两点,所受电场力和电场线方向相反,电场力做负功,电势能增加,所以EPA<EPB,故D错误。
      故选:BC。
      【点评】本题是电场中基本题型,抓住电场线的物理意义:电场线表示电场线的强弱,电场线越密,场强越大。同一条直线电场线上各点的电场强度的方向都相同
      27.(张掖期末)如图为某带电体P和一金属圆环形成的电场的电场线分布图,则( )
      A.带电体P带正电
      B.带电体P带负电
      C.b点的电场强度大于d点的电场强度
      D.c点的电势低于d点的电势
      【分析】电场线从正电荷或无穷远处出发到负电荷或无穷远处终止;电场线的疏密表示场强的大小;电场线的方向从高电势指向低电势。
      【解答】解:AB、电场线从正电荷或无穷远处出发到负电荷或无穷远处终止,图中得电场线从带电体P出发,可知P带正电,故A正确,B错误;
      C、电场线的疏密表示电场强度的大小,由图象知b点的电场线比d点密,则b点的电场强度大于d点的电场强度,故C正确;
      D、c与d在同一条电场线上,电场线的方向沿c到d,可知c点电势高于d点电势,故D错误。
      故选:AC。
      【点评】本题考查对电场线物理意义的理解和应用,抓住电场线越密,电场强度越大和沿电场线方向电势越来越低是关键。
      28.(城中区校级期末)下列说法是某同学对电学中相关概念及公式的理解,其中正确的是( )
      A.电场中某点的场强的大小与试探电荷的大小、有无均无关
      B.根据E=可知,电场中某点的电场强度与电场力F成正比,与电量q成反比
      C.根据电场力做功的计算式W=qU,一个电子在1V的电压下加速,电场力做功为1eV
      D.根据电容的定义式C=,电容器极板上的电荷量每增加1C,电压就增加1V
      【分析】电场中某点电场强度大小取决场源电荷以及到场源电荷的距离,与放入试探电荷的大小、有无、正负无关;
      电子伏特(eV)的物理意义:一个电子在1V的电压下加速后,所获得的能量为1eV。
      电容C=为比值定义法,表明Q与U成正比,电容C可以由Q与U的比值确定,但C与Q、U无关。
      【解答】解:A、电场中某点电场强度大小取决场源电荷以及到场源电荷的距离,与放入试探电荷的大小、有无、正负无关。故A正确。
      B、电场强度E=为比值定义法,电场强度与放入试探电荷的大小、有无、正负无关,与试探电荷受的力的大小无关。故B错误。
      C、由于电子伏特(eV)的物理意义:一个电子在1V的电压下加速后,所获得的能量为1eV。故C正确。
      D、电容C=为比值定义法,表明Q与U成正比,但比值并不是一定为1。故D错误。
      故选:AC。
      【点评】电场中比值定义的物理量有好几个,一定要注意:比值定义的物理量与定义它的物理量是没有任何关系的。
      29.(衡阳县期末)图甲中,AB是点电荷的电场中的一条电场线,图乙是放在a、b两点的正试探电荷所受电场力与其电荷量的关系图线(电场力的方向以A点指向B点为正)。下列说法正确的是( )
      A.场源电荷是正电荷
      B.场源电荷位于B侧
      C.电场线的方向由A点指向B点
      D.a点的电场强度小于b点的电场强度
      【分析】由电场强度的定义式E=得到F=qE,F﹣q图象的斜率表示电场强度大小,图线a的斜率大于b的斜率,说明a处场强大于b处的场强。根据场强的大小判断场源电荷的位置。
      【解答】解:由电场强度的定义式E=,可知F﹣q图象的斜率表示电场强度大小,结合图线a的斜率大于b的斜率,说明a处电场强度大于b处的电场强度;电场是由点电荷产生的,可知a距离场源较近,场源电荷位于A侧;
      电场力的方向以A点指向B点为正,结合F﹣q图象的斜率都是正值,可知该电场的方向向右,电场线的方向从A指向B,可知场源电荷为正电荷。AC正确,BD错误;
      故选:AC。
      【点评】本题关键从F﹣q图象斜率的物理意义进行分析判断。基础题。
      30.(凉州区校级期末)等量异种电荷的电场线如图所示,下列表述正确的是( )
      A.a点的电势高于b点的电势
      B.a点的场强大于b点的场强,方向相同
      C.将一负电荷从a点移到b点,电场力做负功
      D.负电荷在a点的电势能大于在b点的电势能
      【分析】根据电场线疏密判断场强的大小,电场线越密,场强越大;电场线越疏,场强越小。电场线上某点切线方向为该点的场强方向,根据等量异种点电荷形成电场的电场线分布的对称性分析对称点场强的大小关系。等量异种点电荷连线的中垂线是一条等势线。
      【解答】解:
      A、等量异种点电荷的电场线和等势面如图所示:沿着电场线方向电势降低,a点电势高于b点电势,故A正确;
      B、根据电场线的疏密判断场强的大小,由图知,a点电场线密,b点电场线疏,故a点的场强大于b点的场强,但切线方向不同,场强方向不同,故B错误;
      CD、根据A选项分析知,a点电势高于b点电势,负电荷在a点电势能小于b点电势能,所以负电荷从a点移到b点电势能增大,电场力做负功,故C正确,D错误;
      故选:AC。
      【点评】本题关键在于理解电场线的特点,注意电场强度是矢量,比较时不仅要比较大小还要比较方向;对于等量异种点电荷和等量同种点电荷的电场线、等势线的分布是考试热点,要抓住对称性记忆。
      31.(皇姑区校级期末)如图所示,A、B是某点电荷电场中的两点,A点的电场强度大小为E1,方向与AB连线夹角θ=120°,B点的电场强度大小为A点电场强度大小的。将B点电场强度沿AB方向和垂直AB方向分解,沿AB方向的分量E2水平向右,则下列判断正确的是( )
      A.场源电荷带负电B.场源电荷带正电
      C.E1=E2D.E1=2E2
      【分析】运用几何的方法找出点电荷Q的位置,求出a、b两点到Q的距离之比,由点电荷场强公式求解场强关系,并比较电势的高低及受到的电场力的大小。
      【解答】解:AB、正点电荷电场线方向是向外辐射,可知点电荷Q是正电荷,故A错误,B正确;
      CD、设A、B两点到Q的距离分别为ra和rb,B点的电场强度大小为A点电场强度大小的,根据公式E=得到,由几何知识得到,ra=rb,将E1电场线反向延长后,过B作该线垂线相交于一点C,即为点电荷Q的位置,已知E1=3E,又因E2=E,得E1=2E2故C错误,D正确;
      故选:BD。
      【点评】本题点电荷的场强以及电势能、电势差以及电势之间的关系应用,要注意真空中点电荷产生的电场由公式E=k求解。
      32.(荔湾区校级月考)图中的实线表示电场线,虚线表示只受电场力作用的带电粒子的运动轨迹,粒子先经过M点,再经过N点,可以判定( )
      A.粒子带正电
      B.M点的电势大于N点的电势
      C.粒子在M点受到的静电力大于在N点受到的静电力
      D.粒子在M点的电势能大于在N点的电势能
      【分析】电场线的疏密表示电场强度的强弱,电场线某点的切线方向表示电场强度的方向。不计重力的粒子在电场力作用下从M到N,由电场力方向应指向轨迹的内侧可大致判断电场力的方向,进而判断电场力做功情况,从而得出动能、电势能的变化。
      【解答】解:A、由电场力方向应指向轨迹的内侧得知,粒子所受电场力方向大致斜向左下方,电场线的方向也是向左下方,所以粒子带正电,故A正确;
      BD、由电场力方向应指向轨迹的内侧得知,粒子所受电场力方向大致斜向左下方,M到N的过程中,电场力对粒子做正功,其电势能减小,粒子在M点的电势能小于在N点的电势能,根据Ep=qφ,可知M点的电势大于N点的电势,故BD正确;
      C、电场线的疏密表示电场的强弱,N点的电场线密,所以N点的电场强,粒子在M点受到的电场力小于在N点受到的电场力,故C错误。
      故选:ABD。
      【点评】本题是电场中轨迹问题,关键要根据轨迹的弯曲方向判断出粒子所受的电场力方向,再抓住电场线的物理意义判断场强、电势等的大小。
      33.(荔湾区校级月考)如图所示,以O为四心的图周上有六个等分点a、b、c、d、e、f。等量正、负点电荷分别放置在a、b两处时,在圆心处产生的电场强度大小为E.现改变b处点电荷的位置,关于O点的电场强度变化,下列叙述正确的是( )
      A.移至c处,O处的电场强度大小为E,方向沿Oe
      B.移至d处,O处的电场强度大小为2E,方向沿Od
      C.移至e处,O处的电场强度大小为2E,方向沿Oc
      D.移至f处,O处的电场强度大小为E,方向沿Oe
      【分析】点电荷在O处电场强度的叠加,满足矢量合成的原理:平行四边形定则,并根据点电荷场强公式结合分析。
      【解答】解:等量正、负点电荷分别放置在a、b两处时,在圆心处产生的电场强度大小为E,由于a、b两处电荷在O点产生的电场强度大小相等,两电场强度方向的夹角为120°,根据平行四边形定则和几何关系可知,a、b两处电荷在O点产生的电场强度大小均为E。
      A、当b处点电荷移至c处,两点电荷在O处的电场强度大小不变,方向夹角为60°,则O处的合电场强度大小为2Ecs30°=E,方向沿cOd角平分线,故A错误;
      B、当b处点电荷移至d处,两点电荷在O处的电场强度方向均沿Od,则O处的电场强度大小为2E,方向沿Od,故B正确;
      C、当b处点电荷移至e处,两点电荷在O处的电场强度大小不变,方向夹角为60°,则O处的合电场强度大小为2Ecs30°=E,方向沿dOe角平分线,故C错误;
      D、当b处点电荷移至f处,两点电荷在O处的电场强度方向夹角为120°,O处的合电场强度大小为E,方向沿Oe,故D正确。
      故选:BD。
      【点评】本题考查点电荷电场强度的叠加,要掌握点电荷电场强度的大小与方向特点,熟练运用平行四边形定则来分析。
      34.(思明区校级期末)如图所示,A、B两点固定两个等量正点电荷,在A、B连线的中点C处放一点电荷(不计重力)。若给该点电荷一个初速度,方向与AB连线垂直,则该点电荷可能的运动情况为( )
      A.往复直线运动
      B.匀变速直线运动
      C.加速度不断减小,速度不断增大的直线运动
      D.加速度先增大后减小,速度不断增大的直线运动
      【分析】电荷受到两个等量正点电荷的电场力,在两个电场力合力作用下运动,根据平行四边形定则判断出电荷所受合力的变化,从而得出电荷的运动情况,注意该电荷可能是正电荷,也可能是负电荷。
      【解答】解:若该电荷为正电荷,给它初速度,将沿两电荷的中轴线运动,向上运动的过程中,受到电场力的合力先增大后减小,合力方向沿中轴线向上,所以该电荷向上做加速度先增大后减小,速度不断增大的直线运动。
      若该电荷为负电荷,受到电场力的合力沿轴线向下,向上做减速运动,当速度为0后,又返回做加速运动,在两电荷连线以下做减速运动,减到速度为零,又返回做加速运动,所以电荷做往复直线运动。
      故AD正确,BC错误。
      故选:AD。
      【点评】解决本题的关键是熟练掌握等两同种电荷连线中垂线的电场特点,然后分析电荷的受力从而判断电荷的运动情况,注意电荷的电性未知要讨论,可能为正电荷,可能为负电荷。
      35.(滨海新区期末)在以点电荷为球心,r为半径的球面上,各点相同的物理量有( )
      A.电势B.电场强度
      C.同一电荷所受电场力D.同一电荷具有的电势能
      【分析】只有大小和方向都相同时,矢量才相同;标量只有大小,没有方向,只要大小相等,标量就相同.以点电荷为球心的球面是一个等势面,其上各点的电势相等,电场强度大小相等,方向不同.
      【解答】解:A、以点电荷为球心的球面是一个等势面,即各点的电势相等。故A正确。
      B、以点电荷为球心的球面各点的电场强度大小相等,方向不同,故电场强度不同。故B错误。
      C、由F=qE可知,同一电荷受到的电场力大小相等,方向不同,故电场力不同。故C错误。
      D、由电势能与电势的关系可知,电势相同,同一电荷具有相同的电势能,故D正确。
      故选:AD。
      【点评】本题关键要抓住以点电荷为球心的球面是一个等势面、各点的场强大小相等、方向不同,即可正确求解.
      36.(潞州区校级期末)如图所示,真空中固定两个等量异号点电荷+Q、﹣Q,图中O是两电荷连线的中点,a、b两点与+Q的距离相等,c、d是两电荷连线垂直平分线上的两点,bcd构成一等腰三角形.则下列说法正确的是( )
      A.a、b两点的电场强度相同
      B.c、d两点的电势相同
      C.将电子由b移到c的过程中电场力做正功
      D.质子在b点的电势能比在O点的电势能大
      【分析】由场强的合成法则可得场强的大小关系,由电场力做功情况可得电势的变化.两等量异号点电荷连线的垂直平分线是一条等势线,正电荷在电势高处电势能大,分析电势能关系.
      【解答】解:A、a点场强方向向左,b点场强方向向右,则A错误;
      B、在两电荷的中垂线的场强方向水平向右,则为等势面,故B正确
      C、由b到c为电势减小小,则负电荷受电场力做负功,则C错误
      D、b点电势高于O点的电势,则质子在b点的电势能大,则D正确
      故选:BD。
      【点评】等量异号点电荷的电场线和等势线分布情况是考试的热点,抓住对称性和其连线的垂直平分线是一条等势线是学习的重点.
      37.(隆德县期末)某电场的部分电场线如图所示,A、B是一带电粒子仅在电场力作用下运动轨迹(图中虚线)上的两点,下列说法中正确的是( )
      A.粒子一定是从B点向A点运动
      B.粒子在A点的加速度大于它在B点的加速度
      C.粒子在A点的动能小于它在B点的动能
      D.电场中A点的电势低于B点的电势
      【分析】根据做曲线运动的物体所受合外力指向其轨迹的内侧来判断电场力方向,电场线密的地方电场的强度大,电场线疏的地方电场的强度小,确定场强的大小,根据牛顿第二定律判断加速度的大小.电场力做正功时,电势能减小,电场力做负功时,电势能增加.
      【解答】解:
      A、带电粒子仅在电场力作用下运动,带电粒子受电场力向右指向其轨迹的内侧,粒子可能是从B点向A点运动,也有可能是从A点向B点运动的,故A错误。
      B、电场线密的地方电场的强度大,电场线疏的地方电场的强度小,粒子在A点时受到的电场力大,根据牛顿第二定律得知,粒子在A点的加速度大于在B点的加速度。故B正确。
      C、带电粒子受电场力向右指向其轨迹的内侧,假设由A点运动到B点过程中,电场力与轨迹上每一点的切线方向也就是速度方向成钝角,所以电场力做负功,电势能增大,动能减小,所以粒子在A点的动能大于它在B点的动能,粒子在A点的电势能小于它在B点的电势能。反之一样。故C错误。
      D、带电粒子受电场力向右指向其轨迹的内侧,所以粒子带正电,由于粒子在A点的电势能小于它在B点的电势能,所以电场中A点的电势低于B点的电势,故D正确。
      故选:BD。
      【点评】解决这类带电粒子在电场中运动问题的关键是根据轨迹判断出电场力方向,然后利用电场线、电势、电场强度、电势能、电场力做功等之间的关系进一步判断各个物理量的变化情况.
      三.填空题(共9小题)
      38.(崇明区二模)如图,一个带负电的小球,电量为q,质量为m,通过绝缘细线悬挂在水平天花板上。空间加入一水平方向电场后,小球偏离竖直方向α角,设重力加速度为g,则此电场方向 向右 (选填“向左”或“向右”),电场强度的大小为 。
      【分析】根据带负电小球的受力情况得到电场强度的方向,对小球受力分析求得电场力的大小,求出匀强电场的电场强度。
      【解答】解:(1)带负电的小球受到向左的电场力,故电场强度的方向水平向右;
      (2)对小球受力分析如图:
      小球受到重力、绳子的拉力和电场力,根据共点力平衡条件,电场力和绳子的拉力的合力与重力等大反向,
      Eq=mgtanα
      E=
      故答案为:向右,。
      【点评】注意电场强度的方向为带负电试探电荷所受电场力的反方向;根据共点力平衡求出电场力的大小。
      39.(宝山区二模)如图,电荷量为q的正电荷均匀分布在半球面上,球面半径为R,CD为通过半球面顶点与球心O的轴线,且OC=OD=2R。若C点的场强大小为E,则D点场强的方向 水平向右 ,场强的大小为 。
      【分析】将带电半球面补全成一个完整的带电球面,利用均匀带电的球壳在球外空间产生的场强等效于电荷集中于球心处产生的场强计算出完整球壳在D处产生的场强,再减去左侧半球面在D处单独产生的场强即可。
      【解答】解:由对称关系可知右侧半球面在C处产生的场强水平向左,把这个带电半球面补充成一个完整的球,则该球带电量为Q=2q
      因为均匀带电的球壳在球外空间产生的场强等效于电荷集中于球心处产生的场强,所以根据库仑定律,完整的带电球面在D处产生的场强为:,方向水平向右
      由题意可知右侧半球面在C处单独产生的场强为E,根据对称性,若将这个带电体补全后,左侧的半球面在D处单独产生的场强也为E,方向水平向右
      根据矢量叠加原理可得右侧这个半球面在D处单独产生的场强为:,方向水平向右
      故答案为:水平向右(或由C指向D);。
      【点评】本题考查的是电场的合成,突破点在于应用均匀带电的球壳在球外空间产生的场强等效于电荷集中于球心处产生的场强计算完整球面在D处产生的场强大小。
      40.(路北区校级期中)如图所示,在等量异种电荷形成的电场中,有A、B、C三点,A为两点荷连线的中心,B为连线上距A为d的一点,C为连线中垂上距A也为d的一点,A点电场强度 小于 (大于、小于)B点电场强度,A点的电势 大于 (大于、小于)B点电势,A点的电势 等于 (等于、大于)C点电势。
      【分析】电场强度是描述电场强弱的物理量,电场线越密的地方,电场强度越强.沿着电场线方向电势降低.根据等量异种电荷的电场线和等势面的分布情况进行分析.
      【解答】解:图中为等量异种点电荷的电场,B点的电场线最密,C点的最疏,则B点场强大于A点场强;
      两个电荷连线的中垂线是一条等势线,则A、C两点的电势相等;电场线是从正电荷出发到负电荷终止,所以A、B两点处于从左向右的电场线方向上,则A点的电势大于B点的电势。
      故答案为:小于,大于,等于
      【点评】该题考查常见电场的电场分布与特点,结合等量异种点电荷的电场线和等势面分布情况,可以直接判定.
      41.(兴庆区校级月考)在一场源电荷为Q的场中A点放一电荷量为q的试探电荷,电荷受到的静电力为F,则A点的电场强度大小为 ;若在A点放一电荷量为2q的试探电荷,A点的电场强度大小为 ;若将场源电荷电荷量变为2Q,场源电荷和A点位置均不变,则此时A点的电场强度大小为 2 。
      【分析】已知试探电荷所受电场力和电荷量,由场强的定义式E=求解A点的电场强度的大小;电场强度是电场的性质,取走试探电荷电场强度不变;点电荷的电场强度E=k,可知A点的电场强度大小为原电场强度2倍。
      【解答】解:由电场强度的定义式知A点的场强的大小为:E=;
      电场强度反映电场性质的物理量,与试探电荷无关,若在A点放一个电荷量为2q的试探电荷,A点的电场强度不变仍为;
      点电荷的电场强度E=k,可知A点的电场强度大小:E′==2E=2
      故答案为:;;2
      【点评】本题考查电场强度定义式的应用能力,要理解并掌握电场强度的物理意义:电场强度是描述电场本身的力的性质的物理量,与试探电荷无关。
      42.(湖南学业考试)如图所示,3条电场线都是直线,在同一条电场线上有M、N两点,则关于M、N两点电场强度的大小EM 大于 (填“大于”“等于”或“小于”)EN,M、N两点的电势φM 低于 (填“高于”“低于”或“等于”)φN。
      【分析】为了形象描述电场中各点电场强度的强弱及方向,在电场中画出一些曲线,曲线上每一点的切线方向都跟该点的场强方向一致,曲线的疏密程度表示电场的强弱,沿电场线的方向电势降低。
      【解答】解:由图可知,M处的电场线密,则M处的电场强度大;沿电场线的方向电势降低,可知N处的电势高。
      故答案为:大于,低于
      【点评】解决本题的关键要掌握电场线的特点,根据电场线的疏密能判断场强的大小。
      43.(榆阳区校级期中)在电场中某处放入电荷量为1C的点电荷,它所受电场力的大小为1N,则该处电场强度的大小是 1 N/C,若将这个点电荷移走,该处的电场强度大小是 1 N/C。
      【分析】根据电场强度的定义式:E=求电场强度的大小,该式采用比值法定义,电场强度取决于电场本身,与有无试探电荷无关。
      【解答】解:电场强度的定义式可知:E==N/C=1N/C
      电场强度取决于电场本身,与有无试探电荷无关,所以将这个点电荷移走,该点的场强仍为1N/C。
      故答案为:1,1。
      【点评】明确场强的定义式采用比值法定义,电场强度取决于电场本身,与有无试探电荷无关和场强方向的规定是解题关键。
      44.(松江区校级期末)形象描述电场分布的曲线叫做 电场线 ,我们用物理量 电场强度 表示电场的强弱。
      【分析】电荷的周围存在电场,电场的基本性质是对放入其中的电荷有力的作用,电场线可形象表示电场的强弱和方向。
      【解答】解:有电荷存在的地方,周围就有电场存在,电场对放入其中的电荷有力的作用,为了形象的描述电场的分布,我们人为引入电场线,使这些线上每一点的切线方向跟该点电场强度方向一致,使线的疏密程度来表示电场强度的相对大小。另外,我们用物理量电场强度(E)表示电场的强弱
      故答案为:电场线,电场强度
      【点评】解决本题的关键是掌握电场的基本性质,明确电场线的物理意义,知道电场线是如何形象表示电场的强弱和方向的。
      45.(朝阳区校级期中)某同学将一个带电量为0.1C的正点电荷放入匀强电场中,测得其受到的电场力大小为1N,方向水平向左,则此电场的电场强度大小为 10 N/C,方向 水平向左 (填“水平向左”或“水平向右”)。
      【分析】电场强度的方向与正电荷在该点所受的电场力方向相同,大小由场强的定义式E= 求出。
      【解答】解:正试探电荷在该点所受的电场力方向水平向右,则该点的电场方向水平向左。
      该点的电场强度为:E==N/C=10N/C
      故答案为:10;水平向左。
      【点评】电场强度是描述电场本身性质的物理量,是电场中最重要的概念之一,关键要掌握其定义式和方向特征。
      46.(兰州期中)电荷的周围存在着电场,电场的基本性质是对放入其中的电荷 产生力的作用 ,电荷间的相互作用是通过 电场 发生的.
      【分析】带电体周围存在着一种特殊物质,这种物质叫电场,其基本性质是对放入电荷有电场力的作用,而电荷间的相互作用就是通过电场发生的.
      【解答】解:带电体周围就存在着一种特殊形态的物质,这种物质叫电场.基本性质是对放入电荷有电场力的作用,而电荷不接触也能发生作用,是电场发生的.
      故答案为:产生力的作用;电场.
      【点评】电场是特殊形态的物质,看不见,摸不着,但又是客观存在的物质,电荷周围就存在电场,已被大量实验证明.
      四.计算题(共5小题)
      47.(昆山市月考)如图所示,一半径为r的水平圆环上均匀分布着电荷量为+Q的电荷,在垂直于圆环面且过圆心O的轴线上有A、B、C三个点,C和O间、O和A间的距离均为d,A和B间的距离为2d.在B点处有一电荷量为+q的固定点电荷.已知A点处的电场强度为零,静电力常量为k,求:
      (1)O点处的电场强度;
      (2)C点处的电场强度.
      【分析】(1)带电圆环在O点处的场强为零,O点的电场强度即为B处点电荷在O点产生的电场强度,根据点电荷电场强度的计算公式进行解答;
      (2)A点处的场强为零,根据电场叠加原理知求解带电圆环在A点处产生的场强大小,根据对称性可得圆环在C点处产生的场强大小,根据电场强度的叠加方法求解C点处的电场强度。
      【解答】解:(1)圆环上关于圆心对称的两小段圆弧上的电荷在O点处产生的场强大小相等、方向相反,其合场强为零,则带电圆环在O点处的场强为零;所以O点的电场强度即为B处点电荷在O点产生的电场强度,则其大小为:
      ,方向由O指向C;
      (2)A点处的场强为零,根据电场叠加原理知,带电圆环和B点处点电荷在A点处产生的场强大小均为:
      =、两者方向相反
      根据对称性可知,带电圆环在C点处产生的场强大小为
      =、方向沿OC向外
      B处点电荷在C点处产生的场强大小为
      =、方向沿OC向外
      则C点处场强E=EC1+EC2解得、方向沿OC向外。
      答:(1)O点处的电场强度大小为,方向由O指向C;
      (2)C点处的电场强度大小为、方向沿OC向外。
      【点评】本题主要是考查电场强度的叠加,知道电场强度是矢量,其合成满足矢量的合成方法;对于圆环上的电荷在其掌握产生的电场强度不能按电场强度的计算公式解答,可以根据对称法进行分析。
      48.(安徽月考)如图所示,在真空中有两个点电荷q1和q2分别位于水平直线上的A点和B点,两点相距r=30cm,q1=﹣1.0×10﹣10C,q2=+1.0×10﹣9C。已知静电力常量k=9.0×109N•m2/C2,求:
      (1)q1在A点受到q2对它的作用力;
      (2)A点的场强;
      (3)拿走q1后A点的场强。
      【分析】(1)用库仑定律直接求解(2)用场强定义解答(3)场强由电场本身决定。
      【解答】解:(1)由库仑定律:F=可得q2对q1的•作用力为
      F=N=1×10﹣8N
      方向:水平向左
      (2)由电场强度定义:E=可得A点场强为
      E=N/C=100N/C
      方向:水平向右
      (3)因场强与F、q无关,故拿走q1后,A点场强不变,仍为E=100N/C
      答:(1)q1在A点受到q2对它的作用力为1×10﹣8N;
      (2)A点的场强为100N/C;
      (3)拿走q1后A点的场强仍为100N/C。
      【点评】场强定义式是比值定义物理量,E与F、q无关,仅由电场本身决定。
      49.(溧水区校级期中)如图所示,一质量为m、带电量为q的小球,用绝缘细线悬挂在水平向右的匀强电场中,假设电场足够大,静止时悬线向左与竖直方向成37°角。小球在运动过程中电量保持不变,重力加速度为g(sin37°=0.6,cs37°=0.8),则:
      (1)求电场强度E的大小;
      (2)求此时绳中拉力;
      (3)若在某时刻将细线突然剪断,求小球受到的合力大小和方向;
      (4)细线剪断后,经过时间t时小球的速度大小v及方向。
      【分析】(1)首先对小球受力分析,根据平衡条件可得小球受到的电场力方向向左并可求出电场强度的值;
      (2)根据共点力平衡求出绳子的拉力;
      (3)剪断细线后,由于小球受到的重力与电场力都为恒力,由平行四边形定则求出合力;
      (4)细线剪断后,小球将做初速度为零的匀加速直线运动,根据牛顿第二定律和运动学公式即可求解.
      【解答】解:(1)由于小球静止时偏向左边,受力向左,所以该小球带负电
      由于小球静止,所以由平衡条件可得:qE=mgtanθ,
      所以有:E==.
      (2)对小球进行受力分析如图:
      此时绳中拉力:F=,方向竖直方向成37°角指向右上方。
      (3)剪断细线后,小球只受重力和电场力,所以两力的合力沿着绳的方向,小球受到的合力为:F合=
      方向指向左下方,与竖直方向之间的夹角为37°
      (4)细线剪断后,小球做匀加速直线运动,由牛顿第二定律F=ma可得:a==
      由运动学公式有:v=at
      经过时间t时小球的速度大小:v=1.25gt
      方向与竖直方向夹角为37°斜向下.
      答:(1)电场强度E的大小为;
      (2)此时绳中拉力大小为,方向竖直方向成37°角指向右上方;
      (3)若在某时刻将细线突然剪断,小球受到的合力大小为,方向与竖直方向夹角为37°斜向下;
      (4)细线剪断后,经过时间t时小球的速度大小为1.25gt,方向与竖直方向夹角为37°斜向下。
      【点评】解决动力学问题的关键是正确受力分析和运动过程分析,小球受到的合力恒定,剪断后做初速度为零的匀加速运动.
      50.(海淀区一模)类比是一种重要的科学思想方法。在物理学史上,法拉第通过类比不可压缩流体中的流速线提出用电场线来描述电场。
      (1)静电场的分布可以用电场线来形象描述,已知静电力常量为k。
      ①真空中有一电荷量为Q的正点电荷,其周围电场的电场线分布如图1所示。距离点电荷r处有一点P,请根据库仑定律和电场强度的定义,推导出P点场强大小E的表达式;
      ②如图1所示,若在A、B两点放置的是电荷量分别为+q1和﹣q2的点电荷,已知A、B间的距离为2a,C为A、B连线的中点,求C点的电场强度的大小EC的表达式,并根据电场线的分布情况比较q1和q2的大小关系。
      (2)有一足够大的静止水域,在水面下足够深的地方放置一大小可以忽略的球形喷头,其向各方向均匀喷射水流。稳定后水在空间各处流动速度大小和方向是不同的,为了形象地描述空间中水的速度的分布,可引入水的“流速线”。水不可压缩,该情景下水的“流速线”的形状与图2中的电场线相似,箭头方向为速度方向,“流速线”分布的疏密反映水流速的大小。
      ①已知喷头单位时间喷出水的体积为Q1,写出喷头单独存在时,距离喷头为r处水流速大小v1的表达式;
      ②如图3所示,水面下的A点有一大小可以忽略的球形喷头,当喷头单独存在时可以向空间各方向均匀喷水,单位时间喷出水的体积为Q1;水面下的B点有一大小可以忽略的球形吸收器,当吸收器单独存在时可以均匀吸收空间各方向的水,单位时间吸收水的体积为Q2。同时开启喷头和吸收器,水的“流速线”的形状与图2中电场线相似。若A、B间的距离为2a,C为A、B连线的中点。喷头和吸收器对水的作用是独立的,空间水的流速和电场的场强一样都为矢量,遵循矢量叠加原理,类比图2中C处电场强度的计算方法,求图3中C点处水流速大小v2的表达式。
      【分析】(1)①根据点电荷在电场中所受电场力大小为和,求解电场强度的表达式;
      ②根据电场的叠加求解C点的电场强度的大小EC的表达式。
      (2)①根据单位时间喷出的水的体积与时间的关系求解水的流速表达式;
      ②根据喷头在C点引起的流速类比求解吸收器在C点引起的流速,利用类似于电场的叠加原理,求解C点处的实际流速。
      【解答】解:(1)①在距该正点电荷r处放置试探电荷+q,其所受电场力大小为
      电场强度大小E的定义为
      联立以上两式得
      ②根据电场的叠加C点的电场强度的大小EC的表达式为
      如图所示,过C作A、B连线的中垂线,交某条电场线于D点,由图可知该点场强ED斜向上方,因此q1>q2
      (2)①当喷头单独存在时,喷头向空间各方向均匀喷水,设单位时间喷头喷出水的体积为Q,在距喷头r处水流速度大小为v,设极短的一段时间△t,则v△t⋅4πr2=Q⋅△t
      因此,在距喷头r处的流速大小为
      ②喷头在C点引起的流速为
      吸收器在C点引起的流速为
      当喷头和吸收器都存在时,类似于电场的叠加,C点处的实际流速为
      答:(1)①P点场强大小E的表达式;
      ②C点的电场强度的大小EC的表达式为Ec=k,q1>q2
      (2)①距离喷头为r处水流速大小v1的表达式
      ②C点处水流速大小v2的表达式v2=.
      【点评】本题主要是考查涉及点电荷电场的知识,本题是采用类比的方法进行分析,注意电场是矢,叠加时运用平行四边形定则。
      51.(大武口区校级期末)如图所示,一根长为L的丝线吊着一个质量为m、带电量为q的小球,静止在水平向右的匀强电场中,丝线与竖直方向成θ角,重力加速度为g,则
      (1)这个小球带何种电荷?
      (2)这个匀强电场强度的大小
      (3)剪短绳子后,经时间t后的位移。
      【分析】以小球为研究对象,分析受力情况,做出受力分析图,根据平衡条件和电场力公式求解电场强度大小和小球所带电荷性质;当线突然断开,绳子的弹力立即消失,重力和电场力不变,合力沿原先绳子的反方向,小球做初速度为零的匀加速直线运动,然后由匀变速直线运动位移﹣时间公式求解。
      【解答】解:
      (1)由平衡条件可知小球一定受向右的电场力,电场力与电场线方向相同,故小球带正电;
      (2)小球静止,受力情况如图所示
      由平衡条件可知:mgtanθ=qE

      (3)当线突然断开,绳子的弹力立即消失,而重力和电场力不变,故合力沿原先绳子的反方向,所以小球做初速度为零的匀加速直线运动。
      F合=
      由牛顿第二定律得:
      经时间t后的位移:
      答:(1)这个小球带正电荷;
      (2)这个匀强电场强度的大小为;
      (3)剪短绳子后,经时间t后的位移为。
      【点评】本题是带电体在电场中平衡问题,当力学问题去处理,分析受力,做出受力情况图是关键。
      公式比较内容
      E=eq \f(F,q)
      E=keq \f(Q,r2)
      本质区别
      定义式
      决定式
      适用范围
      一切电场
      真空中点电荷的电场
      Q与q的意义
      q表示试探电荷的电荷量
      Q表示场源电荷的电荷量
      关系理解
      E的大小与F、q的大小无关
      E的大小与Q成正比

      相关试卷 更多

      资料下载及使用帮助
      版权申诉
      • 1.电子资料成功下载后不支持退换,如发现资料有内容错误问题请联系客服,如若属实,我们会补偿您的损失
      • 2.压缩包下载后请先用软件解压,再使用对应软件打开;软件版本较低时请及时更新
      • 3.资料下载成功后可在60天以内免费重复下载
      版权申诉
      若您为此资料的原创作者,认为该资料内容侵犯了您的知识产权,请扫码添加我们的相关工作人员,我们尽可能的保护您的合法权益。
      入驻教习网,可获得资源免费推广曝光,还可获得多重现金奖励,申请 精品资源制作, 工作室入驻。
      版权申诉二维码
      欢迎来到教习网
      • 900万优选资源,让备课更轻松
      • 600万优选试题,支持自由组卷
      • 高质量可编辑,日均更新2000+
      • 百万教师选择,专业更值得信赖
      微信扫码注册
      手机号注册
      手机号码

      手机号格式错误

      手机验证码 获取验证码 获取验证码

      手机验证码已经成功发送,5分钟内有效

      设置密码

      6-20个字符,数字、字母或符号

      注册即视为同意教习网「注册协议」「隐私条款」
      QQ注册
      手机号注册
      微信注册

      注册成功

      返回
      顶部
      学业水平 高考一轮 高考二轮 高考真题 精选专题 初中月考 教师福利
      添加客服微信 获取1对1服务
      微信扫描添加客服
      Baidu
      map