搜索
      上传资料 赚现金

      最新版高考物理【一轮复习】精品讲义练习资料合集 (12)

      • 1.4 MB
      • 2025-11-24 11:25:10
      • 26
      • 0
      • 实事求是运
      加入资料篮
      立即下载
      最新版高考物理【一轮复习】精品讲义练习资料合集 (12)第1页
      高清全屏预览
      1/62
      最新版高考物理【一轮复习】精品讲义练习资料合集 (12)第2页
      高清全屏预览
      2/62
      最新版高考物理【一轮复习】精品讲义练习资料合集 (12)第3页
      高清全屏预览
      3/62
      还剩59页未读, 继续阅读

      最新版高考物理【一轮复习】精品讲义练习资料合集 (12)

      展开

      这是一份最新版高考物理【一轮复习】精品讲义练习资料合集 (12),共62页。试卷主要包含了电容器,电容,平行板电容器,常用电容器,实验等内容,欢迎下载使用。
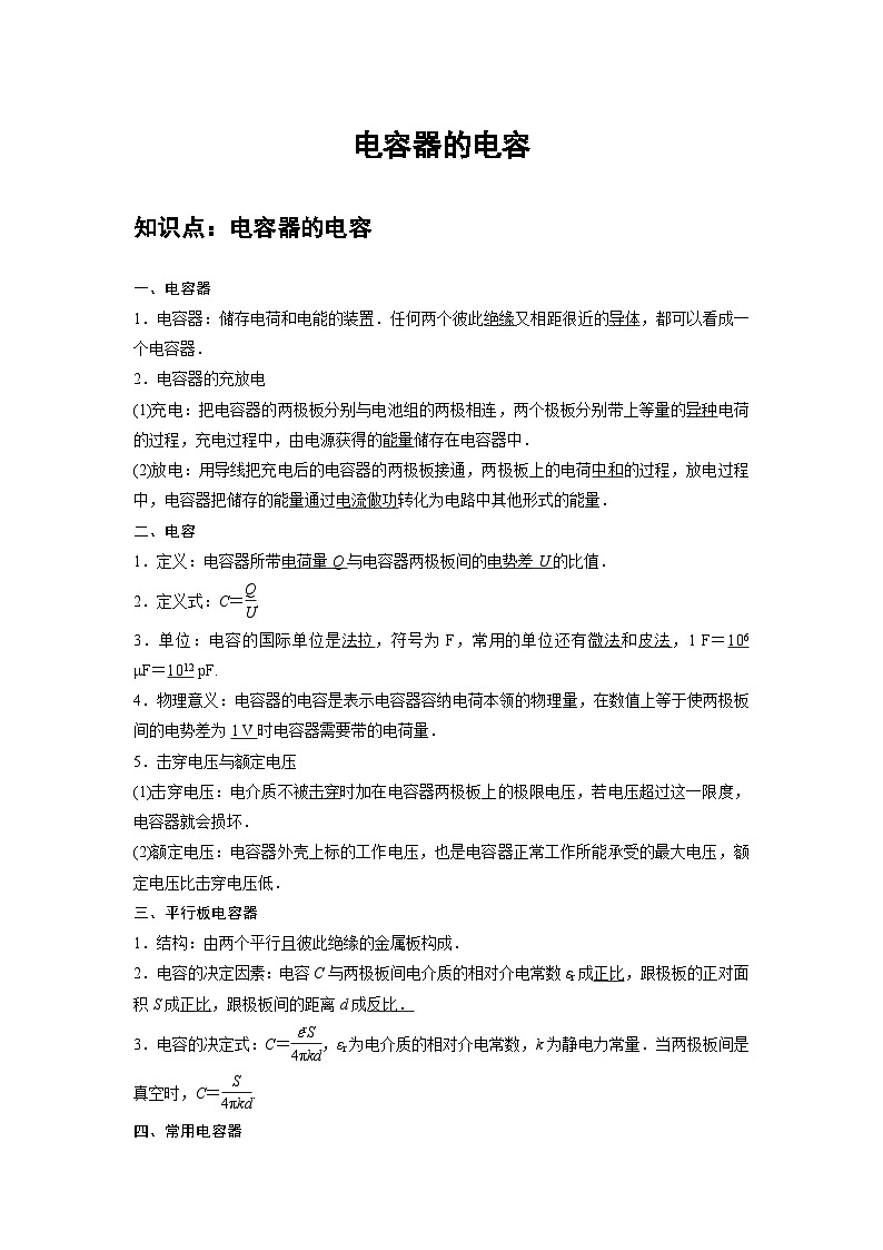
      一、电容器
      1.电容器:储存电荷和电能的装置.任何两个彼此绝缘又相距很近的导体,都可以看成一个电容器.
      2.电容器的充放电
      (1)充电:把电容器的两极板分别与电池组的两极相连,两个极板分别带上等量的异种电荷的过程,充电过程中,由电源获得的能量储存在电容器中.
      (2)放电:用导线把充电后的电容器的两极板接通,两极板上的电荷中和的过程,放电过程中,电容器把储存的能量通过电流做功转化为电路中其他形式的能量.
      二、电容
      1.定义:电容器所带电荷量Q与电容器两极板间的电势差U的比值.
      2.定义式:C=eq \f(Q,U).
      3.单位:电容的国际单位是法拉,符号为F,常用的单位还有微法和皮法,1 F=106 μF=1012 pF.
      4.物理意义:电容器的电容是表示电容器容纳电荷本领的物理量,在数值上等于使两极板间的电势差为1 V时电容器需要带的电荷量.
      5.击穿电压与额定电压
      (1)击穿电压:电介质不被击穿时加在电容器两极板上的极限电压,若电压超过这一限度,电容器就会损坏.
      (2)额定电压:电容器外壳上标的工作电压,也是电容器正常工作所能承受的最大电压,额定电压比击穿电压低.
      三、平行板电容器
      1.结构:由两个平行且彼此绝缘的金属板构成.
      2.电容的决定因素:电容C与两极板间电介质的相对介电常数εr成正比,跟极板的正对面积S成正比,跟极板间的距离d成反比.
      3.电容的决定式:C=eq \f(εrS,4πkd),εr为电介质的相对介电常数,k为静电力常量.当两极板间是真空时,C=eq \f(S,4πkd).
      四、常用电容器
      1.分类:分为固定电容器和可变电容器两类.
      2.固定电容器有:聚苯乙烯电容器、电解电容器等.
      3.可变电容器由两组铝片组成,固定的一组叫定片,可动的一组叫动片.转动动片,两组铝片的正对面积发生变化,电容就随着变化.
      五、实验:观察电容器的充、放电现象
      1.实验原理
      (1)电容器的充电过程
      如下图所示,当开关S接1时,电容器接通电源,在电场力的作用下自由电子从正极板经过电源向负极板移动,正极板因失去电子而带正电,负极板因获得电子而带负电.正、负极板带等量的正、负电荷.电荷在移动的过程中形成电流.在充电开始时电流比较大(填“大”或“小”),以后随着极板上电荷的增多,电流逐渐减小(填“增大”或“减小”),当电容器两极板间电压等于电源电压时电荷停止移动,电流I=0 .
      (2)电容器的放电过程
      如下图所示,当开关S接2时,相当于将电容器的两极板直接用导线连接起来,电容器正、负极板上电荷发生中和.在电子移动过程中,形成电流,放电开始电流较大(填“大”或“小”),随着两极板上的电荷量逐渐减小,电路中的电流逐渐减小(填“增大”或“减小”),两极板间的电压也逐渐减小到零.
      2.实验器材:6 V的直流电源、 单刀双掷开关 、平行板电容器、电流表、电压表、 小灯泡、导线若干.
      3.实验步骤
      (1)按图连接好电路.
      (2)把单刀双掷开关S打在上面,使触点1和触点2连通,观察电容器的充电现象,并将结果记录在表格中.
      (3)将单刀双掷开关S打在下面,使触点3和触点2连通,观察电容器的放电现象,并将结果记录在表格中.
      (4)记录好实验结果,关闭电源.
      4.实验记录和分析
      5.注意事项
      (1)电流表要选用小量程的灵敏电流计.
      (2)要选择大容量的电容器.
      (3)实验要在干燥的环境中进行.
      (4)在做放电实验时,在电路中串联一个电阻,以免烧坏电流表.
      技巧点拨
      一、电容器 电容
      1.电容器的充电过程,电源提供的能量转化为电容器的电场能;电容器的放电过程,电容器的电场能转化为其他形式的能.
      2.电容器的充、放电过程中,电路中有充电、放电电流,电路稳定时,电路中没有电流.
      3.C=eq \f(Q,U)是电容的定义式,由此也可得出:C=eq \f(ΔQ,ΔU).
      4.电容器的电容决定于电容器本身,与电容器的电荷量Q以及电势差U均无关.
      二、平行板电容器
      1.C=eq \f(Q,U)与C=eq \f(εrS,4πkd)的比较
      (1)C=eq \f(Q,U)是电容的定义式,对某一电容器来说,Q∝U 但C=eq \f(Q,U)不变,反映电容器容纳电荷本领的大小;
      (2)C=eq \f(εrS,4πkd)是平行板电容器电容的决定式,C∝εr,C∝S,C∝eq \f(1,d),反映了影响电容大小的因素.
      2.平行板电容器动态问题的分析方法
      抓住不变量,分析变化量,紧抓三个公式:
      C=eq \f(Q,U)、E=eq \f(U,d)和C=eq \f(εrS,4πkd)
      3.平行板电容器的两类典型问题
      (1)开关S保持闭合,两极板间的电势差U恒定,
      Q=CU=eq \f(εrSU,4πkd)∝eq \f(εrS,d),
      E=eq \f(U,d)∝eq \f(1,d).
      (2)充电后断开S,电荷量Q恒定,
      U=eq \f(Q,C)=eq \f(4πkdQ,εrS)∝eq \f(d,εrS),
      E=eq \f(U,d)=eq \f(4πkQ,εrS)∝eq \f(1,εrS).
      三、静电计的使用
      静电计是在验电器的基础上改造而成的,静电计由相互绝缘的两部分组成,静电计与电容器的两极板分别连接在一起,则电容器两极板间的电势差就等于静电计上所指示的电势差U,U的大小可从静电计的刻度读出,可见,静电计指针偏角的变化表征了电容器两极板间电势差的变化.
      例题精练
      1.(菏泽二模)如图所示,平行板电容器与光电管相连,用蓝光照射光电管时,处在电容器中的带电粒子P处于静止状态,可以判断( )
      A.粒子P带的是负电荷
      B.保持蓝光的强度不变,增大电容器两板间的距离,粒子P将向上运动
      C.若换用紫光照射,粒子P将向上运动
      D.若换用紫光照射,粒子P将向下运动
      【分析】根据光电效应金属板发生电子而带正电,从而确定微粒的电性;光的颜色和强度不变时,在两板上形成的电压不变;若照射光的能量和强度变大,则两板上形成的电压也变大,从而可以判断P粒子的受力情况。
      【解答】解:A、P粒子受重力和两板给它的电场力作用,所平衡条件,电场力向上,由图可知,下方接地电势为零,上板板带负电,根据同种电荷、异种电荷相吸的道理,P应该带正电,故A错误;
      B、保持蓝光的强度不变,则由于光电效应两极板是形成恒定的电压,根据公式F=Eq=可知,P粒子在两板间的电场力由于距离的变大而变小,所以P粒子将向下运动,故B错误;
      CD、用紫光照射,紫光的能量大,光电子的最大初动能变大,则两板间的电压更大,P粒子受力也变大,故P粒子将向上运动,故C正确,D错误。
      故选:C。
      【点评】此题考查对于光电管,电荷在电场内受力分析问题,要注意的是照射光的频率和强度不变,则在两板上形成的电势差也不变。
      2.(顺德区模拟)如图所示是某电容式话筒的原理示意图,E为电源,R为电阻,P为金属薄片,Q为金属板。从左向右对着振动片P说话,P振动而Q不动。在P、Q间距减小的过程中( )
      A.电容器的电容减小
      B.P上电量保持不变
      C.M点的电势高于N点的电势
      D.M点的电势低于N点的电势
      【分析】根据电容的决定式,结合两极板间距离的变化判断电容器电容的变化,抓住电容器两端的电势差不变,根据Q=CU判断电荷量的变化;根据电荷量的变化得出通过电阻R电流的方向,判断出M、N两点电势的高低。
      【解答】解:A、在P、Q间距减小的过程中,根据C=知,电容器的电容增大,故A错误;
      B、电容器始终接在电源的两端,电容器两端的电势差不变,根据Q=CU知,C增大,P上的电量增大,故B错误;
      CD、由图可知,Q与电源的正极相连,P极板上带正电,电容器所带电量增大,电容器的充电电流通过R的方向由N到M,所以M点的电势比N点的低,故C错误,D正确。
      故选:D。
      【点评】解决电容器的动态分析问题,抓住不变量,若电容始终与电源相连,两端间的电势差不变;若电容器与电源断开,则电容器所带的电量不变。
      随堂练习
      1.(嵊州市模拟)为研究电容器在不同状况下的充电特性,某兴趣小组采用如图甲所示电路,分别用不同的电阻与某一电容器串联进行充电实验,实验得到三次充电中电容器的电荷量q与时间t变化的图像分别如乙图中①②③所示,且第一次充电时电容器两端的电压u随电荷量q变化的图像如图像丙所示,用C表示电容器的电容,R表示与电容器串联的电阻阻值,E表示电源的电动势(内阻可忽略),则下列说法正确的是( )
      A.第二次充电时电容器两端的电压U随电荷量q变化的图线比丙图中图线更陡
      B.①②两条曲线表示最终q不同是由于R不同而引起的
      C.第二次充电过程中t1时刻比t2时刻电流大
      D.②③两条曲线形状不同因为R不同引起的,R3大于R2
      【分析】三次充电用同一个电容器,则电容不变,明确电容的定义式,并由定义式推出电压和电量表达式,从而确定图象;根据q=It可知q与t的比值表示电流大小,则图乙的斜率反映电流的大小。
      【解答】解:A、因为三次充电用同一个电容器,所以由电容的定义式可知,同一个电容器所带电荷量与两板间的电势差成正比,故第二次充电时电容器两端的电压U随电荷量q变化的图线斜率与丙图中图线斜率相同,故A错误;
      B、在电容器充满电荷量时,视为断路,电压为电源电压,所以①②两条曲线表示最终q不同是由于电源电动势不同而引起的,故B错误;
      C、由电容器电荷量q随时间t变化的图像可知,图线的斜率表示充电电流,斜率越大,充电电流越大,所以第二次充电时t1时刻的电流大于t2时刻的电流,故C正确;
      D、②③两条曲线形状不同因为R不同引起的,从图中可以看到同一时刻,图线③的斜率大于图线②的斜率,故R3小于R2,故D错误。
      故选:C。
      【点评】本题考查对电容器电容的定义式的掌握,关键在于明确题意,注意从题干中读取有效信息,并灵活运用公式变化进行分析求解,难度适中。
      2.(鼓楼区校级期中)如图所示的实验装置中,平行板电容器的极板a与一静电计相接,极板b接地,静电计此时指针的偏角为θ。下列说法正确的是( )
      A.将极板b向左移动一些,静电计指针偏角θ变大
      B.将极板b向右移动一些,两极板间的场强E变大
      C.将极板b向上移动一些,静电计指针偏角θ变小
      D.在极板间插入一块有机玻璃板,静电计指针偏角θ变大
      【分析】先根据电容的决定式C=分析电容的变化情况,再抓住电容器的电量不变,由电容的定义式C=分析极板间的电势差的变化情况,即可判断偏角θ的变化情况。
      【解答】解:根据电容的决定式C=分析电容的变化情况,静电计指针偏角表示电容器电压的大小,因为电容器的电量不变,结合电容的定义式C=分析可得:
      A、将极板b向左移动一些,两极板间的距离d增大,电容C减小,电量Q不变,极板间的电势差U增大,所以静电计指针偏角θ变大,故A正确;
      B、将极板b向右移动一些,两极板间的距离d减小,电量Q不变,,场强E与d无关,则两极板间的场强E不变,故B错误;
      C、将极板b向上移动一些,两极板正对面积减小,电容C减小,电量Q不变,极板间的电势差U增大,所以静电计指针偏角θ变大,故C错误;
      D、在极板间插入一块有机玻璃板,ɛ增大,C增大,U减小,静电计指针偏角θ减小,故D错误;
      故选:A。
      【点评】本题主要考查了电容动态变化分析问题,先电容的决定式分析电容如何变化,再运用电容的定义式分析电势差或电量的变化,分析时要抓住不变量。
      3.(德清县校级月考)下列电容器相关知识描述正确的是( )
      A.图甲为电容器充电示意图,充完电后电容器上极板带正电,两极板间的电压U等于电源的电动势E
      B.图乙为电容器放电示意图,放电过程中电流大小保持不变
      C.图丙为电解电容器的实物图和符号,图丁为可变电容器及其符号,两种电容使用时都严格区分正负极
      D.图戊中的电容器上有“5.5V 1.0F”字样,其中的5.5V是电容器的击穿电压值
      【分析】电容器充电稳定时,极板电压等于电源电动势,极板电量即为电容器的带电量;
      电解电容器有正负极之分;
      电容器的电容与极板是否带电无关.
      【解答】解:A、图甲为电容器充电过程,充完电后电容器上极板与电源的正极相连,同时两极板间的电压 U 等于电源的电动势 E,故A正确;
      B、图乙为电容器放电过程,放电过程中电流大小随着电量减少而减小,故B错误;
      C、图丙为电解电容器的实物图和符号,图丁为可变电容器及其符号,前者电容器使用时严格区分正负极,后者没有,故C错误;
      D、图戊中的电容器上有“”字样,其中的5.5V是该电容器两端电压最大值或额定电压,不是击穿电压,击穿电压大于5.5V,故D错误;
      故选:A。
      【点评】考查电容器的充电与放电过程,掌握电容器带电量与极板带电量的关系,理解电容的含义,与极板电量,及两端电压无关,同时区别电解电容器与可变电容器的不同.
      综合练习
      一.选择题(共20小题)
      1.(嘉兴二模)如图甲所示,带正电的带电体C的右侧有两个不带电且相互接触的金属导体A和B,A、B、C均放在绝缘支座上。图乙是不带电的平行板电容器,电容器的下极板接地,P为上极板接线柱。移动绝缘支座分开A、B,则( )
      A.分开前,A左端的电势高于B右端的电势
      B.分开后,A带正电,B带负电
      C.分开后,将A与P接触,上极板的电势降低
      D.分开后,将B与P接触,电容器的电容增大
      【分析】带正电的带电体C置于A附近,正负电荷相互吸引,此时A带负电,B带正电;若把A和B分开,则A带负电,B带正电;而电容器的电容与电容器极板带电量多少无关,从而即可判定。
      【解答】解:A、分开前,由于A、B相接触放在C附近,处于静电平衡状态的导体是等势体,所以A和B的电势相等,故A错误;
      B、因带电体C带的正电,在静电感应作用下,金属导体A的左端感应出负电荷,导体B的右端感应出等量的正电荷,因此在分开后,A带负电,B带正电,故B错误;
      C、分开后,将A与P接触,在接触带电下,上极板带负电,因此其电势降低,故C正确;
      D、电容由电容器本身的结构决定,不论电容器带电多少,带什么电,均不改变电容器的电容,故D错误。
      故选:C。
      【点评】本题考查了静电现象的解释,了解静电感应的相关知识是解决本题的关键,平时要注意熟记这些知识,还要掌握比值定义法,及影响电容器电容的因素。
      2.(安徽模拟)如图所示是一个由电池、电流计、理想二极管、电键S与平行板电容器组成的串联电路,其中电流计指针偏转方向与电流方向满足图示“右进右偏,左进左偏”。电键S闭合,电路稳定后,下列说法正确的是( )
      A.若将A板向上平移一小段距离,则电流计指针会左偏
      B.若紧贴A板内侧插入一块玻璃板,则电流计指针会左偏
      C.若将B板向右平移一小段位移,则电流计指针会右偏
      D.若将B板向上平移一小段位移,则电流计指针会右偏
      【分析】依据电容的决定式C=来判定电容的变化,再由电容的定义式C=来判定当电量Q不变时,电容与电压的关系,当电压U不变时,电容与电量的关系,从而即可判定。
      【解答】解:A、若将A板向上平移一小段距离,即极板间距d增大,根据电容的决定式C=,可知,电容会减小,而由图可知,二极管的单向导电性,因此电容器只能充电不会放电,那么由电容的定义式C=,电容器处于不能放电状态,因此电容器的电量Q不变,则电流计指针不动,故A错误;
      B、若紧贴A板内侧插入一块玻璃板,即极板间电介质ɛ增大,根据电容的决定式C=,可知,电容会增大,而由图可知,二极管的单向导电性,而电容器能充电,那么由电容的定义式C=,电容器的电压U不变,电流从右进入电流计,那么电流计指针会右偏,故B错误;
      C、若将B板向右平移一小段位移,即极板的正对面积减小,根据电容的决定式C=,可知,电容会减小,而由图可知,二极管的单向导电性,因此电容器只能充电不会放电,那么由电容的定义式C=,电容器处于不能放电状态,因此电容器的电量Q不变,则电流计指针不动,故C错误;
      D、若将B板向上平移一小段位移,即极板间距d减小,根据电容的决定式C=,可知,电容会增大,而由图可知,二极管的单向导电性,而电容器能充电,那么由电容的定义式C=,电容器的电压U不变,电流从右进入电流计,那么电流计指针会右偏,故D正确;
      故选:D。
      【点评】考查电容器的动态分析,掌握电容的决定式与定义式的应用,理解二极管的单向导电性,注意此处的电容器只能充电不能放电是解题的关键。
      3.(重庆模拟)如图所示电路中,直流电源E的内阻r≠0,滑动变阻器R1的滑片P1位于ab中点,滑动变阻器R2的滑片P2位于cd中点,水平平行板电容器C的两极板中间有一带电微粒恰好处于静止状态,则能使该带电微粒竖直向上运动的操作是( )
      A.滑片P2向c端移动B.滑片P2向d端移动
      C.滑片P1向b端移动D.滑片P1向a端移动
      【分析】依据电容器的电压等于变阻器下部分的电压,与滑动变阻器R2无关,当滑片P1向上下移动时,电压变化,板间的电场强度变化,导致带电微粒受到电场力变化,从而判定其运动情况.
      【解答】解:
      AB、滑动变阻器R2的滑片移动不能改变电容器的电压,所以带电微粒仍处于处于静止状态,故AB错误;
      C、当滑片P1向b端移动时,电容器的电压增大,板间的电场强度增大,带电微粒向上运动,故C正确;
      D、当滑片P1向a端移动时,电容器的电压减小,板间的电场强度减小,带电微粒向下运动,故D错误。
      故选:C。
      【点评】本题是含有电容器的问题,关键是分析和确定电容器的电压.电路稳定时,注意与电容器所串联的电阻没有电压,相当于短路.
      4.(河北模拟)工业上测量绝缘材料厚度是否达标的简化装置如图所示,图中甲、乙为平行板电容器的上、下两个固定极板,分别接在恒压直流电源的两极上。下列说法正确的是( )
      A.不管绝缘材料厚度是否变化,通过电流表的电流都不变
      B.若某处绝缘材料厚度增大,则通过电流表的电流方向为b→a
      C.若某处绝缘材料厚度减小,则乙板上的电荷量变大
      D.若某处绝缘材料厚度减小,则乙板上的电荷量不变
      【分析】依据电流方向,明确电容器电量的变化,并由两端电势差不变,确定电容的变化,再根据电容的决定式分析,从而即可判定。
      【解答】解:根据电容器的电容决定式,则有:C=,可知,当绝缘材料厚度增大时,电介质ɛ增大,电容器的电容C增大,根据电容器的电容定义式C=,可知,极板带电量Q增大,则有电流从b向a流,故B正确,ACD错误;
      故选:B。
      【点评】本题考查了电容的定义式与决定式的内容,及两者的区别,要注意明确由于电容器与电源相连,致使电容器两端的电势差不变,同时要理解纸张厚度与电介质大小有关,与析板间距无关。
      5.(广东一模)如图所示的传感器,甲、乙为平行板电容器的上、下两个固定极板,分别接在恒压直流电源的两极上,当纸张从平行板间穿过时,可监控纸张的厚度。若电流计指针偏向a端,电容器放电;若电流计指针偏向b端,电容器充电。某次纸张从平行板间穿过时,发现电流计指针偏向b端,则( )
      A.平行板电容器的电容不变
      B.平行板电容器的电容变小
      C.甲、乙两板间纸张厚度变小
      D.甲、乙两板间纸张厚度变大
      【分析】依据电流方向,明确电容器电量的变化,并由两端电势差不变,确定电容的变化,再根据电容的决定式分析,从而即可判定。
      【解答】解:AB、发现电流计指针偏向b端,说明电容器处于充电状态,即电容器的电量增多,
      由于电容器极板间的电压U不变,根据C=,可知,电容器的电容C增大,
      再根据电容的决定式C=,要使电容C增大,则电介质与正对面积增大,或极板间距减小,
      依据题意,可知,甲、乙两板间纸张厚度变大,即电介质增大,故ABC错误,D正确。
      故选:D。
      【点评】本题考查了电容的定义式与决定式的内容,及两者的区别,要注意明确由于电容器与电源相连,致使电容器两端的电势差不变,同时要理解纸张厚度与电介质大小有关,与析板间距无关。
      6.(瑶海区月考)如图所示是由电源E、灵敏电流计G、滑动变阻器R和平行板电容器C组成的电路,开关S闭合。在下列四个过程中,灵敏电流计中有方向由a到b电流的是( )
      A.在平行板电容器中插入电介质
      B.减小平行板电容器两极板间的距离
      C.减小平行板电容器两极板的正对面积
      D.在平行板电容器中插入一金属板
      【分析】电路稳定时,该电路中没有电流,滑动变阻器R上没有电压。根据电容的决定式C=分析电容如何变化,由电容的定义式C=分析电容器所带电量如何变化,就能判断电路中电流的方向。
      【解答】解:A、在平行板电容器中插入电介质,根据电容的决定式C=分析得知电容增大,而电容器的电压不变,则电容的定义式C=分析得知电容器所带电量增加,将要充电,电路中形成逆时针方向的充电电流,有b到a方向的电流通过电流计,故A错误;
      B、减小平行板电容器两极板间的距离,根据电容的决定式C=分析得知电容增大,而电容器的电压不变,则电容的定义式C=分析得知电容器所带电量增加,将要充电,电路中形成逆时针方向的充电电流,有b到a方向的电流通过电流计,故B错误;
      C、减小平行板电容器两极板的正对面积,根据电容的决定式C=分析得知电容减小,而电容器的电压不变,则电容的定义式C=分析得知电容器所带电量减小,将要放电,电路中形成顺时针方向的放电电流,有a到b方向的电流通过电流计,故C正确;
      D、在平行板电容器中插入一金属板,相对于减少平行板之间的距离,根据电容的决定式C=分析得知电容增大,而电容器的电压不变,则电容的定义式C=分析得知电容器所带电量增大,将要充电,电路中形成逆时针方向的充电电流,有b到a方向的电流通过电流计,故D错误。
      故选:C。
      【点评】对于电容器动态变化分析问题,要抓住不变量。当电容器保持与电源相连时,电压不变。只有电容器充电或放电时,电路中才有电路。
      7.(瑶海区月考)如图所示是一个由电池、电阻R、开关S与平行板电容器组成的串联电路,开关S闭合。一带电液滴悬浮在两板间P点不动,下列说法正确的是( )
      A.带电液滴可能带正电
      B.增大两极板间距离的过程中,电阻R中有从b到a的电流
      C.断开S,减小两极板正对面积的过程中,液滴将加速下降
      D.断开S,减小两极板距离的过程中,液滴静止不动
      【分析】带电量为q的液滴静止不动,所受的电场力与重力平衡,可判断其电性;根据电容的决定式C=分析电容的变化;再由公式E=分析板间场强的变化,而分析液滴的运动情况。
      【解答】解:A、因为带电量为q的液滴静止不动,所受的电场力与重力平衡,则知电场力向上,而场强向下,所以液滴一定带负电,故A错误;
      B、增大两极板间距离,根据电容的决定式C=,可知电容C减小,再根据公式C=分析,结合极板间的电压U不变,可知,极板电量减小,则电容器放电,电阻R中有从a到b的电流,故B错误;
      C、断开S,极板上是电量不变,在减小两极板正对面积的过程中,根据电容的决定式C=,可知电容C减小,再根据公式C=分析可知U增大,
      再根据公式E=可知E增大,因此带电液滴受到的电场力大于重力,液滴将加速向上运动,故C错误;
      D、断开S,极板上是电量不变,在减小两极板两极板距离过程中,根据电容的决定式C=、电容器的定义式C=和E=联立可得:E=与d无关,即E保持不变,所以液滴静止仍然不动,故D正确。
      故选:D。
      【点评】本题是电容器动态变化分析问题,解答此类问题的关键是要抓住不变量。当电容器保持与电源相连时,其电压不变,当断开电键时,其电荷量不变;同时掌握电容的定义式与决定式的内容及其区别。
      8.(瑶海区月考)如图所示是研究与平行板电容器电容有关因素的实验装置,下列说法正确的是( )
      A.实验中,只将b极板向上平移,指针张角变小.
      B.实验中,只将b极板向右靠近,指针张角变小
      C.实验中,只要极板间插入有机玻璃,指针张角不变
      D.实验中,增加极板带电量,指针张角增大,电容增大
      【分析】静电计指针的张角反应电容器两端间电势差的变化,抓住电容器带电量不变,根据C=,判定电容的变化,再依据U=,判断电势差的变化,从而即可求解。
      【解答】解:A、将b板向上平移,即正对面积S减小,根据C=,电容C减小,根据U=,Q不变,则电势差增大,张角变大,故A错误;
      B、将b极板向右靠近,即极板间距d减小,根据C=,电容C增大,根据U=,Q不变,则电势差减小,张角变小,故B正确;
      C、只要在极板之间插入有机玻璃板,根据C=,电容C增大,根据U=,Q不变,则电势差减小,张角变小,故C错误;
      D、在实验中,只增加极板带电量,根据C=,电容C不变,根据U=,则电势差增大,张角变大,故D错误;
      故选:B。
      【点评】解决本题的关键掌握电容器的动态分析,电容器与电源断开,电量保持不变,电容器始终与电源相连,电容器两端间的电势差不变,同时理解电容器带电量的含义。
      9.(广东月考)把被测的力学量(如位移、力、速度等)转换成电容变化进而转变成电信号变化的传感器称为电容传感器。图1、图2分别是电容式位移、压力传感器的简化模型图。下列分析正确的是( )
      A.图1所示,被测物体向左移动时,电容减小
      B.图1所示,被测物体向左移动时,θ增大
      C.图2所示,当F向上压膜片电极时,电容将减小
      D.图2所示,当F向上压膜片电极时,极板间的电压减小
      【分析】依据电容的决定式C=,结合电容的定义式C=,及针对本题电容器的电量不变,即可求解。
      【解答】解:AB、由公式C=,可知当被测物体带动电介质板向左移动时,导致两极板间电介质增多,ε变大,则电容C增大,由公式C=可知,电荷量Q不变时,U减小,则θ减小,故A、B错误;
      CD、由公式C=,可知当F向上压膜片电极时,导致两极板间距离减少,d减小,则电容C增大,由公式C=可知,电荷量Q不变时,U减小,故C错误、D正确.
      故选:D。
      【点评】本题电容器动态变化分析问题,考查电容的定义式与决定式的应用,掌握比值定义法的含义,注意两式的区别,同时理解电量何时不变,电压何时不变的条件。
      10.(青羊区校级模拟)如图所示,一平行板电容器两极板接在恒压直流电源上,充满电之后与电源断开。一带电油滴位于电容器中的P点且恰好处于平衡状态,若将云母介质插入电容器,则电容器( )
      A.两极板间的电势差变大,极板间电场强度变大
      B.两极板间的电势差变小,极板间电场强度变小
      C.油滴带正电
      D.带电油滴的电势能将减小
      【分析】电容器上极板带正电,根据受力平衡,确定油滴电性;
      根据平行板电容器的电容决定式C=,分析电容的变化情况,抓住电容器的电压不变,由E=分析板间场强的变化情况,由C=分析电容器所带电量的变化;
      根据P点与下极板间电势差的变化,判断P点电势的变化。
      【解答】解:AB、根据平行板电容器的相关知识,则有:E=,C=,C=,整理得:E=,U=;
      根据题意,电容器充满电之后与电源断开,则电荷量Q不变,插入云母介质后ε变大,故电场强度E变小,U也变小,故A错误、B正确;
      C、由于带电油滴位于电容器中的P点且恰好处于平衡状态,则有:mg=Eq,则油滴受到的电场力向上,而电场线向下,则油滴带负电,故C错误;
      D、由于N极板接地,即N极板的电势为零,则有:Ep=qU=dq,由于ε增大,而q为负,则Ep增大,故D错误。
      故选:B。
      【点评】本题是电容器动态变化分析问题,抓住不变量:电容器与电源保持相连,电压不变,由C=,C=和E=结合进行分析。
      11.(揭阳模拟)电容式传感器可以将非电学量的微小变化转换成电容变化。如图是一种利用电容式传感器测量油箱中油量的装置。当开关S闭合后,油量减少时( )
      A.电容器的电容增大
      B.电容器的带电量减小
      C.电流向上经过G表
      D.G表示数为零时,油箱中油量为零
      【分析】依据油量的变化,从而确定电容器的正对面积的变化,再由电容的决定式C=,可知,电容的变化,最后由电容的定义式C=,确定电容器极板电量的变化,进而判定电流方向。
      【解答】解:ABC、开关S闭合后,则电容器的极板间电压U不变,当油量减少时,则电容器的正对面积减小,依据电容的决定式C=,可知,电容C减小,由电容的定义式C=,可知,电容器所带电量Q减小,电容器处于充电状态,则电流向下经过G表,故AC错误,B正确;
      D、当电容器既不放电,也不充电时,电表G示数为零,而油箱中油量不一定为零,故D错误;
      故选:B。
      【点评】考查电容器的动态分析,掌握电容的决定式与定义式的内容,及两者的区别,理解电容器充放电判定,注意电流方向与电子的定向移动方向相反。
      12.(绵阳模拟)在手机塑料壳的生产线上,用图示装置来监控塑料壳的厚度。两个完全一样的金属板A、B,平行正对固定放置,通过导线接在恒压电源上。闭合开关,一小段时间后断开开关,让塑料壳匀速通过A、B间,当塑料壳变厚时( )
      A.两板间电压不变B.两板间电场强度减小
      C.两板所带电荷量减小D.静电计指针偏角增大
      【分析】依据断开开关电容器的电量Q不变,根据电容的决定式C=,分析电容的变化,再由电容的定义式C=,明确电容器两端电势差变化,及静电计指针变化情况,最后由E=,结合电容的决定式与定义式,导出电场强度的综合表达式,即可判定。
      【解答】解:ACD、闭合开关,一小段时间后断开开关,则电容器极板电量Q不变,
      当塑料壳变厚时,介电常数变大,根据电容的决定式C=,可知,电容C增大,
      由电容的定义式C=,可知,两板间电压减小,则静电计指针偏角减小,故ACD错误;
      B、根据公式E=,结合电容的决定式C=,与电容的定义式C=,可得,电场强度的综合表达式E=,可知,当介电常数变大,电场强度减小,故B正确。
      故选:B。
      【点评】本题考查了电容的定义式与决定式、匀强电场中场强与电势差的关系,并掌握电场强度的综合表达式的推导等,同时要注意明确由于电容器与电源断开,因此电容器极板的电量不变。
      13.(潮州一模)如图所示的实验装置可用来探究影响平行板电容器电容的因素,其中电容器左侧极板B和静电计外壳均接地,电容器右侧极板A与静电计金属球相连,使电容器带电后与电源断开,下列操作能使静电计的指针张角变大的是( )
      A.减小A板与B板之间的水平距离
      B.将橡胶棒插入A板与B板之间
      C.A板位置不动,将B板稍微竖直向下平移
      D.将A板也接地
      【分析】静电计测定电容器极板间的电势差,电势差越大,指针的偏角越大。根据电容的决定式C= 分析极板间距离、正对面积变化时电容的变化情况,由于极板所带电荷量不变,再由电容的定义式C=,分析板间电势差的变化,即可再确定静电计指针的偏角变化情况。
      【解答】解:电容器带电后与电源断开,则有电容器极板所带电量Q不变,
      A、当减小A板与B板之间的水平距离,即d减小,根据电容的决定式C= 得知,则电容C增大,再由电容的定义式C=,分析可知板间电势差减小,静电计指针的张角变小,故A错误;
      B、当将橡胶棒插入A板与B板之间,即介电质常数增大,根据电容的决定式C= 得知,则电容C增大,再由电容的定义式C=,分析可知板间电势差减小,静电计指针的张角变小,故B错误;
      C、当A板位置不动,将B板稍微竖直向下平移,即S减小,根据电容的决定式C= 得知,则电容C减小,再由电容的定义式C=,分析可知板间电势差增大,静电计指针的张角变大,故C正确;
      D、当将A板也接地,即电容器处于放电状态,再由电容的定义式C=,分析可知板间电势差减小为零,静电计指针的张角变小,故D错误。
      故选:C。
      【点评】本题是电容动态变化分析问题,关键抓住两点:一是电容器的电量不变;二是掌握电容的两个公式:电容的决定式C= 和C=。
      14.(四川模拟)如图所示,与绝缘柄相连的平行板电容器,其带电量为Q,正对面积为S,板间距离为d。为增大其板间电势差,可以采取的方式有( )
      A.保持S、d不变,减少其带电量Q
      B.保持Q、d不变,减少其正对面积S
      C.保持Q、S不变,减少其板间距离d
      D.保持Q、S、d不变,在板间插入云母片
      【分析】依据控制变量法,根据U=,通过电容的决定式C=来判定C的变化,从而判断U的变化。
      【解答】解:A、根据电容的定义式C=,保持S、d不变,电容C不变,当带电量Q减小时,再根据U=,知U减小,故A错误;
      B、根据电容的定义式C=,保持Q、d不变,减少其正对面积S,则电容C减小,因带电量Q不变,再根据U=,知U增大,故B正确;
      C、根据电容的定义式C=,保持Q、S不变,减少其板间距离d,则电容C增大,因带电量Q不变,再根据U=,知U减小,故C错误;
      D、根据电容的定义式C=可知,保持Q、S、d不变,在两板间插入云母片,则电容增大,因带电量Q不变,根据U=,知U减小,故D错误。
      故选:B。
      【点评】考查电容器的电容定义式与决定式的应用,解决电容器的动态分析问题关键抓住不变量。若电容器与电源断开,电量保持不变;若电容器始终与电源相连,电容器两端间的电势差保持不变。
      15.(朝阳区月考)在研究电容器的充、放电实验中,把一个电容器、电流传感器、电阻、电源、单刀双掷开关按图甲所示连接。先使开关S与1端相连,电源向电容器充电;然后把开关S掷向2端,电容器放电。电流传感器与计算机连接,记录这一过程中电流随时间变化的i﹣t图像如图乙所示,图线1表示电容器的充电过程,图线2表示电容器的放电过程。下列选项正确的是( )
      A.图乙中形成图线2的过程,电容器的电容在逐渐减小
      B.电容器放电过程中释放的电场能等于充电过程中电源释放的电能
      C.由于电阻R存在,图乙中图线1与横轴所围的面积大于图线2与横轴所围的面积
      D.图乙中形成图线1的过程中,电容器两极板间电压升高的越来越慢
      【分析】电容器充电过程中,电荷量增加,根据电容的定义式C=分析极板间电压的变化;在放电的过程中,电荷量逐渐减小,电容不变.根据i﹣t图线所围成的面积求解放电的电荷量。
      【解答】解:A、在形成电流曲线2的过程中,开关S与2端相连,电容器在放电,在放电的过程中,电容器的电荷量减小,但电容反映电容器本身的特性,与电压和电量无关,电容器的电容保持不变,故A错误;
      B、充电过程中电源提供的电能部分转化为内能,大部分转化为电容器中的电场能,故B错误;
      C、根据q=It,可知I﹣t图线与时间轴围成的面积表示电荷量。由于电容器充电和放电的电量相等,所以曲线1与横轴所围面积等于曲线2与横轴所围面积,与电阻R存在无关,故C错误;
      D、在形成电流曲线1的过程中,开关S与1端相连,电容器在充电,所带电量增大,电容不变,根据可知,两极板电压逐渐增大,由图可知电流变化越来越慢,则电荷量变化越来越慢,电容器两极板间电压升高的也越来越慢,故D正确。
      故选:D。
      【点评】该题考查了电容器的相关知识,解决本题的关键掌握电容的定义式,知道电容与电压、电量无关,以及明确i﹣t图线与时间轴围成的面积表示通过的电荷量。
      16.(永州二模)如图所示,平行板电容器充电后与电源断开,正极板接地,P为两板间的一点。静电计的金属球与电容器的负极板连接,外壳接地。若保持负极板不动,将正极板缓慢向左平移一小段距离(静电计带电量可忽略不计)。下列说法正确的是( )
      A.电容器的电容减小,静电计指针的偏角减小
      B.电容器的电容增大,静电计指针的偏角增大
      C.两板间的电场强度不变,P点的电势降低
      D.两板间的电场强度减小,P点的电势升高
      【分析】由题意可知电量不变,由平行板电容器的决定式可知电容的变化;由定义式可得出两端电势差的变化;再由U=Ed可知E的变化,进而判断势的变化.
      【解答】解:AB、若保持负极板不动,将正极板缓慢向左平移一小段距离时,即d增大,由C= 可知,电容C减小,因平行板电容器充电后与电源断开,则电容器的带电量Q不变,再由电容的定义式C=,可知,电容器极板电压U增大,那么静电计指针的偏角增大,故AB错误;
      CD、根据E===,不论极板间距如何变化,极板的电量总不变,因此电场强度总不变;因正极板接地,设P点原来距正极板为x,则P点的电势φ=E(x+x0),那么电势降低;故C正确,D错误;
      故选:C。
      【点评】本题考查电容器的动态分析,掌握电容的定义式与决定式的应用,及两者的区别,注意电量总不变是解题的条件,本题对学生的要求更高了一步,要求能根据公式得出正确的表达式,再由数学规律进行分析求解.
      17.(河北二模)如图所示,平行板电容器带有等量异种电荷(上极板带正电),与静电计相连,静电计金属外壳和电容器下极板都接地,在两极板间有一固定在P点的正点电荷,以E表示两板间的电场强度,U表示两板之间的电势差,Ep表示点电荷在P点的电势能,θ表示静电计指针的偏角。若保持下极板不动,将上极板向下移动一小段距离至图中虚线位置,则( )
      A.E不变,Ep不变B.U不变,E减小
      C.θ增大,E不变D.θ不变,Ep增大
      【分析】电容器充电后断开电源,极板上的电量不变;根据电容器的定义式可分析电容的变化,再根据决定式分析电压的变化,从而分析静电计指针夹角θ的变化;根据U=Ed分析电场强度E的变化;根据电势与电势差之间的关系可分析P点电势,再由电势分析电势能EP的变化.
      【解答】解:电容器与电源断开,故电量Q不变;将上极板向下移动一小段距离至图中虚线位置时,两板间的距离减小,根据C= 可知,电容C增大,则根据C=可知,电压U减小,故静电计指针偏角θ减小;
      再根据设P与下极板距离为L,则P点的电势φP=EL,电势能EP=qEL;因此电荷在P点的电势能EP保持不变;
      两板间的电场强度E===;因此电场强度与板间距无关,因此电场强度E不变;
      综上所述,故A正确,BCD错误;
      故选:A。
      【点评】考查电容器的动态分析问题,解题的关键在于正确掌握电容的决定式C= 和定义式C=;同时注意要掌握相关结论的应用,如可以直接应用结论:当充电后断开电源时,如果只改变两板间距离,则两板间的电场强度不变.
      18.(上饶一模)如图,一平行板电容器的两极板与一电压恒定的电源相连,极板水平放置,在下极板上叠放一金属板,其上部空间有一带电粒子P静止在电容器中,当把金属板从电容器中快速抽出后,下列说法正确的是( )
      A.电容器的电容增大B.电容器的带电量减少
      C.P仍将静止D.P向上运动
      【分析】依据电容的决定式C=与定义式C=,及E=,即可判定。
      【解答】解:A、当把金属板从电容器中快速抽出后,导致极板间距增大,依据电容的决定式C=,可知,电容器的电容变小,故A错误;
      B、一平行板电容器的两极板与一电压恒定的电源相连,则电势差U不变,根据公式C=,因电容C变小,则极板的电量变小,故B正确;
      CD、因电势差U不变,而极板间距增大,依据E=,可知,板间的电场强度变小,带电粒子P将向下运动,故CD错误;
      故选:B。
      【点评】本题要记住平行板电容器内抽出金属板,可以等效成极板间距增大了,理解电容的定义式与决定式的区别,并掌握E=的应用,注意电容器的两极板与一电压恒定的电源相连知道电压不变是解题的突破口。
      19.(北京模拟)利用如图甲所示的实验电路观察电容器的充电过程。实验中,电压传感器与计算机相连,显示出电容器两端电压随时间变化的U﹣t图象如图乙所示。关于电容器充电过程中电流I、电荷量Q随时间t变化的关系,正确的是( )
      A.B.
      C.D.
      【分析】电容器开始充电时,电流很大,随着时间的推移,电流逐渐减小,当充电结束后,充电电流消失。
      根据电容器电荷量公式Q=CU分析。
      【解答】解:AB、分析电容器的充电过程,开始充电时,电流很大,随着时间的推移,电流逐渐减小,当充电结束后,充电电流消失,故A错误,B正确;
      CD、根据电容器电荷量公式可知,Q=CU,电容不变,则Q∝U,Q﹣t图象与图乙类似,故CD错误。
      故选:B。
      【点评】该题考查了电容器的充放电过程,明确充放电的过程,掌握电势差、电荷量与电容的关系是解题的关键。
      20.(十六模拟)有两个平行板电容器,板间的介质相同,板的正对面积也相同,如果极板间距离之比为4:3,板间的电场强度之比为5:4,则( )
      A.这两个平行板电容器所带电荷量之比为1:1
      B.这两个平行板电容器的电容之比为5:1
      C.这两个平行板电容器板间的电压之比为4:1
      D.在两个电容器中放入相同的带电粒子产生的加速度大小之比为5:4
      【分析】根据电容的决定式:C=,结合极板间距可知,电容之比,再根据E=,即可得出电容器的极板电压,依据电容的定义式:C=,可知它们的电量之比,最后依据F=qE,及牛顿第二定律,可知,它们的加速度大小关系.
      【解答】解:ABC、有两个平行板电容器,板间的介质相同,板的正对面积也相同,如果极板间距离之比为4:3,
      根据电容的决定式:C=,可知,它们的电容与极板间距成反比,即它们电容之比为3:4;
      因板间的电场强度之比为5:4,根据E=,即U=Ed,可知,电容器极板电压之比为5:3;
      再根据Q=CU,可知,这两个平行板电容器所带电荷量之比为5:4,故ABC错误;
      D、根据F=qE,结合a=,可知,两个电容器中放入相同的带电粒子,则加速度与电场强度成正比,则加速度大小之比为5:4,故D正确;
      故选:D。
      【点评】本题考查电容的定义式和决定式的应用,掌握E=与牛顿第二定律的内容.注意依据电场强度与极板间距来判定电容器的电压之比是解题的关键.
      二.多选题(共13小题)
      21.(瑶海区月考)如图所示,已充电的平行板电容器两极板正对,极板A与静电计相连,极板B接地。若将极板B稍向左平移一些,则( )
      A.电容器的电容变小
      B.电容器所带的电荷量变大
      C.两极板间电场的电场强度不变
      D.静电计指针偏转的角度不变
      【分析】由平行板电容器的决定式可知B板上移时的电容变化,再由定义式可分析电势差的变化,则可得出指针偏角的变化。由匀强电场场强与电势差的关系判断电场强度的变化。
      【解答】解:A、因充电后,断开了电源;则由C=可知,B板左移时,板间距d减小,则电容C减小,故A正确;
      BD、因极板所带电量Q不变,由C= 可知,电势差U增大,故指针的偏角变大,故BD均错误;
      C、再由E====,与板间距无关,因正对面积S不变,则极板间电场不变,故C正确。
      故选:AC。
      【点评】本题是电容器的动态变化分析问题,在分析不变量的基础上,由电容的决定式和定义式结合分析。
      22.(南平期末)如图,平行板电容器AB与直流电源(内阻不计)连接,其中A板与电源的负极相连,以C表示电容器的电容、Q表示电容器的电量、E表示两板间的场强大小、UBA表示两板间的电势差。现将平行板电容器的上极板A板竖直向上移动一小段距离x0过程中,以上的物理量与上极板移动距离x的关系图象中正确的是( )
      A.B.
      C.D.
      【分析】由题意可知两端电压不变,由平行板电容器的决定式可知电容的变化;由定义式可得出极板电量的变化;再由U=Ed可知E的变化,从而即可判定。
      【解答】解:A、因电容器与电源相连,则极板电压U不变,故A正确;
      B、原来板间距离为d,上极板A板竖直向上移动一小段距离x0过程中,平行板电容器的电容:C=,知电容C变小,但不是一次函数,故B错误;
      C、依据C=,则有电量Q=CU,因电压U不变,那么电量与电容成正比,则电量Q会减小,故C错误;
      D、在电容器两极板的电压一定的情况下,据E=,即为E=,故D正确;
      故选:AD。
      【点评】本题考查电容器的动态分析,由于结合了图象内容,对学生的要求更高了一步,要求能根据公式得出正确的表达式,再由数学规律进行分析求解。
      23.(台州期末)计算机键盘每个键下都连有一块小金属片,与该金属片隔有一定空气间隙的是另一块固定的小金属片,这组金属片组成一个可变的平行板电容器,如图所示。当键被按下,此电容器的电容发生变化,与之相连的电子线路就能检测到这个键被按下,从而给出相应的信号。已知金属片的正对面积为50mm2,键未被按下时两金属片的距离为0.6mm,当键被按下时两金属片的距离为0.3mm,假设金属片的正对面积及两端的电压始终保持不变,则( )
      A.金属片间的场强保持不变
      B.金属片间的场强变为原来的两倍
      C.金属片上的电荷量变为原来的一半
      D.金属片上的电荷量变为原来的两倍
      【分析】依据电容的定义式C=与电容的决定式C=,结合电压与正对面积不变,从而判定电容器的电量,再由E=来确定电场强度的大小。
      【解答】解:AB、由公式E=,因两端的电压始终保持不变,当键未被按下时两金属片的距离为0.6mm,当键被按下时两金属片的距离为0.3mm,则金属片间的场强变为原来的两倍,故A错误,B正确;
      CD、因极板间距减小一半,依据电容的决定式C=,可知,电容增大一倍,再依据电容的定义式C=,则金属片上的电荷量变为原来的两倍,故C错误,D正确;
      故选:BD。
      【点评】考查电容器的电容决定式与定义式的应用,掌握两者的区别,并理解E=的含义。
      24.(海东市期末)一充电后的平行板电容器的两个极板竖直正对放置,在两极板间有一带电小球,小球用绝缘细线悬挂于O点,静止时,细线向左偏转某一角度,如图所示。现将左极板向左平移,以增大两极板间的距离。下列说法正确的是( )
      A.细线向左偏转的角度不变
      B.两极板间的电势差减小
      C.电容器的电容增大
      D.小球的电势能不变
      【分析】根据电容的决定式C=,依据板间距离变化时,分析电容的变化情况.由电容器的电量Q不变,再根据电容的定义式C= 分析板间电压的变化,依据E=,结合电容的定义式与决定式,从而推导极板间的电场强度的表达式,从而确定其受到的电场力,最后由电场力做功的正负来判定小球的电势能变化情况.
      【解答】解:A、根据电容的定义式C=,决定式C=,及E=,可知,电场强度综合表达式E=,因此极板间的电场强度E与极板间距d无关,则小球受到电场力不变,因此细线向左偏转的角度不变,故A正确;
      BC、现将左极板向左平移,即增大两极板间的距离,由电容的决定式C=,得知电容减小,而电容器的电量不变,由C= 分析可知,板间电压增大,故BC错误;
      D、由上分析可知,极板间的电场强度不变,则小球位置不变,那么电场力不做功,其电势能不变,故D正确。
      故选:AD。
      【点评】对于电容器的动态分析问题,关键抓住电容的两个公式:电容的决定式C=,和定义式C=,结合电量不变进行分析,并掌握电场强度综合表达式的推导过程.
      25.(海南期末)电源、开关、滑动变阻器和平行板电容器连成如图所示电路,P点到A、B两极板的距离相等,且B板接地。闭合开关S,电源对电容器充电后,电容器带电荷量为Q,板间电压为U,板间电场强度大小为E。则下列说法正确的是( )
      A.若将A板下移少许,则Q变大,U不变,E变大
      B.若滑动变阻器的滑片向左移动,则Q变大,U减小,E变大
      C.若断开开关,将A板下移少许,则P点的电势不变
      D.若断开开关,将A板向左移动少许,则Q不变,U不变,E不变
      【分析】电容器充电后断开电源,电容器上的电量不变;而一直与电源相连,则电压不变;再由电容器的决定式及定义式可分析各物理量的变化规律.
      【解答】解:A、保持开关闭合,则极板间电压U不变,若将A板下移少许,即减小极板间距d,由C= 可知,电容器的电容增大;由Q=UC可知,Q增大,由E0= 可知,电场强度变大,故A正确;
      B、因滑动变阻器与电容器串联接在电源上,其变阻器相当于导线,则滑片的移动不会改变电路电压,则Q、U及E均不变,故B错误;
      CD、给电容器充电后与电源断开,电量Q不变,若将A板下移少许,即减小极板间距,由C= 可知,电容器的电容增大;由Q=UC可知,U减小,由E0== 可知,E0不变,所以P点到下极板的电压不变,则P点的电势也不变,故C正确,D错误。
      故选:AC。
      【点评】对于电容器的动态分析问题,要注意明确两种情况,若充电后断开电源,则电量不变;若充电后与电源相连,则电压不变,同时理解电场强度E== 公式的应用。
      26.(福建模拟)由螺线管、电阻和水平放置的平行板电容器组成的电路如图(a)所示。其中,螺线管匝数为N,横截面积为S1;电容器两极板间距为d,极板面积为S2,板间介质为空气(可视为真空)。螺线管处于竖直向上的匀强磁场中,磁感应强度大小B随时间t变化的B﹣t图象如图(b)所示。一电荷量为q的颗粒在t1~t2时间内悬停在电容器中,重力加速度大小为g,静电力常量为k。则( )
      A.颗粒带负电
      B.颗粒质量为
      C.t1~t2时间内,a点电势高于b点电势
      D.电容器极板带电量大小为
      【分析】由法拉第电磁感应定律求出感应电动势,应用楞次定律判断出感应电流方向,应用欧姆定律求出电热器两极板间的电势差,然后应用电容定义式求出电热器上的电荷量,最终求出通过电阻R的电荷量。
      【解答】解:A、穿过线圈的磁通量向上增大时,根据楞次定律可知,螺线管产生的电动势上边高,所以电容器的上极板带正电,下极板带负电,电容器内电场强度的方向向下;由于带电颗粒处于静止状态,则颗粒受到的电场力与重力大小相等,方向相反,所以颗粒带负电,故A正确;
      B、颗粒受到的电场力与重力大小相等,则:mg=qE=
      由电路图可知,穿过线圈的磁通量稳定变化时,线圈产生稳定的电动势但电路中没有电流,线圈产生的电动势等于电容器两极板之间的电势差U;
      由法拉第电磁感应定律可知,感应电动势:E电=U==,
      联立可得颗粒的质量:m=,故B错误;
      C、t1~t2时间内穿过线圈的磁通量稳定变化,线圈产生稳定的电动势但电路中没有电流,所以电阻R两端的电势差为零,可知a点的电势等于b点的电势,故C错误;
      D、板间介质为空气,则该电容器的电容:C=,k为静电力常量;
      电容器极板所带的电荷量:Q=CU=,故D正确。
      故选:AD。
      【点评】本题考查了法拉第电磁感应定律的应用,分析清楚电路结构是解题的前提,应用法拉第电磁感应定律、楞次定律、串联电路特点、电容定义式即可解题。
      27.(包河区校级月考)一平行板电容器充电后与电源断开,负极板接地,在两极板间有一正电荷(电荷量很小)固定在P点。如图所示,以E表示两极板同的场强,U表示电容器的电压,Ep表示正电荷在P点的电势能。若保持负极板不动,将正极板移到图中虚线所示的位置,则( )
      A.U变小,E不变B.E变大,Ep变大
      C.U变小,Ep不变D.U不变,Ep不变
      【分析】抓住电容器的电荷量不变,结合电容的决定式和定义式,以及匀强电场的场强公式得出电场强度的变化,从而得出P与下极板电势差的变化,得出P点的电势变化和电势能变化.
      【解答】解:平行板电容器充电后与电源断开后,电量不变;
      将正极板移到图中虚线所示的位置时,板间距离d减小,
      根据C= 知,电容增大,
      根据U=,则板间电压U变小;
      由E==,C= 得到:E=,可知E与d无关,则知电场强度E不变;
      P与负极板间的距离不变,由公式U=Ed可知,P与负极板间的电势差不变,P点的电势不变,正电荷在P点的电势能不变,故AC正确,BD错误。
      故选:AC。
      【点评】解决本题的关键知道电容器与电源断开后其电荷量不变,掌握电容器的决定式C= 以及定义式C=.要能熟练推导出场强的表达式E=,记住E与d无关的结论,有利于进行动态分析.
      28.(长安区校级月考)如图所示,两块水平放置的平行正对的金属板a、b与恒压电源相连,在距离两板等距的M点有一个带电液滴处于静止状态。若将a板向下平移一小段距离,但仍在M点上方,下列说法中正确的是( )
      A.若开关K始终闭合,则液滴将向下加速运动
      B.若开关K始终闭合,则M点电势升高,液滴在M点的电势能将降低
      C.若开关K断开后再移动a板,则液滴静止不动
      D.若开关K断开后再移动a板,则M点的电势不变,液滴在M点的电势能也不变
      【分析】电容器与电源相连,则电压不变;根据极板的移动可知电容器内电场强度的变化;则可得出带是粒子的受力变化,从而判断其运动状态;由U=Ed判断电势的变化,从而得出电势能的变化.
      【解答】解:A、若开关K始终闭合,则电容器两端的电压不变,当a板下移时,两板间的距离减小,则由U=Ed可知,E增大,因此粒子受到的电场力增大,那么液滴将向上加速运动,故A错误;
      B、下极板接地,则M点的电势等于M与b之间的电势差,若开关K始终闭合时,因E增大,d不变,故液滴处的电势增大,又因带电液滴带负电,则电势能将减小,故B正确;
      C、若开关K断开后再移动a板,因电容器的电量不变,根据公式C=,及C=,与E=,可推导出电场强度综合表达式E=,当间距减小时,极板间的电场强度E不变,即电场力与重力仍平衡,则液滴静止不动,故C正确;
      D、由C选项分析,可知,极板间的电场强度不变,因b极板接地,而Mb间距不变,则M点的电势不变,因此液滴在M点的电势能也不变,故D正确;
      故选:BCD。
      【点评】对于电容器的动态分析问题,关键在于明确电容器是断开电源还是与电源相连;然后再由电容的定义式与决定式进行分析求解,注意掌握电场强度综合表达式的推导.
      29.(六合区月考)如图,C为中间插有电介质的电容器,b极板与静电计金属球连接,a极板与静电计金属外壳都接地。开始时静电计指针张角为零,在b板带电后,静电计指针张开了一定角度,以下操作中能使静电计指针张角变大的是( )
      A.a板不动、将b板向左平移
      B.b板不动、将a板向右平移
      C.将a板向上移动一小段距离
      D.取出a、b两极板间的电介质
      【分析】根据平行板电容器电容的决定式C=分别判断出当d、S、ɛ变化时电容c的变化情况,由题意极板带电量Q不变,根据根据C=,判断板间电压U的变化情况,进而确定静电计指针张角的变化。
      【解答】解:AB、a板不动、将b板向左平移,或b板不动、将a板向右平移,都会使极板间距离d变小,根据平行板电容器电容的决定式得:
      C=,可知电容C增大
      由题意,极板带电量Q不变,根据电容的定义式得:
      C=,可知板间电压U减小,故静电计指针张角变小,故AB错误。
      C、将A板向上移动一小段距离,即正对面积减小,根据C=,可知电容C变小,因为极板带电量Q不变,根据C=,可知板间电压U增大,故静电计指针张角变大,故C正确。
      D、若取出a、b两极板间的电介质,即相当于ɛ减小,根据C=,可知电容C变小,因为极板带电量Q不变,根据C=,可知板间电压U增大,故静电计指针张角变大,故D正确。
      故选:CD。
      【点评】本题考查了电容器动态分析问题,关键抓住两点,一是电量与电压哪一个量不变,二是电容的两个式子。
      30.(长安区一模)由锌板与铜板构成平行板电容器,其中锌板与静电计相连,静电计金属外壳和铜板都接地,现用频率ν1的紫外线照射锌板,静电计指针偏转最后稳定在偏角θ0上,对应电压U0。假定已知偏转角度θ与电势差U成正比,以Q表示两板带的电荷量,E表示两板间的电场强度。则下述过程中正确的是( )
      A.将两板距离减小为原来的一半,则θ先减小后增大最后稳定在θ0,Q增加
      B.换用频率ν2的紫外线继续照射锌板θ增大为2θ0后稳定,则有h(ν2﹣ν1)=U0e
      C.停止光照,将两板距离增大为两倍,则Q增大为2Q,θ增大为2θ0
      D.停止光照,将两板距离增大为两倍,则θ增大为2θ0,E变大
      【分析】A、间距减小,导致电容变化,电压变化,因光照电量增大,从而导致电压回到遏止电压;
      B、依据光电效应方程,结合最大初动能与遏止电压的关系,从而列式求解;
      CD、停止光照,Q不变,E不变,两板距离增大为两倍,电压增大为两倍,即可判定。
      【解答】解:A、光照条件下,两板距离减小电容增大,电压降低,电荷量继续积累,Q增大,E增大,一直到重新回到遏止电压U0,故A正确;
      B、紫外线照射锌板,发生光电效应,飞出的电子打在铜板,两板之间形成电场,随着电场的增强,最后最大初动能的光电子也不能打在铜板上,形成遏止电压,即静电计指针偏转角θ0对应电压U0有:eU0=Ek1=hν1﹣W(W为锌板逸出功),换用频率ν2的紫外线继续照射锌板θ增大为2θ0稳定,则对应电压2U0,有:2eU0=Ek2=hν2﹣W,联立两式得:h(ν2﹣ν1)=eU0,故B正确;
      CD、停止光照,Q不变,E不变,两板距离增大为两倍,电压增大为两倍,即θ增大为2θ0,故CD错误。
      故选:AB。
      【点评】考查光电效应现象,掌握光电效应方程的内容,理解最大初动能与遏止电压的关系,注意有光照与无光照,导致电容器的电量是否变化是解题的关键。
      31.(瑶海区月考)如图所示,两块相对平行金属板M、N与电池相连,N板接地,在距两板等远的P点固定一个带负电的点电荷,则( )
      A.若保持S接通,将M板下移一小段距离,M板的带电量增加
      B.若保持S接通,将M板下移一小段距离,P点的电势升高
      C.若将S接通后再断开,将N板下移一小段距离,两板间场强增大
      D.若将S接通后再断开,将N板下移一小段距离,点电荷在P点的电势能保持不变
      【分析】若保持S接通时,电容器两板间电压不变,根据E=分析场强的变化,再分析其它参量的变化;将S接通后再断开,电容器的电量不变,通过E=、U=、C=分析场强变化,再分析其它参量的变化。
      【解答】解:A、若保持S接通时,平行金属板M、N间的电势差U保持不变,将M板下移一小段距离,d减小,由C=得,电容器的电容C变大,根据Q=CU可得,电容器所带电量增大,故A正确;
      B、由E=可得,电场强度E变大,P点到N板距离不变,所以P点和N板(零电势点)之间的电势差绝对值变大,又因为MN间电场方向由M指向N,且沿电场方向电势降低,所以P点电势大于零,所以P点电势升高,故B正确;
      CD、若将S接通后再断开,电容器所带电量不变,由E=、U=、C=联立解得:E=,将N板下移一小段距离,两边间场强不变,故C错误;P点到N板距离变大,根据U=Ed,P点和N板(零电势点)之间的电势差绝对值变大,又P点电势大于零,所以P点电势升高,固定一个带负电的点电荷电势能减小,故D错误。
      故选:AB。
      【点评】本题考查了电容器的动态分析,解决此题的关键是抓住变化过程的不变量。
      32.(红花岗区校级期末)如图,水平放置的平行板电容器上极板带正电,两板间电压为U,板间距离为d,上极板与静电计相连,静电计金属外壳和电容器下极板都接地,在两极板正中间P点有一个静止的带电油滴,所带电荷量绝对值为q,下列说法正确的是( )
      A.油滴带负电
      B.油滴质量大小为
      C.若仅将上极板向左平移一小段距离,则静电计指针张角变大
      D.若仅将上极板平移到图中虚线位置,则油滴的电势能增大
      【分析】根据重力和电场力平衡判断电场力的方向,根据场强方向判断粒子的电性;上极板下移板间距减小,根据电容的决定式和电容的定义式判断两个极板间电压的变化,从而判断静电计指针的变化,用电场力做功判断电势能的变化。
      【解答】解:A、油滴受重力和电场力平衡,所以电场力竖直向上,上极板带正电,所以电场强度的方向竖直向下,故油滴带负电,故A正确;
      B、油滴所受重力和电场力平衡:
      mg=Eq
      匀强电场电场强度公式E=,
      解得m=,
      故B正确;
      C、若仅将上极板向左平移一小段距离,两个极板间正对面积减少,根据电容的决定式;
      可知电容C变小,
      再根据电容的定义式:
      两个极板的电量不变,电容减小,电压变大,静电计指针偏角变大,故C正确;
      D、下极板和油滴间的距离不变,所以油滴对下极板不做功,上极板带正电,油滴带负电,上极板受油滴的力向下,上极板向下移动时电场力对极板做正功,故电势能减小,故油滴和极板间的电势能减小,故D 错误;
      故选:ABC。
      【点评】电容的动态分析问题,解题的关键在于正确掌握电容的定义式和决定式,静电计指针偏角的大小由两个极板间的电压决定。
      33.(五华区校级模拟)如图所示,平行板电容器带有等量异种电荷,上极板带正电,与静电计相连,静电计金属外壳和电容器下极板都接地。在两极板间有一固定在P点的点电荷,以E表示两极板间的电场强度,Ep表示点电荷在P点的电势能,θ表示静电计指针的偏角。若保持上极板不动,将下极板在竖直方向移动一小段距离后,发现θ减小,则( )
      A.极板上移B.E可能增大
      C.P点电势增大D.Ep可能增大
      【分析】电容器充电后断开电源,极板上的电量不变;根据电容器的定义式可分析电容的变化,再根据决定式分析电压的变化,从而分析静电计指针夹角的变化;根据U=Ed分析电场强度的变化;根据电势与电势差之间的关系可分析P点电势,再由电势分析电势能的变化。
      【解答】解:A、当θ减小,说明电容器两极板的电压减小,根据电容的定义式C=,电荷量不变,所以电容增大,根据C=可知,板间距离减小,当下极板上移即可满足,故A正确;
      B、由E===可知,电场强度E与极板间距无关,则电场强度E不变,故B错误;
      C、根据φP=UP0=EdP0,结合A选项,即下极板上移dP0减小,且电场强度不变,所以φP减小,故C错误;
      D、依据EP=qφP,由于电性未知,EP可能减小,也可能增大,故D正确。
      故选:AD。
      【点评】本题考查电容器的动态分析问题,解题的关键在于正确掌握电容的决定式和定义式;同时注意要掌握相关结论的应用,如本题中可以直接应用结论:当充电后断开电源时,如果只改变两板间距离,则两板间的电场强度不变。
      三.填空题(共7小题)
      34.(肥东县校级期末)如图1示电路,电源直流电压9V,先使开关S与1端相连,稍后将开关S掷向2端,让电容器通过电阻R放电,传感器将电流信息传入计算机,显示出的电流随时间变化的I﹣t曲线如图2所示,则电容器全部释放的电量大约为 3.6×10﹣3 C,该电容器的电容大约是 4.0×10﹣4 F(均保留两位有效数字)。
      【分析】通过横轴与纵轴的数据,求出一个格子对应的电量,再结合图象所包含的面积,算出多少个格子,从而即可求解;
      根据电容器的电容C=可知,结合电量与电势差,即可求解.
      【解答】解:根据图象的含义,因Q=It,所以图象与坐标轴围成的面积表示电容器的放电量;
      根据横轴与纵轴的数据可知,一个格子表示的电量为q0=0.2×0.2×10﹣3C=0.04×10﹣3C,
      由大于半格算一个,小于半格舍去,因此图象所包含的格子个数为90,
      所以释放的电荷量是q=0.04×10﹣3×90C=3.6×10﹣3C;
      根据电容器的电容C=可知,C=F=4.0×10﹣4F。
      故答案为:3.6×10﹣3;(3.2×10﹣3~3.8×10﹣3 );4.0×10﹣4;(3.2×10﹣4~4.2×10﹣4 )。
      【点评】本题主要是考查涉及电容的计算,知道I﹣t图象的含义,知道如何通过图象求电量,掌握电容器的电容公式。
      35.(丰台区期中)如图所示,平行金属板通过一开关与电池相连,开关闭合时板间有一带电液滴恰好处于静止状态。若保持开关闭合,将两板拉开一定距离,则粒子将 向下运动 ;若断开开关,将两板拉开一定距离,则粒子将 静止不动 (选填“静止不动”、“向上运动”或“向下运动”)。
      【分析】保持开关闭合,电容器与电池一直相连,两极板间的电压不变。断开开关时,电容器所带的电荷量不变,再通过平行板电容器决定式、定义式及匀强电场中电场强度与电势差的关系式分析电场强度的变化,判断粒子所受电场力的变化,即可判断粒子的运动情况。
      【解答】解:保持开关闭合,电容器与电池一直相连,两极板间的电压U不变。将两板拉开一定距离,板间距离d增大,由E=知板间电场强度减小,粒子所受的电场力减小,则粒子向下运动;
      断开开关,电容器所带的电荷量Q不变,将两板拉开一定距离,板间距离d增大,由C=、C=、E=得E=,知板间电场强度不变,粒子受到的电场力不变,则粒子将静止不动。
      故答案为:向下运动,静止不动。
      【点评】本题需掌握平行板电容器动态变化两类题型:1、平行板电容器充电后与电源断开,电容器所带的电荷量不变,2、平行板电容器与电源保持连接,电容器两极板间电压不变。
      36.(郫都区期中)如图所示,是一种通过测量电容器电容的变化,来检验液面高低的仪器原理图(这种仪器的优点是将非电荷的变化转换为电信号,使测量自动化).容器中装有导电液体,是电容器的一个电极,中间的芯柱是电容器的另一个电极,芯柱外面套有绝缘管(塑料或橡皮)作为电介质.电容器的两个电极分别用导线接到指示器上.指示器显示的是电容的大小,从电容的大小就可以知道容器中液面位置的高低.如图指示器显示出电容增大了,则可判断液面 升高 (填“升高”或“降低”)
      【分析】由图可知电容器的构造,再由平行板电容器的决定式C=进行分析即可.
      【解答】解:由图可知,液体与芯柱构成了电容器,由图可知,两板间距离不变;液面变化时两极板的正对面积发生变化,则由C=可知,当电容增大时只能是正对面积S增大,可知液面升高;
      故答案为:升高
      【点评】本题考查平行板电容器在生产生活中的应用,注意由题意找出我们常见的模型再时行分析.
      37.(聊城期末)某实验小组利用如图所示的电路“观察电容器的充、放电现象”,将开关S打到1,电容器将 充电 (填“充电“或“放电”);再将开关S打到2,通过电流表的电流方向 向左 (填“向左”或“向右”)。
      【分析】当单刀双掷开关S与1相连,电容器处于充电状态,由电源的正负极来判定电容器的极板正负极,当充电完毕时,电路中没有电流;当单刀双掷开关S与2相连时,电容器处于放电状态,由极板的正负来判定电流方向,从而即可求解。
      【解答】解:实验小组利用如图甲所示的电路图“观察电容器的充放电现象”,将开关S打到1,电容器处于充电状态,上极板与电源的正极相接,则上极板带正电,
      再将S打到2,电容器放电,正电荷向左定向移动,所以通过电流表的电流方向向左。
      故答案为:充电;向左。
      【点评】考查电容器的充电与放电状态,理解电容器的电量,电压、电流的变化情况,注意要能看懂题目电路图是解题的关键。
      38.(沙坪坝区校级月考)在如图所示的实验装置中,充电后的平行板电容器与电源断开,极板A与静电计相连,极板B接地。
      (1)若将极板B向上平行移动一小段距离,则将观察到静电计指针偏角 增大 (填“增大”或“减小”或“不变”),说明平行板电容器的电容随极板正对面积S减小而减小。
      (2)若将极板B向左平行移动一小段距离,则将观察到静电计指针偏角增大,说明平行板电容器的电容随板间距离d增大而 减小 (填“增大”或“减小”或“不变”)。
      (3)若将玻璃板插入A、B两极板间,则将观察到静电计指针偏角 减小 (填“增大”或“减小”或“不变”)。
      【分析】平行板电容器与静电计相接,电容器的电量不变,先由电容的决定式C= 分析电容的变化,根据电容的定义式C=,分析电压U的变化。即可判断静电计指针偏角的变化。
      【解答】解:(1)若极板B稍向上移动一小段距离,极板正对面积减小,由电容的决定式C= 分析知电容减小,电容器的电量不变,根据电容的定义式C=,极板间的电压U增大,则静电计指针偏角增大,此实验说明平行板电容器的电容随正对面积的减小而减小;
      (2)若极板B稍向左移动一小段距离,板间距离增大,由电容的决定式C= 分析知电容减小,电容器的电量不变,根据电容的定义式C=,极板间的电压U增大,则静电计指针偏角增大,此实验说明平行板电容器的电容与极板间距离成反比,极板间距离d的增大而减小;
      (3)若将玻璃板插入A、B两极板间,由电容的决定式C= 分析知电容增大,电容器的电量不变,根据电容的定义式C=,极板间的电压U减小,则将观察到静电计指针偏角减小;
      故答案为:(1)增大;(2)减小;(3)减小。
      【点评】对于电容器动态变化分析问题,要抓住不变量。当电容器保持与电源相连时,电压不变;当电容器充电后,与电源断开后,往往电量不变;根据电容的决定式和定义式结合进行分析。
      39.(海淀区学业考试)如图1所示,利用电流传感器可以在计算机上观察电容器充电、放电过程中电流的变化情况。先使开关S与1端相连,电源向电容器充电,在充电过程中电容器极板a带 正 电(选填“正”或“负”)。充电完毕后,把开关S掷向2端,电容器通过电阻R放电,电流传感器将电流信息传入计算机,描绘出电流随时间变化的关系。图2中描绘电容器放电过程中电流随时间变化的图象可能正确的是 A 。
      【分析】根据电容器的充电过程,可知电容器极板带电的正负,明确电容器放电规律,知道电容器两端的电势差与电量的关系,再根据欧姆定律确定电流的变化,从而即可求解。
      【解答】解:电源向电容器充电,在充电过程中电容器极板a带正电;
      电容器放电,电量减小,由于随着电量的减小,由Q=UC可知,电压减小,则由欧姆定律可知,电流将越来越小,故A正确,BCD错误。
      故答案为:正,A。
      【点评】本题考查电容器的放电规律,要注意明确电容相当于电源,但它的电压随电量的减小而减小,所以不能形成恒定电流。
      40.(沙洋县校级月考)如图所示电路中,A、B为两块竖直放置的金属板,G是一只静电计,开关S合上后,静电计指针张开一个角度。现断开开关,并将A、B两板距离增大,静电计指针张开的角度将 变大 (填“变大”、“变小”或“不变”)
      【分析】静电计测量的是电容器两端间的电势差。合上开关,电容器两端间的电势差不变;断开开关,电容器所带的电荷量不变;根据电容器的决定式C=和定义式C=分析判断哪些做法可使指针张角增大。
      【解答】解:断开S,电容器带电量保持不变,将A、B两板距离增大,根据C=,d变大,C变小。
      根据C=,U增加,张角变大。
      故答案为:变大。
      【点评】解决本题的关键在处理电容器动态分析时,电容始终与电源相连,两端间电势差不变,与电源断开,电量保持不变。
      四.实验题(共10小题)
      41.(相城区校级月考)(1)据报道,科学家发明了一种新型超级电容器,能让手机几分钟内充满电.用该种电容器给手机电池充电,下列说法正确的是
      A.该电容器给手机电池充电时,电容器的电容变大
      B.该电容器给手机电池充电时,电容器存储的电能变少
      C.该电容器给手机电池充电时,电容器所带的电荷量可能不变
      D.充电结束后,电容器不带电,电容器的电容为零
      (2)电路中电流大小可以用电流传感器测量,用电流传感器和计算机可以方便地测出电路中电流随时间变化的曲线.某兴趣小组要测定一个电容器的电容,选用器材如下:
      待测电容器(额定电压为16V);电流传感器和计算机;直流稳压电源;定值电阻R0=100Ω、单刀双掷开关;导线若干.
      实验过程如下:
      ①按照图甲正确连接电路;
      ②将开关S与1端连接,电源向电容器充电;
      ③将开关S掷向2端,测得电流随时间变化的I﹣t图线如图乙中的实线a所示;
      ④利用计算机软件测出I﹣t曲线和两坐标轴所围的面积.
      请回答下列问题:
      a.已知测出的I﹣t曲线和两坐标轴所围的面积为42.3mA•s,根据图像算出电容器全部放电过程中释放的电荷量为 4.2×10﹣2 C,最大电压为 9.0 V,电容器的电容C= 4.7×10﹣3 F;(均保留两位有效数字)
      b.若将定值电阻换为R1=180Ω,重复上述实验步骤,则电流随时间变化的I﹣t图线应该是图丙中的曲线 c (选填“b”或“c”).
      【分析】(1)电容的大小与电容器两端的电压及电容器所带的电量无关,并依据能量守恒定律,即可求解;
      (2)a、由I﹣t图象得到开始时电流,结合欧姆定律求解电压;面积表示电荷总量;根据C=求解电容;
      b、根据欧姆定律,电阻越大,最大电流越小,结合I﹣t图象所转的面积确定是哪个图象。
      【解答】解:(1)AD、电容是描述电容器的容纳电荷的本领大小的物理量,与电容器的电压及电量无关,故AD错误。
      BC、当该电容器给手机电池充电时,电容器存储的电荷量减小,则电能变少,故C错误,B正确。
      故选:B
      (2)a、I﹣t图象与坐标轴所围成的面积表示电容器电量q=42.3mA•s=4.23×10﹣2C。
      由i﹣t图象得到开始时电流为:I=90mA=0.09A,故最大电压为:U=IR1=0.09A×100Ω=9.0V。
      故电容为:C===4.7×10﹣3 F;
      b、换用180Ω的电阻,则根据Im=,因第2次实验的最大电流小些,故不是b;根据Qm=CUm,因两条曲线分别与坐标轴所围的面积相等,所以I﹣t图象应该是c。
      故答案为:(1)B;(2)a 4.2×10﹣2、9.0、4.7×10﹣3;b c
      【点评】考查欧姆表读数,对于I﹣t图象的含义,知道如何通过图象求电量;掌握电容器的电容公式,理解其比值定义法。
      42.(沙坪坝区校级模拟)某同学利用图1所示的实验电路测量平行板电容器的电容。
      (1)用欧姆表直接连接待测电容两端,观察到指针的偏转情况是 D ;
      A.偏转角度一直很小B.偏转角度一直很大
      C.偏转角度逐渐增大D.偏转角度先很大,逐渐减小
      (2)按如图2所示电路原理图连接好实验电路,将开关S接通 1 (选填“1”、“2”),对电容器进行充电,足够长时间后,记下电压表读数U0=2.9V。
      (3)再将开关S接通另一端,并同时开始计时,每隔5s或10s读一次微安表的读数I,将读数记录在预先设计的表格中。根据表格中的12组数据,以t为横坐标,I为纵坐标,在图2的坐标纸上将各组数据所对应的点补充完整,并用平滑的曲线连接;
      (4)根据以上实验结果和图像,算出该电容器的电容约为 1.5×10﹣3 F(结果保留两位有效数字)。
      【分析】(1)使用万用表的电阻挡进行测量时,万用表内的电池对电容器充电,有充电电流,充电完毕,没有电流。
      (2)当电容器与电源相连时充电。
      (3)将未描点的数据在坐标系中描点,再用平滑的曲线连接,作出图象。
      (4)由△Q=I•△t知,电荷量Q等于I﹣t图象与坐标轴所包围的面积。计算面积时可数格数(四舍五入),然后由C=求电容C。
      【解答】解:(1)使用万用电表测量电容时,那么首先是万用表对电容器充电,那么此时显示电流很大(即偏转角度很大),当充电完毕后又相当断开,故偏转角度又很小,故ABC错误,D正确,故选:D
      (2)连接好电路后,将开关接1,让电源对电容器充电;
      (3)先描点,再用平滑的曲线与题目所给的曲线拟合,如图所示;
      (4)数出I﹣t图象与坐标轴围成的面积的格数为34,而第一小格所表示的电荷量q=25×10﹣6×5C=1.25×10﹣4C,所以电容器所带电荷总量Q=34q=34×1.25×10﹣4C=4.25×10﹣3C,根据电容的定义得到C===1.5×10﹣3F。
      故答案为:(1)D;(2)1;(2)如图所示;(4)1.5×10﹣3
      【点评】本题的关键要明确I﹣t图象面积的意义:I﹣t图象与坐标轴所包围的面积表示电荷量Q,学会面积的估算方法:四舍五入。
      43.(长寿区校级模拟)某同学利用传感器设计实验探究电容器所带电荷量Q与电容器两端电压U的关系,实验电路图如甲图所示,实验步骤如下:
      (1)按电路图甲接好电路,先保持电路断开,然后将开关接 1 (填1或2);
      (2)待电路稳定后,将开关接 2 (填1或2);
      (3)截取计算机上的部分图像,如图乙,分析数据;
      (4)当电压为4V时,电容器所带电荷量为 0.740 C;
      (5)当电压为2V时,电容器所带电荷量为 0.368 C;
      (6)实验结论: 在误差允许范围内,电容器所带电荷量Q与电容器两端电压U成正比 ;
      (7)将电阻R换成一个阻值更大的电阻,则实验数据 不会 (填“会”或者“不会”)发生变化。
      【分析】(1)(2)开关S接1、2时,电容器先充电再放电;
      (4)(5)根据题目所给的两种图像,由△Q=I•△t知,电荷量为I﹣t图象与坐标轴所包围的面积,计算时可数格数(四舍五入)再求电量;
      (6)(7)规纳实验结论,分析电阻的作用,它对电荷的总量并不产生影响。
      【解答】解:(1)由于电容器未带电荷,所以先要充电,故开关S应接1;
      (2)当电容器充电结束,即电容器两端电压与电源的电动势相等时,再把开关S接2,使电容器放电;
      (4)由△Q=I•△t知,电荷量为I﹣t图象与坐标轴所包围的面积。从I﹣t图象看出,每格所表示的电量q0=0.01×0.4C=0.004C,当电压为U=4V时,数出I﹣t图象的所包围的格数有185个格,所以总面积为Q4=185×0.004C=0.740C。
      (5)而当电压U=2V时,Q2=92×0.004C=0.368C。
      (6)从以上的两组数据可以看出,当电压加倍时,电容器的电荷量也加倍,所以在误差允许范围内,电容器所带电荷量Q与电容器两端电压U成正比;
      (7)电阻R换成一个阻值更大的电阻,只是影响电流的峰值,但对电荷的总量没有影响。
      故答案为:(1)1;(2)2;(4)0.740(0.730—0.750均正确);(5)0.368(0.360—0.380均正确);(6)在误差允许范围内,电容器所带电荷量Q与电容器两端电压U成正比;(7)不会
      【点评】本题明确图像的面积的意义,学会面积的估算方法,能根据实验原理,分析数据,求出结果。
      44.(德州二模)某实验小组设计实验来测量平行板电容器的电容,他们首先尽可能准确地测量电源的电动势。
      (1)用实线代替导线,请在甲图中将实验电路补充完整;
      (2)闭合开关,调节滑动变阻器滑片得到多组数据,根据记录的电压表示数U和电流表示数I描点画出的U﹣I图像如图乙所示,则电动势E= 3.0 V(结果保留两位有效数字);
      (3)断开开关,将甲图中的器材整理好,再将甲图中的电源与另一定值电阻、电容器、电流传感器、单刀双掷开关组成如图丙所示的电路。首先使单刀双掷开关S接触接线柱1,几秒钟后,断开接线柱1,接通接线柱2;计算机屏幕上显示的电流I随时间t变化的图像如图丁所示。
      ①电容器放电前的带电量为 1.7×10﹣3 C(结果保留两位有效数字);
      ②电容器的电容为 5.7×10﹣4 F(结果保留两位有效数字)。
      (4)利用乙图还可以计算电源的内阻,计算结果和真实值相比 偏大 (选填“偏大”、“偏小”或“相等”),这个测量结果对电容器电容的测量 无 (选填“有”或“无”)影响。
      【分析】(1)要准确测量电源电动势,则电流表采用内接法(相对电源内阻);
      (2)写出电源的U﹣I表达式,结合图象的纵截距求电源的电动势;
      (3)①电荷量为I﹣t图象与坐标轴围成的面积,电容器在放电时通过A1 与R1 的电荷量相等;②由电容的定义求电容;③根据电路的结构电表内阻进行误差分析。
      【解答】解:(1)由于要尽量准确的测量电动势,则当电流表采用内接法(相对于电源内阻)时,当电流表示数为零时,开路电压就等于电动势,故采用内接法(相对电源内阻)时测量值等于真实值,连线如图所示;
      (2)根据闭合电路欧姆定律有U=E﹣Ir,所以当电流为零时,U﹣I直线的纵截距等于电动势,故E=b=3.0V;
      (3)①电容器总的电荷量从I﹣t图象可以求出来,每一小格表示的电荷量q0=0.5×10﹣3×0.2C=1.0×10﹣4C。图象共包围17格,所以电容器总的电荷量Q=17q0=1.7×10﹣3C;
      ②电容C==5.7×10﹣4F;
      ③由于电流表采用内接法(相对电源),可以把电流表内阻等效为电源内阻,所以测量值偏大,但对电荷量的测量以及电容的计算并无影响。
      故答案为:(1)如图所示;(2)3.0;(3)①1.7×10﹣3、②5.7×10﹣4、③偏大、无
      【点评】会根据电路图连接实物图,理解用电流表的内接法测电源电动势和内阻的实验原理,会用I﹣t图象计算电容器放电的电荷量。
      45.(顺庆区校级月考)如图甲所示的实验装置可用来探究影响平行板电容器电容的因素,其中电容器左侧极板和静电计外壳均接地,电容器右侧极板与静电计金属球相连,使电容器带电后与电源断开。
      (1)影响平行板电容器电容的因素有 ABC 。
      A.两极板的正对面积
      B.两板间距离
      C.电介质的介电常数
      D.极板的材料
      (2)下列关于实验中使用静电计的说法正确的是有 AC 。
      A.使用静电计的目的是观察电容器电压的变化情况
      B.使用静电计的目的是测量电容器电量的变化情况
      C.静电计可以用电压表替代
      D.静电计可以用电流表替代
      (3)某位同学用如图乙所示研究电容器电容与哪些因素有关。A、B为平行板电容器的金属板,G为静电计,开始时开关S闭合,静电计指针张开一定角度;若保持开关S闭合,将A、B两极板间距变大些,指针张开角度将 不变 ;若断开开关S后,将A、B两极板正对面积变小些,指针张开角度将 变大 (以上均选填“变大”、“变小”或“不变”)。
      【分析】(1)由C=分析影响平行板电容器的因素;
      (2)本实验电量不变,则用静电计是为了观察电压的变化;
      (3)静电计测量的是电容器两端的电势差,断开电键,电容器所带的电量不变,根据电容的变化判断电势差的变化;闭合电键,电容器两端的电势差等于电源的电动势。
      【解答】解:(1)根据C=,可知影响平行板电容器电容的因素有:两极板的正对面积、两板间距离、电介质的介电常数,故ABC正确,D错误,故选:ABC;
      (2)静电计由验电器改装而成,是测量电势差的,即测量电压的,可以用电压表代替,这样看,AC正确,BD错误,故选:AC
      (3)用图乙所示的电路进行实验:若保持开关S闭合,则两板间电压U一定,则指针张开角度将不变;
      若断开开关S后,将A、B两极板正对面积变小些,根据C=可知C变小,根据Q=CU可知,U变大,则指针张开角度将变大。
      故答案为:(1)ABC;(2)AC;(3)不变、变大
      【点评】本题考查电容器的电容C的决定因素,要掌握电容的决定式,明确静电计测量的是电压的变化;本题还考查电容器的动态分析,关键抓住断开电键,电容器所带的电量不变,电键闭合,电容器两端的电势差不变。
      46.(海安市期末)利用DIS电流传感器可以测电容器的电容。让充电后的电容器通过大电阻R放电,电流传感器A与计算机连接,记录放电电流I随时间t变化的图象,图象与坐标轴围成的面积,数值上等于电容器的带电量Q(可用DIS系统软件计算),Q与充电电压U的比值即为电容器的电容C。
      (1)图甲、图乙为放电法测量电容的两种电路原理图,先使开关S与1端相连,充电结束后,读出电压表的示数.然后把开关扳向2端,记录图象,测量出电容器的带电量Q。在甲、乙两图中,实验系统误差较大的是 乙 (选填“甲或“乙”),原因是 电压表分流 对实验的影响,使电容测量值 偏小 (选填“偏大”、“偏小”或“不变”)。
      (2)DIS系统软件记录的放电电流随时间度变化的图象可能是图丙中的 C 。
      (3)某同学选择了正确的实验电路图,经过实验操作获得了多组数据,如表所示:
      请根据以上数据,在图丁中作出Q﹣U图象,由图象可得该电容器的电容是 8.9 μF(结果保留两位有效数字)。
      (4)该同学是通过滑动变阻器来改变电容器的充电电压的,请结合上述电路原理图,在图戊的方框内作出能改变电容器充电电压的电路原理图。
      (5)该同学在完成电容的测量实验后,把一多用表的选择开关调到欧姆挡,正确调零后把红黑表笔同时与电容器的两极接触,请你描述接触后多用表指针的偏转情况。
      【分析】(1)根据电源的极性结合电容器充、放电情况进行分析;
      (2)通过横轴与纵轴的数据,求出一个格子对应的电量,再结合图象所包含的面积,算出多少个格子,根据电流强度的定义式求解电荷量,根据电容的计算公式即可求解电容;
      (3)电容器储存的电荷量与电阻R无关,由Q=CU决定,根据电流强度的定义式进行分析。
      (5)根据欧姆表的工作原理,说明当用欧姆表去测电容器的电阻时指针的偏转是怎样的。
      【解答】解:(1)通过两个电路的比较,不同之处在于电压表的接法,图乙中的电压表无论充放电均接在电容器两端,但当电容器放电时,由于电压表的分流而使电流传感器A未记录该分流大小,所以产生了系统误差。这样电容器的一些电量通过了电压表,导致电量的测量值偏小,由C=可知,电容测量值偏小。
      (2)放电电流刚开始时很大,随着电荷量的减小而减小得越来越慢,C图象符合要求。
      (3)先在图丁中把表格中的点描出来,再把这些点画成一条直线,偏离直线太远的点舍去,结果如图所示,那么图象的斜率就是电容C===8.9μF;
      (4)按要求对图甲对进行改进后,又能调压,又能测电容的电路图如图所示;
      (5)多用表的选择开关调到欧姆挡,正确调零后把红黑表笔同时与电容器的两极接触,由于欧姆表有内接电源,所以内接电源先对电容器充电,充满之后,电路又相对于断开,所以多用电表的指针先快速偏转大角度,后逐渐回到原来位置。
      故答案为:(1)乙、电压表分流、偏小;(2)C;(3)8.9(8.6~9.0均正确);(4)如图所示;(5)多用表指针先快速偏转大角度,后逐渐回到原位置
      【点评】解决本题的关键掌握电容的定义式,以及知道I﹣t图线与时间轴围成的面积表示通过的电荷量。知道充电和放电的原理及过程,了解电容物理量的物理意义和定义及大小的公式。
      47.(江苏一模)某同学利用如图甲所示电路观察电容器的充、放电现象,电流传感器与计算机相连,可以显示出电流I随时间t变化的图像。
      (1)为使电源向电容器充电,应将开关S与 1 (填“1”或“2”)端相连。
      (2)在充电过程中,测绘的充电电流I随时间t的图像可能是图乙中的 A 。
      (3)图丙为传感器中电容器放电时的电流I随时间t的图像,图中每一小方格面积相同。根据图像估算电容器在t0~2t0时间内,释放电荷量的表达式为 2I0t0 (用I、t0表示)。
      (4)图丁中实线是实验得到的放电时的I﹣t图像,如果不改变电路的其他参数,只减小阻箱R的阻值,则得到的I﹣t图线是图丁中的 ② (选填“①”、“②”或“③”),理由是 放电的总电荷量不变 。
      【分析】(1)(2)根据电路图可知,单刀双掷开关连接1是充电,连接2是放电。根据电容器的电压增大充电电流会减小确定I﹣t图象的形状;
      (3)通过横轴与纵轴的数据,求出一个格子对应的电量,再结合图象所包含的面积,算出多少个格子,从而即可求解;
      (4)若只减小了电阻,则刚开始时刻的放电电流将变大,但由于总的电荷量不变,从图象所围的面积不变来判断是哪条图线。
      【解答】解:(1)充电时必须将电容器接电源,故将单刀双掷开关连接1;
      (2)电容器充电时,随着电荷的增加,由于电容电压升高,所以电流逐渐减小且电流减小得越来越慢,充满电荷之后,电流为零。故选:A
      (3)从图丙中可以看出放电在t0~2t0完成,i﹣t图象与坐标轴共围有8小格,所以电容器总的放电电量为:Q=8×=2I0t0;
      (4)若只减小电阻的值,则开始时刻的电流都将增大一点,I﹣t图象的纵截距稍大,但由于总的电荷量一定,则图象与坐标围成的面积相同,故曲线②符合要求。
      故答案为:(1)1;(2)A;(3)2I0t0;(4)②、放电的总电荷量不变
      【点评】本题考查电容的性质以及图象的含义,知道如何通过图象求电量,掌握电容器的电容公式,理解放电电流随时间的变化特点。
      48.(平顶山期末)如图1所示,平行板电容器带有等量异种电荷,与静电计相连,静电计金属外壳和电容器左极板都接地。现保持电容器所带的电荷量不变,在两极板间插入板C。请完成下列填空。
      (1)在插入板C之前,用游标卡尺测量其厚度,如图2所示,则C的厚度为 1.040 cm。
      (2)若C为金属板,则电容器的电容 变大 (填“变大”“不变”或“变小”);若C为塑料板,则静电计指针的偏角 变小 (填“变大”“不变”或“变小”)。
      【分析】(1)游标卡尺读数的方法是主尺读数加上游标读数,不需估读.
      (2)电容器充电后断开电源,极板上的电量不变;根据电容器的定义式可分析电容的变化,再根据决定式分析电压的变化,从而分析静电计指针夹角的变化。
      【解答】解:(1)游标卡尺的精确度为0.02mm,其主尺读数为10mm,游标尺的读数为0.02×20mm=0.40mm,所以最终读数为d=10.40mm=1.040cm.
      (2)电容器与电源断开,故电量不变;若C为金属板,在两极板间插入金属板时,相当于两板间的距离减小,
      根据C= 可知,电容C增大;
      若C为塑料板,即增大电介质,
      由电容的决定式C= 分析得知,电容增大,
      因电量Q不变,则由C=分析得到板间电势差U减小,静电计指针张角变小。
      故答案为:(1)1.040;
      (2)变大;变小。
      【点评】解决本题的关键知道静电计测量的是电容器两端的电势差,处理电容器动态分析时,关键抓住不变量,与电源断开,电荷量保持不变,结合电容的决定式和定义式进行分析,注意游标卡尺读数没有估计值。
      49.(姜堰区校级月考)利用DIS电流传感器可以测量电容器的电容.让充电后的电容器通过大电阻R放电,电流传感器A与计算机连接,记录放电电流I随时间t变化的图象如图甲所示,图线与坐标轴围成的面积,数值上等于电容器的带电量Q(可用DIS系统软件计算),Q与充电电压U的比值即为电容器的电容C。
      (1)图乙、图丙为放电法测量电容的两种电路原理图,先使开关S与1端相连,充电结束后,读出电压表的示数.然后把开关掷向2端,记录I﹣t图象,测量出电容器的带电量Q。在乙、丙两图中,实验误差较大的是 丙 对实验的影响,使电容测量值 偏小 (选填“偏大”、“偏小”或“不变”)。
      (2)某同学选择了正确的实验电路图,经过实验操作获得了多组数据,如表所示:
      请根据以上数据,在丁图中作出Q﹣U图象,由图象可得该电容器的电容C= 8.8 μF(结果保留两位有效数字)。
      (3)该同学是通过滑动变阻器来改变电容器的充电电压的,请结合上述电路原理图加入滑动变阻器,滑动变阻器应 分压 (选填“限流”、“分压”)接入回路。
      【分析】分析电路图,丙图电压表分流,所以有误差,影响最终结果。Q﹣U图像斜率即为电容C,画出图像就可以求电容。
      【解答】解:(1)将开关掷向2端时,由于丙图中电压表与电阻和电流传感器并联,则电压表中也有电流通过,故误差较大的是丙图,导致电流传感器的电流值偏小,图线与坐标轴围成的面积偏小,使电容测量值偏小;
      (2)在丁图中描点,并将个点连线,偏离较多的点舍弃,作出图象如图所示,
      图像中图线的斜率即为电容器的电容,则C=8.8μF。
      (3)因本实验要作出Q﹣U图像,使电压从零开始变化,使电压变化范围更大,滑动变阻器应分压接入回路。
      故答案为:(1)丙图,偏小(2)Q﹣U图象如图所示,8.8(3)分压
      【点评】本题考查电容的计算问题,注意利用图像找斜率的方法求电容更准确。
      50.(秦安县校级期末)在如图所示的实验装置中,充电后的平行板电容器的A极板与灵敏的静电计相接,极板B接地。若极板B稍向上移动一点,则将观察到静电计指针偏角 变大 (选填“变大”或“变小”),此实验说明平行板电容器的电容随极板间正对面积的减小而 减小 (选填“增大”或“减小”)。
      【分析】平行板电容器与静电计相接,电容器的电量不变,先由电容的决定式C=分析电容的变化,根据电容的定义式C=,分析电压U的变化.即可判断静电计指针偏角的变化.
      【解答】解:若极板B稍向上移动一点,极板正对面积减小,由电容的决定式C=分析知电容减小,电容器的电量Q不变,根据电容的定义式C=,极板间的电压U增大.则静电计指针偏角增大,
      此实验说明平行板电容器的电容随极板间正对面积的减小而减小.
      故答案为:变大;减小。
      【点评】对于电容器动态变化分析问题,要抓住不变量.当电容器保持与电源相连时,电压不变.当电容器充电后,与电源断开后,往往电量不变.根据电容的决定式和定义式结合进行分析.
      实验项目
      实验现象
      电容器充电
      灯泡
      灯泡的亮度由明到暗最后熄灭(选填“明”“暗”或“熄灭”)
      电流表1
      电流表1的读数由大到小最后为零(选填“大”“小”或“零”)
      电压表
      电压表的读数由小(选填“大”或“小”)到大(选填“大”或“小”)最后为6 V
      电容器放电
      灯泡
      灯泡的亮度由明到暗最后熄灭(选填“明”“暗”或“熄灭”)
      电流表2
      电流表2的读数由大到小最后为零(选填“大”“小”或“零”)
      电压表
      电压表的读数由大(选填“大”或“小”)到小(选填“大”或“小”)最后为0 V
      t/s
      0
      5
      10
      15
      20
      30
      40
      50
      60
      70
      80
      90
      I/μA
      252
      190
      145
      105
      76
      46
      24
      12
      5
      2
      1
      0
      1
      2
      3
      4
      5
      6
      U/V
      10.8
      13.7
      16.8
      20.0
      23.8
      27.0
      Q/×10﹣4C
      0.92
      1.20
      1.22
      1.70
      2.08
      2.41
      1
      2
      3
      4
      5
      6
      U/V
      10.8
      13.7
      16.8
      20.0
      23.8
      27.0
      Q/×10﹣4C
      0.92
      1.20
      1.22
      1.70
      2.08
      2.41

      相关试卷 更多

      资料下载及使用帮助
      版权申诉
      • 1.电子资料成功下载后不支持退换,如发现资料有内容错误问题请联系客服,如若属实,我们会补偿您的损失
      • 2.压缩包下载后请先用软件解压,再使用对应软件打开;软件版本较低时请及时更新
      • 3.资料下载成功后可在60天以内免费重复下载
      版权申诉
      若您为此资料的原创作者,认为该资料内容侵犯了您的知识产权,请扫码添加我们的相关工作人员,我们尽可能的保护您的合法权益。
      入驻教习网,可获得资源免费推广曝光,还可获得多重现金奖励,申请 精品资源制作, 工作室入驻。
      版权申诉二维码
      欢迎来到教习网
      • 900万优选资源,让备课更轻松
      • 600万优选试题,支持自由组卷
      • 高质量可编辑,日均更新2000+
      • 百万教师选择,专业更值得信赖
      微信扫码注册
      手机号注册
      手机号码

      手机号格式错误

      手机验证码 获取验证码 获取验证码

      手机验证码已经成功发送,5分钟内有效

      设置密码

      6-20个字符,数字、字母或符号

      注册即视为同意教习网「注册协议」「隐私条款」
      QQ注册
      手机号注册
      微信注册

      注册成功

      返回
      顶部
      学业水平 高考一轮 高考二轮 高考真题 精选专题 初中月考 教师福利
      添加客服微信 获取1对1服务
      微信扫描添加客服
      Baidu
      map