


河南省郑州市十校联考2025-2026学年高一上学期11月期中考试生物试卷
展开 这是一份河南省郑州市十校联考2025-2026学年高一上学期11月期中考试生物试卷,共10页。试卷主要包含了单选题,解答题,实验题等内容,欢迎下载使用。
下面有关细胞和细胞学说的说法,错误的是( ) A.施莱登与施旺运用了不完全归纳的方法得出了所有的动植物都是由细胞构成的,这一结论是不可靠的
B.原核细胞和真核细胞均有细胞膜、细胞质,且均以 DNA 作为遗传物质 C.细胞学说使动植物结构统一于细胞水平,有力证明了生物之间存在亲缘关系 D.细胞学说的提出为后来生物学研究进入分子水平打下基础
对下列图示中生物学实验的叙述,正确的是( )
若将①中显微镜头由 a 转换成 b,则视野中的细胞数目增多 B.要想用高倍镜观察②中的细胞 c,首先需要将装片向右移动 C.图③用高倍镜观察叶绿体随细胞质流动的方向与实际的相同 D.换高倍镜后视野变暗,可以调节细准焦螺旋使视野变亮
下图为用序号和箭头表示的从微观到宏观的生命系统结构层次,相关叙述正确的是( )
一切生物都是由④及其产物所组成 B.一个池塘中所有的鱼属于⑥代表的结构层次 C.一棵冷箭竹具有①②③④四个结构层次 D.比利时的维萨里揭示了人体在②水平的结构
奶茶常用大量含葡萄糖的糖浆进行调味,经常饮用奶茶容易导致人体糖尿病等危害。某生物兴趣小组从某奶茶店买回一杯宣称用鲜奶调制的酒酿奶茶(颜色为白色),欲对其相关成分进行鉴定。下列相关叙述正确的是( )
加入斐林试剂混匀后可观察到奶茶由白色变成砖红色 B.若该奶茶使用了鲜奶,加入双缩脲试剂并混匀,可观察到颜色变紫 C.用苏丹Ⅲ染液滴进奶茶中,若呈红色,则说明奶茶中含有脂肪
D.蛋白质鉴定时应先向样液中加入 1mL 双缩脲试剂 A 液,再立即加入 B 液 1mL 5.下列关于糖类和脂质的叙述,正确的说法有()
①分别含有 5 个和 12 个碳原子的核糖、蔗糖都能水解
②糖原和淀粉的水解终产物虽然不同,但都是能源物质
③和糖原相比,同等质量的脂肪释放的能量多,因而脂肪为生物体的主要能源物质
④在糖尿病患者的尿液中加入斐林试剂就可出现砖红色沉淀
⑤所有的脂质都是细胞膜的组成成分
⑥脂肪属于脂质的一种,二者的组成元素相同
A.0 项B.1 项C.2 项D.3 项 6.水是细胞的重要组成成分,下列关于水的叙述错误的是( )
A.生活在沙漠中的植物,其细胞中含量最多的化合物是蛋白质,不是水 B.氢键使水具有较高的比热容,因此,水有助于维持生命系统的稳定性 C.结合水与细胞中的蛋白质等物质相结合,失去流动性,成为生物体的构成成分 D.自由水与结合水的比例处于动态变化中,有利于生物体适应环境的多种变化
随着航天科技事业的发展,目前已经探明在火星两极地区有固态水,而那里的土壤中含有生命必需的 K、Na、Mg 等元素,科学家也曾在火星上发现流动水的痕迹,下列有关水和无机盐的叙述,不正确的有
( )
①水能溶解、运输营养物质和代谢废物,并维持细胞形态
②适当补 I-,可预防缺碘引起的甲状腺功能减退症和大脖子病
③无机盐可以为人体生命活动提供能量
④休眠种子与萌发种子相比,结合水与自由水的比值更小
⑤大量元素铁的缺乏会引起缺铁性贫血
⑥人体内 Na+缺乏会引起神经、肌肉细胞的兴奋性降低,最终引起肌肉酸痛、无力等 A.六项B.五项C.四项D.三项
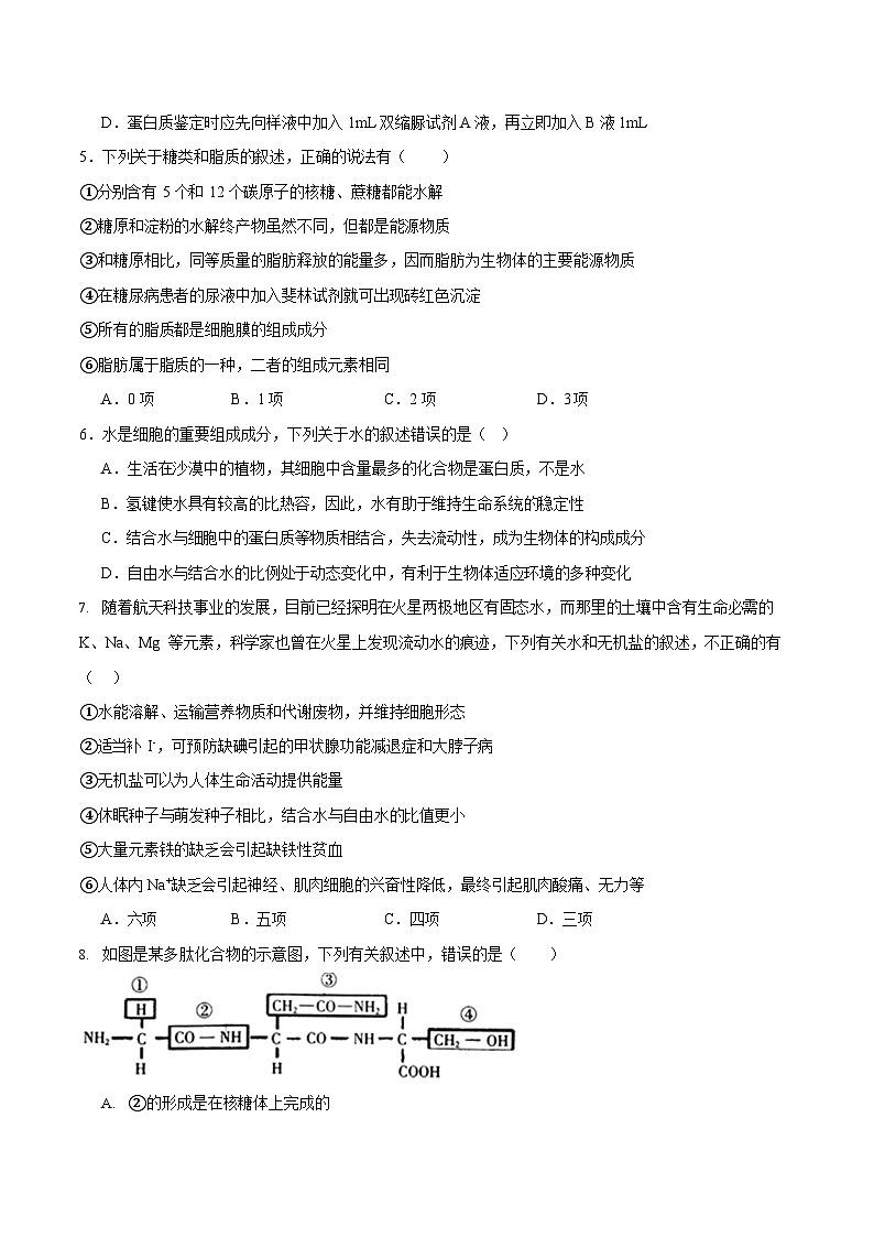
如图是某多肽化合物的示意图,下列有关叙述中,错误的是()
②的形成是在核糖体上完成的
形成该多肽化合物需脱去 3 个水分子 C.氨基酸脱水缩合产生水,水中的氧来自氨基酸的羧基 D.氨基酸的不同种类主要是由①、③和④决定的
如图可表示生物概念模型,下列相关叙述错误的是( )
若①表示人体细胞内的储能物质,则②③④可分别表示肌糖原、肝糖原、脂肪 B.若①表示脂质,则②③④应分别表示磷脂、脂肪、胆固醇
若①表示糖类和脂肪的共有元素,则②③④可分别表示 C、H、O
若①表示动植物共有的糖类,则②③④可分别表示核糖、脱氧核糖、葡萄糖 10.下列选项中,所含元素相同的一组化合物是()
纤维素和氨基酸 B.脂肪酸和磷脂 C.核苷酸和核糖核酸 D.糖原和血红蛋白
下列各项中不能体现蛋白质的功能的是( ) A.羽毛的主要成分为蛋白质 B.血红蛋白能够运输 O2 C.性激素促进生殖细胞的生成 D.抗体具有免疫功能
图甲为某种核苷酸示意图,图乙为某核苷酸链示意图,下列有关说法正确的( )
图甲中所示物质是脱氧核苷酸,人体内有 4 种 B.通常由图乙中 1 条图示的核苷酸链构成一个 RNA 分子 C.图乙中核苷酸链的基本组成单位可用图中字母 b 表示
D.在玉米的叶肉细胞中,由 A、G、C、U 四种碱基参与构成的核苷酸共有 8 种
图 1 表示某细胞在电子显微镜视野下的亚显微结构示意图,1-7 表示细胞结构;图 2 表示该细胞的甲、乙、丙三种细胞器中三种有机物的含量。下列说法错误的是( )
图 1 中 4、5、6 的细胞器中的膜结构构成了生物膜系统
图 2 中的丙是真核和原核细胞共有的唯一细胞器 C.人的成熟红细胞没有图 1 细胞中的 6 结构,导致其特殊的呼吸方式 D.囊泡运输“货物”的过程中,5 在其中起着重要的交通枢纽作用
下表是玉米细胞和人体细胞中部分化学元素的种类及其含量。下列说法错误的是( )
A.C、H、O、N 是玉米细胞和人体细胞中含量较多的四种元素
元素
O
C
H
N
K
Ca
P
Mg
S
玉米
44.43
43.57
6.24
1.46
0.92
0.23
0.20
0.18
0.17
人
14.62
55.99
7.46
9.33
1.09
4.67
3.11
0.16
0.78
Mg 和 S 是玉米细胞和人体细胞中含量较少的微量元素
人体细胞中的 Ca2+含量太低时易出现抽搐等症状 D.表中的化学元素在自然界中均能找到,体现了生物界与非生物界的统一性
以碳链为基本骨架的小分子单体能构成许多不同的多聚体,模式图如下。下列有关叙述正确的是()
如果形成的大分子物质是蛋白质,则 S1~S4 是必需氨基酸
如果 S1~S4 中含有碱基 T,则形成的大分子物质是脱氧核苷酸
如果 S1~S4 是葡萄糖,则形成的大分子物质一定是生物体内的储能物质 D.如果形成的大分子物质储存着 HIV 的遗传信息,则 S1~S4 中含有核糖
下列关于细胞膜成分及结构探索的说法,正确的是() A.最初对细胞膜成分的认识,是通过对细胞膜成分的提取获得的 B.罗伯特森利用光学显微镜提出了“亮—暗—亮”的三层结构 C.被同位素标记的人鼠细胞融合实验,说明细胞膜具有流动性 D.辛格和尼科尔森提出的流动镶嵌模型为大多数人所接受
细胞核是细胞代谢和遗传的控制中心,是遗传物质 DNA 的主要分布场所。据图分析,下列观点错误的是( )
图中 1 和 5 的连通,使细胞质和核内物质的联系更为紧密
图中 2 为核孔,可以实现核质之间的物质交换和信息交流
若该细胞核内的 4 被破坏,该细胞蛋白质的合成将不能正常进行
图中 3 控制细胞生命活动,因而细胞核是细胞代谢的主要场所 18.如图表示细胞间信息交流的两种方式,下列叙述正确的是( )
胰岛素调节血糖的过程中,信息交流方式与图 B 所示相同 B.精子和卵细胞受精时要发生图 A 所示的信息交流方式 C.细胞间的信息交流必须依赖于细胞膜上的受体 D.病毒与宿主细胞上的受体识别作用不能体现细胞间的信息交流作用
19.以下模式图表示几种细胞器。下列说法正确的是()
A.蓝细菌能进行有氧呼吸和光合作用,所以含有 C、D
B.细胞器 A 是高尔基体,由单层生物膜围成
C.细胞器 E、F 不含磷脂分子,不能形成囊泡
D.水稻细胞中的 B 与其细胞分裂有关 20.结构功能观是重要的生命观念之一。下列关于细胞结构和功能的叙述,错误的是()
A.磷脂具有疏水的尾部,因此水溶性物质不易透过磷脂双分子层 B.功能越复杂的生物膜,膜蛋白的种类和数目越多 C.由蛋白质纤维组成的细胞骨架可参与细胞内的物质运输 D.含有 DNA 的细胞器可完全控制自身的遗传与代谢活动
二、解答题
下图为高等植物细胞的亚显微结构示意图。请据图回答下列问题:
图中[4]的名称是细胞核,它是整个细胞 的控制中心;[6]的名称是 ,其是细胞进行
的场所;
与图中细胞相比,根尖细胞没有的结构是 (填序号);
用 3H 标记的氨基酸饲喂牛,发现牛乳汁中的酪蛋白亦出现放射性。在酪蛋白合成和分泌过程中,依次出现放射性的细胞器是 (用箭头和文字回答);这一过程体现了生物膜具有 的结
构特点。
图中细胞与动物细胞的主要区别是 。
细胞质中呈溶胶状的是 ,细胞器分布其中但又并非是漂浮于其中,而是存在支持细胞器的
结构是 ,维持着细胞形态。
图 1 表示细胞内某些有机物的元素组成和功能关系,其中甲代表图中有机物共有的元素,II、III、IV、 V 是生物大分子,X、Y、Z、P 分别为构成生物大分子的基本单位;图 2 为核酸的部分结构示意图;图 3 是免疫球蛋白(IgG)的结构图(-SH+ -SH→-S - S - +2H),回答下列问题。
图 1 中甲代表的元素是 。
植物中特有的二糖为 ;若 V 存在于动物细胞中,且与淀粉功能相似,则 V 是 。若
相同质量的 V 和 I 彻底氧化分解, (填“V”或“I”)释放的能量更多,两者组成元素相同,但含量
不同,具体为 。
若图 2 为 II 的部分结构,则⑤的中文名称是 。新型冠状病毒的遗传信息储存在 中
(填“II”或“III”)。
图 3 是免疫球蛋白(IgG)的结构图,科学家发现,IgG 由 4 条肽链构成,不同的 IgG 的 V 区可以与不同的抗原结合,造成 IgG 的 V 区不同的原因 。若 IgG 由 n 个氨基酸构成,则形成 IgG 后,相对分
子质量减少了 。
胆固醇是动物细胞膜的基本成分,它在血液中的运输是通过低密度脂蛋白颗粒(LDL)形式进行的,图 1 为某种 LDL 的结构示意图,LDL 可与细胞膜上的受体结合成 LDL-受体复合物进入细胞。图 2 表示某组织细胞部分结构及生理过程的示意图。1~5 表示细胞结构,①~⑨表示生理过程。回答下列问题。
胆固醇的组成元素为,由图 1 可知,由于 LDL 内部包裹胆固醇,与细胞膜相比,LDL 膜结构
的不同点主要是。
由图 2 可知,溶酶体直接起源于(填细胞器名称),小分子营养物质可通过溶酶体膜运输到细胞质
基质,而溶酶体内部的水解酶及残渣则不能通过其膜结构,这说明生物膜具有的功能特点。溶酶体
内含有的多种酸性水解酶从合成到进入溶酶体的途径是 2→→溶酶体(用数字和箭头表示)。
医学观察发现,由神经元异常死亡导致的帕金森病患者神经元中,都可观察到线粒体受损的现象,请从线粒体功能角度分析帕金森病的可能发病原因是。
三、实验题
水和无机盐是生物体不可缺少的组成成分,对维持生物体的生命活动具有重要的作用。请回答下列问题:
在冬季来临过程中,随着气温的逐渐降低,冬小麦体内发生了一系列适应低温的生理变化,如图为冬小麦在不同时期含水量变化关系图。
①由于水分子具有极性,带正负电荷的物质都容易与之结合,这体现了自由水的作用是 。
②从 9 月到 12 月,冬小麦细胞中自由水与结合水含量的比值(填“上升”、“不变”或“下降”),抗
寒能力(填“增强”、“不变”或“减弱”)。
组 别
培养液
实验处理
观察指标
A
完全培养液
相同且适宜条件下培育相同的一段时间
幼苗的叶片颜色情况
B
只缺锌的“完全培养液”
C
只缺镁的“完全培养液”
在某地区种植的冬小麦经常出现白苗病,观点一认为是土壤中缺锌引起的,理由是锌是许多酶的活化剂,缺锌导致叶绿素合成有关酶的活性降低,使叶片失绿,呈白化苗;观点二认为是土壤中缺镁引起的,理由是 。有同学利用三组长势相同的冬小麦幼苗完成下列实验,探究哪种观点正确。
①预测实验结果与结论:A 组的冬小麦幼苗叶片呈绿色。若,则观点一正确;
若,则观点二正确;
21.(1)遗传和代谢叶绿体光合作用
6 和 9
核糖体→内质网→高尔基体一定的流动性
图中细胞有细胞壁、叶绿体和液泡,无中心体
细胞质基质细胞骨架
22.(1)C、H、O
蔗糖、麦芽糖糖原I糖类中的 C、H 含量低于脂肪,而 O 的含量高于脂肪
腺嘌呤脱氧核苷酸Ⅲ
氨基酸的种类、数量和排列顺序不同(n-4)×18+8 23.(1)C、H、OLDL 膜由单层磷脂分子构成
高尔基体选择透过性1→4
线粒体是有氧呼吸的主要场所,能够为细胞提供能量,线粒体受损会导致细胞供能不足,引起神经元死亡,最终导致帕金森病的发生
24.(1)作为良好的溶剂下降增强
(2)镁是构成叶绿素的元素B 组冬小麦幼苗表现出白苗病,而 C 组叶片呈绿色B 组冬小麦幼苗正常生长,C 组出现白苗病题号
1
2
3
4
5
6
7
8
9
10
答案
A
C
D
B
A
A
D
B
B
C
题号
11
12
13
14
15
16
17
18
19
20
答案
C
C
A
B
D
D
D
D
B
D
相关试卷
这是一份河南省郑州市十校联考2025-2026学年高一上学期11月期中考试生物试卷,共10页。试卷主要包含了单选题,解答题,实验题等内容,欢迎下载使用。
这是一份河南省郑州市十校联考2025-2026学年高一上学期11月期中考试生物试卷(含答案),共10页。试卷主要包含了单选题,解答题,实验题等内容,欢迎下载使用。
这是一份河南省郑州市十校联考2025-2026学年高一上学期11月期中生物试卷(学生版),共9页。试卷主要包含了选择题,非选择题等内容,欢迎下载使用。
相关试卷 更多
- 1.电子资料成功下载后不支持退换,如发现资料有内容错误问题请联系客服,如若属实,我们会补偿您的损失
- 2.压缩包下载后请先用软件解压,再使用对应软件打开;软件版本较低时请及时更新
- 3.资料下载成功后可在60天以内免费重复下载
免费领取教师福利 




.png)




