若您为此资料的原创作者,认为该资料内容侵犯了您的知识产权,请扫码添加我们的相关工作人员,我们尽可能的保护您的合法权益。

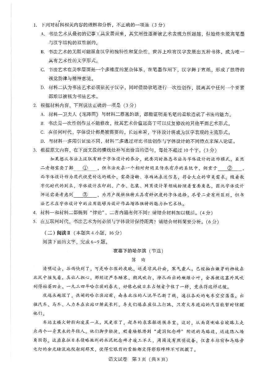
1/8

2/8

3/8

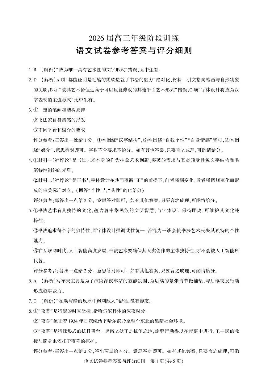
1/5

2/5

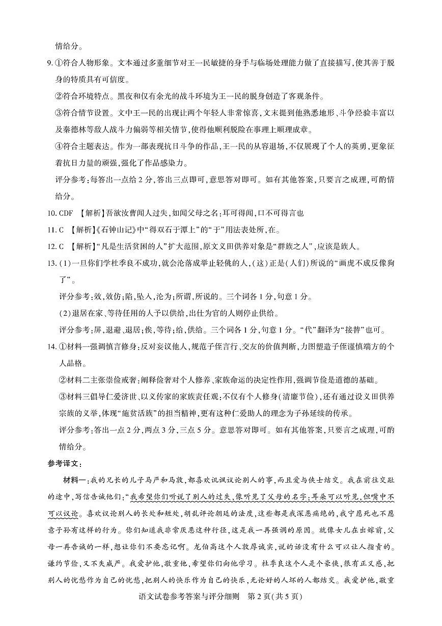
1/2
还剩5页未读, 继续阅读
所属成套资源:湖北省云学(圆创)联盟2026届高三上学期期中联考各学科试卷(PDF版附答案)
成套系列资料,整套一键下载
湖北省云学(圆创)联盟2026届高三上学期期中联考语文试卷(PDF版附解析)
展开 这是一份湖北省云学(圆创)联盟2026届高三上学期期中联考语文试卷(PDF版附解析),文件包含圆创联盟11月联考语文试卷pdf、圆创联盟11月联考语文参考答案pdf、圆创联盟11月联考语文答题卡pdf等3份试卷配套教学资源,其中试卷共15页, 欢迎下载使用。
相关试卷
湖北省云学(圆创)联盟2026届高三上学期期中联考语文试卷(PDF版附解析):
这是一份湖北省云学(圆创)联盟2026届高三上学期期中联考语文试卷(PDF版附解析),文件包含圆创联盟11月联考语文试卷pdf、圆创联盟11月联考语文参考答案pdf、圆创联盟11月联考语文答题卡pdf等3份试卷配套教学资源,其中试卷共15页, 欢迎下载使用。
湖北省云学(圆创)联盟2026届高三上学期期中联考试题 语文 PDF版含解析、答题卡:
这是一份湖北省云学(圆创)联盟2026届高三上学期期中联考试题 语文 PDF版含解析、答题卡,文件包含圆创联盟11月联考语文试卷pdf、圆创联盟11月联考语文参考答案pdf、圆创联盟11月联考语文答题卡pdf等3份试卷配套教学资源,其中试卷共15页, 欢迎下载使用。
湖北省圆创联盟2026届高三上学期2月联考语文试卷(PDF版附解析):
这是一份湖北省圆创联盟2026届高三上学期2月联考语文试卷(PDF版附解析),文件包含语文试卷pdf、语文答案pdf等2份试卷配套教学资源,其中试卷共12页, 欢迎下载使用。
相关试卷 更多
资料下载及使用帮助
版权申诉
- 1.电子资料成功下载后不支持退换,如发现资料有内容错误问题请联系客服,如若属实,我们会补偿您的损失
- 2.压缩包下载后请先用软件解压,再使用对应软件打开;软件版本较低时请及时更新
- 3.资料下载成功后可在60天以内免费重复下载
版权申诉
免费领取教师福利 





.png)




