搜索
      上传资料 赚现金

      湖南省湘东教学联盟2026届高三上学期一模联考地理试题 Word版含解析

      • 3.3 MB
      • 2025-11-19 20:50:20
      • 26
      • 0
      • 为梦奔跑
      加入资料篮
      立即下载
      查看完整配套(共2份)
      包含资料(2份) 收起列表
      原卷
      湖南省湘东教学联盟2026届高三上学期11月期中地理试题(原卷版).docx
      预览
      解析
      湖南省湘东教学联盟2026届高三上学期11月期中地理试题 Word版含解析.docx
      预览
      正在预览:湖南省湘东教学联盟2026届高三上学期11月期中地理试题(原卷版).docx
      湖南省湘东教学联盟2026届高三上学期11月期中地理试题(原卷版)第1页
      高清全屏预览
      1/7
      湖南省湘东教学联盟2026届高三上学期11月期中地理试题(原卷版)第2页
      高清全屏预览
      2/7
      湖南省湘东教学联盟2026届高三上学期11月期中地理试题(原卷版)第3页
      高清全屏预览
      3/7
      湖南省湘东教学联盟2026届高三上学期11月期中地理试题 Word版含解析第1页
      高清全屏预览
      1/15
      湖南省湘东教学联盟2026届高三上学期11月期中地理试题 Word版含解析第2页
      高清全屏预览
      2/15
      湖南省湘东教学联盟2026届高三上学期11月期中地理试题 Word版含解析第3页
      高清全屏预览
      3/15
      还剩4页未读, 继续阅读

      湖南省湘东教学联盟2026届高三上学期一模联考地理试题 Word版含解析

      展开

      这是一份湖南省湘东教学联盟2026届高三上学期一模联考地理试题 Word版含解析,文件包含湖南省湘东教学联盟2026届高三上学期11月期中地理试题原卷版docx、湖南省湘东教学联盟2026届高三上学期11月期中地理试题Word版含解析docx等2份试卷配套教学资源,其中试卷共22页, 欢迎下载使用。
      总分:100分 时量:75分钟 考试时间:2025年11月6日
      株洲市二中 浏阳市一中 醴陵市一中 攸县一中 株洲市八中 茶陵县一中 联合命题
      株洲市四中 醴陵市四中 九方中学株洲市二中 枫溪学校渌口区五中 株洲市南方中学 炎德文化审校、制作
      注意事项:
      1.答卷前,考生务必将自己的姓名、准考证号填写在答题卡上。
      2.回答选择题时,选出每小题答案后,用铅笔把答题卡上对应题目的答案标号涂黑。如需改动,用橡皮擦干净后,再选涂其他答案标号。回答非选择题时,将答案写在答题卡上。写在本试卷上无效。
      3.考试结束后,将本试题卷和答题卡一并交回。
      一、选择题:本题共16小题,每小题3分,共48分。在每小题给出的四个选项中,只有一项是符合题目要求的。
      新疆是中国面积最大、民族构成最全的省级行政区,其传统优势产业和支柱性产业为纺织服装产业。2022年,新疆棉花产量占全国超90%,但印染布仅占全国0.05%,产业链出现“上游强,中下游弱”的现象,与纺织相关的本地本科院校仅4所。但近年来,随着越南、孟加拉国、柬埔寨等国纺织业的快速崛起,新疆纺织品的出口交货值呈现出持续下降的趋势。据此完成下面小题。
      1. 新疆纺织产业链“上游强,中下游弱”的主要原因不包括( )
      A. 印染环节受环保政策限制B. 纺织服装全产业集群不足
      C. 本地劳动力数量严重短缺D. 拥有丰富的棉花种植经验
      2. 新疆纺织服装产业升级面临的最主要约束条件( )
      A. 棉花原料质量差,供应不足B. 林地保护政策限制
      C. 产业链不完整,处于价值链低端D. 地理位置偏远,与国际市场隔绝
      3. 推动新疆纺织产业升级的最优路径是( )
      A. 制定纺织技术标准B. 完善本地物流体系
      C. 依赖初级棉纱出口,扩大生产规模D. 培育专业技术人才
      【答案】1. C 2. C 3. D
      【解析】
      【1题详解】
      新疆生态环境脆弱,环保政策对高污染的印染产业限制严格,会导致中下游印染环节发展滞后,A不符合题意。中下游环节(如印染、终端产品开发)相对薄弱,配套设施建设滞后,影响中下游产业集群发展,B不符合题意。随着机械化生产发展,新疆劳动力总量并不短缺,但缺乏熟练技术工人和创新型人才,题干中强调的数量严重短缺不符合实际情况,C符合题意。丰富的棉花种植经验是新疆上游产业强的原因,D不符合题意。故选C。
      【2题详解】
      新疆棉花产量占全国90%,原料供应充足且质量高,A错误。纺织业与林地保护关联性弱,B错误。产业链不完整且处于低端,附加值低,是产业升级的核心障碍,C正确。新疆通过陆路口岸可连接国际市场,“隔绝”表述绝对,D错误。故选C。
      【3题详解】
      制定技术标准需以技术能力为基础,新疆为我国欠发达地区,且题干强调本地纺织院校少,人才短缺是升级的关键瓶颈,制定纺织技术标准非最优路径,A错误。物流完善是辅助条件,非产业升级的核心,B错误。依赖初级产品出口会加剧低端锁定,C错误。题干强调本地纺织院校少,人才短缺是升级的关键瓶颈,培育人才可提升技术水平和附加值,为最优路径,D正确。故选D。
      【点睛】推动产业升级需从技术、人才、产业链完善等方面入手,培育专业技术人才是关键路径之一,因为本地纺织相关本科院校少,人才储备不足,制约了产业向高端化、智能化发展,这体现了地理学科中“产业发展与区域资源、科技、人才”的关联。
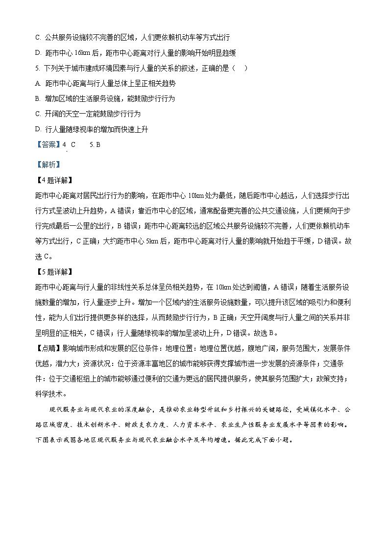
      步行是绿色出行方式的核心组成部分。距市中心距离、生活服务设施数量、天空开阔度与绿视率等城市建成环境是影响城市居民出行行为的关键因素之一。下图示意某城市四种建成环境因素对居民选择步行出行的影响。读图,完成下面小题。
      4. 下列关于距市中心距离对居民出行行为影响的叙述,正确的是( )
      A. 距市中心越远,选择步行得越少
      B. 在距市中心较远的区域行人更倾向于步行完成最后一公里的出行
      C. 公共服务设施较不完善的区域,人们更依赖机动车等方式出行
      D. 距市中心16km后,距市中心距离对行人量的影响开始明显趋缓
      5. 下列关于城市建成环境因素与行人量的关系的叙述,正确的是( )
      A. 距市中心距离与行人量总体上呈正相关趋势
      B. 增加区域的生活服务设施,能鼓励步行行为
      C. 开阔的天空一定能鼓励步行行为
      D. 行人量随绿视率的增加而快速上升
      【答案】4 C 5. B
      【解析】
      【4题详解】
      距市中心距离对居民出行行为的影响,在距市中心10km处为最低,随后距市中心越远,人们选择步行出行方式呈波动上升趋势,A错误;靠近市中心的区域,通常配备更完善的公共交通设施,人们更倾向于步行完成最后一公里的出行,B错误;距市中心距离较远的区域公共服务设施较不完善,人们更依赖机动车等方式出行,C正确;大约距市中心5km后,距市中心距离对行人量的影响就开始趋于平缓,D错误。故选C。
      【5题详解】
      距市中心距离与行人量的非线性关系总体呈负相关趋势,在10km处达到阈值,A错误;随着生活服务设施数量的增加,行人量逐步上升。增加一个区域内的生活服务设施数量,可以提升该区域的吸引力和便利性,能为人们出行提供更多样的选择,从而鼓励步行行为,B正确;天空开阔度与行人量之间的关系并非呈明显的正相关,C错误;行人量随绿视率的增加呈波动上升,D错误。故选B。
      【点睛】影响城市形成和发展的区位条件:地理位置:地理位置优越,腹地广阔,服务范围大,发展条件优越,潜力大;资源状况:位于资源丰富地区的城市能够获得支撑城市进一步发展的资源条件;交通条件:位于交通枢纽上的城市能够通过便利的交通为更远的居民提供服务,使其服务范围扩大;政策支持;科学技术。
      现代服务业与现代农业的深度融合,是推动农业转型升级和乡村振兴的关键路径,受城镇化水平、公路区域密度、技术创新水平、财政支农力度、人力资本水平、农业生产性服务业发展水平等因素的影响。下图表示我国各地区现代服务业与现代农业融合水平及年均增速。据此完成下面小题。
      6. 我国现代服务业与现代农业融合区域发展差异表现为( )
      A. 整体呈“东高西快、中稳东北慢”的格局B. 西南地区两业融合水平最高
      C. 沿海省区两业融合水平都比较高D. 各省区两业融合平均增速差异不大
      7. 下列关于各地区两业融合发展影响因素的分析,正确的是( )
      A. 东部地区依托完善的基础设施、生态资源优势
      B 中部地区承接东部产业转移,融合发展态势稳健
      C. 西部地区拥有政策支持,公路区域密度大
      D. 东北地区得益于产业结构调整、高效的产业协同
      【答案】6. A 7. B
      【解析】
      【6题详解】
      由图可知,东部地区两业融合水平整体较高,西部地区增速较快,中部态势较稳,东北地区增速较慢,符合“东高西快、中稳东北慢”的格局,A正确。西南地区的云南、贵州、西藏融合水平并不是最高,从图中可见东部地区(如上海、江苏、山东等)两业融合水平更高,B错误。沿海省区两业融合水平并非都高,如海南省、天津市较低,C错误。从图中增速折线可知,各省区两业融合平均增速差异较大,D错误。故选A。
      【7题详解】
      东部地区优势在于完善的基础设施、技术创新水平和经济实力,而非生态资源优势,A错误。西部地区公路区域密度低于东部地区,C错误。东北地区产业结构调整和产业协同的效率尚未达到高效水平,D错误。中部地区承接东部产业转移,在现代服务业与现代农业融合发展上态势稳健,B正确。故选B。
      【点睛】从服务业功能的角度,服务业可分为生产性服务业、个人服务业、社会性或非营利政府服务业等。其中,生产性服务业是指为了保持工业生产过程的连续性、促进工业技术的进步、产业升级和提高劳动生产效率提供保障性服务的服务行业,它是从制造业内部生产服务部门独立发展起来的新兴产业,多集中于大都市区,本身不直接向消费者提供服务。
      页岩油气作为保障国家能源安全、推动绿色低碳转型的核心非常规资源,战略地位日益凸显。我国页岩油气开发已从浅层规模建产迈向深层效益突破阶段,2024年页岩油产量达538万吨、页岩气产量达272亿立方米。通过“地质—工程·经济”一体化和技术创新,我国在深层页岩油气开发领域取得重大突破,如四川盆地寒武系筇竹寺组页岩气埋深4500~4700米;测试日产气超300万立方米,技术水平跻身国际先进行列,为国家能源安全提供重要支撑。据此完成下面小题。
      8. 我国页岩油气开发从“浅层”透向“深层”,主要依赖的核心条件是( )
      A. 市场需求的急剧扩张B. 地质工程技术的创新
      C. 能源政策的全面调整D. 国际油价的持续上涨
      9. 地应力是由于岩石形变而引起的介质内部单位面积上的作用力,四川盆地深层页岩气开发中地应力高的主要成因是( )
      A. 储层埋藏深,上覆岩层压力大B. 板块挤压强烈,地壳运动活跃
      C. 沉积岩层理发育,抗压力弱D. 地下水丰富,孔隙水压力高
      【答案】8. B 9. A
      【解析】
      【8题详解】
      市场需求是推动开发的动力,不是深层开发的核心条件,A错误。材料明确提到通过“地质—工程·经济”一体化和技术创新,我国在深层页岩油气开发领域取得重大突破,故技术创新是实现深层开发的核心支撑,B正确。能源政策调整起引导作用,并非核心依赖条件,C错误;国际油价波动影响经济性,但深层开发突破主要依赖技术,D错误;故选B。
      【9题详解】
      材料中有提到页岩气埋深达4500~4700米,上覆岩层压力随深度增加而显著增大,直接导致地应力高,故储层埋藏深,上覆岩层压力大是地应力高的主要原因,A正确。四川盆地内部地壳相对稳定,板块挤压并非深层地应力的主因,B错误。沉积岩层理发育与抗压力弱描述的是岩石本身的结构和力学性质,并非地应力高的成因,C错误。地应力是岩石因形变产生的内部作用力,其主要由上覆岩层的重力等构造力决定,孔隙水压力是地下水在岩石孔隙中产生的压力,它属于孔隙流体压力,与地应力的成因逻辑不同,D错误。故选A。
      【点睛】在能源资源开发方面,页岩油气作为非常规能源,其开发从“浅层”迈向“深层”主要依赖地质工程技术的创新。技术进步使得深层页岩油气的勘探、开采成为可能,这体现了科技对资源开发的关键推动作用,也反映了地理学科中“资源开发与技术创新”的关联。
      花江峡谷大桥,主桥跨径居山区桥梁跨径世界第一、桥梁高度居世界第一,被称为“横竖”都是世界第一,花江峡谷位于贵州省关岭县与贞丰县交界处,是北盘江下游深切喀斯特峡谷,岩层以可溶性碳酸盐岩为主,裂隙发育显著,峰丛洼地广布。花江峡谷大桥建设中,需应对峡谷14级强风与地质不稳定问题,如今大桥不仅改善交通,更串联起三叠纪地质公园,推动“桥旅融合”产业发展。据此完成下面小题。
      10. 能正确反映花江峡谷峰丛洼地形成的地质作用顺序是( )
      A. 流水沉积→水平挤压→发生断裂→地壳抬升→流水溶蚀
      B. 流水沉积→地壳抬升→水平挤压→流水溶蚀→发生断裂
      C. 水平挤压→流水沉积→发生断裂→冰川侵蚀→流水溶蚀
      D. 风力沉积→地壳抬升→流水溶蚀→发生断裂→水平挤压
      11. 花江峡谷大桥建设中,喀斯特地貌引发的工程安全隐患,最需重点防控的是( )
      A. 岩层破碎,桥梁桩基嵌岩深度不足B. 地下溶洞发育,桥梁地基承载力不均
      C. 地表崎岖,桥梁墩身易发生倾斜D. 地下水位较高,桩基混凝土易受侵蚀
      【答案】10. A 11. B
      【解析】
      【10题详解】
      花江峡谷峰丛洼地作为喀斯特地貌的典型形态,其形成遵循特定的地质作用顺序:首先,在古海洋环境中,通过流水沉积作用形成可溶性碳酸盐岩厚层岩层。随后,板块构造运动(如造山运动)导致岩层受水平挤压,发生褶皱变形。挤压作用使岩层产生密集裂隙和断裂,为后期溶蚀提供通道。地壳持续抬升(如喜马拉雅运动),使碳酸盐岩层露出地表,形成高原峡谷地貌。最后,在降水和水流作用下,岩石沿裂隙被溶蚀,逐步塑造出峰丛、洼地等喀斯特景观。所以该峡谷峰丛洼地形成的地质作用顺序为流水沉积→水平挤压→发生断裂→地壳抬升→流水溶蚀。综上,A正确,BCD错误,故选A。
      【11题详解】
      在喀斯特地区,地下溶洞和岩溶裂隙的发育是桥梁工程的核心风险。溶洞导致地基岩体不均匀,使桥梁桩基受力失衡,易引发结构沉降或失稳。钻孔桩施工中,溶洞顶板击穿可能导致漏浆、塌陷,直接威胁工程安全。故B正确。岩层破碎虽影响桩基嵌固,但溶洞导致的承载力不均是更直接的安全隐患,A错误。地表崎岖可能引起墩身倾斜,但可通过工程测量和调整克服,非喀斯特特有风险,C错误。地下水侵蚀混凝土是长期耐久性问题,但短期内对结构稳定性的影响不及地基承载力不均,D错误。故选B。
      【点睛】花江峡谷的地质演化始于流水沉积,经构造运动与溶蚀作用形成峰丛洼地;其桥梁工程需优先防控地下溶洞引发的地基承载力问题,这体现了喀斯特地区地质条件与工程安全的紧密关联。
      “海阔天空浪若雷,塘潮水自天来。”传统的钱塘江观潮多在岸堤进行。如今,游客可乘坐“观潮专线船”破浪迎潮,或搭乘“低空旅游直升机”凌空俯瞰,获得前所未有的观潮体验。2025年11月6日,小明就在浙江海宁盐官(120°E)附近江面体验了这两种新方式。图1为杭州湾示意图,图2示意空中观潮的景观图,图3示意追潮船观潮景观图。据此完成下面小题。
      12. 下列关于新观潮方式优缺点的说法,正确的是( )
      A. 观潮船观潮视野最开阔,直升机观潮则最为经济便捷
      B. 观潮船体验最具沉浸感,直升机则受天气空域制约大
      C. 直升机观测潮头形态最不清晰,观潮船则安全性最高
      D. 直升机便于多角度拍摄,观潮船则完全不受地形影响
      13. 当地时间14时,小明乘坐观潮船在盐官河段附近江面观潮时,太阳大致位于小明的( )
      A. 左前方B. 左后方C. 右前方D. 右后方
      14. 小明从直升机上俯瞰,发现一字潮潮头线(涌潮前锋)并非直线,其主要原因是( )
      A. 月球引力的不均匀B. 江底地形的起伏差异
      C. 盛行风向的剧烈变化D. 地球自转偏向力的影响
      【答案】12. B 13. D 14. B
      【解析】
      【12题详解】
      视野最开阔的应是直升机,而非观潮船;直升机费用高昂,并非“经济便捷”,A错误。观潮船可近距离感受潮水的磅礴气势和声响,沉浸感强;而直升机的起飞和观览受天气和空域管制影响大,B正确。直升机从高空俯瞰,观测潮头形态应是最为清晰的;观潮船离潮水近,安全性风险较高,C错误。观潮船的航线和观潮效果受江道地形、水深等影响很大,并非“完全不受地形影响”,D错误。故选B。
      【13题详解】
      日期为11月6日,太阳直射点位于南半球。地点为盐官(120°E),时间为14时(地方时与北京时间一致),此时太阳位于西南天空。在钱塘江盐官段,潮水的前进方向是自东向西。小明正对潮头,即他的面向是东方,他的左侧是北方,右侧是南方。因此,位于西南方向的太阳就在他的右后方,D正确,ABC错误。故选D。
      【14题详解】
      月球引力是形成潮汐的根本原因,但对于某一时刻在局部江段看到的潮头线形态,月球引力的作用是整体性的,并非导致其弯曲、断裂的直接原因,A错误。钱塘江下游及杭州湾的江底(海床)地形复杂,存在沙坎、深槽和浅滩。水深不同,潮水受到的摩擦阻力也不同,水深处的潮速快,水浅处的潮速慢,这种速度差异直接导致了潮头线变得弯曲、断裂,甚至形成“交叉潮”等奇特景观。这是最直接和主要的原因,B正确。风向和风力虽然能影响潮高,但不是导致潮头线不规则形态的主导因素,C错误。地球自转偏向力主要影响宏观上的水流方向,如河流两岸的冲刷差异,但它不是造成小尺度上潮头线弯曲、断裂的主要原因,D错误。故选B。
      【点睛】太阳方位规律:直射点在北半球,全球有太阳升落现象的各地东北升西北落,直射点在南半球,全球有太阳升落现象的各地东南升西南落;直射点以北地区,正午太阳位于正南方向,直射点以南地区,正午太阳位于正北方向。
      雪冰反照率可影响冰川表面能量收支状况,特别是雪冰反照率的降低可显著加速冰川表层雪的老化过程,是影响雪冰消融的重要因素之一。冰川表面反照率的变化受诸多因素的控制,如气温、降水、成冰作用、黑碳等,其中黑碳等吸光性杂质(包括黑碳、粉尘、有机碳等)的影响备受关注。祁连山冰川目前处于亏损状态,普遍退缩变薄,呈现面积较小的冰川比较大的冰川退缩更严重的特征。研究表明,冰川面积与雪冰反照率变化之间存在响应关系,冰川反照率变化对冰川物质平衡的影响。下图示意祁连山典型冰川区分布(a)及各冰川区冰川平均面积(b)和反照率(c)。据此完成下面小题。
      15. 祁连山地区冰川面积和反照率时间空间变化特征,表现为( )
      A. 较大的冰川区雪冰反照率相比于较小冰川区更趋向于高值
      B. 反照率西部小、东部大
      C. 祁连山冰川分布的下限南坡低于北坡
      D. 夏季较大冰川反照率低于较小冰川
      16. 关于较小的冰川比较大的冰川退缩更严重的原因,说法错误的是( )
      A. 面积较大的冰川对全球气候变暖反照率下降更明显
      B. 面积小的冰川周围多裸露基岩,风力容易将尘埃物质吹扬到冰川表面
      C. 面积较小的冰川的海拔较低,冰川规模小
      D. 面积较小的冰川受人类活动影响大,沉降的黑碳粉尘多
      【答案】15. A 16. A
      【解析】
      【15题详解】
      从图b、c看出,冰川面积大的,它的反照率也高,且更趋向高值,存在正相关关系,A正确。从图a、c中得出,位于祁连山西部的各山反照率比东部的都较大,B错误。祁连山位于干旱区,北坡为阴坡,气温较低,雪线海拔低(约4400米);南坡为阳坡,气温较高,雪线海拔高(约4600米),C错误。面积大的冰川由于有较高的海拔,夏季表面还会存在积雪/粒雪,导致反照率较高,面积小的冰川气温升高导致冰川平衡线上移,可能会超过流域最高高度,使整个冰川都处于消融状态而没有积雪/粒雪的分布,反照率低,D 错误。故选A。
      【16题详解】
      冰川面积大,雪冰反照率会偏向于高值,小冰川较低的反照率更易于导致冰川消融加速,A错误,符合题意。冰川表面的尘埃物质、黑碳粉尘造成反照率偏低,吸收太阳辐射较多,导致温度升高,冰川融化加剧,BD正确,不符合题意。海拔越低,雪线以上的冰川面积小,反照率也低,消融加速,C正确,不符合题意。故选A。
      【点睛】祁连山冰川面积与反照率存在空间关联,较大冰川区反照率更高,这是因为大冰川表面积雪更厚、杂质更少,对太阳辐射的反射能力强。而较小冰川受周边裸岩扬尘、黑碳沉降等影响更大,反照率低,吸收太阳辐射多,冰川消融更显著,体现了气候变暖背景下冰川反照率反馈机制对冰川变化的影响。
      二、非选择题:本大题共3小题,共52分。
      17. 阅读图文材料,完成下列要求。
      于田县(年均温11.6℃,年均降水量47.7mm,蒸发量2432.1mm)位于塔克拉玛干沙漠南缘,昆仑墟之北,克里雅河沿岸延绵的绿洲上。于阗古国的人民精于农作,盛产沙漠玫瑰(根系发达、耐旱、耐盐碱、不耐寒),当地的人民酿制花酱、炮制花茶、萃取精油,已经成为于田的产业支柱,得天独厚的自然条件为沙漠玫瑰创造了绝佳的生长环境,历经数千年的育种改良,孕育出“于田沙漠玫瑰”这一独特的高原品种,获得“农业农村部农产品地理标志”。当地企业研发了70余种高附加值的新产品,通过“合作社—电商—农户”模式,产品畅销全国,2024年产值达2.4亿元。盛开季节,吸引了大批慕名而来的游客。目前该县玫瑰花种植面积已达7.2万亩,成为扎根沙漠的“生态卫士”,让“沙海”变成了“花海”,形成了一道生态屏障,有效地改善了生态环境。下图为于田县位置示意图。

      (1)结合玫瑰花的生长习性和生产过程,分析于田县玫瑰花品质优良的原因。
      (2)试为于田县玫瑰花产业融合发展提出合理化建议。
      (3)说明于田县种植沙漠玫瑰成为“生态卫士”,给该县带来的生态效益。
      (4)于田县为促进“文旅”产业发展,可以采取哪些玫瑰花文化的体验措施。
      【答案】(1)位于塔克拉玛干沙漠南缘,气候干旱,昼夜温差大,光照时长充足,有利于生长和芳香养分积累;年均温 11.6℃,生长期较长,养分积累多且能安全越冬;地处洪积扇,地势平坦,土壤深厚肥沃,多砂质土,透水透气性强,排水性好;灌溉水源主要来自昆仑山上的冰雪融水,水质好;种植历史悠久,经验丰富,育种改良;远离工业区,污染少,环境优;降水天气少/干燥天气多,采摘的花卉不易腐烂;精耕细作,品质高。
      (2)提高农业生产技术和资金保障,保证玫瑰花种植数量和品质,推动第一产业提质增效、创新发展;发展深加工,延伸产业链,着重发展技术含量高、附加值高、市场需求量大的新型产品,增加收入;积极引导玫瑰花产业由单一种植向旅游观光体验升级,打造乡村旅游品牌,促进第三产业发展;加强基础设施的建设、品牌的宣传、信息的通畅、市场的开拓,人才的吸收,在政府政策支持与引导下,三大产业相互结合,协调发展。
      (3)于田沙漠玫瑰根系发达,枝叶密集形成天然屏障,能有效降低风速,固定流动沙丘;玫瑰植株的根系网络能固沙锁土,枝叶截留水分和沙土;缓解土地沙漠化和盐碱化,提高有机质的含量,有利于改善土壤;玫瑰种植区可降低风速、减少蒸发量,改善了局部小气候,抑制沙尘天气;美化环境、增加生物多样性。
      (4)打造玫瑰花卉博物馆,便于游客参观;建设玫瑰花加工体验区,便于游客体验加工玫瑰花的过程;提供一些装备设施,便于游客观赏、采摘、绘画、照相;建设玫瑰花产品展销区,便于游客采购玫瑰花制品等;拓展性的插花等园艺学习与体验,举办有关文创的活动。
      【解析】
      【分析】本大题以于田县沙漠玫瑰产业为材料设置试题,涉及农业区位、产业融合、生态效益、文旅发展等相关知识点,考查学生获取和解读地理信息、调动和运用地理知识、描述和阐述地理事物的能力,体现综合思维、区域认知、人地协调观学科素养。
      【小问1详解】
      从玫瑰的生长习性(耐旱、耐盐碱等)、于田县的自然条件(气候、土壤、水源)及生产过程(育种、种植管理)分析玫瑰花品质优良的原因。从自然条件看,于田县气候干旱,光照时间长且昼夜温差大,利于玫瑰光合作用和养分积累;年均温适宜,生长期长,使玫瑰养分积累更充分;土壤方面,地处洪积扇,土层深厚肥沃且透水性好,利于玫瑰根系生长;水源为昆仑山冰雪融水,水质纯净。从生产过程看,当地种植玫瑰历史悠久,育种和种植经验丰富,且远离工业污染,采摘时干燥天气多,减少了玫瑰腐烂,这些因素共同造就了其优良品质。
      【小问2详解】
      从一二三产业融合发展的思路,围绕种植、加工、旅游、品牌建设等环节提出建议。农业生产上,可加大技术和资金投入,提高玫瑰种植的规模化和品质。工业加工上,延伸产业链,发展玫瑰深加工,开发如玫瑰精油、玫瑰食品等高附加值产品。服务业方面,利用玫瑰资源发展乡村旅游,打造玫瑰主题观光、采摘体验项目,同时加强品牌宣传和市场推广,提升于田玫瑰的知名度和市场竞争力。此外,完善交通等基础设施,吸引人才,促进一二三产业协同发展。
      【小问3详解】
      从防风固沙、水土保持、土壤改良、气候调节、生物多样性等生态功能分析沙漠玫瑰的生态效益。沙漠玫瑰根系发达,能有效固定流沙,降低风速,阻挡风沙侵袭;枝叶可截留水分和沙土。其生长还能改善土壤结构,增加土壤有机质,缓解土地盐碱化和沙漠化。大面积种植形成的玫瑰带可降低区域风速、减少蒸发,改善局部小气候,抑制沙尘天气。同时,玫瑰种植美化了环境,为动植物提供了生存空间,增加了生物多样性。
      【小问4详解】
      从文化展示、生产体验、观光游览、产品消费等方面设计玫瑰花文化的文旅体验措施。可建设玫瑰文化展览馆,展示于田玫瑰的种植历史、文化内涵和产业发展历程。设置玫瑰加工体验工坊,让游客参与玫瑰产品的制作过程,如制作玫瑰茶、玫瑰手工艺品等。打造玫瑰观光园,供游客欣赏玫瑰景观、参与采摘活动。建设玫瑰产品展销中心,推出特色玫瑰商品供游客选购。还可举办玫瑰文化节、花艺培训等活动,丰富游客的玫瑰花文化体验。
      18. 阅读图文材料,完成下列要求。
      青藏高原是全球气候变化的敏感区,其气候系统受西风环流与亚洲季风协同调控,陆地生态系统总初级生产力(GPP,反映植被光合作用固定碳的总量)的动态变化对区域碳循环及气候反馈具有关键意义。某研究基于遥感观测数据与气候模型,将青藏高原划分为季风区、过渡区和西风区(图1),分析不同区域GPP对高原整体变化的贡献(图2)。
      (1)结合气候分区特征,说明青藏高原季风区GPP显著高于西风区的主要原因,并指出过渡区GPP的空间分布特点。
      (2)研究发现,1982—2018年青藏高原年总GPP呈显著增加趋势,且三大区域贡献存在差异。请指出主导GPP长期增加趋势的区域,并提出判断依据。
      (3)解释西风区在高降水区间GPP反而下降原因。
      【答案】(1)主要原因:季风区受南亚和东亚季风影响,降水充沛,水热组合条件优越,植被覆盖度高(以森林等生产力高的植被类型为主),GPP水平高;西风区受西风环流调控,气候寒冷干燥,植被以荒漠为主,植被稀疏,生产力低下,GPP水平低。
      过渡区分布特点:过渡区为西风与季风的交汇区域,水热条件介于季风区与西风区之间,GPP空间分布呈现出从季风区向西风区逐渐递减的过渡特征,数值介于两者之间;(东多西少或东南多西北少)。
      (2)主导区域:季风区
      判断依据:从贡献比例看,季风区对青藏高原GPP长期变化趋势的贡献率极高,显著高于过渡区和西风区,其GPP的增加量在高原整体增加量中占比最高;从长期变化趋势来看,季风区的增长表现最明显。
      (3)西风区以高寒荒漠为主,优势植被为浅根植物;降水超过阈值后,过多水分会加剧土壤缺氧,同时增强土壤侵蚀导致养分流失、有机质含量下降,抑制植被光合作用,最终使GPP下降。
      【解析】
      【分析】本大题以青藏高原不同气候分区的总初级生产力(GPP)为材料设置试题,涉及气候分区与植被生产力、区域贡献差异、降水对GPP的影响等相关知识点,考查学生获取和解读地理信息、调动和运用地理知识、描述和阐述地理事物的能力,体现综合思维、区域认知学科素养。
      【小问1详解】
      从气候分区的水热条件、植被类型差异分析季风区与西风区GPP的差异,结合过渡区的地理位置分析其 GPP空间分布特点。季风区受南亚和东亚季风影响,降水充足,水热组合条件好,植被以森林等生产力高的类型为主,因此GPP水平高;西风区受西风环流控制,气候寒冷干燥,植被以荒漠为主,植被稀疏,生产力低,GPP水平低。 过渡区位于西风与季风的交汇地带,水热条件介于季风区和西风区之间,其GPP空间分布呈现出从季风区向西风区逐渐递减的过渡特征,数值也介于两者之间,整体东多西少。
      【小问2详解】
      从图2中三大区域GPP长期变化趋势的贡献比例分析主导区域及依据。主导区域是季风区。从图2的贡献比例来看,季风区对青藏高原GPP长期变化趋势的贡献率远高于过渡区和西风区,其GPP的增加量在高原整体增加量中占比最高,且从长期变化趋势上,季风区的增长表现最为明显。
      【小问3详解】
      从西风区的植被类型、降水对土壤和植被光合作用的影响分析高降水区间GPP下降的原因。西风区以高寒荒漠为主,植被多为浅根植物。当降水超过一定阈值后,过多的水分会使土壤缺氧加剧,同时增强土壤侵蚀,导致养分流失、有机质含量下降,进而抑制植被的光合作用,最终使得GPP下降。
      19. 阅读图文材料,完成下列要求。
      甘肃省民勤县位于石羊河流域下游,巴丹吉林沙漠和腾格里沙漠之间。青土湖曾是民勤境内最大的湖泊,湖盆沉积主体为浅湖相砂质黏土层,20世纪中期因上游用水增加、地下水超采,于1959年完全干涸,湖床变成盐碱地和沙源。2010年起,通过实施石羊河流域重点治理工程,连续生态输水,地下水位上升,青土湖重现水面,形成约30平方千米的季节性水域、湿地和草甸,与周围沙丘交错分布,成为沙丘与水景共存的“沙湖共生”生态治理的典范。图1为青土湖在石羊河流域的位置图,图2为青土湖“沙湖共生”景观图。
      (1)分析导致青土湖在20世纪中期干涸的主要人为原因。
      (2)说明生态输水后青土湖地区“沙湖共生”景观的形成条件。
      (3)有观点认为“沙湖共生”景观在干旱区难以长期稳定维持,请论证这一观点。
      【答案】(1)上游地区人口增长、农业扩张,大量截留石羊河水资源用于灌溉,导致下游青土湖补给水源减少;下游民勤县过度开采地下水,用于农业生产和生活用水,导致地下水位下降,湖床裸露;缺乏科学的流域水资源管理,水资源分配不合理,加剧下游水资源短缺。
      (2)生态输水使地下水位上升,干涸湖床重新积水,形成季节性水域和湿地;湖盆沉积的砂质黏土层,为水域形成提供地形基础,且积水后逐渐孕育草甸植被;青土湖地处两大沙漠之间,周围沙丘广布,水域、湿地与沙丘交错分布,形成“沙湖共生”景观;输水后局部生态环境改善,植被逐渐恢复,进一步稳定水域与沙丘的共存状态。
      (3)干旱区气候干旱,蒸发量大,青土湖水源主要依赖生态输水,若上游来水减少或输水中断,水域易再次干涸;区域降水稀少,水资源总量有限,长期生态输水可能挤占上游生产、生活用水,难以持续保障输水规模;全球气候变暖可能加剧区域干旱程度,增加蒸发量,导致水域面积萎缩;若管理不当,可能因过度放牧、旅游开发等人类活动造成破坏,影响湿地和草甸植被,导致沙丘活动加剧,破坏“沙湖共生”景观稳定性。
      【解析】
      【分析】本大题以石羊河流域为材料设置试题,涉及自然环境的整体性、生态治理措施等相关知识点,考查学生获取和解读地理信息、调动和运用地理知识、描述和阐述地理事物的能力,体现了综合思维、区域认知等学科素养。
      小问1详解】
      上游灌溉截留:石羊河流域上游人口增长引发农业扩张,大规模引水灌溉导致下游青土湖的地表补给水源急剧减少。类似我国塔里木河下游罗布泊的干涸,均因上游过度截流灌溉而引发终端湖萎缩;下游地下水超采:民勤县作为下游绿洲,农业生产与生活用水高度依赖地下水,长期超采使地下水位大幅下降,湖床失去地下水的顶托作用而裸露干涸。这种“地表-地下”水资源的双重透支,是西北内流区湖泊消亡的典型人为机制;流域管理缺失:缺乏跨区域、多部门的流域水资源统一调配机制,用水效率低下且分配不公,进一步加剧了下游水资源的稀缺性,最终导致青土湖生态系统崩溃。
      【小问2详解】
      水文复苏:生态输水直接提升地下水位,使干涸湖床重新积水,形成季节性水域与湿地,为“湖”的景观要素提供物质基础。这种“人工补水-地下水位回升-水域形成”的链条,是干旱区湿地恢复的关键路径;地形与植被支撑:湖盆沉积的砂质黏土层具有一定保水性能,为水域形成提供地形与水文条件。积水后孕育的草甸植被不仅能涵养水源,还可通过根系固沙,为“沙湖共生”提供生态稳定性;空间格局先天条件:青土湖地处巴丹吉林沙漠与腾格里沙漠之间,天然的沙丘广布格局为“沙”的景观要素提供载体;水域、湿地与沙丘的交错分布,从景观生态学角度看,这种“异质生境镶嵌”可提升生态系统的抗干扰能力;生态反馈强化:输水后植被恢复进一步稳定了水域与沙丘的共存状态——植被固沙减少了沙丘移动对水域的侵蚀,水域的存在又为植被提供了水分,形成“沙-水-植被”的正反馈循环。
      【小问3详解】
      水源依赖性风险:干旱区蒸发量远大于降水量,青土湖水源几乎完全依赖生态输水。这种“人工输水-湖泊存在”的强依赖关系,若遭遇上游来水减少(如石羊河水源地冰川因气候变暖退缩)或输水中断,水域会迅速因蒸发干涸,“湖”的要素将消失;水资源分配冲突:石羊河流域人口与农业规模持续增长,生产、生活用水需求刚性增加。长期生态输水可能与上游用水需求产生冲突,难以持续保障大规模输水,景观维持的水源基础存在根本性隐患;气候变暖的叠加影响:全球气候变暖会加剧区域干旱程度,一方面提升蒸发量导致水域萎缩,另一方面可能使石羊河上游冰川加速消融,长期来看上游来水存在减少趋势,进一步削弱景观的水源支撑;人类活动的潜在破坏:若管理措施不到位,过度放牧会破坏草甸植被,旅游开发可能造成湿地生态退化,这些人类活动会打破“沙-水-植被”的平衡,导致沙丘活动加剧,最终破坏“沙湖共生”的景观稳定性。

      相关试卷

      湖南省湘东教学联盟2026届高三上学期一模联考地理试题 Word版含解析:

      这是一份湖南省湘东教学联盟2026届高三上学期一模联考地理试题 Word版含解析,文件包含湖南省湘东教学联盟2026届高三上学期11月期中地理试题原卷版docx、湖南省湘东教学联盟2026届高三上学期11月期中地理试题Word版含解析docx等2份试卷配套教学资源,其中试卷共22页, 欢迎下载使用。

      湖南省湘东教学联盟2026届高三上学期一模联考地理试卷(Word版附解析):

      这是一份湖南省湘东教学联盟2026届高三上学期一模联考地理试卷(Word版附解析),文件包含湖南省湘东教学联盟2026届高三上学期11月期中地理试题原卷版docx、湖南省湘东教学联盟2026届高三上学期11月期中地理试题Word版含解析docx等2份试卷配套教学资源,其中试卷共22页, 欢迎下载使用。

      湖南省湘东教学联盟2026届高三上学期11月联考试题 地理 PDF版含解析:

      这是一份湖南省湘东教学联盟2026届高三上学期11月联考试题 地理 PDF版含解析,共8页。

      资料下载及使用帮助
      版权申诉
      • 1.电子资料成功下载后不支持退换,如发现资料有内容错误问题请联系客服,如若属实,我们会补偿您的损失
      • 2.压缩包下载后请先用软件解压,再使用对应软件打开;软件版本较低时请及时更新
      • 3.资料下载成功后可在60天以内免费重复下载
      版权申诉
      若您为此资料的原创作者,认为该资料内容侵犯了您的知识产权,请扫码添加我们的相关工作人员,我们尽可能的保护您的合法权益。
      入驻教习网,可获得资源免费推广曝光,还可获得多重现金奖励,申请 精品资源制作, 工作室入驻。
      版权申诉二维码
      欢迎来到教习网
      • 900万优选资源,让备课更轻松
      • 600万优选试题,支持自由组卷
      • 高质量可编辑,日均更新2000+
      • 百万教师选择,专业更值得信赖
      微信扫码注册
      手机号注册
      手机号码

      手机号格式错误

      手机验证码 获取验证码 获取验证码

      手机验证码已经成功发送,5分钟内有效

      设置密码

      6-20个字符,数字、字母或符号

      注册即视为同意教习网「注册协议」「隐私条款」
      QQ注册
      手机号注册
      微信注册

      注册成功

      返回
      顶部
      学业水平 高考一轮 高考二轮 高考真题 精选专题 初中月考 教师福利
      添加客服微信 获取1对1服务
      微信扫描添加客服
      Baidu
      map