搜索
      上传资料 赚现金

      山东省泰安市2025-2026学年高三上学期11月期中考试生物试卷

      • 4.12 MB
      • 2025-11-19 15:46:15
      • 16
      • 0
      • 教习网6560351
      加入资料篮
      立即下载
      山东省泰安市2025-2026学年高三上学期11月期中考试生物试卷第1页
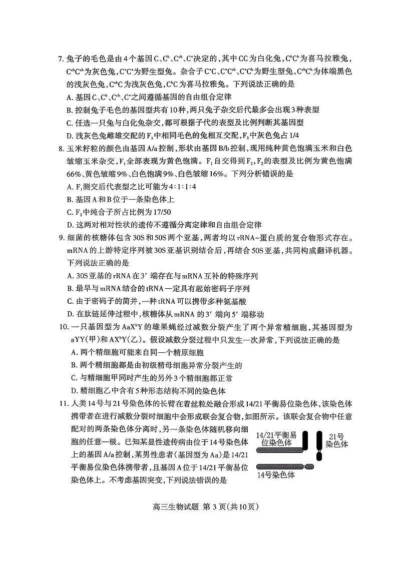
      1/12
      山东省泰安市2025-2026学年高三上学期11月期中考试生物试卷第2页
      2/12
      山东省泰安市2025-2026学年高三上学期11月期中考试生物试卷第3页
      3/12
      还剩9页未读, 继续阅读

      山东省泰安市2025-2026学年高三上学期11月期中考试生物试卷

      展开

      这是一份山东省泰安市2025-2026学年高三上学期11月期中考试生物试卷,共12页。

      高 三 年 级 考 试
      生物试题参考答案及评分标准
      试卷类型:A
      2025. 11
      一、选择题:本题共15 小题,每小题2 分,共30 分。每小题只有一个选项符合题目要求。
      二、选择题:本题共5 小题,每小题3 分,共15 分。每小题有一个或多个选项符合题目要求,全部选对得3 分,选对但不全的得1 分,有选错的得0 分。
      三、非选择题:本题共5 小题,共55 分。除注明外,每空1 分。
      21.(9 分)
      色素类囊体膜上和叶绿体基质中
      6
      NADPH 的合成PQ和Cytb f 转运H+
      减少上升
      百草枯阻止电子传递抑制了H+的运输,使膜内外H+的浓度差减小(1 分),ATP 的合成量减少(1 分)晴天
      22.(9 分)
      (1)18G1和S10~18
      无活性分离酶进入细胞核使黏连蛋白被降解,导致姐妹染色单体提前分离
      (1 分),此时星射线还没有附着于着丝粒上(或“尚未形成”),染色体会随意移动(或“分配混乱”),无法保证 DNA平均分配(1 分)
      抑制三酰甘油为疏水分子(1 分),单层磷脂分子的疏水尾部可与脂滴结合,将其包裹(1 分)
      23.(16 分)
      (1)A 是触角发育的必要基因,且长度与 A 数量有关;B 对触角的发育有抑制作用
      (2 分)AaBb(2 分)
      高三生物试题参考答案 第 1 页(共2 页)
      题号
      1
      2
      3
      4
      5
      6
      7
      8
      9
      10
      11
      12
      13
      14
      15
      答案
      B
      A
      B
      C
      D
      A
      C
      D
      A
      D
      D
      C
      B
      D
      C
      题号
      16
      17
      18
      19
      20
      答案
      AB
      BCD
      ABD
      C
      AD
      (2)D(2 分) 让乙与甲中雄性个体杂交,观察并统计子代表型和比例(2 分)若触角有分❹︰触角无分❹︰无触角=3︰3︰2,则两对基因位于非同源染色体上(2 分);若该比值为2︰1︰1,则D 和A位于一条染色体上(2 分);
      若该比值为1︰2︰1,则D 和a 位于一条染色体上(2 分)
      (3)分❹: 无分❹ = 3︰1(1 分),分❹︰无分❹ = 17︰1(1 分)
      24.(9 分)
      PTGS RNA 介导的基因沉默不改变基因的碱基序列,但基因表达和表型发生可遗传变化(2 分)
      甲基化修饰导致启动子结构发生改变,RNA 聚合酶不能识别并与之结合,基因的转录被抑制(2 分)
      细胞分化(或基因的选择性表达)5' 端到3' 端8n(1/2m—1() 2 分)
      25.(12 分)
      神经 分级 放大激素的调节效应,形成多级反馈调节,有利于精细调控,从而维持机体的稳态(2 分)
      减少 协同
      作用途径为反射弧;作用范围准确、比较局限;作用时间短暂;反应迅速(每点 1分,共3 分)
      长期精神压力,机体处于应激状态(1 分),通过下丘脑—垂体—肾上腺皮质轴分泌的CORT 增多(1 分),同时相关神经中枢抑制副交感神经,导致多种促炎细胞因子增多,从而引发相应症状(1 分)

      相关试卷 更多

      资料下载及使用帮助
      版权申诉
      • 1.电子资料成功下载后不支持退换,如发现资料有内容错误问题请联系客服,如若属实,我们会补偿您的损失
      • 2.压缩包下载后请先用软件解压,再使用对应软件打开;软件版本较低时请及时更新
      • 3.资料下载成功后可在60天以内免费重复下载
      版权申诉
      若您为此资料的原创作者,认为该资料内容侵犯了您的知识产权,请扫码添加我们的相关工作人员,我们尽可能的保护您的合法权益。
      入驻教习网,可获得资源免费推广曝光,还可获得多重现金奖励,申请 精品资源制作, 工作室入驻。
      版权申诉二维码
      欢迎来到教习网
      • 900万优选资源,让备课更轻松
      • 600万优选试题,支持自由组卷
      • 高质量可编辑,日均更新2000+
      • 百万教师选择,专业更值得信赖
      微信扫码注册
      手机号注册
      手机号码

      手机号格式错误

      手机验证码 获取验证码 获取验证码

      手机验证码已经成功发送,5分钟内有效

      设置密码

      6-20个字符,数字、字母或符号

      注册即视为同意教习网「注册协议」「隐私条款」
      QQ注册
      手机号注册
      微信注册

      注册成功

      返回
      顶部
      学业水平 高考一轮 高考二轮 高考真题 精选专题 初中月考 教师福利
      添加客服微信 获取1对1服务
      微信扫描添加客服
      Baidu
      map