搜索
      上传资料 赚现金

      山东省泰安市2024-2025学年高三上学期11月期中考试生物+答案

      • 2.64 MB
      • 2025-08-26 10:01:00
      • 48
      • 0
      • 酱呼噜
      加入资料篮
      立即下载
      山东省泰安市2024-2025学年高三上学期11月期中考试生物+答案第1页
      1/31
      山东省泰安市2024-2025学年高三上学期11月期中考试生物+答案第2页
      2/31
      山东省泰安市2024-2025学年高三上学期11月期中考试生物+答案第3页
      3/31
      还剩28页未读, 继续阅读

      山东省泰安市2024-2025学年高三上学期11月期中考试生物+答案

      展开

      这是一份山东省泰安市2024-2025学年高三上学期11月期中考试生物+答案,共31页。试卷主要包含了11, 二硝基水杨酸, 乙醇脱氢酶, 将某动物等内容,欢迎下载使用。
      本试卷共12页。试卷满分为100分,答题时间为90分钟。
      注意事项:
      1.答卷前,考生务必将自己的姓名、学号、学校、考试科目用铅笔涂写在答题卡上。
      2.每小题选出答案后,用铅笔把答题卡上对应题目的答案标号涂黑,如需改动,用橡皮擦干净后,再选涂其他答案,不能答在试卷上。
      3.考试结束后,监考人员将本试卷和答题卡一并收回。
      一、选择题:本题共15小题,每小题2分,共30分。每小题只有一个选项符合题目要求。
      1. 在电镜下核仁超微结构有纤维中心(FC)、致密纤维组分(DFC)、颗粒组分(GC)三个特征性区域。核糖体的发生首先由位于FC区的RNA聚合酶介导rDNA转录,产生的rRNA前体在DFC区和GC区中加工,并与相关蛋白质组装成核糖体的两个亚基。下列说法正确的是( )
      A. 核仁参与核糖体合成,是细胞核中储存DNA的主要结构
      B. 核糖体亚基通过核孔运出细胞核,不需要消耗能量
      C. 原核细胞无核仁,但能合成rRNA
      D. 细胞在有丝分裂各时期都进行核rDNA的转录
      【答案】C
      【解析】
      【分析】细胞核的结构:(1)核膜:双层膜,外膜上附有许多核糖体,常与内质网相连;(2)其上有核孔,是核质之间频繁进行物质交换和信息交流的通道;(3)核仁:与某种RNA的合成以及核糖体的形成有关。在有丝分裂过程中,核仁有规律地消失和重建;(4)染色质:细胞核中能被碱性染料染成深色的物质,其主要成分是DNA和蛋白质。
      【详解】A、真核细胞的核仁与核糖体的形成有关,但细胞核中储存DNA的主要结构是染色质,A错误;
      B、核糖体亚基通过核孔运出细胞核,该过程需要消耗能量,B错误;
      C、核糖体是原核细胞唯一的细胞器,核糖体的组成是rRNA和蛋白质,原核细胞无核仁,但能合成rRNA,C正确;
      D、细胞在有丝分裂的前期,核仁解体,无法转录,D错误。
      故选C。
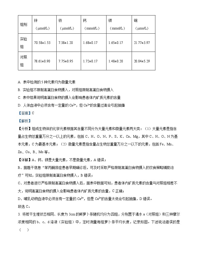
      2. 苯丙酮尿症患者早期确诊后,可及时采取严格限制高蛋白食物摄入的饮食策略辅助治疗。为验证该策略的有效性进行了相关研究,下表为研究过程中患者体内几种矿质元素含量的检测结果。下列分析正确的是( )
      A. 表中检测的5种元素均为微量元素
      B. 实验组不限制高蛋白食物摄入,对照组限制高蛋白食物摄入
      C. 表中结果说明高蛋白食物的摄入会影响患者体内矿质元素的含量
      D. 人体血液中必须含有一定量的Ca2+,但Ca2+的含量过高会引起抽搐
      【答案】C
      【解析】
      【分析】组成生物体的化学元素根据其含量不同分为大量元素和微量元素两大类:(1)大量元素是指含量占生物总重量万分之一以上的元素,包括C、H、O、N、P、S、K、Ca、Mg,其中C、H、O、N为基本元素,C为最基本元素;(2)微量元素是指含量占生物总重量万分之一以下的元素,包括Fe、Mn、Zn、Cu、B、M等。
      【详解】A、钙、镁是大量元素,不是微量元素,A错误;
      B、据题干信息“苯丙酮尿症患者早期确诊后,可及时采取严格限制高蛋白食物摄入的饮食策略辅助治疗”可知,实验组限制高蛋白食物摄入,B错误;
      C、对患者进行严格限制高蛋白食物摄入后,据表中数据可知,患者体内矿质元素的含量与对照组相差不大,说明高蛋白食物的摄入会影响患者体内矿质元素的含量,C正确;
      D、哺乳动物血液中必须含有一定量的Ca2+,但是Ca2+的含量太低会引起抽搐,D错误。
      故选C。
      3. 将若干生理状态相同、长度为3cm的鲜萝卜条随机均分为四组,分别置于清水a(对照组)和三种摩尔浓度相同的b、c、d溶液(实验组)中,定时测量每组萝卜条平均长度,记录如图。下述说法错误的是( )
      A. a、b、c三组的萝卜条细胞均发生了渗透吸水
      B. 40min时,若将萝卜条全移至清水,足够时间后测量,则b、c组长度大于a、d组
      C. 60min时,蔗糖溶液中萝卜条不能恢复原长度是因为细胞不吸收蔗糖
      D. 90min时,四组实验中的萝卜条的细胞液浓度都比实验前大
      【答案】D
      【解析】
      【分析】在清水中,萝卜条长度先稍微变长点,然后保持不变,说明细胞吸收了少量的水;在甘油溶液、葡萄糖溶液中,萝卜条长度先变短,再变长,最后保持原来的长度不变,说明细胞先失水,后来由于甘油(葡萄糖)进入细胞内,细胞吸水复原;在蔗糖溶液中,萝卜条长度先变短,再然后保持不变,说明细胞先失水,后来由于蔗糖不能进入细胞内,细胞大小保持不变。
      【详解】A、清水组萝卜条细胞发生了渗透吸水,甘油溶液和葡萄糖溶液组萝卜条先渗透失水后渗透吸水.A正确;
      B、最初萝卜条的细胞液浓度一致,40min时,将萝卜条b和c吸收了甘油和葡萄糖,导致细胞中溶质多于a和d组,全移至清水,足够时间后测量,则b、c组长度大于a、d组,B正确;
      C、蔗糖溶液中的萝卜条细胞壁与原生质层间的蔗糖溶液浓度和外界浓度相等,细胞不吸收蔗糖,C正确;
      D、实验结束后,甘油组和葡萄糖组由于都吸收了溶质进入细胞,所以细胞液浓度变大了,蔗糖组因为细胞失水,细胞液浓度也变大了,清水组细胞吸水,细胞液浓度减小,D错误。
      故选D。
      4. 人体内不同细胞吸收葡萄糖的方式不完全相同,图甲为成熟红细胞从内环境中吸收葡萄糖的模式图,图乙为小肠上皮细胞从肠腔吸收并转运葡萄糖的模式图。据图推测正确的是( )
      A. 甲中细胞内葡萄糖分解形成的丙酮酸进入线粒体才能氧化供能
      B. 甲中成熟红细胞吸收葡萄糖需要借助转运蛋白,但属于协助扩散
      C. 乙中细胞吸收葡萄糖和排出Na+消耗的能量均来自ATP的水解
      D. 甲乙中的转运蛋白在吸收葡萄糖时并非都发生自身构象的改变
      【答案】B
      【解析】
      【分析】小分子物质跨膜运输的方式包括:自由扩散、协助扩散、主动运输。自由扩散高浓度到低浓度,不需要载体,不需要能量;协助扩散是从高浓度到低浓度,不需要能量,需要载体;主动运输从低浓度到高浓度,需要载体,需要能量。大分子或颗粒物质进出细胞的方式是胞吞和胞吐,不需要载体,消耗能量。
      【详解】A、人的成熟的红细胞中没有线粒体,只能进行无氧呼吸,场所为细胞质基质,A错误;
      B、甲中成熟红细胞吸收葡萄糖是顺浓度梯度进行的,需要借助转运蛋白,方式是协助扩散,B正确;
      C、乙中细胞排出 Na⁺消耗的能量来自 ATP 的水解,而吸收葡萄糖的能量来自钠离子的浓度差产生的势能,C错误;
      D、由图可知,甲乙中的转运蛋白在吸收葡萄糖时均会发生自身构象的改变,D错误。
      故选B。
      5. 二硝基水杨酸(DNS)与还原糖反应后的产物在高温条件下显棕红色,且在一定范围内,颜色深浅与还原糖的浓度成正比。某兴趣小组利用该原理探究“温度对α-淀粉酶活性的影响”,保温相同时间后,先加入NaOH终止酶促反应,再进行颜色测定,结果如图(OD代表颜色深浅的相对值)。下列说法错误的是( )

      A. 保温是为了维持淀粉和α-淀粉酶反应时的相应温度
      B. 可用HCl代替NaOH来终止酶促反应
      C. 需在相同高温条件下对反应产物进行颜色测定
      D. α-淀粉酶在0℃和100℃条件下的空间结构不同
      【答案】B
      【解析】
      【分析】1、酶的高效性,酶的催化效率远远高于无机催化剂的催化效率;酶的专一性,一种酶只能催化一种或一类化学反应的进行;酶的催化需要适宜的温度和pH值。2、生物学探究实验中,人为控制的变量称为自变量,随着自变量的改变而改变的变量称为因变量,对实验结构有影响的其他变量称为无关变量;探究实验需要遵循对照原则和单一变量原则。
      【详解】A、保温是让α-淀粉酶催化淀粉水解,并同时维持淀粉和α-淀粉酶反应时的相应温度,A正确;
      B、在酸性条件下,淀粉会水解,会影响实验结果,因此不能用HCl代替NaOH来终止酶促反应,B错误;
      C、反应结束后,进行颜色鉴定时,需在相同高温条件下对反应产物进行颜色测定,避免无关变量对实验结果的影响,C正确;
      D、α-淀粉酶在0℃条件下空间结构不破坏,在100℃条件下空间结构破坏,D正确。
      故选B。
      6. 乙醇脱氢酶(ADH)、乳酸脱氢酶(LDH)是植物细胞中无氧呼吸的关键酶,其催化的代谢途径如图1所示。为探究Ca2+对淹水处理的辣椒幼苗根细胞呼吸作用的影响,研究人员设计丙组为实验组,甲、乙均为对照组,其中甲组是正常生长的幼苗,部分实验结果如图2所示。下列说法正确的是( )
      A. 淹水时Ca2+影响ADH、LDH的活性,减少乙醛和乳酸积累造成的伤害
      B. 乙组辣椒幼苗根细胞产生乳酸的速率大于产生乙醇的速率
      C. 丙组的处理方式是选择生长状态一致的辣椒幼苗进行淹水处理
      D. 丙酮酸生成乳酸或酒精的过程中,利用NADH的能量合成ATP
      【答案】A
      【解析】
      【分析】1、本实验的目的是探究Ca2+对淹水处理的辣椒幼苗根细胞呼吸作用的影响,实验的自变量是Ca2+的有无及植物是否淹水;甲、乙均为对照组,甲组是正常生长的幼苗,故甲组处理应为不淹水、不添加Ca2+,乙组进行淹水处理,不添加Ca2+;丙组为实验组,故丙组的处理方式是选择生长状态一致的辣椒幼苗进行淹水处理,并添加Ca2+。
      2、无氧呼吸的全过程,可以概括地分为两个阶段,这两个阶段需要不同酶的催化,但都是在细胞质基质中进行的。第一个阶段与有氧呼吸的第一个阶段完全相同,1分子的葡萄糖分解成2分子的丙酮酸,产生少量的[H],释放出少量的能量并合成ATP。第二个阶段是,丙酮酸在不同酶的催化作用下,分解成酒精和二氧化碳,或者转化成乳酸。
      【详解】A、与乙组相比,丙组ADH活性较高,会消耗更多乙醛,LDH活性稍低,会产生较少乙酸,所以淹水条件下,适当施用 Ca2+可减少根细胞无氧呼吸产物乳酸和乙醛的积累,从而减轻其对根细胞的伤害,A正确;
      B、观察图2乙组,ADH活性约为70U·g-1FW,LDH活性约为3U·g-1FW,ADH活性远大于LDH活性,故产生乙醇的速率远大于产生乳酸的速率,B错误;
      C、丙组为实验组,要添加Ca2+,故处理方式是选择生长状态一致的辣椒幼苗进行淹水处理,并添加Ca2+,C错误;
      D、丙酮酸生成乳酸或酒精的过程属于无氧呼吸第二阶段,释放能量较少,不足以合成ATP,D错误。
      故选A。
      7. Rubisc是光合作用过程中催化CO2固定的酶,但其也能催化O2与C5结合,形成C3和C2导致光合效率下降。CO2与O₂竞争性结合Rubisc的同一活性位点,因此提高CO2浓度可以提高光合效率。蓝细菌具有CO2浓缩机制,如下图所示。为提高烟草的光合速率,向烟草内转入蓝细菌羧化体外壳蛋白的编码基因和HCO-3转运蛋白基因。下列说法正确的是( )
      注:羧化体具有蛋白质外壳,可限制气体扩散。
      A. 据图分析,CO2通过协助扩散的方式通过光合片层膜
      B. 蓝细菌的CO2浓缩机制既能促进CO2固定,又能抑制O2与C5结合,从而提高光合效率
      C. 若羧化体可在转基因烟草中发挥作用,则利用高倍显微镜在其叶绿体中可观察到羧化体
      D. 若HCO—3转运蛋白在转基因烟草中发挥作用,则其光补偿点高于正常烟草
      【答案】B
      【解析】
      【分析】由题干信息可知,植物在光下会进行一种区别于光合作用和呼吸作用的生理作用,即光呼吸作用,该作用在光下吸收O2与C5结合形成C3和C2,该现象与植物的Rubisc酶有关,它催化五碳化合物反应取决于CO2和O2的浓度,当CO2的浓度较高时,会进行光合作用的暗反应阶段,当O2的浓度较高时,会进行光呼吸。
      【详解】A、据图分析,CO2进入光合片层膜时需要膜上的CO2转运蛋白协助并消耗能量,为主动运输过程,A错误;
      B、蓝细菌通过CO2浓缩机制使羧化体中Rubisc周围的CO2浓度升高,从而通过促进CO2固定进行光合作用,同时抑制O2与C5结合,进而抑制光呼吸,最终提高光合效率,B正确;
      C、若蓝细菌羧化体可在烟草中发挥作用并参与暗反应,而暗反应的场所为叶绿体基质,则应该利用电子显微镜在转基因烟草细胞的叶绿体中观察羧化体,C错误;
      D、若HCO3-转运蛋白在转基因烟草中发挥作用,理论上可以增大羧化体中CO2的浓度,使转基因植株暗反应水平提高,进而消耗更多的和ATP,使光反应水平也随之提高,所以只需要更少的光就能达到光合速率等于呼吸速率,光补偿点低于正常烟草,D错误。
      故选B。
      8. 两条非同源染色体间相互交换染色体片段称为相互易位(图a,图中染色体上的数字表示染色体的区段)。某分裂过程中会出现十字形图像(图b)。随着分裂过程的进行会形成环形或8字形图,染色体分离时约有1/2属于邻近离开(图c),1/2属于交互离开(图d)。下列说法正确的是( )

      A. 图示分裂过程可能是有丝分裂或减数分裂I
      B. 图b中含有两对同源染色体、4条染色体、4个DNA分子
      C. 相互易位的花粉母细胞减数分裂产生正常精子的概率为1/4
      D. 相互易位的花粉母细胞进行有丝分裂产生的子细胞有1/2正常
      【答案】C
      【解析】
      【分析】染色体变异是指染色体结构和数目的改变。染色体结构的变异主要有缺失、重复、倒位、易位四种类型。染色体数目变异可以分为两类:一类是细胞内个别染色体的增加或减少,另一类是细胞内染色体数目以染色体组的形式成倍地增加或减少。
      【详解】A、图示分裂过程有同源染色体联会和分离,因此为减数分裂I,A错误;
      B、图b为联会时期,含有两 对同源染色体、4条染色体、8个DNA分子,B错误;
      C、发生相互易位后,由图a可知,有两条正常的非同源染色体,减数分裂I进入同一次级精母细胞的概率为1/4,因此减数分裂产生正常精子的概率为1/4,C正 确;
      D、有丝分裂所有染色体复制再平分,因此相互易位的花粉母细胞进行有丝分裂产生的子细胞都不正常, D错误。
      故选C。
      9. 将某动物(2N=10)的一个精原细胞置于32P的条件下有丝分裂增殖一次得子细胞A和B,让子细胞A继续在32P条件下减数分裂得精细胞1、2、3、4(1与2,3与4分别来自同一个次级精母细胞),让子细胞B在31P条件下减数分裂得精细胞5、6、7、8(5与6,7与8分别来自同一个次级精母细胞),不考虑其他变异,下列说法错误的是( )
      A. 精细胞1与2含有放射性的染色体数目一定相同
      B. 精细胞5与6含有放射性的染色体数目一定不同
      C. 精细胞1与3含有放射性的染色体数目一定相同
      D. 精细胞5与7含有放射性的染色体数目一定不同
      【答案】D
      【解析】
      【分析】DNA的复制方式为半保留复制;DNA复制发生在有丝分裂间期和减数第一次分裂前的间期。
      【详解】AC、一个精原细胞置于32P的条件下有丝分裂增殖一次得子细胞A和B,子细胞A和B的每条染色体上都有一条链为32P,让子细胞A继续在32P条件下减数分裂,经过DNA复制后每条染色体上的两个单体都含有32P,因此得到的细胞1、2、3、4含有放射性的染色体数目一定相同,AC正确;
      B、一个精原细胞置于32P的条件下有丝分裂增殖一次得子细胞A和B,子细胞A和B的每条染色体上都有一条链为32P,让子细胞B在31P条件下减数分裂,经过DNA复制后每条染色体上的一个单体含有32P,另一个单体不含32P,5与6来自同一个次级精母细胞,减数第二次分裂后期,着丝粒分裂姐妹染色单体分离,两个精细胞中含有放射性的染色体数目为0和5,或2和3或1和4,精细胞5与6含有放射性的染色体数目一定不同,B正确;
      D、5与7来自两个不同的次级精母细胞,减数第二次分裂后期,着丝粒分裂姐妹染色单体分离,两个精细胞中含有放射性的染色体数目均可能为0、1、2、3、4、5,精细胞5与7含有放射性的染色体数目可能不同,也可能相同,D错误。
      故选D。
      10. DNA中发生复制的独立单位称为复制子,真核生物的核DNA中包含多个复制子,每个复制子都有自己的起始点(图中1~6),每个起始点均富含AT序列,DNA上不同复制子起始复制的时间不同。通常每个复制子从起始点开始双向复制形成复制泡,在复制泡的相遇处,新生DNA融合成完整的子代DNA。下列说法错误的是( )
      A. 6号起始点可能是最晚解旋的
      B. 起始点氢键相对较少,有利于DNA解旋
      C. 复制泡中两个新生DNA的子代链的碱基序列相同
      D. 核DNA中包含多个复制子,可以提高DNA复制的效率
      【答案】C
      【解析】
      【分析】DNA复制过程为:(1)解旋:需要细胞提供能量,在解旋酶的作用下,两条螺旋的双链解开;(2)合成子链:以解开的每一段母链为模板,在DNA聚合酶等酶的作用下,利用游离的4种脱氧核苷酸为原料,按照碱基互补配对原则,合成与母链互补的子链;(3)形成子代DNA分子:延伸子链,母链和相应子链盘绕成双螺旋结构。
      【详解】A、DNA复制时需要解旋,通常每个复制子从起始点开始双向复制形成复制泡,在复制泡的相遇处,据图可知,6号的复制泡最小,说明6号起始点可能是最晚解旋的,A正确;
      B、氢键数目越多,DNA越稳定,起始点氢键相对较少,有利于DNA解旋,B正确;
      C、子链和母链之间遵循碱基互补配对原则,两条母链的碱基互补配对,复制泡中两个新生DNA里的子代链的碱基序列也互补,C错误;
      D、核DNA是多起点复制,核DNA中包含多个复制子,可以提高DNA复制的效率,D正确。
      故选C。
      11. 通过分析下图的三种表观遗传调控途径,下列叙述正确的是( )

      A. 转录启动区域甲基化后可能导致DNA 聚合酶无法与其识别并结合
      B. 同一基因在不同细胞中的组蛋白与DNA 结合程度应大致相同
      C. RNA干扰可能是通过抑制蛋白质的翻译过程而抑制基因表达
      D. 以上三种途径均可能导致该基因决定的蛋白质结构发生改变
      【答案】C
      【解析】
      【分析】1、表观遗传:指DNA序列不发生变化,但基因的表达却发生了可遗传的改变,即基因型未发生变化而表现型却发生了改变,如DNA的甲基化。
      2、DNA的甲基化:生物基因的碱基序列没有变化,但部分碱基发生了甲基化修饰,抑制了基因的表达,进而对表型产生影响。这种DNA甲基化修饰可以遗传给后代,使后代出现同样的表型。
      3、分析题图:途径1是转录启动区域DNA甲基化,干扰转录,导致基因无法转录,从而无法翻译;途径2是由于组蛋白的修饰,组蛋白与DNA结合的紧密程度发生改变,从而促进或关闭相关基因的表达;途径3是利用RNA干扰,使mRNA被切割成片段,干扰翻译,导致mRNA无法翻译。
      【详解】A、由图可知,转录启动区域甲基化会使基因不表达,而干扰RNA聚合酶与启动子结合,影响的是转录过程,DNA聚合酶是DNA复制所需的酶,A错误;
      B、不同细胞中基因的表达情况不同,所以组蛋白与DNA结合程度在不同细胞中是不相同的,B错误;
      C、途径3是利用RNA干扰,使mRNA被切割成片段,干扰翻译,导致mRNA无法翻译,C正确;
      D、由图可知,三种途径都会使基因的表达受阻,不能产生相应的蛋白质,D错误。
      故选C。
      12. 某二倍体两性花植物雄蕊的发育受一对等位基因(E/e)控制,E基因可使植株表现为雄性可育,e基因使植株表现为雄性不育。研究发现该种植株存在一类“自私基因”。已知F基因是一种“自私基因”,在产生配子时,对雌配子无影响,但能“杀死”比例为a的不含该基因的雄配子。若基因型为EeFf的亲本植株甲(如图)自交获得F1(不考虑突变和互换),F1中雄性可育与雄性不育植株的比例为9:1,由此推测a的值为( )

      A. 3/4B. 2/3C. 4/5D. 1/2
      【答案】A
      【解析】
      【分析】基因自由组合定律的实质是:位于非同源染色体上的非等位基因的分离或自由组合是互不干扰的;在减数分裂过程中,同源染色体上的等位基因彼此分离的同时,非同源染色体上的非等位基因自由组合。
      【详解】由图可知,基因型为EeFf的植株产生的雌配子为1/2EF、1/2ef,F基因能“杀死”体内不含该基因的雄配子的比例为a,故EF的雄配子全部存活、ef的雄配子部分死亡(存活比例为1-a)。F1中雄性可育与雄性不育植株的比例为9:1,即F1中(1+1+1-a):(1-a)=9∶1,则a=3/4,A正确,BCD错误。
      故选A。
      13. 果蝇的直翅、弯翅受IV号常染色体上的等位基因A、a控制。现有一只含7条染色体的直翅雄果蝇(突变体甲),产生原因是IV号常染色体中的1条移接到某条非同源染色体末端,且移接的IV号常染色体着丝粒丢失。为探究IV号常染色体移接情况,进行了如图所示的杂交实验。已知突变体甲在减数分裂时,未移接的IV号常染色体随机移向一极,配子和个体存活力都正常。不考虑其他变异,下列说法错误的是( )
      A. 根据实验可确定果蝇的直翅为显性性状
      B. 突变体甲中含基因a的V号常染色体移接到X染色体末端
      C. 实验中正常雌果蝇的基因型为Aa
      D. 突变体甲果蝇的变异类型为染色体变异
      【答案】B
      【解析】
      【分析】基因的分离定律的实质是:在杂合子的细胞中,位于一 对同源染色体上的等位基因,具有一定的独立性;在减数分裂形成配子的过程中,等位基因会随同源染色体的分开而分 离,分别进入两个配子中,独立地随配子遗传给后代。
      【详解】ABC、依题意,甲×正常雌果蝇→F1中直翅∶弯翅=7∶1,且雄果蝇群体中的直翅∶弯翅=3∶1,可知直翅为显性,且翅形的遗传与性别相关联,故A基因移接至X染色体上。甲果蝇表型为直翅,且A基因移接至X染色体上,其基因型可表示为O-XAY(O表示该染色体缺少相应基因,-表示染色体上未知的基因),正常雌果蝇的基因型可表示为--XX。则甲与正常雌果蝇杂交可表示为O-XAY×--XX。两对染色体独立遗传,若单独考虑性染色体的遗传,甲与正常雌果蝇杂交可表示XAY×XX,所得子代为1XAX∶1XY;若单独考虑常染色体,甲与正常雌果蝇杂交可表示为O-×--,所得子代为1O-∶1O -∶1--∶1--。又知雄果蝇群体中的直翅∶弯翅=3∶1,结合性染色体遗传的雄性子代基因型XY可推断,单独考虑的常染色体杂交O-×--所得的子代1O-∶1O-中,一定至少有一个是OA,即雌果蝇中一定含A基因。而其余的1O -:1--:1--,一定有一个基因型为Oa或aa,两种情况中都一定有a来自雌性果蝇,所以与甲杂交的亲本雌果蝇的基因型一定为Aa。综合以上分析,亲本雌果蝇的基因型一定为Aa,甲中含基因A的1条染色体一定移接到X染色体末端,AC正确;B错误;
      D、由题意可知,突变体甲只含 7 条染色体,是由于Ⅳ号常染色体中的1条移接到某条非同源染色体末端,且移接的Ⅳ号常染色体着丝粒丢失引起的,这种变异类型为染色体结构变异,D正确。
      故选B。
      14. 我国科学家在小麦育种方面取得杰出成果,他们依据染色体变异原理,克服远缘杂交不亲和、子代性状分离等多种困难,成功地将长穗偃麦草的抗病、高产等基因转移到普通小麦中。普通小麦为六倍体(6n=42),记为42W;长穗偃麦草为二倍体(2n=14)记为14E。下图为培育小麦二体附加系的一种途径,据图判断,下列叙述正确的是( )

      A. F1体细胞有四个染色体组,减数分裂时形成14个四分体
      B. 过程①使用秋水仙素抑制纺锤体的形成,促进染色单体分开导致染色体加倍
      C. 乙形成配子时7E染色体随机分配,杂交后代丙属于单倍体
      D. 理论上,丁自交产生的戊类型植株约占子代1/4
      【答案】D
      【解析】
      【分析】①和②用秋水仙素处理萌发的幼苗,使染色体加倍。子代可育性要看染色体组成,如减数分裂时发生联会紊乱,则不育。
      【详解】A、普通小麦与长穗偃麦草杂交,F1为异源四倍体 ,虽然有28条染色体但7E中无同源染色体,故不会形成14个四分体,A错误;
      B、染色单体分开,形成染色体是着丝点分裂的结果,不需要物质诱导,B错误;
      C、分析题图可知,乙中来自燕麦草的染色体组只有一个,因此长穗偃麦草的染色体不能联会,产生的配子的染色体组成是21W+(0~7)E,则丙的染色体组成是42W+(0~7)E,丙是由受精卵发育而来的染色体组大于3个,称为多倍体,单倍体是由配子直接发育的个体,C错误;
      D、丁体细胞中含有1条长穗偃麦草染色体,其自交后代中长穗偃麦草染色体情况为2条∶1条∶0条=1∶2∶1.,因此含有2条长穗偃麦草染色体的植株戊占1/4,D正确。
      故选D。
      15. 太湖新银鱼、小齿日本银鱼、有明银鱼分属于三个不同的属,其分布如图。科学工作者在传统研究的基础上,对它们的线粒体基因进行了进一步的研究,研究结果如表。下列推理错误的是( )
      A. 自然条件下,太湖新银鱼和小齿日本银鱼因存在着地理隔离而不会发生基因交流
      B. 三个物种的COⅡ基因和Cytb基因核苷酸序列的差异体现了基因的多样性
      C. 三种银鱼中,有明银鱼和小齿日本银鱼亲缘关系最近
      D. COⅡ基因和Cytb基因常通过基因重组传递给后代,为进化提供了丰富的原材料
      【答案】D
      【解析】
      【分析】现代生物进化理论的基本观点:种群是生物进化的基本单位,生物进化的实质在于种群基因频率的改变;突变和基因重组产生生物进化的原材料;自然选择使种群的基因频率发生定向的改变并决定生物进化的方向;隔离是新物种形成的必要条件。
      【详解】A、据图可知,太湖新银鱼和小齿日本银鱼生活在两个不同的水域,它们之间存在地理隔离,因此无法进行基因的交流,A正确;
      B、根据题意分析,三种银鱼的两种基因在核苷酸序列上都存在着或多或少的差异,体现了基因的多样性,B正确;
      C、据图分析,太湖新银鱼与小齿日本银鱼的COⅡ基因和Cytb基因的差异率分别为13.41%、26.57%,有明银鱼和小齿日本银鱼的COⅡ基因和Cytb基因的差异率分别为13.59%、16.95%,故有明银鱼和小齿日本银鱼的亲缘关系可能更近,C正确;
      D、COⅡ基因和Cytb基因位于线粒体DNA中,一般不会通过基因重组传递给后代,D错误。
      故选D。
      二、选择题:本题共5小题,每小题3分,共15分。每小题有一个或多个选项符合题目要求,全部选对得3分,选对但不全的得1分,有选错的得0分。
      16. 许多植物可合成氰化物,氰化物能抑制线粒体内膜上的细胞色素氧化酶(图中Ⅳ)的活性,而对同在该膜上的交替氧化酶(AQX)的活性无影响。抗氰呼吸指某些植物的组织或器官在氰化物存在的情况下仍能进行的呼吸。参与抗氰呼吸的末端氧化酶为交替氧化酶。结合图示,下列叙述正确的是( )
      A. 由F0和F1组成的ATP合成酶也是运输H+的通道蛋白
      B. 正常呼吸和抗氰呼吸时,线粒体内膜上均有ATP的生成
      C. 线粒体内膜转运的H+是有氧呼吸第三阶段由水分解产生的
      D. 一些植物在开花期通过生热吸引昆虫可能与抗氰呼吸有关
      【答案】ABD
      【解析】
      【分析】1、有氧呼吸的第一、二、三阶段的场所依次是细胞质基质、线粒体基质和线粒体内膜。有氧呼吸第一阶段是葡萄糖分解成丙酮酸和NADH,合成少量ATP;第二阶段是丙酮酸和水反应生成二氧化碳和NADH,合成少量ATP;第三阶段是氧气和NADH反应生成水,合成大量ATP。
      2、通常,线粒体内膜上的细胞色素氧化酶是细胞呼吸电子传递链中的一环,电子经细胞色素氧化酶最终传递给分子氧,生成水的同时产生大量ATP。
      【详解】A、题图可知,由F0和F1组成的ATP合成酶也是运输H+的通道蛋白,A正确;
      B、题干信息,抗氰呼吸指某些植物的组织或器官在氰化物存在的情况下仍能进行的呼吸,可见正常呼吸和抗氰呼吸时,线粒体内膜上均有ATP的生成,B正确;
      C、题图可知,线粒体内膜转运的H+不是有氧呼吸第三阶段由水分解产生的,C错误;
      D、一些植物在开花期通过生热吸引昆虫可能与抗氰呼吸有关,如生长在低寒地带的沼泽植物臭崧的花序中含有大量的交替氧化酶,可通过抗氰呼吸产生更多的热量促进挥发物质挥发,吸引昆虫传粉,D正确。
      故选ABD。
      17. 下图表示植物细胞光合作用及淀粉与蔗糖合成的调节过程,a~d表示物质。酶A是淀粉合成关键酶,其活性受叶绿体基质中磷酸丙糖与Pi的比值调节,比值越大活性越强。磷酸转运体是叶绿体膜上的重要蛋白质,夜间细胞质基质Pi浓度较高,促进磷酸转运体顺浓度将Pi从细胞质基质运入叶绿体,同时将磷酸丙糖运出叶绿体。下列叙述正确的是( )
      A. a、b分别代表ATP与ADP,光反应将光能转化为ATP中活跃的化学能
      B. 植物从黑暗中转入适宜光照环境后,叶绿体内c含量减少,d含量增多
      C. 磷酸转运体活性高可促进蔗糖合成,从而降低暗反应中CO2固定速率
      D. 白天叶绿体中淀粉合成较活跃,夜晚细胞质基质中蔗糖合成较活跃
      【答案】BD
      【解析】
      【分析】由图可知,a代表ADP和Pi,b代表ATP,c代表C3,d代表C5。
      【详解】A、a在类囊体薄膜上反应,代表ADP和Pi,b在细胞质基质中参与暗反应,代表ATP,A错误;
      B、d接受CO2参与反应,代表C5,生成了c,所以c代表C3,光合作用产生的ATP和NADPH用于暗反应阶段C3的还原,植物从黑暗中转入适宜光照环境,则叶绿体中NADPH和ATP减少,导致C3含量减少,C5含量增加,B正确;
      C、磷酸转运体活性高,可促进磷酸丙糖转运出叶绿体,用于合成蔗糖,从而提高暗反应中CO2的固定速率,C错误;
      D、夜间细胞质基质Pi浓度较高,促进磷酸转运体顺浓度将Pi从细胞质基质运入叶绿体,同时将磷酸丙糖运出叶绿体,促进蔗糖合成,即夜间细胞质基质中蔗糖合成较活跃,而白天叶绿体中淀粉合成较活跃,D正确。
      故选BD。
      18. DNA测序时,先将待测单链DNA模板、引物、有关酶、4种脱氧核苷三磷酸(dNTP,N代表A、T、C、G,能提供能量并作为DNA复制的原料)均加入4个试管中,再分别加入一定量的含放射性同位素标记的ddNTP(ddGTP、ddATP、ddCTP、ddTTP)。不同于dNTP的是,ddNTP的五碳糖的3位不含羟基。在DNA合成时ddNTP随机与dNTP竞争核苷酸链延长位点,并终止DNA的延伸,从而形成不同长度的一系列终止处带有放射性同位素标记的DNA链。下图是DNA测序时得到含放射性标记的子代DNA的电泳图谱。下列相关说法错误的是( )
      A. 反应体系中的引物为单链,DNA聚合酶从引物的3'端连接脱氧核苷酸
      B. ddNTP终止子链延伸,其原理可能是其五碳糖的3'位不含羟基,无法连接新的脱氧核苷酸
      C. 图中加入ddCTP的一组中,可以形成3种长度的子链
      D. 图中子代DNA的碱基序列是5'-GATCCGAAT-3'
      【答案】D
      【解析】
      【分析】基因检测是指通过检测生物体中的DNA序列,以了解生物体基因状况的技术手段。双脱氧链终止法是DNA测序的基本方法,其原理是:核酸模板在核酸聚合酶、带有3′-OH末端的单链核苷酸引物、四种dNTP存在的条件下复制或转录时,如果在反应系统中分别引入单一种类的ddNTP(即2、3双脱氧核苷三磷酸,在脱氧核糖的3′位置缺少一个羟基,故不能同后续的dNTP形成磷酸二酯键),只要ddNTP掺入链端,该链就停止延长,末端掺入dNTP的片段可继续延长。
      【详解】A、引物是一小段能与DNA母链的一段碱基序列互补配对的短单链核酸;PCR反应体系中的引物为单链,DNA聚合酶从引物的3'端连接脱氧核苷酸,A正确;
      B、题干信息可知,ddNTP的五碳糖的3位不含羟基,在DNA合成时ddNTP随机与dNTP竞争核苷酸链延长位点,并终止DNA的延伸,可见ddNTP终止子链延伸,其原理可能是其五碳糖的3'位不含羟基,无法连接新的脱氧核苷酸,B正确;
      C、在DNA合成时ddNTP随机与dNTP竞争核苷酸链延长位点,并终止DNA的延伸,根据电泳图谱可知,待测DNA的碱基序列中含有2个C(胞嘧啶),且C(胞嘧啶)不在DNA的末端,故利用上图中待测DNA序列,加入ddCTP的一组中,可以形成34种长度的子链,除了题图所示两种长度的子链还包括完整的子链长度,C正确;
      D、ddNTP的3号碳上没羟基,参与聚合反应后无法与游离脱氧核苷酸形成磷酸二酯键,因此ddNTP一旦参与聚合反应,则DNA单链延伸即终止,因此可知左上角的第一个G所在位置为3'端(第一位),依据图中碱基的排序可知,图中子代DNA的碱基序列是3'-GATCCGAAT-5',D错误。
      故选D。
      19. 某种雌雄同株的植物中常存在Ⅱ号染色体三体现象,该三体减数分裂时,任意配对的两条染色体分离时,另一条染色体会随机移向细胞一极,产生的异常雌配子可育,而异常雄配子不能萌发出花粉管导致不能进行受精。该种植物果皮的有毛和无毛是一对相对性状,由等位基因R/r控制,果肉黄色和白色是一对相对性状,由等位基因B/b控制。让基因型不同的两种三体植株杂交,结果如下。下列说法错误的是( )
      A. B/b与R/r的遗传不遵循基因的自由组合定律
      B. 控制该种植物果肉颜色的基因B/b位于Ⅱ号染色体上
      C. 实验一F1有毛黄肉个体中三体植株所占的比例为7/16
      D. 实验二F1三体杂合有毛个体随机传粉,后代中无毛个体占比为1/6
      【答案】ABC
      【解析】
      【分析】基因自由组合定律的实质是:位于非同源染色体上的非等位基因的分离或自由组合是互不干扰的;在减数分裂过程中,同源染色体上的等位基因彼此分离的同时,非同源染色体上的非等位基因自由组合。
      【详解】A、三体减数分裂时,任意配对的两条染色体分离时,另一条染色体会随机移向细胞一极,产生的异常雌配子正常参与受精,·而异常雄配子不能与受精;同时结合实验杂交的结果:实验一F1中有毛黄肉:有毛白肉:无毛黄肉:无毛白肉=24:8:3:1=(8:1)(3:1),而实验二F1中有毛黄肉:有毛白肉:无毛黄肉:无毛白肉=15:5:3:1=(5:1)(3:1),说明B/b与R/r的遗传遵循基因的自由组合定律,A错误;
      B、据题意可知,只考虑果肉颜色,两组实验亲本都是黄肉,F1都是黄肉:白肉=3:1,说明黄肉是显性,且亲代基因型都是Bb,不存在三体现象,而只考虑果皮的有毛和无毛性状,两组后代中有毛与无毛比例不同,推测控制果皮的有毛和无毛的基因R/r所在的染色体存在三体现象,即R/r位于1号染色体上,B错误;
      C、只考虑果皮的有毛和无毛性状,亲代都是有毛,后代出现无毛,说明无毛是隐性,亲代都是有毛三体,基因型可能是RRr、Rrr,亲代是基因型不同的三体有毛,实验一F1中有毛:无毛=8:1,推知,关于有毛、无毛这对相对性状,亲本甲的基因型应为RRr,乙的基因型应为Rrr,甲(RRr)减数分裂产生的雌配子基因型及比例为2Rr:2R:1RR:1r,且均可育,乙(Rrr)减数分裂产生的雄配子基因型及比例为2Rr:lrr;1R:2r,其中可育的配子为1R:2r,故二者甲为母本,乙为父本杂交,后代中有毛黄肉三体植株所占比例为[(2/6×1/3+2/6×2/3+1/6×1/3+1/6×2/3)(3/4)]/[(1-1/6×2/3)(3/4)]=9/16,C错误;
      D、实验二中,甲为RRr,乙为Rrr,甲(RRr)减数分裂产生的雄配子基因型及比例为2Rr:2R:1RR:1r,其中可育的配子为2R:1r,乙(Rrr)减数分裂产生的雌配子基因型及比例为2Rr:lrr;1R:2r, F1中三体杂合有毛植株基因型及比例为RRr:Rrr=1:1,在自然状态下随机传粉,雌配子为R:rr:Rr:r:RR=3:1:4:3:1,雄配子为R:r=1:1,子代中无毛植株占(4/12)×(1/2)=1/6,D正确。
      故选ABC。
      20. 如图是某单基因遗传病在某家庭中的遗传系谱图(致病基因不位于X、Y的同源区段)。通过大范围的调查得知,该病在某地区男性中的发病率为1/25,但目前该病对人们的生活、生殖能力没有影响。下列分析正确的是( )
      A. 若I1携带该病的致病基因,则Ⅱ3与本地一表现正常男性结婚,所生男孩中患病概率为1/18
      B. 若I1不携带该病的致病基因,则理论上该病在该地区女性中发病率为1/625
      C. 若Ⅱ2是一个XYY的患者,但不影响生育,则他与一正常女子结婚,生育一个性染色体组成为XYY孩子的概率为1/4
      D. 若Ⅱ2因显性突变患常染色体遗传病,则他与一正常女子结婚,生育一个患病儿子的概率最可能是1/4
      【答案】ABD
      【解析】
      【分析】由题图可知,I1、I2正常,出现患病的儿子Ⅱ2,该病可能是常染色体隐性遗传病,也可能是伴X染色体隐性遗传病。
      【详解】A、由题图可知该病属于隐性遗传病。如果I1携带有该病的致病基因,该病为常染色体隐性遗传病,I1、I2基因型为都Aa,致病基因a的基因频率1/5,A的基因频率4/5,Ⅱ3基因型为2/3Aa、1/3AA,表现正常的男性基因型是Aa的概率是Aa/(Aa+ AA)=(2×1/5×4/5)/(2×1/5×4/5+4/5×4/5)= 1/3,所生男孩中患病的概率为2/3×1/3×/4=1/18,A正确;
      B、如果Ⅰ1不携带该病的致病基因,则该病属于伴X染色体隐性遗传病,根据该病在男性中的发病率为1/25,可知致病基因的频率为1/25,则该病在女性中的发病率为(1/25)×(1/25)=(1/625),B正确;
      B、性染色体组成为XYY的个体产生的精子类型及比例为XY︰Y︰X︰YY=2︰2︰1︰1,其中基因组成为YY的配子占1/6,则性染色体组成为XYY的个体与正常女子(XX)婚配,生一个性染色体组成为XYY孩子的概率为1/6,C错误;
      D、如果Ⅱ2患的是一种常染色体显性遗传病,设相关基因为B、b,则该病是由基因突变引起的,则Ⅱ2的基因型最可能是Bb,他与正常女子bb婚配,生育一个患病儿子的概率为1/2×1/2=1/4,D正确。
      故选ABD。
      三、非选择题:本题共5小题,共55分。
      21. 随着生活水平的提高,高糖高脂食物过量摄入导致非酒精性脂肪肝炎(NASH)、肥胖等疾病高发。NASH的特点是过多的脂质以脂滴的形式存在于肝细胞中。研究发现,肝细胞内存在的脂质自噬过程可以有效降解脂滴从而减少脂质的堆积,脂质自噬的方式及过程如下图。
      (1)溶酶体内含有的酸性脂解酶具有降解脂滴的作用。酸性脂解酶的合成首先在核糖体上形成肽链,然后进入内质网加工,并借助囊泡移向_________进行加工修饰,最后转移至溶酶体中。图中方式A和B自噬溶酶体的形成与膜的_________特点有关。
      (2)图中方式C中脂滴膜蛋白PLIN2经分子伴侣Hsc70识别后才可与溶酶体膜上的相应受体结合进入溶酶体发生降解,推测该自噬方式具有一定的_________性。根据方式C提出一种预防NASH的思路__________。
      (3)NASH患者血液中谷丙转氨酶(肝细胞内蛋白质)含量会明显上升。研究表明,这是由于是糖脂摄入过量,糖脂代谢异常产生的自由基攻击肝细胞的磷脂分子,导致肝细胞膜受损,细胞膜的_________功能丧失所致。
      (4)人和哺乳动物体内的脂肪组织可分为白色脂肪组织(WAT)和棕色脂肪组织(BAT),二者可以相互转化,解偶联蛋白1(UCP1)表达增高是白色脂肪棕色化的关键,WAT的高积累会导致肥胖。通过诱导白色脂肪组织棕色化能显著促进机体的能量消耗,从而能够有效地防治肥胖。为检测某减肥药物(EF)的药效,某实验小组进行了以下实验:将24只大鼠随机分为对照组(8只)和高脂组(16只),对照组给予普通饲料,高脂组给予高脂饲料,自由采食和饮水。高脂组连续高脂喂养15周后,再分为模型对照组和EF组。
      ①对以上三组大鼠再分别进行处理是__________。
      ②连续进行处理10d后,检测小鼠组织内UCP1表达量,结果如图。图中数据表明减肥药物(EF)__________(填“有”或“没有”)效果,理由是:__________
      【答案】(1) ①. 高尔基体 ②. 流动性
      (2) ①. 专一(特异) ②. 通过增强分子伴侣Hsc70 的表达或功能,促进PLIN2 的识别 和降解,从而减少脂滴的堆积,预防NASH(非酒精性脂肪肝炎) (3)控制物质进出细胞
      (4) ①. EF 组大鼠每天按体重分别皮下注射EF,对照组和模型对照组大鼠分别 皮下注射同等剂量生理盐水 ②. 有 ③. 因为注射EF 的大鼠组织内UCP1 相对表达量显著提高,说明EF 能促进肥胖 大鼠脂肪细胞棕色化,能促进机体的能量消耗,从而能够有效地防治肥胖
      【解析】
      【分析】分泌蛋白是在细胞内合成后,分泌到细胞外起作用的蛋白质,分泌蛋白的合成、加工和运输过程:最初是在核糖体中由氨基酸形成肽链,肽链进入内质网进行加工,形成有一定空间结构的蛋白质由囊泡包裹着到达高尔基体,高尔基体对其进行进一步加工,然后形成囊泡经细胞膜分泌到细胞外,该过程消耗的能量由线粒体提供。
      【小问1详解】
      酸性脂解酶的本质是蛋白质,蛋白质在核糖体上由氨基酸发生脱水缩合反应形成肽链,肽链进入内质网进行加工,形成有一定空间结构的蛋白质并借助囊泡移向高尔基体,高尔基体进一步加工修饰成酸性脂解酶,最后“转移”至溶酶体中;方式A和B自噬溶酶体的形成,都出现了膜结构的融合现象,该现象与细胞膜具有一定流动性有关。
      【小问2详解】
      方式C中,PLIN2蛋白需要分子伴侣Hsc70的作用才能与溶酶体膜上的受体结合并进入溶酶体降解,可推测该自噬方式具有一定专一性(特异性);据此推测,可通过增强分子伴侣Hsc70的表达或提高其功能,促进PLIN2的识别和降解,从而减少脂滴的堆积,预防非酒精性脂肪肝病。
      【小问3详解】
      细胞膜具有控制物质进出细胞的功能,且该功能体现出选择透过性,故正常情况下谷丙转氨酶在血液中极少。若糖脂摄入过量,糖脂代谢异常产生的自由基攻击肝细胞的磷脂分子,导致肝细胞膜受损,细胞膜控制物质进出细胞的功能丧失,则肝细胞内的谷丙转氨酶会从细胞中释放至血液中,从而使血液中谷丙转氨酶含量明显上升。
      【小问4详解】
      ①分析题意,本实验目的是检测某减肥药物(EF)的药效,则实验的自变量是EF的有无和不同处理情况,因变量是相对表达量,实验设计应遵循对照与单一变量原则,故对以上三组大鼠再分别进行的处理EF 组大鼠每天按体重分别皮下注射EF,对照组和模型对照组大鼠分别 皮下注射同等剂量生理盐水。
      ②据图可知,注射EF 的大鼠组织内UCP1 相对表达量显著提高,说明EF 能促进肥胖 大鼠脂肪细胞棕色化,能促进机体的能量消耗,从而能够有效地防治肥胖,据此推测图中数据表明减肥药物(EF)有效果。
      22. 龙须藤喜光照,较耐阴,适应性强。研究人员测定了不同季节某地区龙须藤上层成熟叶片的净光合速率(P。)日变化曲线,如下图1所示。


      (1)龙须藤叶绿体中能为暗反应提供能量的物质是____________,当龙须藤植株达到最大净光合速率时,叶肉细胞中CO2的来源是细胞呼吸释放和___________。
      (2)图1中,春季上午11:00时龙须藤固定CO2的速率__________(填“是”、“不是”或“不一定”)最大,理由是__________。
      (3)据图1可知,夏季13:00时左右,龙须藤的Pn出现低谷,对于该低谷出现的原因,研究人员提出以下两种推测:一种是气孔因素,即高温导致部分气孔关闭,__________,从而引起Pn降低;另一种是非气孔因素,即气孔没有关闭,但高温引起___________,从而引起Pn降低。
      (4)龙须藤的叶肉细胞在光下合成糖类物质,以淀粉的形式储存。通常认为若持续光照,淀粉的积累量会增加。但科研人员有了新的发现:给予植物48小时持续光照,测定叶肉细胞中的淀粉积累量的变化规律如图2所示。为了解释图2的实验现象,研究人员提出了两种假设。
      假设一:当叶肉细胞内淀粉含量达到一定值后,淀粉合成停止。
      假设二:当叶肉细胞内淀粉含量达到一定值后,淀粉的合成与降解同时存在。
      为验证假设,科研人员测定了叶肉细胞的CO2吸收速率和淀粉降解产物(麦芽糖)的含量,结果如上图3所示。实验结果支持上述哪一种假设?___________。请运用图中证据进行解释___________。
      【答案】(1) ①. ATP和NADPH ②. 从细胞外界吸收##外界吸收
      (2) ①. 不一定 ②. 固定CO2的速率由净光合速率和呼吸速率共同决定,虽然净光合速率最大,但呼吸速率大小不确定,无法判断CO2固定速率是否最大
      (3) ①. CO2吸收量减少 ②. 光合作用相关酶活性降低
      (4) ①. 假设二 ②. 实验测定过程中,叶肉细胞持续吸收CO2,说明淀粉不断合成;麦芽糖含量不断增加,说明淀粉不断分解
      【解析】
      【分析】光合作用的光反应阶段(场所是叶绿体的类囊体膜上):水的光解产生NADPH与氧气,以及ATP的形成;光合作用的暗反应阶段(场所是叶绿体的基质中):CO2被C5固定形成C3,C3在光反应提供的ATP和NADPH的作用下还原生成糖类等有机物。
      【小问1详解】
      龙须藤叶绿体中进行光反应形成ATP和NADPH,这两种物质能为暗反应提供能量;当龙须藤植株达到最大净光合速率时,光合作用强度很大,此时叶肉细胞中CO2的来源不仅有细胞呼吸释放的 ,还有从外界环境吸收的。
      【小问2详解】
      固定CO2的速率即光合速率,光合速率=净光合速率+呼吸速率,即龙须藤固定CO2的速率由P和呼吸速率共同决定,春季上午10:00时龙须藤的P最大,但呼吸速率大小不确定,故此时固定CO2的速率不一定最大。
      【小问3详解】
      题图显示:夏季13:00时左右,龙须藤的净光合速率(Pn)出现低谷,即出现“光合午休”现象,究其原因可能有:一是高温下,为降低蒸腾作用,导致气孔关闭,则龙须藤CO2吸收量减少,使暗反应减弱,从而引起Pn降低;二是气孔没有关闭,但高温会引起光合作用相关酶活性降低,或者光合色素被破坏,从而引起Pn降低。
      【小问4详解】
      CO2是暗反应的原料,参与淀粉的合成,麦芽糖是淀粉的水解产物。图2显示:在0~24小时内,叶肉细胞中的淀粉积累量随时间的推移而逐渐增加;超过24小时,叶肉细胞中的淀粉积累量保持相对稳定,不再随时间的推移而增加。图3显示:随着时间的推移,CO2吸收速率保持相对稳定,麦芽糖含量却在持续增加。由此可见,叶肉细胞持续(或并未停止)吸收CO2,麦芽糖含量快速增加,说明淀粉的合成与降解同时存在,因此支持假设二。
      23. 2024年诺贝尔生理学或医学奖授予科学家维克托·安布罗斯(Victr Ambrs)和加里·鲁夫昆(Gary Ruvkun),表彰他们发现了micrRNA及其在转录后基因调控中的作用。miRNA和siRNA均可影响基因的表达,其中miRNA是由基因组内源DNA编码产生,其可与目标mRNA配对,作用过程如图1;而体内主要来源于外来生物的siRNA,例如寄生在宿主体内的病毒会产生异源双链RNA(dsRNA),dsRNA经过酶2(只能识别双链RNA)的加工后成为siRNA,也可引起基因沉默,作用过程如图2。
      (1)有科学家将能引起RNA干扰的dsRNA的两条单链分别注入细胞,结果却没有引起RNA干扰现象,最可能的原因是____________。
      (2)过程③中miRNA可与目标mRNA配对,进而会导致_____________终止。过程④复合体2能使目标mRNA水解,而不能水解其它mRNA,原因是____________。
      (3)若miRNA基因中腺嘌呤有m个,占该基因全部碱基的比例为n,则该miRNA基因中胞嘧啶为___________个,该基因第4代复制所需的腺嘌呤脱氧核苷酸为____________个。与miRNA相比,miRNA基因在化学组成上的区别在于___________。
      (4)科学家依据miRNA作用机制发明了双链RNA干扰技术,向蜜蜂3日龄雌蜂幼虫体内分别注射DNA甲基化转移酶(DNMT)基因的miRNA,测定72h内蜜蜂细胞中DNMTmRNA含量和DNMT活性,结果如下表。
      设计DNMT基因miRNA时,最好依据该基因的____________序列(选填“启动子”或“外显子”或“内含子”)。若已知“基因甲基化能抑制基因表达,导致雌蜂幼虫的生殖器官难以正常发育”,则本实验中两组雌蜂幼虫发育状态___________。
      【答案】(1)酶2具有专一性,只能识别并切割异源双链RNA(dsRNA)
      (2) ①. 翻译 ②. 复合体2中的RNA可以与目标RNA之间碱基互补配对,但不可以与其他mRNA的碱基互补配对
      (3) ①. m(1/2n-1) ②. 8m ③. miRNA基因中含有脱氧核糖和胸腺嘧啶
      (4) ①. 外显子 ②. 实验组雌蜂能正常发育,而对照组则不能
      【解析】
      【分析】基因表达是指将来自基因的遗传信息合成功能性基因产物的过程。基因表达产物通常是蛋白质,所有已知的生命,都利用基因表达来合成生命的大分子。转录过程由RNA聚合酶(RNAP)进行,以DNA为模板,产物为RNA。RNA聚合酶沿着一段DNA移动,留下新合成的RNA链。翻译是以mRNA为模板合成蛋白质的过程,场所在核糖体。
      【小问1详解】
      酶2具有专一性,只能识别并切割异源双链RNA(dsRNA),因此将能引起RNA干扰的dsRNA的两条单链分别注入细胞,结果却没有引起RNA干扰现象。
      【小问2详解】
      mRNA是翻译模板,miRNA可与目标mRNA配对,进而会导致翻译停止;复合体2中的RNA可以与目标RNA之间碱基互补配对,但不可以与其他mRNA的碱基互补配对,因此过程④复合体2能使目标mRNA水解,而不能水解其他mRNA。
      【小问3详解】
      腺嘌呤有m个,占该基因全部碱基的比例为n,因此该基因的碱基总数为m/n,基因为一段DNA,DNA中A=T,G=C,A+C=T+G=50%,因此C的数目为1/2(m/n)-m=m(1/2n-1);第3代复制完的DNA有8个,因此第4次复制时需要合成8个DNA,所需的腺嘌呤脱氧核苷酸为8m;miRNA基因是DNA,其中含有脱氧核糖和胸腺嘧啶,miRNA中含有核糖和尿嘧啶。
      【小问4详解】
      设计DNMT基因miRNA时,最好依据该基因的外显子序列,因为启动子位于基因的非编码区,不会进行转录过程;而内含子序列经过转录后,前提mRNA会经过剪切才能变成成熟的mRNA。若已知“基因甲基化能抑制基因表达,导致雌蜂幼虫的生殖器官难以正常发育”,则本实验中实验组注射了DNA甲基化转移酶(DNMT)基因的miRNA,会影响DNA甲基化转移酶(DNMT)基因的翻译过程,不能产生DNA甲基化转移酶,降低DNA甲基化程度,雌蜂就能够正常发育,而对照组则不能。
      24. 研究人员对水稻的“包穗”特性开展研究,发现包穗性状受多对等位基因控制,现已选育出了三种隐性包穗突变体(shp1~shp3),且这三种包穗突变体与正常水稻都只有一对等位基因存在差异。现又在正常种植的稻田中发现一株新包穗突变体,暂命名为shp4,为了解其遗传机制,做如下研究:
      (1)将shp4与正常水稻进行杂交,F1均正常,F2中包穗和正常之比约为1:3。由此推测该突变包穗是一种__________性状,且至少受___________对基因控制。
      (2)为了判断shp4是新的基因突变造成的,还是属于已有的3种突变体之一,请利用上述纯合品系,设计一代杂交实验进行判断:
      ①实验设计思路__________。
      ②预期实验结果及结论___________。
      (3)现已确定shp4是新的基因突变造成的,研究人员将杂交组合甲(shp1×shp4)和杂交组合乙(shp2×shp4)得到的F1分别自交,统计F2结果如下:
      ①判断shp4与shp1、shp2的包穗基因在染色体上的位置关系________。
      ②在杂交组合甲F2的包穗个体中发现,大约有1/7包穗程度特别严重,请解释这种“特包穗”出现的原因__________。
      【答案】(1) ①. 隐性 ②. 一
      (2) ①. 将shp4与以上3种突变体分别进行杂交,观察并统计F1性状 ②. 若与其中一种杂交的子代(F1)均为包穗,说明该shp4属于3种突变体之一,若与3种突变体杂交的子代(F1)均为正常,说明shp4是新的基因突变造成的
      (3) ①. shp4与shpl的包穗基因位于非同源染色体上的(不同对的同源染色体上);shp4与shp2的包穗基因位于同一对的同源染色体上 ②. shpl与shp4包穗基因(aa、dd)对包穗性状的表达具有累加效应
      【解析】
      【分析】1、基因的分离定律的实质是:在杂合体的细胞中,位于一对同源染色体上的等位基因,具有一定的独立性,在减数分裂形成配子的过程中,等位基因会随同源染色体的分开而分离,分别进入两个配子中,独立地随配子遗传给后代;
      2、基因的自由组合定律的实质是:位于非同源染色体上的非等位基因的分离或组合是互不干扰的;在减数分裂过程中,同源染色体上的等位基因彼此分离的同时非同源染色体上的非等位基因自由组合。
      【小问1详解】
      将shp4与正常水稻进行染交,F1均正常,说明正常为显性性状,该突变包穗是一种隐性性状;F2中包穗:正常=1:3,说明该突变包穗至少受一对基因控制;
      【小问2详解】
      假设控制shp1~shp4的基因分别为a、b、c、d,为了判断shp4是新的基因突变造成的,还是属于已有的3种突变体之一,可将shp4与以上3种纯合突变体分别进行杂交,观察并统计F1性状。如果该shp4属于3种突变体之一,以shp1为例,亲代的基因型为aa×dd,杂交的子代(F1)均为包穗;如果shp4是新的基因突变造成的,以shp1为例,亲代的基因型为aaDD×AAdd(只要含一个隐性纯合,即表现为包穗),杂交的子代(F1)的基因型为AaDd,表型均为正常;
      【小问3详解】
      ①现已确定shp4是新的基因突变造成的,杂交组合甲的基因型为aaDD×AAdd,F1的基因型为AaDd,交组合乙的基因型为bbDD×BBdd,F1的基因型为BbDd,F1自交,F2杂交组合甲的表型及比例为正常:包穗≈9:7,说明shp4与shpl的包穗基因位于非同源染色体上的;F2杂交组合乙的表型及比例为正常:包穗≈1:1,说明shp4与shp2的包穗基因位于同一对的同源染色体上;
      ②杂交组合甲的基因型为aaDD×AAdd,F1的基因型为AaDd,shp4与shpl的包穗基因位于非同源染色体上的,F2中包穗的基因型为2/7aaDd、1/7aaDD、2/7Aadd、1/7AAdd、1/7aadd,F2的包穗个体中发现,大约有1/7包穗程度特别严重,可能的原因是shpl与shp4包穗基因(aa、dd)对包穗性状的表达具有累加效应,故“特包穗”的基因型可能为aadd。
      25. 野生型果蝇眼色是暗红色,暗红色源自于棕色素与朱红色素的叠加。棕色素与朱红色素的合成分别受Ala、B/b基因的控制。现有一种果蝇为不能合成棕色素与朱红色素的白眼纯合突变体品系。科研人员用白眼品系与野生型果蝇进行正反交实验,所得F1均为暗红眼。进一步将F1个体与白眼品系进行正反交实验,所得F2的表型如表所示。
      (1)推测F1个体细胞中染色体上两对基因的位置关系,请在图上进行标注____。
      (2)根据表中数据,推测组合I、Ⅱ的F2表型及比例不同的原因是______。若让甲、乙交配产生足够多的后代,理论上后代表型及比例为______。
      (3)换用其它个体多次重复上述杂交组合I,发现极少数实验组合所得F2全为暗红眼,而重复杂交组合Ⅱ,所得F2的表型及比例不变。这种F1雄蝇被称为雄蝇T。已知野生型及白眼突变型果蝇均为D+基因纯合子,研究人员发现雄蝇T的一个D+基因突变为D基因(如图),D基因编码G蛋白,G蛋白可以与特定的XYDNA序列r结合,导致精子不育。
      ①据此判断,极少数实验组合所得F2全为暗红眼的原因最可能是________,D基因的产生属于___________(填“显”或“隐”)性突变。根据F2全为暗红眼,可推测D基因与Ala基因在染色体上的位置关系是________。
      ②进一步用射线照射雄蝇T,得到一只变异的丙果蝇(如图)。将丙果蝇与白眼雌果蝇杂交,所得子代表型及比例为________。
      【答案】(1) (2) ①. AB 在一条染色体上,ab 在该同源染色体的另一条染色体上,减数第一次分 裂过程中,雄果蝇眼色基因之间的染色体片段不发生互换,而雌果蝇可以发生互换 ②. 暗红眼:棕色眼:朱红眼:白眼=143:7:7:43
      (3) ①. 该F1雄蝇产生的携带a、b 基因的精子不育 ②. 显 ③. D 基因与A 基因位于同一条染色体上 ④. 暗红眼雌果蝇∶白眼雌果蝇=1∶1
      【解析】
      【分析】基因自由组合定律:位于非同源染色体上的非等位基因的分离或组合是互不干扰的;在减数分裂过程中,同源染色体上的等位基因彼此分离的同时,非同源染色体上的非等位基因自由组合。
      小问1详解】
      题意分析,科研人员用白眼品系与野生型果蝇进行正反交实验,所得F1均为暗红眼,说明控制眼色色素合成的两对基因均位于常染色体上,由棕色素与朱红色素的合成分别受A和B基因的控制可知,白眼纯合突变体品系的基因型应为aabb,野生型果蝇的基因型为AABB,子一代基因型是AaBb,实验I中甲与白眼aabb杂交,子一代中暗红眼:白眼=1:1,说明两对基因连锁,且AB连锁,ab连锁,可绘图如下:

      【小问2详解】
      杂交组合Ⅰ与杂交组合Ⅱ的F2表型及比例不同的原因是杂交组合Ⅰ中的F1雄果蝇(AaBb)在减数分裂Ⅰ过程中眼色基因之间的染色体片段不发生互换,只产生2种配子,而杂交组合Ⅱ中的F1雌果蝇(AaBb)在减数分裂Ⅰ过程中眼色基因之间的染色体片段发生了互换,产生4种配子;甲(AaBb)产生的配子及比例是AB∶ab=1∶1,乙(AaBb)产生的配子及比例是AB∶Ab∶aB∶ab=43:7:7:43,据棋盘法可知,若让甲、乙交配产生足够多的后代,理论上后代表型及比例为暗红眼(A-B-):棕色眼(A-bb):朱红眼(aaB-):白眼(aabb)=143:7:7:43。
      【小问3详解】
      ①杂交组合Ⅰ中F1雄果蝇的基因型为AaBb,可产生AB、ab两种精子,极少数实验组合中所得F2全为暗红眼,则可推测极少数的F1雄果蝇所产生的含ab的精子不育;由D基因编码G蛋白,G蛋白可与特定的DNA序列结合,导致精子不育,可判断D基因相对于D+基因为显性;将雄蝇T(AaBb)与品系甲(aabb)杂交,雄蝇T产生AB一种可育精子,故子代全为暗红眼。将子代中雄果蝇(AaBb))与品系甲(aabb)的雌果蝇杂交,所得后代仍全为暗红眼,由此推测D基因与A基因位于同一条染色体上。
      ②图示丙果蝇的基因型是DRD+XYr,将丙果蝇与白眼雌果蝇(D+D+XX)杂交,由于D基因编码G蛋白,G蛋白可以与特定的XYDNA序列r结合,导致精子不育,故子代中暗红眼雌果蝇∶白眼雌果蝇=1∶1。组别
      锌(μml/L)
      铁(μml/L)
      钙(mml/L)
      镁(mml/L)
      铜(μm/L)
      实验组
      70.58±1.53
      7.38±1.20
      1.68±0.17
      1.65±0.17
      21.77±3.97
      对照组
      78.61±0.90
      7.75±0.95
      1.72±0.17
      1.48±0.20
      20.04±5.29
      COⅡ基因
      Cytb基因
      太湖新银鱼-小齿日本银鱼
      13.41
      26.57
      太湖新银鱼-有明银鱼
      14.89
      24.32
      有明银鱼-小齿日本银鱼
      13.59
      16.95
      注:三个物种同一基因的基因序列长度相等;表中数据表示的是核苷酸序列差异百分比
      分组及检测指标
      24h
      48h
      72h
      对照组
      DNMTmRNA含量(相对)
      35.3
      33.3
      30.2
      DNMTmRNA含量(相对)
      0.40
      0.38
      0.36
      实验组
      DNMTmRNA含量(相对)
      28.3
      15.4
      5.7
      DNMTmRNA含量(相对)
      0.26
      0.11
      0.02
      杂交组合
      F2
      F1
      包穂

      273
      211

      253
      248
      杂交组合
      父本
      母本
      F2表型及比例
      I
      F1(甲)
      白眼
      暗红眼:白眼=1:1

      白眼
      F1(乙)
      暗红眼:棕色眼:朱红眼:白眼=43:7:7:43

      相关试卷 更多

      资料下载及使用帮助
      版权申诉
      • 1.电子资料成功下载后不支持退换,如发现资料有内容错误问题请联系客服,如若属实,我们会补偿您的损失
      • 2.压缩包下载后请先用软件解压,再使用对应软件打开;软件版本较低时请及时更新
      • 3.资料下载成功后可在60天以内免费重复下载
      版权申诉
      若您为此资料的原创作者,认为该资料内容侵犯了您的知识产权,请扫码添加我们的相关工作人员,我们尽可能的保护您的合法权益。
      入驻教习网,可获得资源免费推广曝光,还可获得多重现金奖励,申请 精品资源制作, 工作室入驻。
      版权申诉二维码
      欢迎来到教习网
      • 900万优选资源,让备课更轻松
      • 600万优选试题,支持自由组卷
      • 高质量可编辑,日均更新2000+
      • 百万教师选择,专业更值得信赖
      微信扫码注册
      手机号注册
      手机号码

      手机号格式错误

      手机验证码 获取验证码 获取验证码

      手机验证码已经成功发送,5分钟内有效

      设置密码

      6-20个字符,数字、字母或符号

      注册即视为同意教习网「注册协议」「隐私条款」
      QQ注册
      手机号注册
      微信注册

      注册成功

      返回
      顶部
      学业水平 高考一轮 高考二轮 高考真题 精选专题 初中月考 教师福利
      添加客服微信 获取1对1服务
      微信扫描添加客服
      Baidu
      map