搜索
      上传资料 赚现金

      山东省泰安市2025-2026学年高三上学期11月期中考试化学试卷

      • 2.62 MB
      • 2025-11-19 15:46:16
      • 21
      • 0
      • 教习网6560351
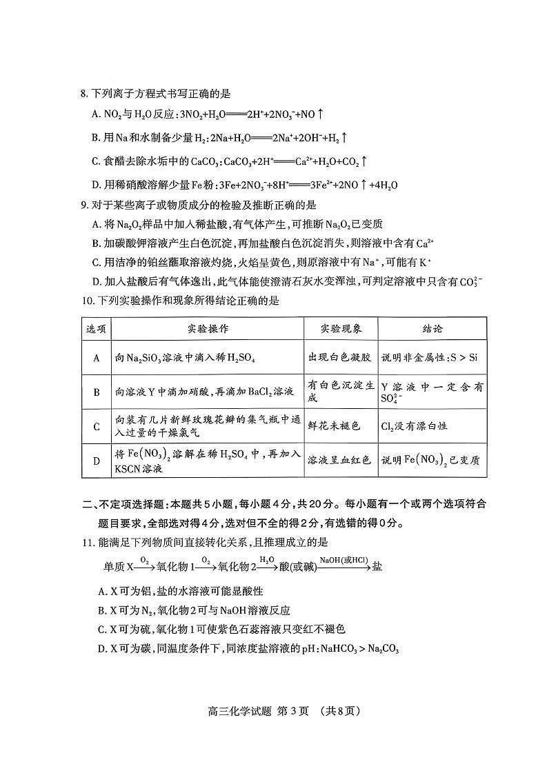
      加入资料篮
      立即下载
      山东省泰安市2025-2026学年高三上学期11月期中考试化学试卷第1页
      1/10
      山东省泰安市2025-2026学年高三上学期11月期中考试化学试卷第2页
      2/10
      山东省泰安市2025-2026学年高三上学期11月期中考试化学试卷第3页
      3/10
      还剩7页未读, 继续阅读

      山东省泰安市2025-2026学年高三上学期11月期中考试化学试卷

      展开

      这是一份山东省泰安市2025-2026学年高三上学期11月期中考试化学试卷,共10页。

      试卷类型:A
      高 三 年 级 考 试
      化学试题(A)参考答案及评分标准2025.11
      说明:1. 每小题若有其它正确答案,可参照评分标准给分。
      化学专用名词中出现错别字、元素符号有错误,都要参照评分标准扣分。
      化学方程式、离子方程式未配平的,都不给分。
      一、选择题:本题共10 小题,每小题2 分,共20 分。每小题只有一个选项符合题意。
      1.B 2.D 3.D 4.C 5.D 6.B 7.D 8.A 9.C 10.A
      二、不定项选择题:本题共5 小题,每小题4 分,共20 分。每小题有一个或两个选项符合题意,全部选对得4 分,选对但不全的得2 分,有选错的得0 分。
      11. BC 12.D 13. BC 14. D 15. AD
      三、非选择题:本题共5 小题,共60 分。
      16.(12 分)
      (1)Na(1 分)Na+ <Cl- <S2(- 1 分)
      HClO(2 分)
      离子键、共价键(2 分)Na2S2+2HCl=2NaCl+H2S↑+S↓(2 分)
      4
      (4)2Al + 2OH- + 6H₂O = 2[Al(OH) ]- + 3H₂↑(2 分)
      (5)X、Y、Z 位于同周期,其原子半径随原子序数递增逐渐减小(合理即可)(2 分)
      17 .(12 分)
      (1)第3 周期ⅣA族(1 分)
      (2)盐酸(1 分)SiO2+2NaOH=Na2SiO3+H2O(1 分)
      2 2222
      (3)2Fe2++H O +2H+=2Fe³⁺+2H O(或4Fe2++O +4H+=4Fe3++2H O)(2 分)
      pH 过低难以生成草酸钙沉淀,pH 过高会生成Fe(OH)3沉淀(2 分)
      盐酸(1 分)
      -346 C - 42-0 -C
      ∘∘
      CaC2O4 ---------- CaCO3 + CO ↑(2 分)CaO(2 分)
      高三化学试题参考答案 第 1 页(共2 页)
      18 .(12 分)
      (1)a、b(2 分)坩埚(2 分)
      操作简便、安全环保、制备产品的效率较高、原料利用率较高等(2 分)
      CO2 在饱和Na2CO3 溶液中未充分混合,溶解量少,反应速率较小,生成的 NaHCO3的量较少不会达到过饱和状态(2 分)
      3223
      2Na++CO 2-+H O+CO =2NaHCO ↓(2 分)
      (4 42 ( V2 - V1 )(2 分)
      2
      )42V + 11V
      1
      19 .(12 分)
      2
      (1)2CO + 2NO -催--化--剂- 2CO + N(2 2 分)
      2SO2 + O2 = 2SO3,SO3 + H2O = H2SO(4
      3FeSO4+2O3+3NO= Fe2(SO4)3+Fe(NO3)(3
      (2)① 0.3(2 分)
      2 分)
      2 分)
      4232
      Ⓒ NH ++2OH-+2O =NO -+3H O(2 分)
      ③ 4:3(2 分)
      20 .(12 分)
      (1)0.05 ml·L-(1 1 分)
      (2)Fe3++Ag =Fe2++Ag+ (2 分)
      取少量Ag2SO4固体于试管中,加稀硝酸,再加Ba(NO3)2溶液,出现白色沉淀(2 分)
      Ⓒ⑤(2 分)C(1 分)
      淀粉溶液(或CCl4)(2 分)变蓝(或CCl4层显紫色)(2 分)

      相关试卷

      山东省泰安市2025-2026学年高三上学期11月期中考试化学试卷:

      这是一份山东省泰安市2025-2026学年高三上学期11月期中考试化学试卷,共10页。

      2025-2026学年山东省泰安市高三上学期11月期中化学试卷(学生版):

      这是一份2025-2026学年山东省泰安市高三上学期11月期中化学试卷(学生版),共10页。试卷主要包含了5 Ca, 下列离子方程式书写正确的是等内容,欢迎下载使用。

      2025届山东省泰安市高三(上)11月期中考试(图片版)化学试卷:

      这是一份2025届山东省泰安市高三(上)11月期中考试(图片版)化学试卷,共10页。

      资料下载及使用帮助
      版权申诉
      • 1.电子资料成功下载后不支持退换,如发现资料有内容错误问题请联系客服,如若属实,我们会补偿您的损失
      • 2.压缩包下载后请先用软件解压,再使用对应软件打开;软件版本较低时请及时更新
      • 3.资料下载成功后可在60天以内免费重复下载
      版权申诉
      若您为此资料的原创作者,认为该资料内容侵犯了您的知识产权,请扫码添加我们的相关工作人员,我们尽可能的保护您的合法权益。
      入驻教习网,可获得资源免费推广曝光,还可获得多重现金奖励,申请 精品资源制作, 工作室入驻。
      版权申诉二维码
      欢迎来到教习网
      • 900万优选资源,让备课更轻松
      • 600万优选试题,支持自由组卷
      • 高质量可编辑,日均更新2000+
      • 百万教师选择,专业更值得信赖
      微信扫码注册
      手机号注册
      手机号码

      手机号格式错误

      手机验证码 获取验证码 获取验证码

      手机验证码已经成功发送,5分钟内有效

      设置密码

      6-20个字符,数字、字母或符号

      注册即视为同意教习网「注册协议」「隐私条款」
      QQ注册
      手机号注册
      微信注册

      注册成功

      返回
      顶部
      学业水平 高考一轮 高考二轮 高考真题 精选专题 初中月考 教师福利
      添加客服微信 获取1对1服务
      微信扫描添加客服
      Baidu
      map