


贵州省部分学校2025-2026学年高三上学期10月联考生物试卷(学生版)
展开 这是一份贵州省部分学校2025-2026学年高三上学期10月联考生物试卷(学生版),共10页。试卷主要包含了本试卷主要考试内容等内容,欢迎下载使用。
1.答题前,考生务必将自己的姓名、考生号、考场号、座位号填写在答题卡上。
2.回答选择题时,选出每小题答案后,用铅笔把答题卡上对应题目的答案标号涂黑。如需改动,用橡皮擦干净后,再选涂其他答案标号。回答非选择题时,将答案写在答题卡上。写在本试卷上无效。
3.考试结束后,将本试卷和答题卡一并交回。
4.本试卷主要考试内容。人教版必修1、2,选择性必修1、2、3。
一、选择题:本题共16小题,每小题3分,共48分。在每小题给出的四个选项中,只有一项是符合题目要求的。
1. 细胞膜具有一定的流动性,下列现象未能明显体现这一结论的是( )
A. 质壁分离B. 肾小管细胞重吸收水
C. 人细胞和小鼠细胞的融合D. 神经递质的释放
2. Treg细胞通过主动调节的方式,抑制正常机体内 T细胞的活化与增殖,避免免疫细胞攻击自身组织细胞。下列疾病最有可能与 Treg细胞功能缺失有关的是( )
A. 过敏性鼻炎B. 艾滋病
C. 类风湿关节炎D. 苯丙酮尿症
3. 科研人员欲对小鼠成纤维细胞进行体外富集培养,下列关于培养过程中的设置或操作的叙述,错误的是( )
A 使用液体培养基进行培养
B. 利用CO2维持培养液的pH
C. 用胃蛋白酶处理发生接触抑制的细胞
D. 在CO2培养箱中进行培养
4. 某生态学家在生态修复中提出了“构建生态廊道,连接破碎化的森林、湿地和草原,以优化生物多样性保护网络”的理念。这一理念主要依据的生态工程原理是( )
A. 整体性原理
B 协调与平衡原理
C. 系统学和工程学原理
D. 协同进化原理
5. 沃森和克里克揭示了DNA双螺旋结构,下列不属于该结构提出的基础的是( )
A. 高质量的DNA衍射图谱
B. DNA中碱基数量的关系
C. DNA半保留复制的发现
D. DNA分子的基本单位是 4 种脱氧核苷酸
6. 原始生殖细胞既可进行减数分裂,又可进行有丝分裂。下列相关叙述错误的是( )
A. 二者均可发生等位基因的分离B. 二者分裂前均需进行DNA 复制
C. 二者均可发生染色体交换片段D. 二者均发生细胞质的不均等分裂
7. 胚胎的形成是一个复杂而精妙的过程,涉及生物学、遗传学等多个领域的知识。下列相关说法合理的是( )
A. 胚胎发育过程存在细胞衰老和细胞凋亡
B. 发生细胞分化的胚胎不能进行胚胎分割
C. 孵化是原肠腔扩大而透明带破裂的过程
D. 卵裂期每个细胞的相对表面积逐渐减小
8. 电针疗法是在传统针灸的基础上,将刺入穴位的针连接电疗仪,通以微量脉冲电流的中医疗法。该方法通过对穴位的持续刺激来缓解多种急慢性疼痛。下列叙述正确的是( )
A. 上述过程中,穴位处肌肉细胞发挥了感受器的作用
B. 电刺激不会改变神经细胞对Na+、K+的通透性
C. 上述刺激产生的兴奋在反射弧上双向传递
D. 兴奋在传导过程中存在信号形式的转换
9. bZIP蛋白是肝、小肠上皮、脂肪细胞以及某些脑细胞中存在的一类具有拉链结构的蛋白质,其特征是能与碱基序列CCAAT特定区结合,调控基因表达。下列叙述正确的是( )
A. 合成该蛋白时,多聚核糖体结构会降低翻译效率
B. 该蛋白形成拉链结构后,空间结构会发生变化
C. bZIP蛋白可与mRNA特定区域结合,调控翻译过程
D. bZIP基因转录形成mRNA链时延伸的方向是3’端→5’端
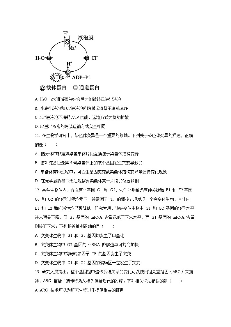
10. 拟南芥细胞中液泡膜上相关转运蛋白的种类及作用如图所示,下列相关说法正确的是( )
A. H2O与水通道蛋白结合后才能被转运进出液泡
B. 水进出液泡和Cl-进液泡的跨膜运输都不消耗ATP
C. Na+进液泡不消耗ATP供能,运输方式为协助扩散
D. H+进出液泡的跨膜运输方式完全相同
11. 在生物学研究中,染色体变异是一个重要的领域。下列关于染色体变异的描述,正确的是( )
A. 四分体中非姐妹染色单体片段互换属于染色体结构变异
B. 猫叫综合征是第5号染色体上的某个基因发生突变导致的
C. 单倍体育种过程中,可发生基因突变或染色体结构变异等遗传变化现象
D. 在光学显微镜下无法观察到染色体某一片段的位置颠倒
12. 某种生物体内,存在两个基因 G1 和 G2,它们分别编码两种关键酶 E1 和 E2基因 G1 和 G2 的转录过程均受同一转录因子 TF 的调控。现发现一个突变体生物,其体内 E1 和 E2 酶的活性均显著降低,研究发现,该突变体生物中 G1 和 G2 基因的转录水平并未明显下降,但 G2 基因的 mRNA 含量远低于正常水平,而 G1 基因的 mRNA 含量则接近正常。下列相关推测正确的是( )
A. 突变体生物中 G1 和 G2 基因均发生了甲基化
B. 突变体生物中 G2 基因的 mRNA 降解速率可能会加快
C. 突变体生物中编码转录因子 TF 的基因发生了突变
D. 突变体生物中 G1 和 G2 基因的编码区一定发生了突变
13. 研究人员提出,整个基因组中遗传系谱关系的变化可以使用祖先重组图(ARG)来描述,ARG 描绘了遗传物质从祖先传给后代的过程。下列相关说法错误的是( )
A. ARG 技术可以为研究生物进化提供重要的证据
B. 不同物种之间因存在生殖隔离,在ARG中无法找到其联系
C. 减数分裂过程中的基因重组现象增加了遗传系谱构建的复杂性
D. Y染色体DNA和线粒体DNA遗传系谱有助于寻找人类共同的祖先
14. 某草原上生活着鹿、兔、狼和狐等生物,雄鹿有角,雌鹿无角,通常情况下这种鹿的雌雄个体分群活动(生殖季节除外),有人提出“鹿角效应”假说来解释这种同性聚群现象,即一群形态相同的食草动物能迷惑捕食者。下列有关说法错误的是( )
A. 该草原上的雌鹿群和雄鹿群分别属于两个不同的鹿种群
B. 草、鹿、兔、狼、狐和土壤中的微生物等全部生物共同形成一个群落
C. 狼追捕兔子的过程中,捕食者与猎物间存在双向信息流动
D. 这种鹿的雌雄个体分群活动能降低鹿个体被捕食的风险
15. 为探究不同草地类型植物群落多样性对封育的响应规律,研究人员以三类典型草地————温性荒漠(TD)、温性草原(TS)和山地草甸(MM)为研究对象,对封育10年区(GE)和自由放牧区(FG)的植物群落丰富度进行测定分析。下列相关叙述正确的是( )
A. 牛羊捕食均可以增加植物群落丰富度
B. 10年封育期间 TD发生了初生演替
C. 10年的封育对于 MM 的植被恢复效果最好
D. TD的植被恢复可能还需通过人工辅助式干预来实现
16. 两品种玉米在移植到干旱环境后,其根与茎叶生长长度的比值的变化如图所示,其中 ABA 为脱落酸。下列相关分析或推测正确的是( )
A. 脱落酸的合成场所是幼芽、幼根和未成熟的种子
B. 干旱环境下,ABA 缺失突变体中根的生长速率远大于茎叶
C. 干旱环境下,脱落酸可能促进根生长并抑制茎叶生长
D. 据图可推测,干旱环境下,野生型玉米体内 ABA 含量逐渐升高
二、非选择题:本题共5 小题,共52分。
17. 栀子为茜草科多年生灌木,常生长于山坡灌丛或林中。探究干旱胁迫对栀子叶绿素荧光参数及生理生化指标的影响,为栀子的栽培管理及品种选育提供参考。研究人员利用一年生栀子幼苗,设置了4个盆栽控水实验:以土壤相对含水量为田间持水量的100%为对照(CK);将土壤相对含水量为田间持水量的80%、60%和40%分别设为轻度、中度和重度的干旱胁迫处理,其处理编号依次为D1、D2、D3,研究了不同程度的干旱胁迫下栀子的净光合速率、胞间CO2 浓度和叶绿素荧光参数的变化情况,结果如图1、图2和表所示。回答下列问题:
注:初始荧光大小可反映叶绿素含量的多少。光化学猝灭系数表示吸收的光能用于光合作用的部分,非光化学猝灭系数可反映植物以热耗散的方式耗散光能的比例。
(1)光照时,叶绿体类囊体薄膜上的色素捕获光能,将其转化为_____________中的化学能,这些化学能经___________________释放并转化为糖类中的化学能。
(2)由实验结果可知,不同程度的干旱胁迫下栀子的净光合速率发生明显变化。分析以上数据,请从光合作用过程的角度分析,导致栀子的净光合速率发生变化的可能原因:①__________;②_________。
18. 水稻是我国重要的粮食作物。野生水稻容易感染虫害而导致产量下降。现发现两种不同的水稻突变体甲、乙,均表现出抗虫性状。为探究这两种突变体产生的原因,科研人员进行了相关研究。回答下列问题:
(1)让野生型水稻植株分别与甲、乙突变体杂交,F1均表现为不抗虫性状,F1分别自交,F2表型及比例均为不抗虫:抗虫=3:1。据此推测,甲、乙突变体出现的原因是____________。
(2)三体(2n+1)植株减数分裂I后期未配对的染色体随机分配。请从该水稻纯合野生型的各种三体植株中选择实验材料,探究甲突变体的抗虫基因是否位于2号染色体上。实验思路:将______________杂交,留种并种植F1,实验中人为使F1随机授粉,收集种子并单独隔离种植F2,观察F2的表型及比例。如果______________,则说明甲的抗虫基因位于2号染色体上。
(3)研究发现,乙突变体的抗虫基因a是由野生型的基因A突变而来的,对两植株的基因A、a转录的非模板链进行测序,部分测序结果如图所示。据图可知,基因A发生了碱基的_______________,产生了基因a,造成翻译出的蛋白质在第___________________位氨基酸后提前终止。(终止密码子:UAA、UAG、UGA。图中碱基标号从起始密码子对应序列开始算起)
19. 慢性心力衰竭(CHF)是多种病因导致心肌收缩能力减弱,进而使机体组织代谢供血不足引起的疾病。研究显示,CHF的发病机制与体内下丘脑—垂体—肾上腺皮质轴(HPA轴)呈慢性功能性亢进状态有关,HPA轴的调控如图所示。为研究黄连—肉桂不同配比对CHF患者HPA轴的干预机制,为其临床应用提供实验依据,某科研小组将患有CHF的模型大鼠分别给予不同的黄连—肉桂配比处理,一段时间后检测大鼠体内CRH、ACTH、CORT的含量,结果如表所示(单位:ng.mL-1 )。回答下列问题:
注:对空白对照组的正常大鼠给予等量的生理盐水,对CHF模型组的CHF大鼠给予等量的生理盐水。
(1)调节心脏功能的基本中枢位于_______________,该中枢可通过调节 _______________(填“交感神经”“副交感神经”或“交感神经和副交感神经”)的活动来调节心脏的节律性。
(2)据图分析,下丘脑、垂体、肾上腺皮质之间存在的HPA调控的途径称为________________CHF患者体内HPA轴呈慢性功能性亢进,可能原因是CHF患者下丘脑细胞表达的__________________水平下降导致负反馈减弱。
(3)据表分析,与CHF模型组比较,经过黄连—肉桂不同配比干预后,CHF大鼠体内ACTH、CORT的含量下降,而CRH的含量变化不大,推测出现这种现象的原因可能是____________。
20. 胶州湾凭借湾内丰富的饵料资源和相对封闭的海湾环境,成为多种鱼类的产卵场和索饵场。湾内全年都有鱼、虾和头足类交替繁殖,渔业资源十分丰富。某研究院于某个时间段,分析了该海湾生态系统的营养结构、能量流动过程。回答下列问题:
(1)海洋生态系统具有一定的结构,包括________________和________________。
(2)为增加当地渔民的收入,政府倡导渔民利用立体养殖法养殖水产品,从群落结构的角度分析,立体养殖有利于______________,此外,在养殖过程中,还需要注意各水产的密度,从能量流动的角度分析,意义是________________。
(3)根据胶州湾生态系统生物种类、生物学特征和食性特点,研究者将该海域的生物划分为21个功能组,该21个功能组及渔业捕捞组的混合营养关系如图所示。结果表明,_______________对其他功能组具有较明显的负面效应。针对上述情况,为改善胶州湾生态系统的功能,请给出合适的建议:_________________(答出1点)。
注:白色圆点表示该功能组生物量的增加对其他功能组生物量的增加有积极影响,起促进作用;黑色圆点表示功能组生物量的增加对其他功能组起抑制作用,圆点的大小表示影响的强弱。
21. tPA是在凝血平衡调节中发挥关键性作用的蛋白质,将tPA基因导入大肠杆菌可以大量生产tPA。选取的质粒含有氨苄青霉素抗性基因(AmpR)、LacZ基因(该基因编码产生的β-半乳糖苷酶可以分解X-gal产生蓝色物质,使菌落呈现蓝色,否则菌落为白色)及一些酶切位点,tPA基因的结构(a链为转录的模板链)、质粒及限制酶识别序列和切割位点如图和表所示。回答下列问题:
(1)从动物细胞中获取目的基因tPA最常用的方法是PCR扩增,该过程需要使用引物___________。为保证tPA基因与质粒正确连接,应分别在两引物的5'端加上限制酶识别序列5'________3'和5'__________3'(第一空引物和后两空限制酶识别序列顺序需一一对应)
(2)使用氯化钙处理大肠杆菌能增加含氨苄青霉素筛选平板上的菌落数,原因是____________。
(3)培养大肠杆菌的培养基中除了含氨苄青霉素,还含有的物质有水、碳源、氮源、无机盐、_______________(答出2种)。
(4)含有重组质粒的大肠杆菌菌落将呈现的颜色为______________,原因是_____________________。处理编号
初始荧光
最大荧光
光反应中心光能转化效率
光化学猝灭系数
非光化学猝灭系数
CK
202
1112
0.813
0.258
0.833
D1
205
1083
0.804
0.198
0.844
D2
216
1017
0.794
0.182
0.853
D3
227
1003
0.781
0.172
0.859
处理方式
CRH
ACTH
CORT
空白对照组
5.26
4.19
0.84
CHF模型组
6.99
9.58
1.75
黄连—肉桂10:1组
7.08
5.55
125
黄连—肉桂1:10组
7.11
6.86
1.42
黄连—肉桂1:1组
7.02
7.07
1.44
限制酶
识别序列
Sal I
Hind Ⅲ
BamH I
EcR V
EcR I
Pst I
Bck I
相关试卷
这是一份贵州省部分学校2025-2026学年高三上学期10月联考生物试卷(学生版),共11页。试卷主要包含了考生必须保持答题卡的整洁等内容,欢迎下载使用。
这是一份贵州省部分学校2025-2026学年高三上学期10月联考生物试卷(学生版),共10页。试卷主要包含了本试卷主要考试内容等内容,欢迎下载使用。
这是一份贵州省部分学校2024-2025学年高三上学期10月联考生物试卷(PDF版附解析),共10页。
相关试卷 更多
- 1.电子资料成功下载后不支持退换,如发现资料有内容错误问题请联系客服,如若属实,我们会补偿您的损失
- 2.压缩包下载后请先用软件解压,再使用对应软件打开;软件版本较低时请及时更新
- 3.资料下载成功后可在60天以内免费重复下载
免费领取教师福利 









