


所属成套资源:2026年广东省初中学业水平考试阶段检测卷(含答案版)
2026年广东省初中物理学业水平考试阶段检测卷(二)-质量与密度 力与运动(含答案版)
展开 这是一份2026年广东省初中物理学业水平考试阶段检测卷(二)-质量与密度 力与运动(含答案版),共16页。试卷主要包含了单项选择题,填空题,作图题,实验探究题,计算题等内容,欢迎下载使用。
(考试时间:90分钟 满分:80分)
一、单项选择题(本题共12小题,每小题2分,共24分)
1.下列相关数据估测符合实际的是( )
A.一只医用外科口罩长约为175 mm B.洗一次手的时间约为3000 s
C.人体的正常体温约为45 ℃ D.一张纸巾的质量约为500 g
2.“满眼风波多闪烁,看山恰似走来迎,仔细看山山不动,是船行”。对于上述诗句描述的情况,下列说法正确的是( )
A.“看山恰似走来迎”是以地面为参照物
B.“仔细看山山不动”是以船为参照物
C.“是船行”说明船总是运动的
D.山“走来迎”和“不动”是因为选择不同的参照物
3.体重为60 kg的小凯同学,身体里血液的质量约为( )
A.500 mL B.5 L C.500 g D.5 kg
4.在快递服务带来便利的同时,部分快递站也被暴露出快递称重误差大的问题,称重误差是指下列哪个物理量的误差( )
A.温度 B.质量 C.体积 D.密度
5.两个鸡蛋受到的重力约为( )
A.1 N B.2 N C.0.5 N D.5 N
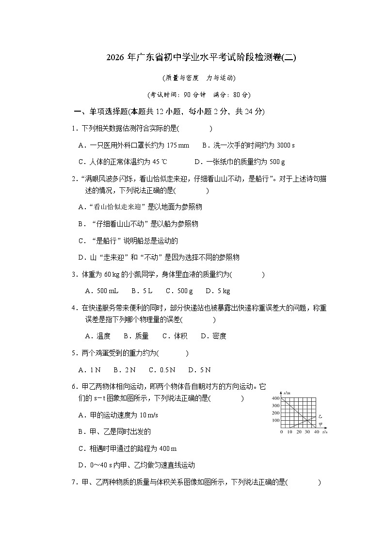
6.甲乙两物体相向运动,即两个物体各自朝对方的方向运动。它们的s-t图象如图所示,下列说法正确的是( )
A.甲的运动速度为10 m/s
B.甲、乙是同时出发的
C.相遇时甲通过的路程为400 m
D.0~40 s内甲、乙均做匀速直线运动
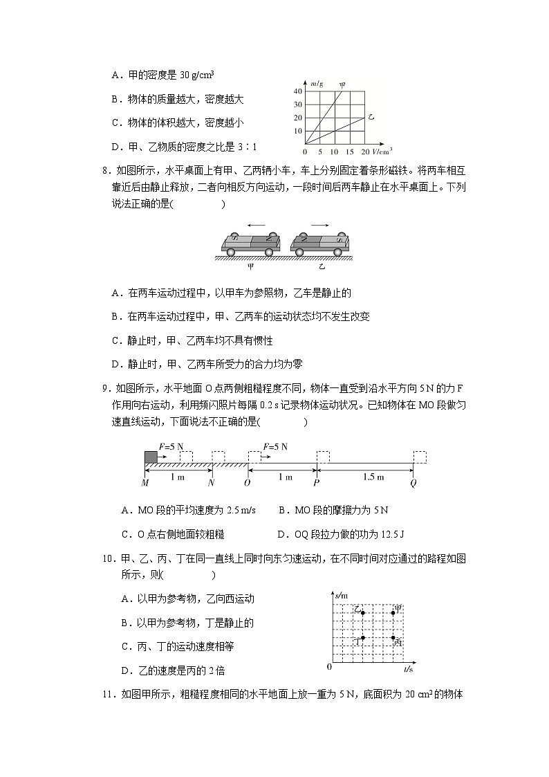
7.甲、乙两种物质的质量与体积关系图像如图所示,下列说法正确的是( )
A.甲的密度是30 g/cm3
B.物体的质量越大,密度越大
C.物体的体积越大,密度越小
D.甲、乙物质的密度之比是3∶1
8.如图所示,水平桌面上有甲、乙两辆小车,车上分别固定着条形磁铁。将两车相互靠近后由静止释放,二者向相反方向运动,一段时间后两车静止在水平桌面上。下列说法正确的是( )
A.在两车运动过程中,以甲车为参照物,乙车是静止的
B.在两车运动过程中,甲、乙两车的运动状态均不发生改变
C.静止时,甲、乙两车均不具有惯性
D.静止时,甲、乙两车所受力的合力均为零
9.如图所示,水平地面O点两侧粗糙程度不同,物体一直受到沿水平方向5 N的力F作用向右运动,利用频闪照片每隔0.2 s记录物体运动状况。已知物体在MO段做匀速直线运动,下面说法不正确的是( )
A.MO段的平均速度为2.5 m/s B.MO段的摩擦力为5 N
C.O点右侧地面较粗糙 D.OQ段拉力做的功为12.5 J
10.甲、乙、丙、丁在同一直线上同时向东匀速运动,在不同时间对应通过的路程如图所示,则( )
A.以甲为参考物,乙向西运动
B.以甲为参考物,丁是静止的
C.丙、丁的运动速度相等
D.乙的速度是丙的2倍
11.如图甲所示,粗糙程度相同的水平地面上放一重为5 N,底面积为20 cm2的物体A。用水平拉力F作用于A物体,拉力F的大小与时间t的关系和A物体运动速度v与时间t的关系如图乙所示。下列说法正确的是( )
A.物体受到的摩擦力是9 N B.物体对水平地面的压强为250 Pa
C.0~3 s内物体做匀速直线运动 D.3~6 s内物体受到的合力是3 N
12.利用电子秤、溢水杯和适量的水测量金属球的密度。如图甲所示,把金属球放在已调零的电子秤上,球静止时电子秤示数为m1。如图乙所示,把金属球放入溢水杯中,将溢水杯中注满水,球静止时电子秤示数为m2。如图丙所示,把金属球缓慢取出后,再次将溢水杯中注满水,电子秤示数为m3。已知水的密度为ρ水,则金属球密度的表达式正确的是( )
A.m1m1+m3−m2 ρ水 B.m1m1+m2−m3 ρ水 C.m1m3−m2 ρ水 D.m1m3+m2 ρ水
二、填空题(本题共5题,每空1分,共16分)
13.小明乘车去奶奶家玩,坐在行驶的汽车上,以汽车为参照物,路边的树木是运动的;刹车时,人会向前倾,这是由于人具有 ;车上安全锤的头部做得很尖,这样设计的目的是为了增大 。
14.某省消防队举行高楼灭火演习。如图甲所示,电动灭火无人机悬停在空中。如图乙所示,当无人机水平向右猛烈喷射干粉的同时,原本悬停的无人机水平向左飘移,这说明力的作用是 的。使原本悬停的无人机发生飘移的是 对 施加的力;喷射干粉过程中,灭火无人机的重力势能 。
15.在学校举办的一场足球比赛上,小明将球踢向球门,足球由于 在空中继续飞行。若足球飞行过程中所有外力消失,则足球将保持 (选填“静止”或“匀速直线运动”)状态。
16.如图所示,小明将瓷勺的勺头放在酒精灯外焰上加热一段时间,然后与火柴头接触,火柴被点燃,这是因为瓷这种物质的 性较差,热量能集中在勺头。图丙是用红外成像技术拍摄的加热后瓷勺的红外图片,其基本原理是利用了红外线具有比较显著的 效应。瓷勺冷却后,小明想测量这把瓷勺的密度,放在天平上,如图丁,读出瓷勺的质量为 g,测量瓷勺体积的过程如图戊,瓷勺的体积为 cm3,则该瓷勺的密度为 kg/m3。
17.(2024·吉林)用力捏车闸可以使自行车快速停下来,用力捏车闸是通过增大 来增大摩擦,自行车快速停下来说明力可以改变物体的 。
三、作图题(本题共2小题,每小题2分,共4分)
18.(2分)如图,货物随传送带一起水平向右做匀速直线运动,不计空气阻力,画出该货物的受力示意图。
19.(2分)如图甲是物体运动的路程—时间图象,请在乙图中画出物体在0~6 s内的速度图像。
四、实验探究题(本题共3小题,第20题6分,第21、22题各7分,共20分)
20.(2025·南京)小明和小华测量土豆的密度,设计了如下方案。
(1)小明的方案:
①天平放在水平桌面上,将游码移到零刻度线处,指针静止后的位置如图甲所示,此时应将平衡螺母向 调节,直至天平平衡;
②用天平测量土豆质量,天平平衡时,所加砝码和游码的位置如图乙所示,土豆的质量为 g;
③利用装满水的溢水杯和空量筒测量土豆的体积,正确操作后,量筒示数如图丙所示;
④土豆的密度为 g/cm3。
(2)小华的方案:仅用小刀、口径较大的量筒和水测出了土豆的密度,在空白处填上适当内容。
①在量筒内装入适量的水,读出水面对应的刻度值V1;
②用小刀对土豆进行加工, ,读出水面对应的刻度值V2;
③ ,读出水面对应的刻度值V3;
④土豆密度的表达式ρ= (用ρ水、V1、V2、V3表示)。
21.为了探究滑动摩擦力大小与哪些因素有关,小夏设计了如图所示实验(实验所用木板1的表面比木板2的表面光滑)。
(1)如图甲所示,弹簧测力计沿水平方向拉着木块A在水平木板上做匀速直线运动,此时A受到的摩擦力为 N;如图丁所示,弹簧测力计不沿水平方向拉动时,也可使木块在木板上沿水平方向做匀速直线运动,此过程中,木块处于 (选填“平衡”或“非平衡”)状态;
(2)丙图弹簧测力计的示数为 N;
(3)通过对比甲、乙两图实验,可探究滑动摩擦力大小与 的关系;对比 两图可得出结论:其他条件相同时,接触面越粗糙,滑动摩擦力越大;
(4)小夏对实验装置进行改进,如图戊所示,他用F=5 N的水平方向的拉力拉动木板1在水平地面上向左做匀速直线运动,则此时木板1受到地面的摩擦力为 N;
(5)如果再向你提供以下器材:与木板2粗糙程度相同的橡胶板和铁板,则除了探究摩擦力与压力和接触面粗糙程度的关系之外,还可以探究滑动摩擦力大小与 是否有关。
22.深圳南山绿道是市民骑行热门路线,学校某物理小组发现不同路面(如沥青路、石板路、塑胶道)的共享单车刹车距离差异显著。为探究刹车距离的影响因素,小组找了一辆共享单车、沥青板、橡胶颗粒涂层板(深圳前海绿道同款)、石板、卷尺进行实验,如图所示。
(1)实验时,小文骑着自行车从同一斜面的同一高度由静止自由下滑至不同材质水平面后开始急刹滑行。自行车最终停下是因为受到 摩擦力的作用,随后测量并记录 ;
(2)物理小组想继续探究压力大小对刹车距离是否有影响,接下来的操作是: ;
(3)上述探究过程运用了一种物理科学探究方法,请写出一个我们初中学过的运用相同探究方法的实验名称: ;
(4)实验记录如下表所示,根据实验数据可得刹车距离与路面材料及 有关,路面越粗糙,压力越大,刹车距离越短。若小李骑着该自行车在同一斜面同一高度由静止自由下滑至石板路,重复上述实验,已知小李和自行车总质量为70 kg ,根据表格数据,则其刹车距离可能为 (填字母);
A.0.8 m B.1.0 m C.1.5 m D.2.0 m
(5)结合生活经验,请你猜想刹车距离可能还与什么因素有关? (写出一个即可)。
五、计算题(本题共2小题,第23题6分,第24题10分,共16分)
23.2025年春晚节目《秧BOT》中,16台人形机器人“福兮”与舞蹈演员共同表演东北秧歌,行云流水的舞步惊艳全场,如图所示,机器人能够完成快速移动、旋转手绢等高难度动作,若一个机器人的质量为60 kg,在舞台上4 s沿直线匀速移动2 m。请完成下列问题:
(1)机器人4 s内运动的速度;
(2)机器人双脚站立时对舞台的压力;(g取10 N/kg)
(3)若机器人沿直线匀速运动时在水平方向上受到的平均阻力为重力的0.05倍,求4 s内机器人在水平方向上受到的牵引力。
24.有一个铁球,中学生小明通过测量知道该铁球的质量为158 g,体积为30 cm3。(ρ铁=7.9×103 kg/m3)
(1)请你通过计算帮助小明作出判断该铁球是空心还是实心;
(2)若是空心,计算空心部分的体积;
(3)若往空心部分注满某种液体后,球的总质量变为167 g,则注入液体的密度是多少?
2026年广东省初中学业水平考试阶段检测卷(二)答案版
(质量与密度 力与运动)
(考试时间:90分钟 满分:80分)
一、单项选择题(本题共12小题,每小题2分,共24分)
1.下列相关数据估测符合实际的是( A )
A.一只医用外科口罩长约为175 mm B.洗一次手的时间约为3000 s
C.人体的正常体温约为45 ℃ D.一张纸巾的质量约为500 g
2.“满眼风波多闪烁,看山恰似走来迎,仔细看山山不动,是船行”。对于上述诗句描述的情况,下列说法正确的是( D )
A.“看山恰似走来迎”是以地面为参照物
B.“仔细看山山不动”是以船为参照物
C.“是船行”说明船总是运动的
D.山“走来迎”和“不动”是因为选择不同的参照物
3.体重为60 kg的小凯同学,身体里血液的质量约为( D )
A.500 mL B.5 L C.500 g D.5 kg
4.在快递服务带来便利的同时,部分快递站也被暴露出快递称重误差大的问题,称重误差是指下列哪个物理量的误差( B )
A.温度 B.质量 C.体积 D.密度
5.两个鸡蛋受到的重力约为( A )
A.1 N B.2 N C.0.5 N D.5 N
6.甲乙两物体相向运动,即两个物体各自朝对方的方向运动。它们的s-t图象如图所示,下列说法正确的是( A )
A.甲的运动速度为10 m/s
B.甲、乙是同时出发的
C.相遇时甲通过的路程为400 m
D.0~40 s内甲、乙均做匀速直线运动
7.甲、乙两种物质的质量与体积关系图像如图所示,下列说法正确的是( D )
A.甲的密度是30 g/cm3
B.物体的质量越大,密度越大
C.物体的体积越大,密度越小
D.甲、乙物质的密度之比是3∶1
8.如图所示,水平桌面上有甲、乙两辆小车,车上分别固定着条形磁铁。将两车相互靠近后由静止释放,二者向相反方向运动,一段时间后两车静止在水平桌面上。下列说法正确的是( D )
A.在两车运动过程中,以甲车为参照物,乙车是静止的
B.在两车运动过程中,甲、乙两车的运动状态均不发生改变
C.静止时,甲、乙两车均不具有惯性
D.静止时,甲、乙两车所受力的合力均为零
9.如图所示,水平地面O点两侧粗糙程度不同,物体一直受到沿水平方向5 N的力F作用向右运动,利用频闪照片每隔0.2 s记录物体运动状况。已知物体在MO段做匀速直线运动,下面说法不正确的是( C )
A.MO段的平均速度为2.5 m/s B.MO段的摩擦力为5 N
C.O点右侧地面较粗糙 D.OQ段拉力做的功为12.5 J
10.甲、乙、丙、丁在同一直线上同时向东匀速运动,在不同时间对应通过的路程如图所示,则( B )
A.以甲为参考物,乙向西运动
B.以甲为参考物,丁是静止的
C.丙、丁的运动速度相等
D.乙的速度是丙的2倍
11.如图甲所示,粗糙程度相同的水平地面上放一重为5 N,底面积为20 cm2的物体A。用水平拉力F作用于A物体,拉力F的大小与时间t的关系和A物体运动速度v与时间t的关系如图乙所示。下列说法正确的是( D )
A.物体受到的摩擦力是9 N B.物体对水平地面的压强为250 Pa
C.0~3 s内物体做匀速直线运动 D.3~6 s内物体受到的合力是3 N
12.利用电子秤、溢水杯和适量的水测量金属球的密度。如图甲所示,把金属球放在已调零的电子秤上,球静止时电子秤示数为m1。如图乙所示,把金属球放入溢水杯中,将溢水杯中注满水,球静止时电子秤示数为m2。如图丙所示,把金属球缓慢取出后,再次将溢水杯中注满水,电子秤示数为m3。已知水的密度为ρ水,则金属球密度的表达式正确的是( A )
A.m1m1+m3−m2 ρ水 B.m1m1+m2−m3 ρ水 C.m1m3−m2 ρ水 D.m1m3+m2 ρ水
二、填空题(本题共5题,每空1分,共16分)
13.小明乘车去奶奶家玩,坐在行驶的汽车上,以汽车为参照物,路边的树木是运动的;刹车时,人会向前倾,这是由于人具有惯性;车上安全锤的头部做得很尖,这样设计的目的是为了增大压强。
14.某省消防队举行高楼灭火演习。如图甲所示,电动灭火无人机悬停在空中。如图乙所示,当无人机水平向右猛烈喷射干粉的同时,原本悬停的无人机水平向左飘移,这说明力的作用是相互的。使原本悬停的无人机发生飘移的是喷射的干粉对无人机施加的力;喷射干粉过程中,灭火无人机的重力势能减小。
15.在学校举办的一场足球比赛上,小明将球踢向球门,足球由于惯性在空中继续飞行。若足球飞行过程中所有外力消失,则足球将保持匀速直线运动(选填“静止”或“匀速直线运动”)状态。
16.如图所示,小明将瓷勺的勺头放在酒精灯外焰上加热一段时间,然后与火柴头接触,火柴被点燃,这是因为瓷这种物质的导热性较差,热量能集中在勺头。图丙是用红外成像技术拍摄的加热后瓷勺的红外图片,其基本原理是利用了红外线具有比较显著的热效应。瓷勺冷却后,小明想测量这把瓷勺的密度,放在天平上,如图丁,读出瓷勺的质量为49.6g,测量瓷勺体积的过程如图戊,瓷勺的体积为20cm3,则该瓷勺的密度为2.48×103kg/m3。
17.(2024·吉林)用力捏车闸可以使自行车快速停下来,用力捏车闸是通过增大压力来增大摩擦,自行车快速停下来说明力可以改变物体的运动状态。
三、作图题(本题共2小题,每小题2分,共4分)
18.(2分)如图,货物随传送带一起水平向右做匀速直线运动,不计空气阻力,画出该货物的受力示意图。
19.(2分)如图甲是物体运动的路程—时间图象,请在乙图中画出物体在0~6 s内的速度图像。
四、实验探究题(本题共3小题,第20题6分,第21、22题各7分,共20分)
20.(2025·南京)小明和小华测量土豆的密度,设计了如下方案。
(1)小明的方案:
①天平放在水平桌面上,将游码移到零刻度线处,指针静止后的位置如图甲所示,此时应将平衡螺母向右调节,直至天平平衡;
②用天平测量土豆质量,天平平衡时,所加砝码和游码的位置如图乙所示,土豆的质量为47.2g;
③利用装满水的溢水杯和空量筒测量土豆的体积,正确操作后,量筒示数如图丙所示;
④土豆的密度为1.18g/cm3。
(2)小华的方案:仅用小刀、口径较大的量筒和水测出了土豆的密度,在空白处填上适当内容。
①在量筒内装入适量的水,读出水面对应的刻度值V1;
②用小刀对土豆进行加工,将土豆挖空成碗状,使其漂浮在水面,读出水面对应的刻度值V2;
③将土豆慢慢浸入水中,读出水面对应的刻度值V3;
④土豆密度的表达式ρ=V2−V1V2−V1 ρ水(用ρ水、V1、V2、V3表示)。
21.为了探究滑动摩擦力大小与哪些因素有关,小夏设计了如图所示实验(实验所用木板1的表面比木板2的表面光滑)。
(1)如图甲所示,弹簧测力计沿水平方向拉着木块A在水平木板上做匀速直线运动,此时A受到的摩擦力为0.6N;如图丁所示,弹簧测力计不沿水平方向拉动时,也可使木块在木板上沿水平方向做匀速直线运动,此过程中,木块处于平衡(选填“平衡”或“非平衡”)状态;
(2)丙图弹簧测力计的示数为 2.4 N;
(3)通过对比甲、乙两图实验,可探究滑动摩擦力大小与压力大小的关系;对比乙、丙两图可得出结论:其他条件相同时,接触面越粗糙,滑动摩擦力越大;
(4)小夏对实验装置进行改进,如图戊所示,他用F=5 N的水平方向的拉力拉动木板1在水平地面上向左做匀速直线运动,则此时木板1受到地面的摩擦力为4.4N;
(5)如果再向你提供以下器材:与木板2粗糙程度相同的橡胶板和铁板,则除了探究摩擦力与压力和接触面粗糙程度的关系之外,还可以探究滑动摩擦力大小与接触面的材料是否有关。
22.深圳南山绿道是市民骑行热门路线,学校某物理小组发现不同路面(如沥青路、石板路、塑胶道)的共享单车刹车距离差异显著。为探究刹车距离的影响因素,小组找了一辆共享单车、沥青板、橡胶颗粒涂层板(深圳前海绿道同款)、石板、卷尺进行实验,如图所示。
(1)实验时,小文骑着自行车从同一斜面的同一高度由静止自由下滑至不同材质水平面后开始急刹滑行。自行车最终停下是因为受到滑动摩擦力的作用,随后测量并记录刹车距离;
(2)物理小组想继续探究压力大小对刹车距离是否有影响,接下来的操作是:让不同质量的人骑同一自行车从同一斜坡的同一高度静止下滑;
(3)上述探究过程运用了一种物理科学探究方法,请写出一个我们初中学过的运用相同探究方法的实验名称:研究物体的动能跟哪些因素有关(合理即可);
(4)实验记录如下表所示,根据实验数据可得刹车距离与路面材料及压力大小有关,路面越粗糙,压力越大,刹车距离越短。若小李骑着该自行车在同一斜面同一高度由静止自由下滑至石板路,重复上述实验,已知小李和自行车总质量为70 kg ,根据表格数据,则其刹车距离可能为C (填字母);
A.0.8 m B.1.0 m C.1.5 m D.2.0 m
(5)结合生活经验,请你猜想刹车距离可能还与什么因素有关?刹车前到达水平路面的初速度(路面湿度)(写出一个即可)。
五、计算题(本题共2小题,第23题6分,第24题10分,共16分)
23.2025年春晚节目《秧BOT》中,16台人形机器人“福兮”与舞蹈演员共同表演东北秧歌,行云流水的舞步惊艳全场,如图所示,机器人能够完成快速移动、旋转手绢等高难度动作,若一个机器人的质量为60 kg,在舞台上4 s沿直线匀速移动2 m。请完成下列问题:
(1)机器人4 s内运动的速度;
(2)机器人双脚站立时对舞台的压力;(g取10 N/kg)
(3)若机器人沿直线匀速运动时在水平方向上受到的平均阻力为重力的0.05倍,求4 s内机器人在水平方向上受到的牵引力。
解: (1)v= St=2m4s=0.5 m/s
(2)G=mg=60 kg×10 N/kg=600 N
(3)由二力平衡可得,F牵=f=0.05G=30 N
24.有一个铁球,中学生小明通过测量知道该铁球的质量为158 g,体积为30 cm3。(ρ铁=7.9×103 kg/m3)
(1)请你通过计算帮助小明作出判断该铁球是空心还是实心;
(2)若是空心,计算空心部分的体积;
(3)若往空心部分注满某种液体后,球的总质量变为167 g,则注入液体的密度是多少?
解:(1)由ρ=mV 可得,158 g铁的体积V铁=mp铁=158g7.9g/cm3=20 cm3
则V铁<V球,故铁球是空心的。
(2)铁球空心部分的体积V空=V球-V铁=30 cm3-20 cm3=10 cm3
(3)将空心部分注满某种液体后,液体的质量m液=m总-m=167 g-158 g=9 g,液体的体积V液=V空=10 cm3
注入液体的密度ρ液=m液V液=9g10cm3=0.9 g/cm3=0.9×103 kg/m3
路面材料
整车质量/kg
刹车距离/m
沥青路
65
1.2
石板路
65
1.8
橡胶颗粒涂层路
65
0.9
沥青路
70
1.1
沥青路
75
1.0
路面材料
整车质量/kg
刹车距离/m
沥青路
65
1.2
石板路
65
1.8
橡胶颗粒涂层路
65
0.9
沥青路
70
1.1
沥青路
75
1.0
相关试卷 更多
- 1.电子资料成功下载后不支持退换,如发现资料有内容错误问题请联系客服,如若属实,我们会补偿您的损失
- 2.压缩包下载后请先用软件解压,再使用对应软件打开;软件版本较低时请及时更新
- 3.资料下载成功后可在60天以内免费重复下载
免费领取教师福利 


.png)





