





湖北省襄阳市第四中学2026届高三上学期11月期中地理试卷(Word版附解析)
展开 这是一份湖北省襄阳市第四中学2026届高三上学期11月期中地理试卷(Word版附解析),文件包含湖北省襄阳市第四中学2026届高三上学期11月期中地理试题原卷版docx、湖北省襄阳市第四中学2026届高三上学期11月期中地理试题Word版含解析docx等2份试卷配套教学资源,其中试卷共18页, 欢迎下载使用。
地理
本试卷共 6 页,18 题。全卷满分 100 分。考试用时 75 分钟。
★祝考试顺利★
注意事项:
1.答题前,先将自己的姓名、准考证号、考场号、座位号填写在试卷和答题卡上,并认真核
准准考证号条形码上的以上信息,将条形码粘贴在答题卡上的指定位置。
2.请按题号顺序在答题卡上各题目的答题区域内作答,写在试卷、草稿纸和答题卡上的非答
题区域均无效。
3.选择题用 2B 铅笔在答题卡上把所选答案的标号涂黑;非选择题用黑色签字笔在答题卡上
作答;字体工整,笔迹清楚。
4.考试结束后,请将试卷和答题卡一并上交。
一、选择题(每小题 3 分,共 45 分)
技能劳动者是指通过技术等级考试,取得人力资源和社会保障部门颁发的相应等级的执业资格证书后,
具有劳动能力的劳动者。影响技能劳动者与普通劳动者迁移的区位因素中既有相同因素,也有差异因素。
近年来,我国不同城市技能劳动者迁入率差异呈扩大趋势,东部地区迁入较多,西部地区迁入较少。完成
下面小题。
1. 影响技能劳动者与普通劳动者迁移的相同因素主要是城市的( )
A. 工资收入 B. 服务种类 C. 地理位置 D. 便利可达
2. 近年来,我国不同城市技能劳动者迁入率差异会( )
A. 增加特大城市数量 B. 提升东部地区城市等级
C 增加流动人口规模 D. 扩大区域创新能力差异
3. 各城市 了吸引技能劳动者迁入,应该( )
A. 扩大城市用地面积 B. 提高城市生活品质
C 提高城市平均工资 D. 增加城市交通类型
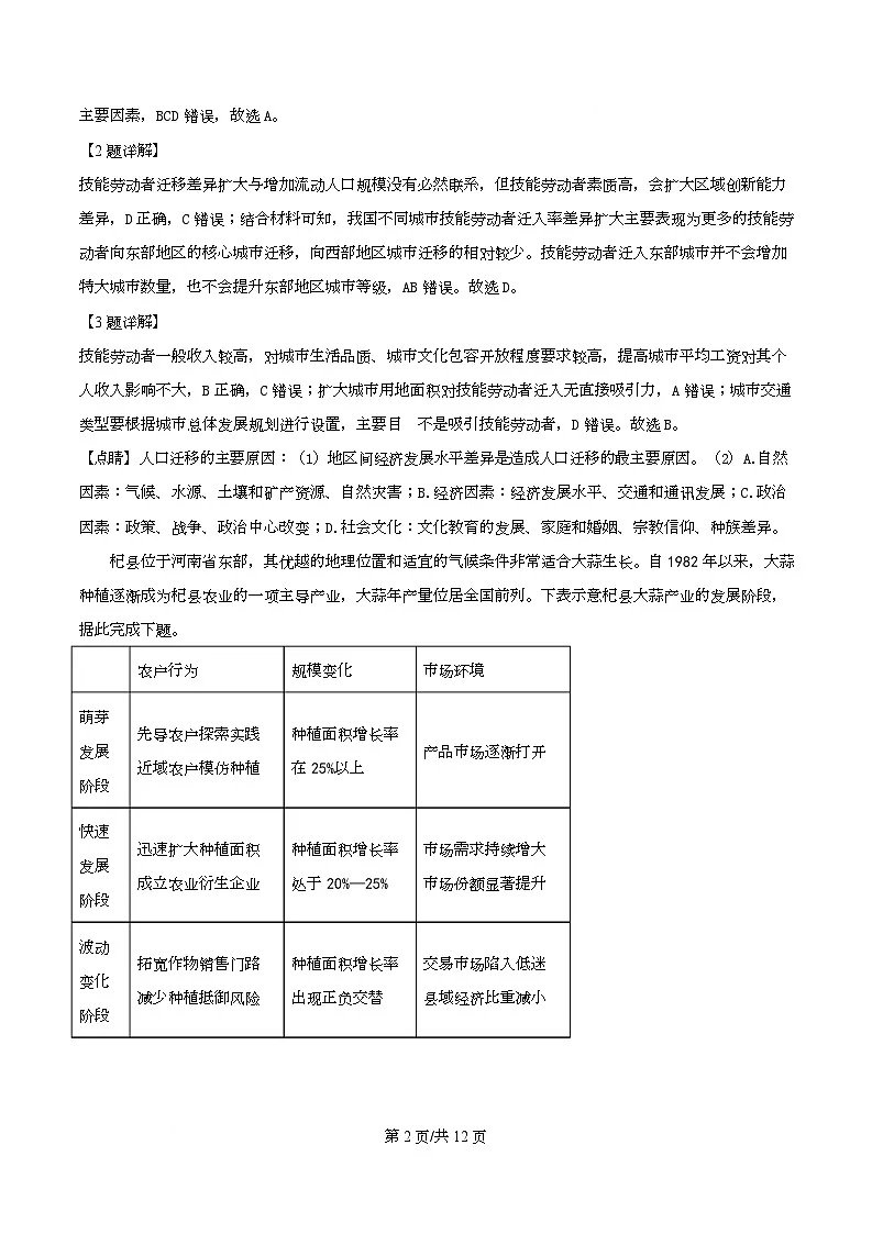
杞县位于河南省东部,其优越的地理位置和适宜的气候条件非常适合大蒜生长。自 1982 年以来,大蒜
种植逐渐成为杞县农业的一项主导产业,大蒜年产量位居全国前列。下表示意杞县大蒜产业的发展阶段,
据此完成下题。
农户行为 规模变化 市场环境
第 1页/共 6页
萌芽
先导农户探索实践 种植面积增长率
发展 产品市场逐渐打开
近域农户模仿种植 在 25%以上 阶段
快速
迅速扩大种植面积 种植面积增长率 市场需求持续增大 发展
成立农业衍生企业 处于 20%—25% 市场份额显著提升 阶段
波动
拓宽作物销售门路 种植面积增长率 交易市场陷入低迷 变化
减少种植抵御风险 出现正负交替 县域经济比重减小 阶段
稳定
农民技能日益提升 种植面积趋于稳 线上交易市场崛起 增长
线上市场日益活跃 定 农作物销售额增长 阶段
4. 在大蒜产业快速发展阶段,迅速扩大大蒜种植面积主要取决于( )
A. 市场 B. 技术 C. 原料 D. 土地
5. 杞县大蒜种植得到当地政府大力支持,推测政府出台帮扶措施,稳定种植规模的阶段是( )
A. 萌芽发展阶段 B. 快速发展阶段 C. 波动变化阶段 D. 稳定增长阶段
6. 稳定增长阶段能保持销售额的稳中有进,主要得益于( )
A 农田增产潜力大 B. 政策支持力度大 C. 城乡融合程度高 D. 数字经济赋能强
北极海冰是海—气系统的重要组成部分,其季节和年际变化都反映着极地海洋状况。近年来,北极地
区海冰范围和冰龄发生快速变化,对全球气候产生了深刻的影响。下图示意 2000—2019 年北极海冰各冰龄
比例。据此完成下面小题。
第 2页/共 6页
7. 北极地区海冰冰龄变化的趋势呈现( )
A. 高龄化 B. 一年冰逐年增加 C. 低龄化 D. 多年冰占比最低
8. 北极地区冰龄变化主要影响该海区海冰( )
A. 温度 B. 盐度 C. 密度 D. 厚度
9. 下列北极冰龄持续变化产生的影响.不可能的是( )
A. 北冰洋或将夏季无冰 B. 海面反射率降低使洋面水温升高
C. 全球极端天气将增多 D. 海—气之间能量和物质交换减弱
大气本底站是大气本底监测站的简称,在全球基准大气本底条件下开展包括温室气体、太阳辐射等多
个方面的观测,其观测结果体现着较大尺度大气不直接受人为污染影响且混合均匀之后的平均状况。位于
青海省共和县境内的瓦里关站,作为海拔最高、亚欧大陆内陆腹地唯一的全球大气本底观测站,为全球气
候变化监测研究提供了重要数据支撑。下图为 1997—2018 年瓦里关观测站的二氧化碳逐年增长率统计图。
完成下面小题。
10. 瓦里关监测站观测的二氧化碳数据能够为全球气候变化提供数据支撑的原因是( )
①周围 50km 内在数十年间土地使用状况发生明显改变②处于亚欧大陆高寒气流和东部季风的交汇处
第 3页/共 6页
③二氧化碳在大气中不易降解,停留时间长④位于偏远清洁地区,受人类活动干扰少
A. ①②③ B. ②③④ C. ①②④ D. ①③④
11. 1997—2018 年,瓦里关站监测到的二氧化碳数量的逐年变化特点是( )
A. 持续减少 B. 持续增加 C. 波动减少 D. 波动增加
12. 根据监测结果,下列做法合理的是( )
A. 保持作物种植结构 B. 加大产业转移力度
C. 二氧化碳封存地下 D. 禁止碳排放权交易
鹊桥二号卫星是一颗中继通信卫星,主要在探月四期工程执行月球南极地区样品采集任务中提供地月
通信中继服务,其绕月运行轨道属于十分特殊的大倾角椭圆轨道,轨道面与月球赤道面的夹角达到了 54.8°
,左图示意鹊桥二号卫星的绕月运行轨道。右图示意嫦娥五号在月面工作期间,实现了国旗展开,该国旗
采用了适应月球环境的新型复合材料。完成下面小题。
13. 与位于月球赤道上空的轨道相比,鹊桥二号选择大倾角轨道更有利于( )
A. 获得光照 B. 接近月面 C. 服务极区 D. 联系地球
14. 地球上与鹊桥二号椭圆轨道的设计原理有关的地理现象是( )
A. 太阳直射点回归 B. 北半球夏季更长 C. 昼夜长短的变化 D. 南半球河流左偏
15. 普通旗帜无法在月球飘扬,根本原因是( )
A. 月球的质量较小 B. 月球与太阳的距离较远
C. 月球自转与公转周期相等 D. 月球没有液态水
二、综合题(3 大题,共 55 分)
16. 阅读图文材料,完成下列要求。
2023 年 3 月 26 日,我国首座深远海浮式风电机组“海油观澜号”从珠海启程,经过 180 海里的航行,
于 4 月 3 日抵达文昌海域油气群的作业区。海油观澜号平台总体呈三角形结构,由 3 个边立浮筒和 1 个中
心立柱组成,浮体边宽 88 米,高约 35 米,装载风机设备重约 5200 吨,总型高超过 200 米。海油观澜号是
在珠海港组装完毕之后和平台一起拖运至目标海域的(下图),到达作业区后,整个平台下降了 10 余米,
第 4页/共 6页
并采用锚链与海底相连。
(1)分析海油观澜号采用组装后拖运的好处。
(2)简述浮式支架平台到达作业区高度下降 10 余米的技术实现途径及意义。
(3)简析发展深远海漂浮式风电对我国国家安全的有利影响。
17. 阅读图文资料,完成下列要求。
武汉市硚口区古田化工区滨水而起,曾是武汉市最悠久、最密集的机械和化工企业集聚区,高峰时期
曾聚集了 99 家化工企业、约四万名产业工人。2011 年以来,硚口区坚定不移地推动老工业区转型,将部分
技术含量低、环境污染重的小化工企业就地关停淘汰,部分具有市场优势的企业,则支持其驻留总部,只
将生产环节外迁到其他工业区,形成异地双核发展模式。如今,古田“工业锈带”变身“生态秀带”,焕
发勃勃生机。下图示意古田化工区的位置。
(1)说明异地双核发展模式对企业的意义。
(2)对解决古田化工区改造产生的原职工就业问题提出合理建议。
(3) 促进“工业锈带”变身“生态秀带”,请你为古田化工区设计两个发展方向,并说明理由。
第 5页/共 6页
18. 阅读图文资料,完成下列要求。
甘泉大峡谷位于陕西省延安市西约 44km 的甘泉县,峡谷内发育典型黄土覆盖型丹霞地貌。该区域在地
质历史时期属于古鄂尔多斯盆地,白垩纪时期沉积了紫红色砂岩,岩石的孔隙度和渗透率较高。新生代以
来由于板块的碰撞挤压及区域性的隆起抬升,亚洲东部季风系统随之形成、加强,区域也完成了由盆地向
高原的过渡,形成了古丹霞地貌的雏形。第四纪以来大量黄土堆积覆盖于地貌之上,经过长时间的地质作
用,形成上覆黄土深厚、下部红层裸露、深沟陡窄亘长的特殊地貌。现大峡谷内最知名的景观当属桦树沟
峡谷的波状谷壁,在谷壁的下方发现有众多贯通相连的壶穴(指基岩河床上形成的近似壶形的凹坑),据地
质专家介绍波状谷壁的形成与壶穴有很大的关系。
(1)根据材料,推测黄土覆盖型丹霞地貌的形成至少经历了几次气候湿润期,并简要分析原因。
(2)根据材料,描述桦树沟峡谷波状谷壁的形成过程。
(3)某中学地理兴趣小组到甘泉县大峡谷进行研学旅行,请设计若干有关地质地貌的研学主题。
第 6页/共 6页
相关试卷
这是一份2026届湖北省襄阳四中高三上学期质量检测五地理(含答案)试卷,共5页。
这是一份湖北省襄阳市第四中学2026届高三上学期1月月考地理试卷(Word版附解析),共7页。试卷主要包含了单选题,综合题等内容,欢迎下载使用。
这是一份湖北省襄阳市第四中学2025-2026学年高二上学期12月月考地理试题(Word版附解析),共5页。试卷主要包含了单选题,综合题等内容,欢迎下载使用。
相关试卷 更多
- 1.电子资料成功下载后不支持退换,如发现资料有内容错误问题请联系客服,如若属实,我们会补偿您的损失
- 2.压缩包下载后请先用软件解压,再使用对应软件打开;软件版本较低时请及时更新
- 3.资料下载成功后可在60天以内免费重复下载
免费领取教师福利 











