搜索
      上传资料 赚现金

      湖北省黄冈市2026届高三上学期1月期末地理试卷(Word版附解析)

      • 899.06 KB
      • 2026-01-19 17:36:17
      • 16
      • 0
      • 教习网3275309
      加入资料篮
      立即下载
      压缩包含2份文件 展开
      文件列表(2份) 收起
      原卷
      湖北省黄冈市2026届高三上学期1月期末考试地理(原卷版).docx
      预览
      解析
      湖北省黄冈市2026届高三上学期1月期末考试地理 Word版含解析.docx
      预览
      正在预览:湖北省黄冈市2026届高三上学期1月期末考试地理(原卷版).docx
      湖北省黄冈市2026届高三上学期1月期末考试地理(原卷版)第1页
      1/7
      湖北省黄冈市2026届高三上学期1月期末考试地理(原卷版)第2页
      2/7
      湖北省黄冈市2026届高三上学期1月期末考试地理(原卷版)第3页
      3/7
      湖北省黄冈市2026届高三上学期1月期末考试地理 Word版含解析第1页
      1/13
      湖北省黄冈市2026届高三上学期1月期末考试地理 Word版含解析第2页
      2/13
      湖北省黄冈市2026届高三上学期1月期末考试地理 Word版含解析第3页
      3/13
      还剩4页未读, 继续阅读

      湖北省黄冈市2026届高三上学期1月期末地理试卷(Word版附解析)

      展开

      这是一份湖北省黄冈市2026届高三上学期1月期末地理试卷(Word版附解析),文件包含湖北省黄冈市2026届高三上学期1月期末考试地理原卷版docx、湖北省黄冈市2026届高三上学期1月期末考试地理Word版含解析docx等2份试卷配套教学资源,其中试卷共20页, 欢迎下载使用。
      本试卷共 6 页,18 题。全卷满分 100 分。考试用时 75 分钟。
      ★祝考试顺利★
      注意事项:
      1.答题前,先将自己的姓名、准考证号、考场号、座位号填写在试卷和答题卡上,并将准考
      证号条形码粘贴在答题卡上的指定位置。
      2.选择题的作答:每小题选出答案后,用 2B 铅笔把答题卡上对应题目的答案标号涂黑。写
      在试卷、草稿纸和答题卡上的非答题区域均无效。
      3.非选择题的作答:用黑色签字笔直接答在答题卡上对应的答题区域内。写在试卷、草稿纸
      和答题卡上的非答题区域均无效。
      4.考试结束后,请将答题卡上交。
      一、选择题:本题共 15 小题,每小题 3 分,共 45 分。在每小题给出的四个选项中,只有一
      项是符合题目要求的。
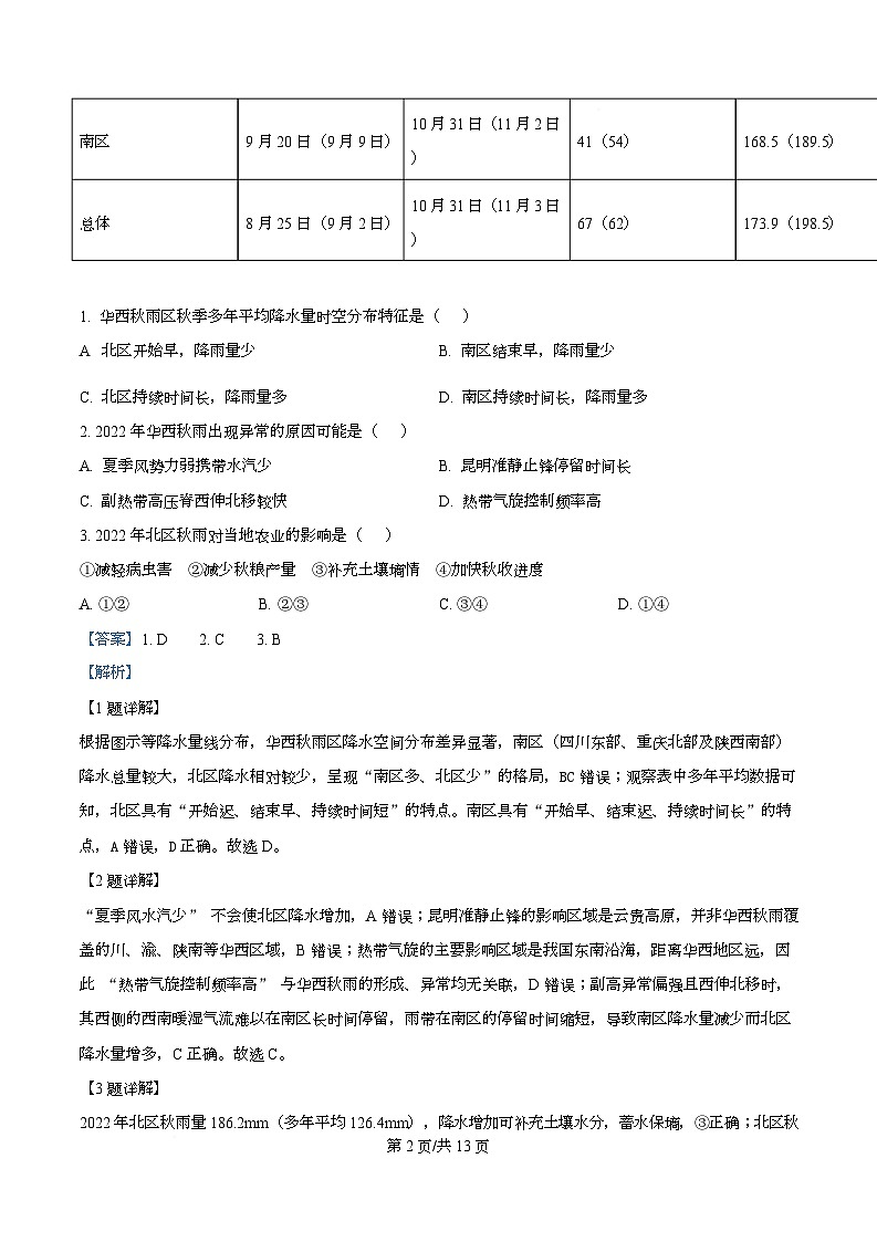
      华西秋雨是我国四川、重庆等地秋季多雨的特殊天气现象,大致以秦岭为界分为北区和南区。2022 年
      我国华西秋雨出现异常,如图示意华西秋雨区秋季多年平均降水量空间分布。下表为 2022 年华西秋雨区部
      分天气数据(括号内为多年平均值)。据此完成下面小题。
      区域 秋雨开始日期 秋雨结束日期 秋雨持续天数/天 秋雨量/mm
      10 月 31 日(10 月 11
      北区 8 月 25 日(9 月 12 日) 67(29) 186.2(126.4)
      日)
      第 1页/共 13页
      10 月 31 日(11 月 2 日
      南区 9 月 20 日(9 月 9 日) 41(54) 168.5(189.5)

      10 月 31 日(11 月 3 日
      总体 8 月 25 日(9 月 2 日) 67(62) 173.9(198.5)

      1. 华西秋雨区秋季多年平均降水量时空分布特征是( )
      A 北区开始早,降雨量少 B. 南区结束早,降雨量少
      C. 北区持续时间长,降雨量多 D. 南区持续时间长,降雨量多
      2. 2022 年华西秋雨出现异常的原因可能是( )
      A. 夏季风势力弱携带水汽少 B. 昆明准静止锋停留时间长
      C. 副热带高压脊西伸北移较快 D. 热带气旋控制频率高
      3. 2022 年北区秋雨对当地农业的影响是( )
      ①减轻病虫害 ②减少秋粮产量 ③补充土壤墒情 ④加快秋收进度
      A. ①② B. ②③ C. ③④ D. ①④
      【答案】1. D 2. C 3. B
      【解析】
      【1 题详解】
      根据图示等降水量线分布,华西秋雨区降水空间分布差异显著,南区(四川东部、重庆北部及陕西南部)
      降水总量较大,北区降水相对较少,呈现“南区多、北区少”的格局,BC 错误;观察表中多年平均数据可
      知,北区具有“开始迟、结束早、持续时间短”的特点。南区具有“开始早、结束迟、持续时间长”的特
      点,A 错误,D 正确。故选 D。
      【2 题详解】
      “夏季风水汽少” 不会使北区降水增加,A 错误;昆明准静止锋的影响区域是云贵高原,并非华西秋雨覆
      盖的川、渝、陕南等华西区域,B 错误;热带气旋的主要影响区域是我国东南沿海,距离华西地区远,因
      此 “热带气旋控制频率高” 与华西秋雨的形成、异常均无关联,D 错误;副高异常偏强且西伸北移时,
      其西侧的西南暖湿气流难以在南区长时间停留,雨带在南区的停留时间缩短,导致南区降水量减少而北区
      降水量增多,C 正确。故选 C。
      【3 题详解】
      2022 年北区秋雨量 186.2mm(多年平均 126.4mm),降水增加可补充土壤水分,蓄水保墒,③正确;北区秋
      第 2页/共 13页
      雨持续天数 67 天(多年平均 29 天),持续降水易使农田积水,引发农作物霉烂倒伏,延迟秋收时间,②正
      确、④错误;潮湿环境还可能滋生病虫害,①错误。故选 B。
      【点睛】华西地区(21°N~39°N,95°E~114°E),包括以渭河、汉水流域为主的陕南、陇南地区以及四川、
      重庆、贵州及云南等地。每年秋季,随着夏季风南撤,该地区常出现影响范围大、持续时间长的连阴雨,
      被称为华西秋雨。来自北印度洋的暖湿水汽对华西秋雨的形成具有重要作用。
      早春开花植物一般指生长在林下的多年生草本植物,生命周期短。在冰雪初融时迅速展叶,经过短暂
      的生长后开花,这一过程在其上层植物树冠相互连接、遮蔽地面前完成。如图示意早春开花植物生长环境。
      据此完成下面小题。
      4. 我国早春开花植物主要分布在( )
      A. 青藏高原 B. 南方地区 C. 东北地区 D. 西北地区
      5. 影响该类植物开花的主要因素是( )
      A. 光照 B. 土壤 C. 海拔 D. 水分
      6. 有部分早春开花植物出现先开花后长叶的现象,是因为( )
      ①养分优先供给生殖 ②传粉类昆虫数量多
      ③花芽生长需热更多④花粉传播受叶片遮挡
      A. ①② B. ②③ C. ③④ D. ①④
      【答案】4. C 5. A 6. D
      【解析】
      【4 题详解】
      结合材料早春植物生长开花“在上层植物树冠相连,遮蔽地面前”可知,其生长在落叶植被之下,我国落叶树
      种大面积分布在温带季风气候区,故主要分布在东北地区,C 正确;南方地区以常绿林 主,B 错误;青
      藏高原和西北地区以草原、荒漠草原和荒漠为主,排除 AD。故选 C。
      第 3页/共 13页
      【5 题详解】
      早春植物在冰雪初融时只是展叶,经过生长后才能开花,“在上层植物树冠相连,遮蔽地面前”可知,开花是
      因为接收到充足的光照,获取热量,A 正确;土壤是生长的基础条件,并非开花的主要因素,B 错误;海拔
      通过影响气温间接作用,不是直接影响开花的因素,C 错误;水分在早春林下环境中相对稳定,并非主导
      因素,D 错误。故选 A。
      【6 题详解】
      早春植物先开花是为了将有限的养分供给生殖,更早接受昆虫传粉,且由于早春温度仍然较低,昆虫数量
      有限,因此避免叶片遮挡昆虫传播花粉,①④正确,②错误,早春植物花芽生长所需热量较少,因此能在
      早春先开花,③错误。综上,D 正确,排除 ABC。故选 D。
      【点睛】影响植被的因素可分为自然与人为两类。自然因素中,气候是核心,热量决定植被类型的纬度分
      异,水分影响植被的干湿分布,光照则关乎植物的光合作用与开花周期;地形通过海拔、坡向改变水热条
      件,土壤的肥力、酸碱度影响植被生长。人为因素包括垦殖、砍伐、引种等,会直接改变植被的分布与群
      落结构。
      近年来,西安“大唐不夜城”景区凭借其唐风建筑、沉浸式表演和文化体验项目,成为全国旅游热门地,
      尤其在国庆节期间,人流量极大。为了保障游客安全、提升体验,相关部门采取了多项智慧管理措施。据
      此完成下面小题。
      7. 推测国庆节期间大唐不夜城游客大多数来自于( )
      A. 省外 B. 国外 C. 省内 D. 市内
      8. 关于游客数量激增对西安的影响,下列描述正确的是( )
      A. 增加了西安市的常住人口 B. 提高了西安的城市化水平
      C. 激发了西安城市服务业的活力 D. 增大了西安城市环境承载力
      9. 下列智慧管理措施中应用地理信息技术正确的是( )
      A. RS—监测人流密度 B. BDS—监测火灾隐患
      C. GIS—定位游客位置 D. GNSS—设计游玩路线
      【答案】7. A 8. C 9. A
      【解析】
      【7 题详解】
      国庆节为全国性长假,跨省旅游需求旺盛,西安作为全国热门旅游城市,主要客源应为省外游客,故 A 符
      合题意。大唐不夜城以国内文化为主题,且题干未提及其国际吸引力,故 B 不符合题意。省内游客日常可
      游览,国庆节更倾向跨省出行,故 C 不符合题意。市内居民可错峰游览,非国庆主力客源,故 D 不符合题
      第 4页/共 13页
      意。故选 A。
      【8 题详解】
      结合所学知识分析可知,游客为短期流动人口,不影响常住人口数量,故 A 错误。城市化水平取决于城镇
      人口占比,游客流动不改变户籍结构,故 B 错误。游客增加直接带动餐饮、住宿、交通等服务业消费,激
      发了西安城市服务业的活力,故 C 正确。环境承载力受资源条件限制,短期游客激增可能超出承载极限,
      而非增大承载力,故 D 错误。故选 C。
      9 题详解】
      结合所学知识分析可知,遥感(RS)可实时获取地面影像,适合大范围人流密度监测,故 A 正确。北斗系
      统(BDS)主要用于定位导航,火灾监测需热红外遥感或传感器,无法监测火灾隐患,故 B 错误。地理信
      息系统(GIS)用于数据分析与可视化,无法定位游客位置,故 C 错误。全球导航卫星系统(GNSS)提供
      定位,路线设计需 GIS 的空间分析功能,故 D 错误。故选 A。
      【点睛】①黄金周旅游以跨省流动为主;②旅游业短期刺激服务业,但不改变城市化水平或环境承载力;③
      地理信息技术中,RS 监测地表状态,GNSS/BDS 定位,GIS 分析决策。
      随着互联网技术的发展和消费者购物习惯的转变,汽车电商应运而生。某电商平台表示:“将携手汽车
      行业加速打造开放、高效的汽车服务生态,共赢新车和车后的双四万亿市场”。据此完成下面小题。
      10. 消费者在电商平台购车的主要原因是( )
      A. 便捷的选车体验 B. 精准的市场定位
      C. 真实的试驾体验 D. 完善的售后服务
      11. 与传统汽车销售相比,汽车电商化未来首先要( )
      A. 提升售后服务人员的业务水平 B. 增强用户数据安全和隐私保护
      C. 稳定零部件供应商的合作关系 D. 加强线上线下深度融合与协作
      12. 下列关于汽车电商化对区域汽车产业发展影响,正确的是( )
      A. 对东部沿海汽车研发中心:加剧研发人才流失,削弱创新能力
      B. 对中西部汽车零部件生产基地:扩大市场需求,促进产能提升
      C. 对偏远山区汽车消费市场:因物流成本过高,抑制消费需求
      D. 对东北传统汽车制造基地:加速淘汰燃油汽车,阻碍产业转型
      【答案】10. A 11. D 12. B
      【解析】
      【10 题详解】
      电商平台提供线上选车、比价、定制等服务,突破时空限制,简化购车流程,A 正确;市场定位是电商平
      第 5页/共 13页
      台的经营策略,并非消费者直接受到实惠,B 错误;试驾需线下实体体验,电商无法提供真实试驾,C 错误;
      售后服务需线下执行,电商主要解决售前环节,D 错误。故选 A。
      【11 题详解】
      售后服务水平是长期优化项,非电商化转型的“首要”任务,A 错误;数据安全是基础保障,但非汽车电
      商化的核心瓶颈,B 错误;供应链合作是传统销售已具备的能力,非电商化独有需求,C 错误;汽车电商需
      解决“线上交易+线下交付”的衔接,深度融合是打通服务生态的关键,D 正确。故选 D。
      【12 题详解】
      电商化促进信息流通,研发中心可更高效对接市场需求,吸引人才而非流失,A 错误;电商扩大全国销售
      网络,中西部零部件基地可直接对接终端市场,刺激产能提升,B 正确;偏远山区物流成本虽高,但电商
      通过集中配送可降低成本,反而激发潜在需求,C 错误;电商平台加速新能源汽车推广,为东北传统基地
      提供转型渠道,而非阻碍转型,D 错误。故选 B。
      【点睛】汽车电商的核心是“线上流量+线下服务”融合,通过减少中间环节降低成本,同时推动区域产业
      分工重组(如中西部侧重生产、东部侧重研发)。解题需抓住“电商优势在便捷性与覆盖面,短板在实体体
      验”这一矛盾点。
      建成于不同时期的社区生活圈的服务设施布局相对固化且形态差异显著,折射出设施的类型、数量、
      密度等方面的时代特征,并直接影响着居民日常生活出行活动及其交通碳排放。下表为某地四种不同类型
      的设施布局概况,据此完成下面小题。
      日常生活出
      设施布局类 道路密度均 设施密度均 设施可达性 行碳排放量 设施布局概
      型 值/(km/km2)值/(个/km2) 指数均值 均值(kg/人· 况
      周)
      设施沿方格 ①沿路均质
      6.3 410 1560 1.2 路网呈较均 型
      匀分布
      设施沿某一 ②局部干路
      4.2 287 1046 1.7 条或几条道 集中型
      路聚集分布
      第 6页/共 13页
      设施集中分
      布于某一节
      点上,一般
      ③点状集中 为 地 铁 上
      5.3 251 885 2.0
      型 盖,城中村
      安置等形成
      的商业综合

      各类设施均 ④散点无序
      5.6 211 879 2.3 呈无序的散 型
      点分布
      注:生活服务设施指养老、医疗、文化、教育、活动场地和交通设施等。
      13. 表中四种设施布局类型在设施密度、可达性两个指标上由高到低综合排序正确的是( )
      A. ①③②④ B. ④③①② C. ③①②④ D. ①②③④
      14. 据表推测影响日常生活出行碳排放量 主要因素有( )
      ①居民消费水平 ②出行方式 ③出行距离 ④周出行次数
      A. ①②③ B. ②③④ C. ①②④ D. ①③④
      15. 不同设施布局类型的低碳优化方式合理的是( )
      A. 散点无序型—就近补充 B. 点状集中型—分散多元
      C. 沿路均质型—点状植入 D. 局部干路集中型—集聚共享
      【答案】13. D 14. B 15. A
      【解析】
      【13 题详解】
      设施密度:①>②>③>④(410>287>251>211) ,可达性指数:①>②>③>④(1560>1046>885>879)。①设施密
      度 410(最高),可达性 1560(最高),故排序应最靠前。②设施密度 287(第二),可达性 1046(第二),
      故排序次于①。③设施密度 251(第三),可达性 885(第三),故排序次于②。④设施密度 211(最低),可
      达性 879(最低),故排序最后。综上,由高到低为①②③④,D 正确,ABC 错误。故选 D。
      【14 题详解】
      ①居民消费水平与碳排放无直接关联(表中未体现),故排除。 ②出行方式(如驾车/步行)直接影响碳排
      第 7页/共 13页
      放量,符合题意。③出行距离越长,碳排放越高(表中碳排放随可达性降低而升高),符合题意。④周出行
      次数越多,碳排放总量越大,符合题意。 综上所述②③④正确,B 正确,ACD 错误。故选 B。
      【15 题详解】
      散点无序型(④)设施分散,就近补充可缩短出行距离,降低碳排放,符合低碳优化逻辑,A 正确。点状
      集中型(③)已高度集中,分散多元反而增加出行距离,不合理,B 错误。沿路均质型(①)本身分布均匀,
      点状植入可能造成冗余,不合理,C 错误。局部干路集中型(②)设施沿干路聚集,集聚共享可能加剧拥堵,
      非低碳优化,D 错误。故选 A。
      【点睛】设施密度与可达性:密度越高、可达性越强,居民出行距离越短,交通碳排放越低。 低碳优化
      核心:通过合理布局缩短出行距离(如补充设施、优化分布),减少高碳出行方式。
      二、非选择题:共 3 小题,共 55 分。
      16. 阅读图文材料,完成下列要求。
      A23a 冰山于 1986 年从南极菲尔希纳冰架脱落,在威德尔海海床搁浅逾 30 年,随后沿南极海岸漂移面
      积不断减小、解体。2025 年初 A23a 抵达南乔治亚岛附近海域再次搁浅,科学家担忧此次搁浅会影响该海
      域的生态环境和人类活动。如图示意 A23a 冰山的移动路线。
      (1)指出 A23a 冰山移动的整体方向并推测其漂移的动力。
      (2)说明 A23a 冰山在移动过程中面积不断缩小的原因。
      (3)分析该冰山在南乔治亚岛附近海域搁浅带来的不利影响。
      【答案】(1)向北向东;洋流、盛行风。
      (2)全球气候变暖,南极地区升温明显,加剧冰山表层融化;周围海域海冰面积减小,随冰山与海水接触
      面积增大而受冲蚀增强;冰山向北进入更温暖海域,暖水加速融化冰山底部和边缘;冰山漂流过程中,与
      海床产生机械碰撞使其破裂。
      (3)冰山融化降低水温;改变生物生存环境,威胁生物生存;冰山中封存 远古病毒释放,威胁人类健康;
      第 8页/共 13页
      解体后大量冰山碎片对南极航运和渔业作业造成威胁。
      【解析】
      【分析】本题以南极 A23a 冰山的相关图文资料创设问题情境,涉及洋流、地理环境整体性等相关知识,考
      查学生获取和解读地理信息、调动和运用地理知识、论证和探讨地理问题能力,体现了区域认知、综合思
      维的学科核心素养。
      【小问 1 详解】
      要分析 A23a 冰山的移动方向和漂移的动力,可结合图中路线、南极周边的洋流与风带。从图中 A23a 冰山
      的移动路线可看出,冰山从高纬度向较低纬度移动(向北);同时从南极半岛东侧向大西洋方向移动(向东);
      南极环极洋流(西风漂流)是推动冰山绕南极运动的主要动力,而近岸的极地东风则影响其初始离岸方向;
      随着冰山进入开阔海域,中纬度西风带和伴随的西风漂流主导其向东北方向移动。
      【小问 2 详解】
      要分析冰山面积缩小的原因,需结合环境温度、海域条件、物理作用等角度分析。全球气候变暖导致南极
      地区升温,冰山表层直接受气温影响,表层融化加剧,面积缩小。周围海域海冰面积减小,冰山与温暖海
      水的接触面积增大,海水持续冲蚀冰山边缘和表层,加速消融。冰山向北移动进入纬度更低、水温更高的
      海域,暖水不仅融化表层,还会侵蚀冰山底部(底部与暖水接触更充分),加速整体消融。漂移过程中,冰
      山与海床(如威德尔海、南乔治亚岛附近的浅海区域)发生机械碰撞,导致冰山破裂、解体,面积进一步
      缩小。
      【小问 3 详解】
      要分析冰山搁浅的不利影响,需从生态环境、生物、人类健康、人类活动等角度展开。冰山大量融化会向
      海域释放低温淡水,降低局部海水温度,打破原有海域的水温、盐度平衡,改变浮游生物等基础生物的生
      存环境,进而影响整个食物链。水温、盐度的突变会直接影响当地鱼类、磷虾等生物的栖息、繁殖;同时
      冰山可能阻挡企鹅、海豹等动物的洄游/觅食路线,破坏生物生存环境。南极冰山中可能封存着远古病毒、
      微生物,冰山融化后这些病原体被释放到海域,若扩散或通过生物链传播,可能威胁人类健康。冰山解体
      后产生的大量碎片会散布在海域中,阻碍船舶航行(增加撞冰风险);同时会干扰渔业作业(如渔网缠绕、
      作业区域受阻)。
      17. 阅读图文材料,完成下列要求。
      如图示意某河谷中发育的多级河流阶地。地质考察发现,T3 阶地沉积物中含有大量的针叶植物化石,
      T1 阶地沉积物中含有大量阔叶林植物化石。该地植被分布随水文和地形条件的变化具有一定的差异性。
      第 9页/共 13页
      (1)分别说明 T1 与 T3 阶地形成时期的气候特点及依据。
      (2)分析河流阶地的形成与气候的对应关系。
      (3)考察队员发现:与河漫滩相比较,两侧阶地上的乔、灌木等植物数量偏多,草本植物偏少,请分析产
      生这种现象的原因。
      【答案】(1)T3 阶地沉积物中的针叶植物化石指示了寒冷干燥的气候环境;T1 阶地的阔叶林化石指示了温
      暖湿润的气候。
      (2)气候寒冷干燥时,降水少且多以降雪的形式存在,河流流量小,以侧蚀和堆积作用为主,形成河漫滩;
      气候温暖湿润时,降水多且多以降雨的形式出现,河流流量大,下蚀作用为主;气候变化引起河水的堆积
      与侵蚀交替进行,形成一系列阶地。
      (3)阶地上不易受河水漫溢影响,植物多年连续生长几率大;阶地上地下水埋藏深,木本植物根系深,更
      易存活;木本植物遮光,抢夺养分作用显著。
      【解析】
      【分析】本题以某河谷发育的多级河流阶地为背景,设置 3 小题,涉及阶地形成时期的气候特点、阶地形
      成与气候的对应关系及不同阶地植物不同的原因等相关知识,考查学生获取和解读信息、调动和运用知识
      的能力,体现了区域认知、综合思维及地理实践力的学科素养。
      【小问 1 详解】
      据材料可知,T3 阶地沉积物中含有大量的针叶植物化石,针叶植物通常适应寒冷干燥的气候环境,因此 T3
      阶地形成时期气候寒冷干燥;T1 阶地沉积物中含有大量阔叶植物化石,阔叶植物更适宜在温暖湿润的气候
      条件下生长,因此 T1 阶地形成时期的气候温暖湿润。
      【小问 2 详解】
      气候的冷暖干湿变化会直接影响河流的水文特征与外力作用方式,进而推动阶地形成。寒冷干燥期,降水
      少且多以降雪形式存在,河流径流量小,水流动力弱,以侧蚀拓宽河道、堆积泥沙为主,在河谷两侧形成
      河漫滩;温暖湿润期,降水增多且多为降雨,河流径流量大幅增加,水流下切能力增强,下蚀作用主导,
      将原有河漫滩抬升为阶地。气候的周期性变化使河流的堆积与侵蚀作用交替发生,多次循环后便形成了一
      第 10页/共 13页
      系列河流阶地。
      【小问 3 详解】
      阶地因地势较高,不易受到河水漫溢的影响,植被受水淹的干扰少,能够多年连续生长,为植物群落的稳
      定发育提供了基础。同时,阶地的地下水埋藏较深,草本植物根系较浅,难以吸收到深层水分,生长受限;
      而木本植物根系发达且扎入地下较深,能有效获取地下水,更易在这种环境中存活。此外,木本植物植株
      高大,会遮挡阳光,还会与草本植物争夺土壤中的养分和空间,进一步抑制了草本植物的生长,因此阶地
      上木本植物数量偏多,草本植物则相对偏少。
      18. 阅读图文材料,完成下列要求。
      安徽省淮南市寿县四面环水,在数百次与洪水对抗中城墙的月坝发挥了重要作用,展现了古人对抗洪
      水的智慧。如图示意月坝剖面结构。
      寿县安丰塘灌区有“天下第一塘”的美称。受距离和地势的影响,不同地区获得的水量存在差异。当
      地人因势利导,发展了多种多样的农业生产方式。在水稻种植过程中,当地沿用古老的烤田(指在地里的
      水被排干后,通过日晒来改变土壤性状,一般为 3~5 天)和沤田(将秸秆浸泡在田间发酵的农事活动)农
      业生产技术。如图示意安丰塘灌溉区农业布局分布。
      (1)说明月坝防洪作用的原理。
      (2)从土壤的角度分析烤田与沤田有利于水稻生长的原因。
      第 11页/共 13页
      (3)结合图文材料和所学知识,分析安丰塘灌溉区农业生产布局的合理性。
      【答案】(1)月坝中的涵洞横穿城墙,中间设有 T 形木塞,木塞小头朝向城内;当城内水位高于城外时,
      水冲开木塞排出城外,当城外水位高于城内时,洪水的高压则会将木塞塞紧,城外水无法倒灌入城。
      (2)烤田:土壤出现裂隙,改善土壤透气性;促进根系呼吸和微生物活动,减少了黑根及酸性物质对水稻
      的危害(减少还原性物质积累),调节土壤养分;降低土壤湿度,有效抑制土壤中的病菌和害虫,有利于作
      物生长。
      沤田:灌水浸泡,有机物的氧化速度低,有效成分积聚,增加肥力;灌水还会使土体软烂,便于来年耕作。
      (3)因距离远近与地势高低,灌溉水量出现由安丰塘向外逐级递减的趋势;在不同地区孕育不同的湿地和
      旱地植物;灌区养殖可以利用河蚬、四大家鱼等的滤食性防止水体富营养化,保证灌区的水质,实现生态
      价值;通过适度的水产养殖,增加了水体中的微生物和有机物,利于下游农作物获取更多养分得以增产增
      收,实现经济价值。
      【解析】
      【分析】本题以安徽省淮南市寿县相关资料为材料,设置 3 个小题,涉及水资源持续利用的措施、土壤的
      功能与养护和农业发展方向与措施等相关知识点,考查学生获取和解读地理信息、调动和运用地理知识的
      能力,体现区域认知、综合思维的学科素养。
      【小问 1 详解】
      根据月坝剖面结构图可知,月坝中的涵洞横穿城墙,城内水流可与外界连通;木塞小头朝向城内,这样当
      城内水位大于城外时,城内水的压力会推动 T 形木塞向城外侧移动,涵洞畅通,实现城内排水;当城外水
      位大于城内时,洪水的高压会将 T 形木塞向城内侧顶紧,涵洞被封堵,从而阻止洪水倒灌。
      【小问 2 详解】
      烤田可以改善土壤透气性,排水后土壤出现裂隙,空气进入土体可以促进水稻根系呼吸,避免烂根;同时
      增强微生物活性,减少土壤中还原性酸性物质的积累,调节养分有效性;此外,低湿度环境能抑制土壤病
      菌、害虫繁殖,降低作物病虫害风险。沤田可以提升土壤肥力和改善耕作性,灌水浸泡使土壤处于缺氧环
      境,有机物氧化分解速度减慢,有机质得以积聚;同时泡水会让土体变得软烂,降低来年耕作的阻力。
      【小问 3 详解】
      ①与自然条件适配,受距离、地势影响,灌区水量由安丰塘向外逐级递减据此可以布局不同的农业类型,
      低地水量充足适合种水稻,高地水量少可以种小麦、大豆;②生态效益高,灌区养殖河蚬、四大家鱼利用
      滤食性生物消耗水体养分可以防止水体富营养化,维持灌区水质稳定,保障农业生产的水源质量;③经济
      效益好,水产养殖增加了水体中的微生物、有机物,为下游农作物提供额外养分,同时养殖本身增加产值,
      实现种植和养殖的经济收益叠加。
      第 12页/共 13页
      第 13页/共 13页

      相关试卷

      湖北省黄冈市2025-2026学年高三上学期1月期末地理试卷(无答案):

      这是一份湖北省黄冈市2025-2026学年高三上学期1月期末地理试卷(无答案),共6页。

      湖北省黄冈市2026届高三上学期1月期末考试 地理试题 含解析:

      这是一份湖北省黄冈市2026届高三上学期1月期末考试 地理试题 含解析,共13页。试卷主要包含了选择题的作答,非选择题的作答,考试结束后,请将答题卡上交等内容,欢迎下载使用。

      湖北省黄冈市2026届高三上学期1月期末考试 地理试卷(含答案):

      这是一份湖北省黄冈市2026届高三上学期1月期末考试 地理试卷(含答案),共7页。试卷主要包含了单选题,综合题等内容,欢迎下载使用。

      资料下载及使用帮助
      版权申诉
      • 1.电子资料成功下载后不支持退换,如发现资料有内容错误问题请联系客服,如若属实,我们会补偿您的损失
      • 2.压缩包下载后请先用软件解压,再使用对应软件打开;软件版本较低时请及时更新
      • 3.资料下载成功后可在60天以内免费重复下载
      版权申诉
      若您为此资料的原创作者,认为该资料内容侵犯了您的知识产权,请扫码添加我们的相关工作人员,我们尽可能的保护您的合法权益。
      入驻教习网,可获得资源免费推广曝光,还可获得多重现金奖励,申请 精品资源制作, 工作室入驻。
      版权申诉二维码
      期末专区
      • 精品推荐
      • 所属专辑12份
      欢迎来到教习网
      • 900万优选资源,让备课更轻松
      • 600万优选试题,支持自由组卷
      • 高质量可编辑,日均更新2000+
      • 百万教师选择,专业更值得信赖
      微信扫码注册
      手机号注册
      手机号码

      手机号格式错误

      手机验证码 获取验证码 获取验证码

      手机验证码已经成功发送,5分钟内有效

      设置密码

      6-20个字符,数字、字母或符号

      注册即视为同意教习网「注册协议」「隐私条款」
      QQ注册
      手机号注册
      微信注册

      注册成功

      返回
      顶部
      学业水平 高考一轮 高考二轮 高考真题 精选专题 初中月考 教师福利
      添加客服微信 获取1对1服务
      微信扫描添加客服
      Baidu
      map